Разделы презентаций


Понятие контраста в растровом электронном микроскопе. Определение предельного разрешения РЭМ

Лекция 24 Слайд 2Для того чтобы на экране ЭЛТ можно было наблюдать картину отображения образца, необходимо, чтобы интенсивность свечения соседних пикселей была различной. Для того чтобы количественно описать это требование необходимо ввести

Слайды и текст этой презентации

Слайд 1Лекция 24 Слайд 1
Темы лекции

Понятие контраста в растровом электронном микроскопе.
Определение предельного

разрешения РЭМ.
Формирование топографического контраста в РЭМ.

Лекция 24							Слайд 1Темы лекцииПонятие контраста в растровом электронном микроскопе.Определение предельного разрешения РЭМ. Формирование топографического контраста в РЭМ.

Слайд 2Лекция 24 Слайд 2
Для того чтобы на экране ЭЛТ можно было

наблюдать картину отображения образца, необходимо, чтобы интенсивность свечения соседних пикселей

была различной. Для того чтобы количественно описать это требование необходимо ввести понятие контрастности изображения.
Если в двух пикселях экрана 1 и 2 (для глаза это соответственно точки) величина одного и того же вторичного излучения, в котором формируется отображение образца, различна по величине и, соответственно различен сигнал S, модулирующий яркость ЭЛТ, то принимается, что существует контрастность изображения между этими точками и мерой контраста является величина


где S1 и S2 – сигнал от элементов изображения 1 и 2, Sср – усредненный по всем элементам уровень сигнала.












Лекция 24							Слайд 2Для того чтобы на экране ЭЛТ можно было наблюдать картину отображения образца, необходимо, чтобы интенсивность

Слайд 3Лекция 24 Слайд 3
Так как картинка на экране ЭЛТ предназначена для

человеческого глаза, то применим критерий Рэлея: точки разрешаются (т.е. воспринимаются

раздельно), если минимальная интенсивность в промежутке не больше ¾ максимальной интенсивности, т.е. ΔS должно быть > ¼ Smax.
Отсюда следует,
два соседних пикселя на ЭЛТ будут восприниматься раздельно, если их контрастность С не меньше 0,25.












Лекция 24							Слайд 3Так как картинка на экране ЭЛТ предназначена для человеческого глаза, то применим критерий Рэлея: точки

Слайд 4Лекция 24 Слайд 4
При сканировании электронного зонда по одному и тому

же участку образца величина будет меняться, так как коэффициент отражения

и коэффициент вторичной электронной эмиссии являются статистическими величинами. Необходимо четко понимать:
РЭМ – считывающее устройство дискретных событий.
Для дискретных событий всегда существуют флуктуации в счете. Если n – среднее число отсчетов, то отклонение от среднего есть . Подобное случайное изменение полезных сигналов называется шумом. Мера качества сигнала – отношение величины сигнала к шуму. Для рассматриваемого случая сигнал есть n – среднее число электронов с элемента изображения, а шум – . Поэтому
dS ≥ 5
















Лекция 24							Слайд 4При сканировании электронного зонда по одному и тому же участку образца величина будет меняться, так

Слайд 5Лекция 24 Слайд 5
для того чтобы контраст С имел место необходимо

условие



Величина n определяет минимальное значение среднего числа электронов, которые должны

попасть за время t0 на каждый элемент изображения, при условии, что σ = 1 и все вышедшие из образца электроны попали в детектор, для того чтобы наблюдался заданный контраст.
Считая, что отношение сигнал/шум не меняется на этапах усиления сигнала и воспроизведения на экране ЭЛТ, можно оценить минимально необходимый ток электронного зонда.










Лекция 24							Слайд 5для того чтобы контраст С имел место необходимо условиеВеличина n определяет минимальное значение среднего числа

Слайд 6Лекция 24 Слайд 6
Время нахождения зонда на элементе изображения t0 =

tк /106, где tк – время сканирования зонда по всему

растру. Отсюда, считая, что образец обеспечивает контраст 0,25, минимальный ток зонда


где Imin – в А, tк – в секундах.

Яркость электронных пушек β = 4I /π2d 2α2 в настоящее время ~ 105 А/см2ср. Отсюда можно оценить диаметр пучка, т.е. размер элемента изображения. Для угла расходимости α = 5⋅10-3 радиан, tк = 100 с (больше сделать затруднительно из-за временной нестабильности тока зонда), получаем
d = 30 Å.
Такому размеру элемента изображения отвечает увеличение М = 30 000.






















Лекция 24							Слайд 6Время нахождения зонда на элементе изображения t0 = tк /106, где tк – время сканирования

Слайд 7Лекция 24 Слайд 7
Еще раз отметим, что приведенная оценка базировалась на

следующих основных предположениях:
Образец способен создать контраст 0,25.
Коэффициент электрон-электронной эмиссии =

1 и эффективность сбора электронов = 1.
Если любое из них не выполняется, то необходим больший ток электронного зонда, что автоматически приводит к большим размерам элемента изображения, т.е. к худшей разрешающей способности РЭМ. Уменьшение d возможно при увеличении яркости. Именно по этому пути эволюционируют растровые электронные микроскопы. Использование автоэмиссионных катодов, имеющих большие значения яркости, выигрыша не дает из-за их временной нестабильности (маленькие tк).


















Лекция 24							Слайд 7Еще раз отметим, что приведенная оценка базировалась на следующих основных предположениях:Образец способен создать контраст 0,25.Коэффициент

Слайд 8Лекция 24 Слайд 8
Формирование топографического контраста в РЭМ обусловлено угловыми характеристиками

отраженных и вторичных электронов.
Формирование контраста в отраженных электронах.
















Лекция 24							Слайд 8Формирование топографического контраста в РЭМ обусловлено угловыми характеристиками отраженных и вторичных электронов.Формирование контраста в отраженных

Слайд 9Лекция 24 Слайд 9
Для того чтобы исключить попадание в детектор вторичных

электронов на его экран подается потенциал – 50 В.
Так как

максимальный выход отраженных электронов в случае наклонного падения направлен в направлении зеркального отражения, то с участков образца 1 и 3 сигнала в отраженных электронах практически не будет. С участков 2 и 4 сигнал будет максимальным при расположении детектора, показанного на рисунке. Перемещая детектор, можно добиться того, что сигнал с участков 2 и 4 практически пропадет, а с участка 3, наоборот, сделается максимальным. Величина контраста в приведенном примере определяется различием в числе электронов, отраженных различными участками образца.






















Лекция 24							Слайд 9Для того чтобы исключить попадание в детектор вторичных электронов на его экран подается потенциал –

Слайд 10Лекция 24 Слайд 10
Формирование контраста во

вторичных электронах
В этом случае на экран детектора подается потенциал

+ 250 В, который втягивает вторичные электроны (синие стрелки) в детектор.






















Лекция 24						     Слайд 10Формирование контраста во вторичных электронах В этом случае на экран

Слайд 11Лекция 24 Слайд 11
Контраст во вторичных

электронах формируется за счет того, что коэффициент выхода вторичных электронов

зависит от угла падения первичного пучка на образец δ(α) = δ/cosα, где δ – коэффициент выхода вторичных электронов при облучении по нормали к поверхности.
Поэтому количество вторичных электронов с участка 1 максимально, а с участков 2 и 3 примерно равны друг другу.
Следует иметь в виду, что отраженные электроны также попадут в детектор, поэтому к контрасту во вторичных электронах добавляется контраст в отраженных электронах. Поэтому максимальный сигнал с детектора даст участок 4 – большое количество как вторичных, так и отраженных электронов. Если переместить детектор, то ситуация может измениться.

























Лекция 24						     Слайд 11Контраст во вторичных электронах формируется за счет того, что коэффициент

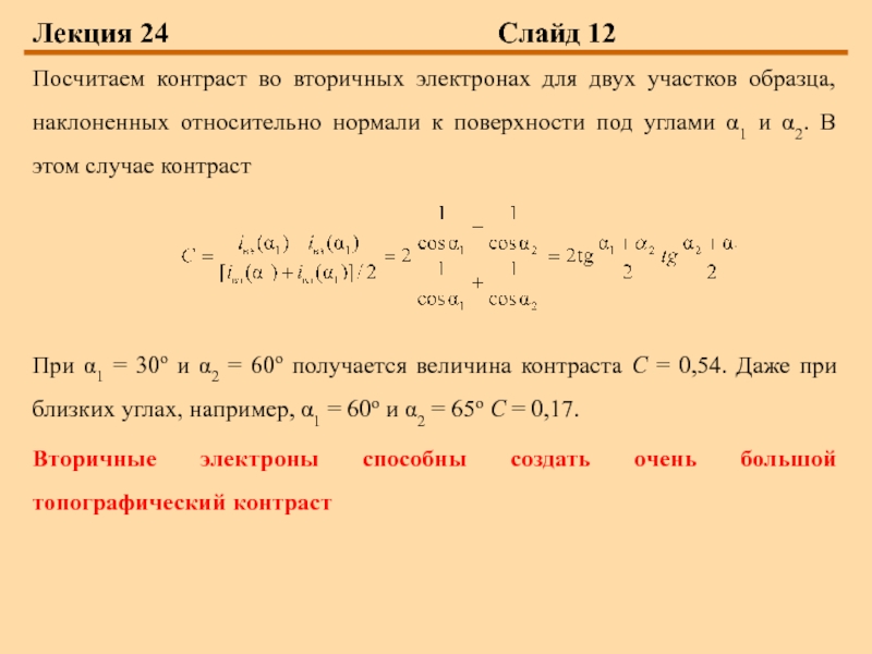
Слайд 12Лекция 24 Слайд 12
Посчитаем контраст во

вторичных электронах для двух участков образца, наклоненных относительно нормали к

поверхности под углами α1 и α2. В этом случае контраст



При α1 = 30о и α2 = 60о получается величина контраста C = 0,54. Даже при близких углах, например, α1 = 60о и α2 = 65о C = 0,17.
Вторичные электроны способны создать очень большой топографический контраст


























Лекция 24						     Слайд 12Посчитаем контраст во вторичных электронах для двух участков образца, наклоненных

Слайд 13Лекция 24 Слайд 13
Фотографии одного и

того же участка напыленной золотой пленки, снятые при одинаковом увеличении

М = 36 000 при различных ускоряющих напряжениях




















Лекция 24						     Слайд 13Фотографии одного и того же участка напыленной золотой пленки, снятые

Слайд 14Лекция 24 Слайд 14
Фотографии одного и

того же участка керамического образца, снятые при одинаковом увеличении М

= 5400 и ускоряющем напряжении 10 кВ при различных значениях Iз




















Лекция 24						     Слайд 14Фотографии одного и того же участка керамического образца, снятые при

Слайд 15Лекция 24 Слайд 15
Влияние расположения детектора


Снят один и тот же участок поверхности асбестовой нити при

увеличении
М = 2 200, ускоряющем напряжении 7 кВ при различных ориентациях детектора.




















Лекция 24						     Слайд 15Влияние расположения детектора Снят один и тот же участок поверхности

Обратная связь

Если не удалось найти и скачать доклад-презентацию, Вы можете заказать его на нашем сайте. Мы постараемся найти нужный Вам материал и отправим по электронной почте. Не стесняйтесь обращаться к нам, если у вас возникли вопросы или пожелания:

Email: Нажмите что бы посмотреть 

Что такое TheSlide.ru?

Это сайт презентации, докладов, проектов в PowerPoint. Здесь удобно  хранить и делиться своими презентациями с другими пользователями.


Для правообладателей

Яндекс.Метрика