Разделы презентаций


Предельные теоремы теории вероятностей. Основные понятия математической статистики.

Числовые характеристики суммы независимых случайных величин 

Слайды и текст этой презентации

Слайд 1Предельные теоремы теории вероятностей. Основные понятия математической статистики.
Лекция 16

Предельные теоремы теории вероятностей. Основные понятия математической статистики. Лекция 16

Слайд 2Числовые характеристики суммы независимых случайных величин
 

Числовые характеристики суммы независимых случайных величин 

Слайд 3Характеристическая функция суммы независимых случайных величин
 

Характеристическая функция суммы независимых случайных величин 

Слайд 4Центральная предельная теорема
 

Центральная предельная теорема  

Слайд 5Теоремы Муавра - Лапласа
 

Теоремы Муавра - Лапласа 

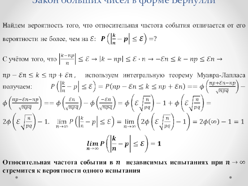
Слайд 6Закон больших чисел в форме Бернулли
 

Закон больших чисел в форме Бернулли 

Слайд 7Неравенство Чебышева. Теорема Чебышева.
 






Неравенство Чебышева. Теорема Чебышева. 

Слайд 8Математическая статистика
 

 

Математическая статистика  

Слайд 9Основные задачи математической статистики
1. Сбор статистического материала (получение выборки)
2. Результаты

наблюдений, записанные в порядке регистрации неудобны для анализа. Поэтому вторая

задача статистического описания - получение такого представления выборки, которое позволяет выявить характерные особенности распределения ( группировка данных по интервалам, определение частот элементов выборки, построение полигона частот, гистограммы, эмпирической функции распределения )
3. Получение числовых характеристик выборки и оценка параметров распределения.
4. На основе полученных оценок и характерных особенностей распределения выборки выдвигается гипотеза (предположение) о виде распределения генеральной совокупности или строится другая вероятностная модель описания данных
5. Выполняется проверка статистической значимости (оценка погрешности) и адекватности (соответствия модели экспериментальным данным) построенной вероятностной модели.
Основные задачи математической статистики1. Сбор статистического материала (получение выборки)2. Результаты наблюдений, записанные в порядке регистрации неудобны для

Обратная связь

Если не удалось найти и скачать доклад-презентацию, Вы можете заказать его на нашем сайте. Мы постараемся найти нужный Вам материал и отправим по электронной почте. Не стесняйтесь обращаться к нам, если у вас возникли вопросы или пожелания:

Email: Нажмите что бы посмотреть 

Что такое TheSlide.ru?

Это сайт презентации, докладов, проектов в PowerPoint. Здесь удобно  хранить и делиться своими презентациями с другими пользователями.


Для правообладателей

Яндекс.Метрика