Разделы презентаций


ПРЕДМЕТ І МЕТОДОЛОГІЧНІ ЗАСАДИ ДОСЛІДЖЕННЯ ОПЕРАЦІЙ

Содержание

“Дослідження операцій – мистецтво давати погані відповіді на ті практичні питання, на які даються ще гірші відповіді іншими методами” Т. Л. Сааті

Слайды и текст этой презентации

Слайд 1ПРЕДМЕТ І МЕТОДОЛОГІЧНІ ЗАСАДИ ДОСЛІДЖЕННЯ ОПЕРАЦІЙ
МОДУЛЬ 1

ПРЕДМЕТ І МЕТОДОЛОГІЧНІ ЗАСАДИ ДОСЛІДЖЕННЯ ОПЕРАЦІЙМОДУЛЬ 1

Слайд 2“Дослідження операцій – мистецтво давати погані відповіді на ті практичні

питання, на які даються ще гірші відповіді іншими методами”
 
Т. Л. Сааті

“Дослідження операцій – мистецтво давати погані відповіді на ті практичні питання, на які даються ще гірші відповіді

Слайд 3Тема 1

ПОНЯТТЯ ВИБОРУ ТА ПРИЙНЯТТЯ РІШЕНЬ



Основні поняття про структуровані множини альтернатив


Класифікація методів структурування множини альтернатив
Некритеріальне структурування множини альтернатив
Структурування множини альтернатив

з використанням критеріїв
Групові рішення
Тема 1ПОНЯТТЯ ВИБОРУ ТА ПРИЙНЯТТЯ РІШЕНЬОсновні поняття про структуровані множини альтернатив Класифікація методів структурування множини альтернативНекритеріальне структурування множини

Слайд 41. Поняття вибору та прийняття рішень
Прийняти рішення – означає обрати

конкретний варіант дій із деякої сукупності варіантів
ОПР - особа, яка

приймає рішення

ПР – прийняття рішень

ЗПР – задача прийняття рішення

Завдання вибору можна вирішити, якщо яким-небудь чином структурувати множини альтернатив

МА – множина альтернатив

1. Поняття вибору та прийняття рішеньПрийняти рішення – означає обрати конкретний варіант дій із деякої сукупності варіантівОПР

Слайд 5Основні типи структур
КЛАСИФІКАЦІЯ

Основні типи структурКЛАСИФІКАЦІЯ

Слайд 6СТРАТИФІКАЦІЯ
Приклади класичних стратифікацій
оцінки рівня знання ("відмінно", "добре");
зірки готелів;
спортивні розряди.

СТРАТИФІКАЦІЯПриклади класичних стратифікаційоцінки рівня знання (

Слайд 7РАНЖУВАННЯ
Впорядкування називається ранжуванням, якщо вказаний тільки номер місця об’єкта в

упорядкуванні (і більше нічого)
Наприклад, оголошують, що перші 3 місця розподілилися

наступним чином:

Іванов
Петров
Сидоров

РАНЖУВАННЯВпорядкування називається ранжуванням, якщо вказаний тільки номер місця об’єкта в упорядкуванні (і більше нічого)Наприклад, оголошують, що перші

Слайд 8Класифікація методів структурування множини альтернатив
Критеріальні
Некритеріальні
КРИТЕРІЙ, ФАКТОР, ПОКАЗНИК
Критеріальне структурування засноване на

зіставленні альтернатив відповідно до деякого набору критеріїв
Гештальт - цілісний образ

об’єкта , позбавлений будь-якої деталізації

індивідуальні, або про групові рішення

Класифікація методів структурування множини альтернативКритеріальніНекритеріальніКРИТЕРІЙ, ФАКТОР, ПОКАЗНИККритеріальне структурування засноване на зіставленні альтернатив відповідно до деякого набору критеріївГештальт

Слайд 92. Некритеріальне структурування множини альтернатив

2. Некритеріальне структурування множини альтернатив

Слайд 10“Метод рядкових сум”

“Метод рядкових сум”

Слайд 113. Структурування множини альтернатив з використанням критеріїв
Вихідна модель має вид

таблиці:
“Лінійна згортка” (зважена сума) – спосіб обробки критеріальної таблиці

3. Структурування множини альтернатив з використанням критеріївВихідна модель має вид таблиці:“Лінійна згортка” (зважена сума) – спосіб обробки

Слайд 12Вибираються вагові коефіцієнти критеріів
СУТЬ СПОСОБУ “Лінійна згортка”
Для кожної альтернативи

(кожної і-тої стрічки таблиці) розраховується наступна величина
Правило: чим більше значення
тим

краща альтернатива
Вибираються вагові коефіцієнти критеріівСУТЬ СПОСОБУ “Лінійна згортка” Для кожної альтернативи (кожної і-тої стрічки таблиці) розраховується наступна величинаПравило:

Слайд 13Постулат: “низька оцінка по одному критерію може бути компенсована високою

оцінкою по другому”.
Приклад – погіршення якості зображення телевізора не може

бути компенсовано покращенням якості звуку

«множина недомінуючих альтертнатив»

або

«множина Парето»

Вольфедро Парето – італійський економіст і соціолог (1848 - 1923 рр.)

Постулат: “низька оцінка по одному критерію може бути компенсована високою оцінкою по другому”.Приклад – погіршення якості зображення

Слайд 14Метод парних порівнянь
Нехай маємо 2 альтернативи і 2 критерії .
І

нехай задана критеріальна таблиця .
Нехай відомо, що критерій
важливіше критерію
Тоді, якщо
то

можна стверджувати, що
Метод парних порівняньНехай маємо 2 альтернативи і 2 критерії .І нехай задана критеріальна таблиця .Нехай відомо, що

Слайд 15Класичний метод впорядкування альтернатив на основі якісної інформації про порівняну

важливість критеріїв
метод заснований на понятті «єдина порядкова шкала»
Нехай треба впорядкувати

учнів деякого класу за оцінками, отриманими ними з математики та фізкультура. Також задано, що математика важливіша за фізкультуру.
Класичний метод впорядкування альтернатив на основі якісної інформації про порівняну важливість критеріївметод заснований на понятті «єдина порядкова

Слайд 16Узагальнений критерій – це «функція цінності» або «функція корисності»
Лінійна згортка

– найпростіший приклад функції корисності
Мультиплікаційна згортка
«низька оцінка хоча би по

одному з критеріїв тягне за собою низьке значення функції корисності»

При цьому, повинні бути виконані вимоги:

Узагальнений критерій – це «функція цінності» або «функція корисності»Лінійна згортка – найпростіший приклад функції корисностіМультиплікаційна згортка«низька оцінка

Слайд 17В теорії багатокритеріального аналізу метод структурування множини альтернатив (з врахуванням

ваги критеріїв або без неї) прийнято називати «розв’язуючим правилом»
«Метод Електра»

В теорії багатокритеріального аналізу метод структурування множини альтернатив (з врахуванням ваги критеріїв або без неї) прийнято називати

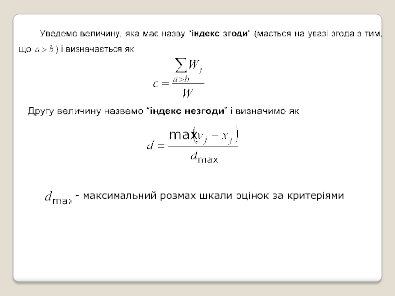
Слайд 18 - максимальний розмах шкали оцінок за критеріями

- максимальний розмах шкали оцінок за критеріями

Обратная связь

Если не удалось найти и скачать доклад-презентацию, Вы можете заказать его на нашем сайте. Мы постараемся найти нужный Вам материал и отправим по электронной почте. Не стесняйтесь обращаться к нам, если у вас возникли вопросы или пожелания:

Email: Нажмите что бы посмотреть 

Что такое TheSlide.ru?

Это сайт презентации, докладов, проектов в PowerPoint. Здесь удобно  хранить и делиться своими презентациями с другими пользователями.


Для правообладателей

Яндекс.Метрика