Разделы презентаций


Проверка домашнего задания

№ 39Саша и Миша братья. Саша любит ходить за грибами, а Миша ловить рыбу. Обычно рано утром из дома они выходят одновременно, но идут в противоположных направлениях. Саша, собирая грибы, идёт

Слайды и текст этой презентации

Слайд 1Проверка
домашнего
задания

Проверкадомашнегозадания

Слайд 2№ 39
Саша и Миша братья. Саша любит ходить за грибами,

а Миша ловить рыбу. Обычно рано утром из дома они

выходят одновременно, но идут в противоположных направлениях. Саша, собирая грибы, идёт медленно, со скоростью 2 км/ч, а Миша торопится поскорее дойти до озера и идёт быстро, со скоростью 6 км/ч.

2 км/ч

С.

М.

6 км/ч

№ 39Саша и Миша братья. Саша любит ходить за грибами, а Миша ловить рыбу. Обычно рано утром

Слайд 3№ 39
Запишите выражения для следующих величин и найдите значения этих

выражений:
2 км/ч
С.
М.
6 км/ч
1) расстояние между грибником и рыболовом через час

после начала движения;

2) скорость, с которой грибник и рыболов удаляются друг от друга;

3) расстояние между грибником и рыболовом через 2 ч после выхода;

2 + 6

= 8

2 + 6

= 8

2 · (2 + 6)

= 16

4) расстояние, пройденное грибником за 2 ч;

2 · 2

= 4

№ 39Запишите выражения для следующих величин и найдите значения этих выражений:2 км/чС.М.6 км/ч1) расстояние между грибником и

Слайд 4№ 39
Запишите выражения для следующих величин и найдите значения этих

выражений:
2 км/ч
С.
М.
6 км/ч
5) расстояние, пройденное рыболовом за 2 ч;
2 ·

6

= 12

6) на сколько расстояние, пройденное рыболовом за 2 ч, больше расстояния, пройденного за то же время грибником;

7) во сколько раз расстояние, пройденное рыболовом за 2 ч, больше расстояния, пройденного за то же время грибником;

(2 · 6)

(2 · 2)


= 8

(2 · 6)

(2 · 2)

:

= 3

№ 39Запишите выражения для следующих величин и найдите значения этих выражений:2 км/чС.М.6 км/ч5) расстояние, пройденное рыболовом за

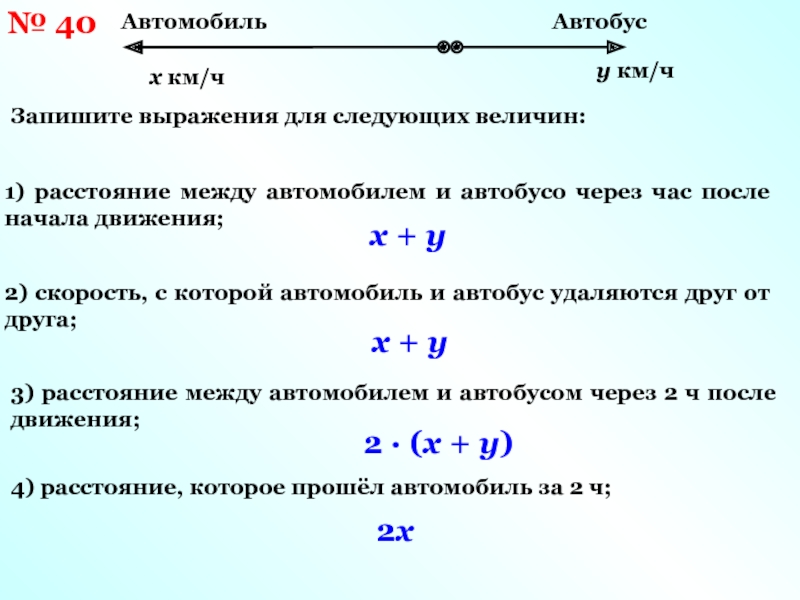
Слайд 5№ 40
Из одного гаража одновременно в противоположных направлениях выехали автомобиль

и автобус. Скорость автомобиля – х км/ч, а автобуса –

у км/ч, причём автомобиль едет быстрее чем автобус.

х км/ч

Автомобиль

Автобус

у км/ч

№ 40Из одного гаража одновременно в противоположных направлениях выехали автомобиль и автобус. Скорость автомобиля – х км/ч,

Слайд 6№ 40
Запишите выражения для следующих величин:
1) расстояние между автомобилем и

автобусо через час после начала движения;
2) скорость, с которой автомобиль

и автобус удаляются друг от друга;

3) расстояние между автомобилем и автобусом через 2 ч после движения;

х + у

х + у

2 · (х + у)

4) расстояние, которое прошёл автомобиль за 2 ч;


х км/ч

Автомобиль

Автобус

у км/ч

№ 40Запишите выражения для следующих величин:1) расстояние между автомобилем и автобусо через час после начала движения;2) скорость,

Слайд 7№ 40
5) расстояние, которое прошёл автобус за 2 ч;

6)

на сколько расстояние, пройденное автомобилем за 2 ч, больше расстояния,

пройденного за то же время автобусом;

7) во сколько раз расстояние, пройденное автомобилем за 2 ч, больше расстояния, пройденного за то же время автобусом;




х км/ч

Автомобиль

Автобус

у км/ч

Запишите выражения для следующих величин:



:

Какой смысл могут иметь такие выражения: х – у, 2х + 3у?

№ 405) расстояние, которое прошёл автобус за 2 ч;2у 6) на сколько расстояние, пройденное автомобилем за 2

Слайд 8Заполните таблицу:
a 1

4 7

12 20

a + 6

6a

7

10

13

18

26

6

24

42

72

120

№ 48

Заполните таблицу:  a    1     4    7

Слайд 9

К л а с с н а я р

а б о т а.


К л а с с н а я  р а б о т а.

Слайд 10 Цена одного футбольного мяча х р.,

а одного баскетбольного

мяча у р.

Что могут означать выражения?


5х + 2у
15х –


4(х + у)

3000 : у

х : у

х – у

Цена одного футбольного мяча х р., а одного баскетбольного мяча у р. Что могут означать выражения?3х4у5х

Слайд 114) произведение числа 8 и суммы чисел n и d:

4) произведение числа 8 и суммы чисел n и d:

Слайд 12№ 49
Какое число больше а или b (а ≠ 0

и b ≠ 0), если:
а) 3а = b;
б) а :

3 = b;

в) а + 3 = b;

г) а – 3 = b.

больше b

больше а

больше b

больше а

№ 49Какое число больше а или b (а ≠ 0 и b ≠ 0), если:а) 3а =

Слайд 13№ 51 (а,г)
Запишите на математическом языке:
а) число m на 8

больше числа n;
г) число е в шесть раз меньше числа

g.

m = n + 8

m – 8 = n

g = 6e

g : 6 = e

m – n = 8

g : e = 6

№ 51 (а,г)Запишите на математическом языке:а) число m на 8 больше числа n;г) число е в шесть

Слайд 14Дома:
№ 37; 51(б,в); 53; 54

Дома: № 37; 51(б,в); 53; 54

Обратная связь

Если не удалось найти и скачать доклад-презентацию, Вы можете заказать его на нашем сайте. Мы постараемся найти нужный Вам материал и отправим по электронной почте. Не стесняйтесь обращаться к нам, если у вас возникли вопросы или пожелания:

Email: Нажмите что бы посмотреть 

Что такое TheSlide.ru?

Это сайт презентации, докладов, проектов в PowerPoint. Здесь удобно  хранить и делиться своими презентациями с другими пользователями.


Для правообладателей

Яндекс.Метрика