Разделы презентаций


Распределение электронной плотности в монозамещенных бензолах

Содержание

σo-σм-σп->

Слайды и текст этой презентации

Слайд 1Распределение электронной плотности в монозамещенных бензолах
Рассматривая индуктивный эффект

и эффект сопряжения, их относительные величины, можно качественно представить распределение

электронной плотности в замещенных бензолах. При этом ароматичное бензольное ядро условно представляют как систему с фиксированными двойными связями и рассматривают ее поляризацию за счет проявления индуктивного эффекта и эффекта сопряжения. Такой подход позволяет выявить наиболее богатые электронной плотностью положения и сделать предсказания относительно реакционной способности замещенных соединений.

В молекуле толуола связь –CH3 проявляет +I и +С эффекты, таким образом является электронодонорным заместителем, т.е. увеличивает электронную плотность на бензольном ядре. Причем атомы углерода орто- и пара-положений имеют большую электронную плотность по сравнению с атомами углерода в мета-положениях. Поэтому реакция электрофильного замещения идет преимущественно в о- и п-положения.

Распределение электронной плотности в монозамещенных бензолах  Рассматривая индуктивный эффект и эффект сопряжения, их относительные величины, можно

Слайд 2σo-
σм-
σп-
>




σo-σм-σп->

Слайд 3 При проявлении заместителем двух эффектов противоположного знака учитывается

их относительная величина. В анилине аминогруппа проявляет –I и +С,

причем +С > –I, т.е. фенильное ядро в целом приобретает отрицательный заряд, а электронная плотность в о- и п-положениях становится больше, чем в м-положении. Поэтому и в этом случае реакция электрофильного замещения идет в о- и п-положения.
При проявлении заместителем двух эффектов противоположного знака учитывается их относительная величина. В анилине аминогруппа проявляет

Слайд 4σo+
σм+
σп+
>




σo+σм+σп+>

Слайд 5Классификация заместители по производимым электронным эффектам
+I –C(CH3)3
+I, +C –O¯, –S¯;

Alk= –CH3, –CH2CH3,

–CH(CH3)2

–I<+C –NH2, –NHR, –NR2, –NHCOCH3, …
–OH, –OR, –SH, –SR, где R= Alk, Ar

–I>+C –F , –Cl , –Br , –I

–I, –C –NO, –NO2, –N+≡N, –N=N–, –C≡N;
–SO2X, –COX, где X= –H, –Cl, –OH, –NR2, …
–CH=CH2; –C≡CH

–I –N+R3, –S+R2, –O+R2 … –CF3, –CCl3 …


¨

¨

¨

¨

¨

¨

¨

¨

¨

¨

¨

¨

¨

¨

¨

¨

¨

¨

¨

¨

¨

¨

¨

¨

¨

¨

¨

¨

¨

¨

1

2

3

4

5

6



ЭД
электроно-донорные

ЭА
электроно-акцепторные

Классификация заместители по производимым электронным эффектам+I	–C(CH3)3+I, +C	 –O¯, –S¯;        Alk=

Слайд 6Количественные характеристики электронных эффектов заместителей

Количественные характеристики электронных эффектов заместителей

Слайд 7Влияние пространственного строения заместителей
Эффект сопряжения проявляется в наибольшей

степени, когда имеет место наиболее эффективное положительное перекрывание неподеленной пары

электронов или pz АО заместителя с АО атома углерода, принадлежащего π-соряженной системе.

При повороте заместителя, например, под влиянием стерических факторов, создаваемых орто-расположенными группировками, эффективность перекрывания уменьшается, в результате чего эффективность сопряжения уменьшается.

Влияние пространственного строения заместителей  Эффект сопряжения проявляется в наибольшей степени, когда имеет место наиболее эффективное положительное

Слайд 8 Кроме того, по мере увеличения объема заместителя увеличивается

степень экранирования положений фенильного ядра, находящегося по соседству с заместителем.

Реакции замещения по этим положениям становятся затрудненными.
Кроме того, по мере увеличения объема заместителя увеличивается степень экранирования положений фенильного ядра, находящегося по

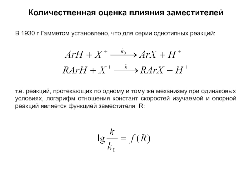
Слайд 9Количественная оценка влияния заместителей
В 1930 г Гамметом установлено, что для

серии однотипных реакций:



т.е. реакций, протекающих по одному и тому же

механизму при одинаковых условиях, логарифм отношения констант скоростей изучаемой и опорной реакций является функцией заместителя R:
Количественная оценка влияния заместителейВ 1930 г Гамметом установлено, что для серии однотипных реакций:т.е. реакций, протекающих по одному

Слайд 10
Значения этой функции удобно брать из констант диссоциации

бензойной кислоты и ее замещенных.

Тогда:
где ρ – параметр (константа)

реакции;

– эмпирические показатели кислотности бензойной и замещенной бензойной кислоты;


,

Значения этой функции удобно брать из констант диссоциации бензойной кислоты и ее замещенных.Тогда:где  ρ

Слайд 11
Обозначив - константа Гаммета, приведем последнее выражение к виду:



Принимая во внимание, что электронное влияние заместителя на

реакционный центр однозначно передается только в м- и п-положения бензольного ядра, то каждый заместитель характеризуется двумя типами констант: σм и σп. Они характеризует способность заместителя изменять электронную плотность на реакционном центре, по сравнению с Н и суммарно характеризуют C- и I-эффекты.
Обозначив			  - константа Гаммета, приведем последнее выражение к виду:   Принимая во внимание, что электронное

Слайд 12Значения констант Гаммета для некоторых заместителей
Если заместитель -

электронодонор, то константа Гамета σ0.

Значения констант Гаммета для некоторых заместителей  Если заместитель - электронодонор, то константа Гамета σ0.

Слайд 13 Параметр реакции (ρ) характеризует чувствительность реакции к изменению

электронных эффектов заместителя в конкретных условиях, зависит от типа реакции

и условий, в которых она проводится.

Параметр определяется как тангенс угла наклона из графика зависимости:




причем ρ может принимать как положительные, так и отрицательные значения и существенно изменятся по абсолютной величине от -12 до +5. Для электронодорных заместителей ρ<0, для электроноакцепторных ρ>0.


Например,
нитрование (электрофильная реакция) СН3NО2, 25º RАrН + N+О2 ρ=-6,37

2) гидролиз (нуклеофильная реакция) RАrСООЕt + Н2О → RАrСООН + ЕtОН ρ=2,51

Параметр реакции (ρ) характеризует чувствительность реакции к изменению электронных эффектов заместителя в конкретных условиях, зависит

Слайд 14 Абсолютное значение параметра реакции зависит от расстояния, от

проводимости электронных эффектов, от активности реагента и условий реакции.

Для реакций, в которых участвует активная атакующая частица, влияние заместителя уменьшается, следовательно, влияние абсолютного значения параметра реакции уменьшается.
Например: для реакции хлорирования ρ=-8,06,
для реакции нитрования ρ=-6,37.
(Нитроний катион N+О2 более активная атакующая частица, чем поляризованная молекула Сl2).
Абсолютное значение параметра реакции зависит от расстояния, от проводимости электронных эффектов, от активности реагента и

Слайд 15 Оказалось что константа диссоциации фенолов с заместителями, проявляющими

сильный положительный эффект сопряжения и расположенными в п-положении к гидроксигруппе,

неудовлетворительно описывается уравнением Гамета, так по экспериментальным данным п-нитрофенол более сильная кислота, чем это определяется по уравнению Гамета.


Это случай прямого полярного сопряжения заместителя с реакционным центром, когда электронные эффекты хорошо передаются на реакционный центр. В этом случае используют полярные константы Гаммета:
– для нуклеофильных реакций,
– для электрофильных реакций.

Полярные константы определяются с использованием стандартных реакций диссоциации фенола (для ) и фениламмониевых солей (для ).




Оказалось что константа диссоциации фенолов с заместителями, проявляющими сильный положительный эффект сопряжения и расположенными в

Слайд 16
Уравнение Гамета применимо также для некоторых гетероциклических соединений,

таких как пиридин и пятичленные гетероциклы.

Известны другие корреляционные

уравнение: Тафта, Юкава-Цуна и т.д.
Уравнение Гамета применимо также для некоторых гетероциклических соединений, таких как пиридин и пятичленные гетероциклы.

Слайд 17Кислотно-основные свойства органических соединений
В настоящее время для определения

кислотности наиболее широко применяется 2 определения кислоты и основания по

Бренстеду и по Льюису.
Кислотно-основные свойства органических соединений  В настоящее время для определения кислотности наиболее широко применяется 2 определения кислоты

Слайд 18Йоханнес-Николаус Брёнстед (Дания) (22.02.1879 — 17.12.1947). Автор протонной теории кислот и оснований, развивал

теорию кислотно-основного катализа.
Гилберт Ньютон Льюис, (Gilbert Newton Lewis); 23.10.1875 Уэймут, близ Бостона— 23.031946,

Беркли) — выдающийся американский физикохимик. 
Йоханнес-Николаус Брёнстед (Дания) (22.02.1879 — 17.12.1947). Автор протонной теории кислот и оснований, развивал теорию кислотно-основного катализа.Гилберт Ньютон Льюис, (Gilbert Newton

Слайд 19 По Бренстеду кислоты – вещества, молекулы которых способны

отдавать протон, а основания – соединения, способные принимать протон.

АН

+ :В ↔ А– + НВ+
кислота основание сопряженная сопряженное
кислота основание
Кислотность – свойство, проявляющееся только по отношению к основанию, т.е. всегда имеет место кислотно-основное взаимодействие. Чаще всего кислотность соединений оценивается по отношению к воде, как к основанию.
По Бренстеду кислоты – вещества, молекулы которых способны отдавать протон, а основания – соединения, способные

Слайд 20
По Льюису кислоты – соединения, способные принимать электронную

пару. Основания – соединения, отдающие электронную пару. В результате такого взаимодействия

образуется ковалентная связь.

Определение кислот и оснований по Льюису более общее, чем по Бренстеду и многие органические реакции можно рассматривать как кислотно-основное взаимодействие по Льюису (электрофильные частицы – кислоты Льюиса).

Бренстедовская кислотность и основность органических соединений одна из важных характеристик органических соединений и оценивается константой диссоциации в воде.


По Льюису кислоты – соединения, способные принимать электронную пару. Основания – соединения, отдающие электронную пару.

Слайд 21При низкой концентрации кислоты константа равновесия равна:

На практике

вместо константы диссоциации обычно используют ее отрицательный логарифм ,

при этом чем меньше значение константы, тем выше значение .



При проявлении кислотных свойств протон отщепляется в результате гетеролитического разрыва связи А–Н, причем чем ниже электронная плотность на атоме, от которого отрывается протон, тем кислотность выше.


При низкой концентрации кислоты константа равновесия равна:  На практике вместо константы диссоциации обычно используют ее отрицательный

Слайд 22 С другой стороны, чем выше устойчивость образующегося аниона,

тем выше кислотность. При этом устойчивость аниона зависит от степени

делокализации отрицательного заряда. Рассмотренные факторы коррелируют между собой. Таким образом, электронодонорные заместители понижают кислотность и увеличивают рК. Электрноакцепторы, наоборот, увеличивают кислотность и уменьшают значение рК.

Сила основания в водных разбавленных растворах определяется:

В: + Н2О ↔ ВН+ + ОН–



С другой стороны, чем выше устойчивость образующегося аниона, тем выше кислотность. При этом устойчивость аниона

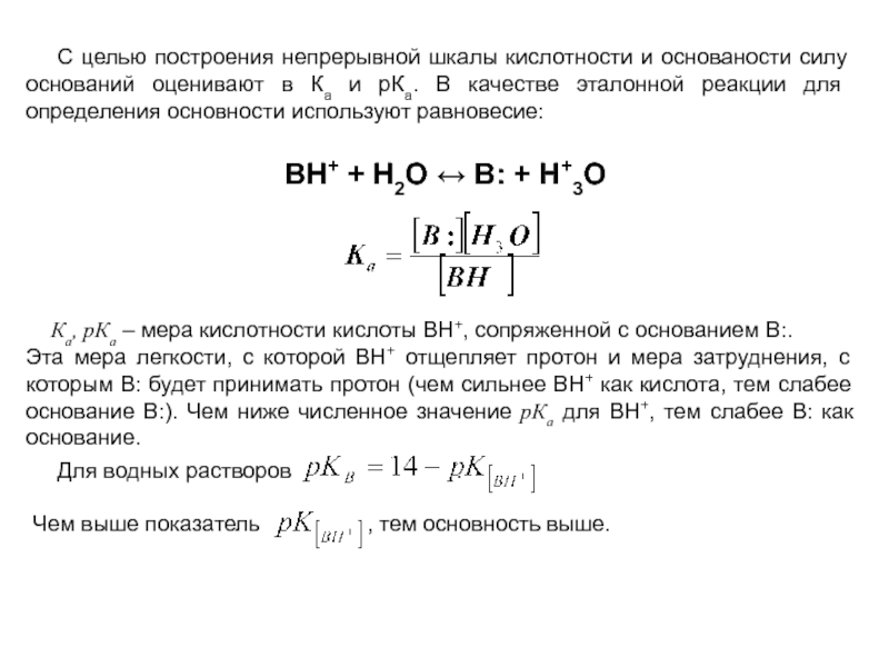
Слайд 23ВН+ + Н2О ↔ В: + Н+3О
С целью

построения непрерывной шкалы кислотности и основаности силу оснований оценивают в

Ка и рКа. В качестве эталонной реакции для определения основности используют равновесие:


Ка, рКа – мера кислотности кислоты ВН+, сопряженной с основанием В:.
Эта мера легкости, с которой ВН+ отщепляет протон и мера затруднения, с которым В: будет принимать протон (чем сильнее ВН+ как кислота, тем слабее основание В:). Чем ниже численное значение рКа для ВН+, тем слабее В: как основание.

Для водных растворов .

Чем выше показатель , тем основность выше.



ВН+ + Н2О ↔ В: + Н+3О  С целью построения непрерывной шкалы кислотности и основаности силу

Слайд 24 До настоящего времени не существует специальной шкалы кислотности

по Льюису. Относительная кислотность определяется с использованием различных стандартных соединений,

содержащих в своем составе кето-группу. Последние с кислотами образует донорно-акцепторные комплексы, устойчивость которых определятся силой кислоты Льюиса. Об устойчивости комплексов, а, следовательно, и силе кислоты судят по сдвигу частоты валентных колебаний связи С=О кето-группы.


До настоящего времени не существует специальной шкалы кислотности по Льюису. Относительная кислотность определяется с использованием

Слайд 25Алифатические карбоновые кислоты
Их кислотность определятся электронной плотностью на

кислороде гидроксильной группы, входящей в состав карбоксильной группы, и зависит

от свойств и характера функциональной группы.

В ряду первых четырех соединений кислотность уменьшается, чему способствует увеличение положительного индуктивного эффекта заместителей в ряду СН3–, С2Н5–, (СН3)3С–.
Присутствие электроноакцепторной группы С=О в ацетоуксусной кислоте или атомов хлора в трихлоруксусной кислоте приводит к увеличению кислотности.

Алифатические карбоновые кислоты  Их кислотность определятся электронной плотностью на кислороде гидроксильной группы, входящей в состав карбоксильной

Слайд 26Ароматические карбоновые кислоты
Бензойная кислота – более слабая кислота,

чем муравьиная, т.к. фенильное ядро – электронодонор !!! по отношению

к карбоксильной группе. Кислотность монозамещенных бензойных кислот определяется донорно-акцепторными свойствами заместителей и их расположениями.
Ароматические карбоновые кислоты  Бензойная кислота – более слабая кислота, чем муравьиная, т.к. фенильное ядро – электронодонор

Слайд 27
Если заместитель расположен в о-положении и способен взаимодействовать

с карбоксильной группой с образованием псевдо-циклических соединений (с образованием водородной

связи), в этом случае наблюдается значительное изменение кислотности:


рКа

Причина проявления салициловой кислотой больше кислотности – образование внутримолекулярной водородной связи между карбонильным кислородом –СООН группы и атомом водорода соседней гидроксильной группы. В результате происходит смещение части электронной плотности с атома кислорода гидроксильной группы, от которой отщепляется протон, к карбонильной группе. В то же время внутримолекулярная водородная связь стабилизирует салицилат-анион.

Если заместитель расположен в о-положении и способен взаимодействовать с карбоксильной группой с образованием псевдо-циклических соединений

Слайд 28 Если в образовании водородной связи участвует водород карбоксильной

группы, то кислотность уменьшается. Кислотность о-метоксибензойной кислоты значительно ниже кислотности

салициловой кислоты.
Если в образовании водородной связи участвует водород карбоксильной группы, то кислотность уменьшается. Кислотность о-метоксибензойной кислоты

Слайд 29Кислотность фенолов
Алифатические спирты (циклогексанол) очень слабые кислоты:

рКа≈18,0
Фенол в 108 раз

является более сильной кислотой, чем циклогексанол:

рКа≈10,0

Кислотность феноловАлифатические спирты (циклогексанол) очень слабые кислоты:рКа≈18,0Фенол в 108 раз является более сильной кислотой, чем циклогексанол:рКа≈10,0

Слайд 30 В случае фенола гидроксигруппа проявляет положительный эффект сопряжения,

и фенильное ядро, таким образом, оказывается акцептором. В результате этого

на атоме кислорода фенола, по сравнению с циклогенсанолом, уменьшается электронная плотность, что способствует диссоциации протона. Кроме того, в фенолят анионе отрицательный заряд эффективно делокализован по бензольному ядру.


Заместители в фенильном ядре оказывают большее влияние на кислотные свойства фенола, чем в случае бензойной кислоты: электронодоноры уменьшают кислотность, электроноакцепторы увеличивают кислотность.
Кроме того, заместители могут находиться в прямом полярном сопряжении с гидроксигруппой, что еще в большей степени усиливает кислотность соединений.

В случае фенола гидроксигруппа проявляет положительный эффект сопряжения, и фенильное ядро, таким образом, оказывается акцептором.

Слайд 32Основность органических соединений
Основные свойства органических соединений связаны с

наличием атома, несущего свободную пару электронов, по которой может присоединяться

протон. В свою очередь это свойство определяется электронной плотностью на атоме, имеющем неподленную пару электронов, а именно, чем выше электронная плотность на атоме, тем основность выше. Т.о., электронодоноры усиливают, а электроноакцепторы уменьшают основность.

При переходе от аммиака к алифатическим аминам основность увеличивается, причем значение рКВН+ практически не зависит от длины алкильной группы.

Основность органических соединений  Основные свойства органических соединений связаны с наличием атома, несущего свободную пару электронов, по

Слайд 33 При переходе от первичных алифатических аминов к вторичным

происходит увеличение основности, т.к. алкильные группы проявляют положительный индуктивный эффект,

увеличивающий электронную плотность на атоме азота. Уменьшение основности в случае третичных аминов объясняется стерическими фактороми - алкильные группы затрудняют присоединение протона.

Ароматические и гетероциклические основания

Анилин как основание значительно слабее аммиака и алифатических аминов.

При переходе от первичных алифатических аминов к вторичным происходит увеличение основности, т.к. алкильные группы проявляют

Слайд 34 Уменьшение основности анилина по сравнению с аммиаком объясняется

тем, что аминогруппа проявляет положительный эффект сопряжения, поэтому электронная плотность

на атоме азота уменьшается, следовательно уменьшается основность. В ряду соединений 1, 2, 3 основность увеличивается благодаря положительному индуктивному эффекту заместителя.
Основность замещенных анилинов определяется как характером заместителя, так и его положением.
Пониженная основность 6, 7 обусловлена отрицательным эффектом сопряжения заместителя по отношению к аминогруппе.


Более высокая основность второго соединения объясняется поворотом диметиламиногруппы вокруг одинарной связи C-N в результате стерических взаимодействий ее с соседними нитрогруппами. В результате неподеленная пара электронов заместителя выводится из сопряжения с фенильным ядром. Поэтому основность второго соединения выше по сравнению с первым примерно в 40000 раз.

Уменьшение основности анилина по сравнению с аммиаком объясняется тем, что аминогруппа проявляет положительный эффект сопряжения,

Слайд 35Гетероциклические основания
Для азотсодержащих соединений установлено: чем выше

кратность связи при гетероциклическом атоме азота, тем меньше основность соединения.

рКВН+

10,75 5,20 - 4,30


Гетероциклические основания   Для азотсодержащих соединений установлено: чем выше кратность связи при гетероциклическом атоме азота, тем

Слайд 36Амфотерные соединения
Амфотерность – способность соединения проявлять кислотные или

основные свойства в зависимости от второго компонента, участвующего в кислотно-основном

взаимодействии.
Амфотерные соединения – вещества, молекулы которых содержит одновременно кислотный и основный центр (аминокислоты, аминофенолы, аминобензойные кислоты и т.д.).


Амфотерные соединения  Амфотерность – способность соединения проявлять кислотные или основные свойства в зависимости от второго компонента,

Слайд 37  Кроме азота основные свойства могут определятся присутствием других

гетероатомов, например кислорода. Однако при увеличении электроотицательности гетероатомов основность соединений

уменьшается.


   Кроме азота основные свойства могут определятся присутствием других гетероатомов, например кислорода. Однако при увеличении электроотицательности

Обратная связь

Если не удалось найти и скачать доклад-презентацию, Вы можете заказать его на нашем сайте. Мы постараемся найти нужный Вам материал и отправим по электронной почте. Не стесняйтесь обращаться к нам, если у вас возникли вопросы или пожелания:

Email: Нажмите что бы посмотреть 

Что такое TheSlide.ru?

Это сайт презентации, докладов, проектов в PowerPoint. Здесь удобно  хранить и делиться своими презентациями с другими пользователями.


Для правообладателей

Яндекс.Метрика