Разделы презентаций


РАСТВОРЫ

Содержание

Понятие раствораИстинный раствор – термодинамически устойчивая, однофазная, гомогенная на молекулярном уровне система, состоящая из 2 и более компонентов, состав которой может непрерывно изменяться в некоторых пределах без скачкообразного изменения её свойств.Истинные

Слайды и текст этой презентации

Слайд 1РАСТВОРЫ
ФИЗИЧЕСКАЯ ХИМИЯ. ТЕМА 7.

РАСТВОРЫФИЗИЧЕСКАЯ ХИМИЯ. ТЕМА 7.

Слайд 2Понятие раствора
Истинный раствор – термодинамически устойчивая, однофазная, гомогенная на молекулярном

уровне система, состоящая из 2 и более компонентов, состав которой

может непрерывно изменяться в некоторых пределах без скачкообразного изменения её свойств.
Истинные растворы устойчивы и не разделяются при сколь угодно долгом стоянии.






Растворы подразделяют на растворы неэлектролитов и электролитов (вещества, распадающиеся в растворе на ионы, способные проводить электрический ток).
По термодинамическому признаку растворы разделяют на идеальные, бесконечно разбавленные и неидеальные.

Понятие раствораИстинный раствор – термодинамически устойчивая, однофазная, гомогенная на молекулярном уровне система, состоящая из 2 и более

Слайд 3Жидкие растворы

Жидкие растворы

Слайд 4Способы выражения концентрации растворов
Концентрация – величина, характеризующая относительное содержание данного

компонента в многокомпонентной системе


Способы выражения концентрации растворовКонцентрация – величина, характеризующая относительное содержание данного компонента в многокомпонентной системе

Слайд 5Способы выражения концентрации растворов

Способы выражения концентрации растворов

Слайд 6Парциальные мольные величины
Парциальными мольными величинами могут быть V, H, S,

Cp, G, F.

Парциальные мольные величиныПарциальными мольными величинами могут быть V, H, S, Cp, G, F.

Слайд 7Парциальные мольные величины

Парциальные мольные величины

Слайд 8Парциальные мольные величины

Парциальные мольные величины

Слайд 9Парциальные мольные величины. Методы определения

Парциальные мольные величины. Методы определения

Слайд 10Парциальные мольные величины. Методы определения

Парциальные мольные величины. Методы определения

Слайд 11Образование растворов

Образование растворов

Слайд 12Сольватация
Образование жидких растворов сопровождается процессом сольватации
Сольватация – совокупность энергетических и

структурных изменений, происходящих в растворе
Сольваты – соединения, представляющие собой частицы

растворённого вещества, окружённые определённым (или переменным) числом молекул растворителя (сольватной оболочкой)




Сольваты тем легче образуются и тем более устойчивы, чем более полярны частицы растворённого вещества и растворителя
Сольватация в водных растворах называется гидратацией
Гидратация – причина образования аквакомплексов и кристаллогидратов
СольватацияОбразование жидких растворов сопровождается процессом сольватацииСольватация – совокупность энергетических и структурных изменений, происходящих в раствореСольваты – соединения,

Слайд 13Движущая сила образования растворов
Энтропийный и энтальпийный факторы
- При

растворении газов в жидкости энтропия всегда уменьшается (ΔS

При растворении кристаллов в жидкости энтропия возрастает (ΔS>0)
Чем сильнее взаимодействие растворённого вещества и растворителя, тем больше роль энтальпийного фактора в образовании раствора

> 0 < 0
Знак изменения энтальпии растворения определяется знаком суммы всех тепловых эффектов процессов, сопровождающих растворение, из которых основной вклад вносят
разрушение кристаллической решётки на свободные ионы

и взаимодействие образовавшихся ионов с молекулами растворителя
Движущая сила образования растворовЭнтропийный и энтальпийный факторы  - При растворении газов в жидкости энтропия всегда уменьшается

Слайд 14Движущая сила образования растворов
Независимо от знака энтальпии при растворении

всегда


т.е. переход вещества в раствор сопровождается значительным возрастанием энтропии вследствие

стремления системы к разупорядочению
Для жидких растворов процесс идёт самопроизвольно (ΔG<0) до установления динамического равновесия между твёрдой и жидкой фазами

 G смеш = RT (n1 lnx1 + n2 lnx2)
Движущая сила образования растворов Независимо от знака энтальпии при растворении всегда	т.е. переход вещества в раствор сопровождается значительным

Слайд 15Растворимость
Процесс растворения протекает самопроизвольно до тех пор,

пока химический потенциал чистого компонента

превышает химический потенциал данного компонента
в растворе
При в системе устанавливается равновесие :
чистый компонент ↔ растворённый компонент
При этих условиях больше вещества раствориться не может.
Раствор, содержащий при данных условиях максимальное количество растворенного вещества и находящийся в равновесии с избытком растворяемого вещества, называется насыщенным.
Концентрация растворённого вещества в насыщенном растворе называется растворимостью
В справочниках – масса растворённого вещества в 100г (1000г) растворителя
Растворимость зависит от:
природы растворённого вещества и растворителя
взаимодействия частиц растворённого веществ между собой и с молекулами растворителя
внешних условий (температуры и давления)

РастворимостьПроцесс растворения протекает самопроизвольно до тех пор,   пока химический потенциал чистого компонента

Слайд 16Растворимость газов в газах. Закон Дальтона

Растворимость газов в газах. Закон Дальтона

Слайд 17Растворимость газов в жидкостях. Закон Генри

Растворимость газов в жидкостях. Закон Генри

Слайд 18Растворимость смеси газов в жидкостях

Растворимость смеси газов в жидкостях

Слайд 19Растворимость газов в жидкостях

Растворимость газов в жидкостях

Слайд 20Взаимная растворимость жидкостей
Неограниченная взаимная растворимость: смеси полярных веществ (вода -

серная кислота, вода – этанол) или смеси неполярных веществ (бензол

– толуол)
Ограниченная взаимная растворимость: полярные и малополярные жидкости; при определённых концентрациях и в определённом интервале температуры образуются гомогенные растворы, но изменение условий приводит к расслоению жидкостей (вода – анилин, тетрахлорид углерода - вода)
Полная взаимная нерастворимость: смеси полярных и неполярных жидкостей (вода – бензол, ртуть - вода)
Взаимная растворимость жидкостейНеограниченная взаимная растворимость: смеси полярных веществ (вода - серная кислота, вода – этанол) или смеси

Слайд 21Взаимная растворимость жидкостей

Взаимная растворимость жидкостей

Слайд 22Растворимость твердых веществ в жидкостях

Растворимость твердых веществ в жидкостях

Слайд 23Растворимость твердых веществ в жидкостях

Растворимость твердых веществ в жидкостях

Слайд 24Идеальные, предельно разбавленные и реальные растворы
В основе классификации растворов лежит

изменение термодинамических функций при их образовании














x - мольная

доля растворённого вещества
ΔSn - изменение энтропии за счёт взаимодействия частиц растворённого вещества с частицами растворителя
Идеальные, предельно разбавленные  и реальные растворыВ основе классификации растворов лежит изменение термодинамических функций при их образовании

Слайд 25Идеальные растворы

Идеальным называется раствор, для которого соблюдается аддитивность парциальных давлений,

парциальных объёмов, теплоёмкостей и энтальпий компонентов.

Тепловой эффект при образовании идеального

раствора равен нулю, объём не изменяется, а энтропия равна идеальной энтропии смешения
ΔH=0 Δ V=0 ΔS=Δsид

Идеальным называется раствор, для компонентов которого при всех составах и температурах выполняется закон Рауля

Идеальные растворыИдеальным называется раствор, для которого соблюдается аддитивность парциальных давлений, парциальных объёмов, теплоёмкостей и энтальпий компонентов.Тепловой эффект

Слайд 26Упрощённая схема процесса испарения
При растворении какого-либо вещества в растворителе понижается

концентрация растворителя и уменьшается число испаряющихся молекул
Давление насыщенного пара растворителя

над раствором всегда меньше, чем над чистым растворителем
Понижение давления будет тем большим, чем больше концентрация растворённого вещества в растворе

Отсюда

Относительное понижение давления насыщенного пара растворителя над раствором равно мольной доле растворённого вещества – закон Рауля

Упрощённая схема процесса испаренияПри растворении какого-либо вещества в растворителе понижается концентрация растворителя и уменьшается число испаряющихся молекулДавление

Слайд 27Закон Рауля
Парциальное давление насыщенного пара компонента раствора над раствором рi

прямо пропорционально мольной доле этого компонента xi в растворе

- давление насыщенного пара над чистым компонентом
Для бинарного раствора:
давление насыщенного пара растворителя pр-ля над раствором равно его давлению над чистым растворителем , умноженному на мольную долю растворителя в растворе x1:

Отсюда следует, что , так как х1< 1
Уменьшение давления насыщенного пара над раствором может быть объяснено уменьшением поверхности испарения при добавлении растворяемого вещества (на поверхности оказывается меньше способных испаряться молекул растворителя, ведь часть места занимает растворённое вещество)
Идеальные растворы подчиняются закону Рауля по всем компонентам


Закон РауляПарциальное давление насыщенного пара компонента раствора над раствором рi прямо пропорционально мольной доле этого компонента xi

Слайд 28Закон Рауля для бинарного раствора



Относительное понижение давления насыщенного пара растворителя

над раствором равно мольной доле растворённого вещества
Общее давление насыщенного пара

над раствором равно сумме парциальных давлений насыщенных паров компонентов раствора:

Давление пара линейно зависит от состава

Закон Рауля для бинарного раствораОтносительное понижение давления насыщенного пара растворителя над раствором равно мольной доле растворённого веществаОбщее

Слайд 29Предельно разбавленные растворы
Предельно разбавленным называют раствор, в котором концентрация растворённого

вещества бесконечно мала (

)
В неидеальном предельно разбавленным растворе растворитель подчиняется законам идеальных растворов, а растворённое вещество - не подчиняется.
Для растворителя выполняется закон Рауля.
Для растворённого вещества выполняется закон Генри:
при постоянной температуре давление летучего (газообразного) компонента р2 прямо пропорционально его мольной доле х2 :

КГ – константа Генри (в единицах давления); берётся из справочника
Масса газа, растворенного в жидкости, прямо пропорциональна давлению газа над жидкостью, при постоянной температуре; таким образом, чем больше давление газа, тем больше он поглощается жидкостью.
В идеальных растворах закон Генри совпадает с законом Рауля ( )
Растворы неэлектролитов считают разбавленными, если концентрация растворенного вещества не превышает 0,1 моль/л (предельно разбавленные – 0,005 моль/л)
Предельно разбавленные растворыПредельно разбавленным называют раствор, в котором концентрация растворённого вещества бесконечно мала (

Слайд 30Реальные (неидеальные) растворы
Неидеальными называют растворы, которые не подчиняются термодинамическим закономерностям

идеальных и предельно разбавленных растворов.
При добавлении к такому раствору растворённого

вещества или растворителя наблюдается тепловой эффект (ΔH ≠ 0) и изменение объёма (ΔV ≠ 0).
Для описания свойств реальных растворов вводят понятие активности.
Активностью a данного компонента называется такая величина, которая связана с другими термодинамическими величинами так же, как в идеальных растворах сними связана концентрация данного компонента.
Активность определяется через разность химических потенциалов этого вещества в данной фазе и в стандартном состоянии:

Если пар вещества ведёт себя как идеальный газ, то активность можно выразить как:


- давление насыщенного пара i-го компонента над раствором
- давление насыщенного пара чистого i-го вещества при той же температуре и в том же фазовом состоянии, что и раствор


Реальные (неидеальные) растворыНеидеальными называют растворы, которые не подчиняются термодинамическим закономерностям идеальных и предельно разбавленных растворов.При добавлении к

Слайд 31Коэффициент активности
Активность выражается в виде произведения мольной доли компонента xi

на его коэффициент активности γi

Если активность выражать через разные

концентрации, то соответственно будет изменяться и значение коэффициента активности:

Коэффициенты активности компонентов определяют на основании отклонений парциальных давлений паров компонентов от закона Рауля или закона Генри


При

Коэффициент активностиАктивность выражается в виде произведения мольной доли компонента xi на его коэффициент активности γi Если активность

Слайд 32Регулярные и атермальные растворы
Для регулярных растворов энтропия смешения совпадает с

энтропией смешения идеального раствора ΔS = ΔSид, а причиной отклонения

от идеальности является наличие теплоты смешения и изменения объёма
(ΔH ≠ 0, ΔV ≠ 0)

Примеры регулярных растворов: растворы неполярных неассоциированных жидкостей – бензол и циклогексан, циклогексан и тетрахлорметан)

Для атермальных растворов теплота смешения равна нулю (ΔH=0), но имеется изменение объёма и избыточная энтропия смешения (ΔV ≠ 0, ΔS ≠ ΔSид)
Примеры атермальных растворов: растворы высокомолекулярных веществ в низкомолекулярных растворителях

Регулярные и атермальные растворыДля регулярных растворов энтропия смешения совпадает с энтропией смешения идеального раствора ΔS = ΔSид,

Слайд 33Коллигативные свойства разбавленных растворов
Коллигативными называются свойства растворов, зависящие только от

концентрации, но не от природы, растворённых веществ.
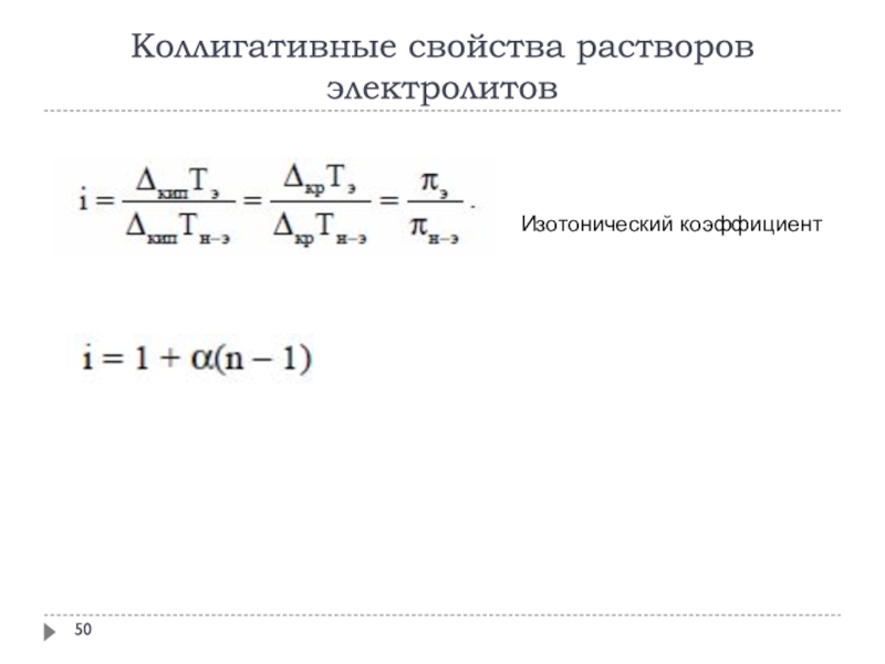
i – изотонический коэффициент,

показывает, на сколько
частиц распадается молекула вещества при диссоциации.
Для неэлектролитов i = 1
К коллигативным свойствам относятся:
повышение температуры начала кипения раствора
понижение температуры начала замерзания раствора
осмотическое давление
давление пара компонента (растворителя или растворённого вещества) над раствором
растворимость
распределение вещества между двумя несмешивающимися растворителями
Эти свойства коллигативны только в идеальных растворах
Коллигативные свойства разбавленных растворовКоллигативными называются свойства растворов, зависящие только от концентрации, но не от природы, растворённых веществ.i

Слайд 34Коллигативные свойства разбавленных растворов Повышение температуры начала кипения раствора
Если парообразование происходит

не только со свободной поверхности жидкости, но и внутри ее,

то этот процесс называют кипением.

Чистый растворитель или раствор начинает кипеть при такой температуре, при которой давление насыщенного пара растворителя над чистым растворителем или раствором равно внешнему давлению

Растворы закипают при более высокой температуре, чем чистый растворитель

Разница между температурами кипения раствора и растворителя называется повышением температуры кипения
Коллигативные свойства разбавленных растворов Повышение температуры начала кипения раствораЕсли парообразование происходит не только со свободной поверхности жидкости,

Слайд 35Температурами кипения жидкостей будут температуры, при которых изобара р=1 атм

пересечёт кривые Ao-mo, A1-m1, A2-m2

m –

моляльные концентрации
Температурами кипения жидкостей будут температуры, при которых изобара р=1 атм пересечёт кривые Ao-mo, A1-m1, A2-m2

Слайд 36Коллигативные свойства разбавленных растворов Повышение температуры начала кипения раствора
Для идеальных растворов


Для

предельно разбавленных растворов

, поэтому


Ткип – температура кипения раствора
- энтальпия испарения растворителя
- эбуллиоскопическая постоянная
Эбуллиоскопическая постоянная равна повышению температуры кипения одномоляльного раствора

Каждый растворитель имеет свою эбуллиоскопическую постоянную, не зависящую от природы растворенного вещества:
КЭ для воды составляет 0,52 К/моль, для бензола 2,57 К/моль

Коллигативные свойства разбавленных растворов Повышение температуры начала кипения раствораДля идеальных растворовДля предельно разбавленных растворов

Слайд 37
Повышение температуры кипения разбавленного раствора нелетучего вещества прямо пропорционально моляльной

концентрации раствора и не зависит от природы растворённого вещества (второе

следствие из закона Рауля):

т.е. чем больше концентрация раствора, тем больше повышение температуры кипения раствора

Коллигативные свойства разбавленных растворов Повышение температуры начала кипения раствора

Повышение температуры кипения разбавленного раствора нелетучего вещества прямо пропорционально моляльной концентрации раствора и не зависит от природы

Слайд 38Коллигативные свойства разбавленных растворов Понижение температуры начала замерзания раствора
Растворы замерзают при

более низкой температуре, чем чистый растворитель
Кристаллы растворителя будут находиться в

равновесии с раствором только тогда, когда давления насыщенного пара растворителя над кристаллами и над раствором одинаковы, т. е. когда кривая давления пара над кристаллами (кривая AB на рис.) имеет общую точку с соответствующей кривой испарения (точка A0 для чистого растворителя, точки A1 и A2 для растворов m1 и m2 соответственно)
Коллигативные свойства разбавленных растворов Понижение температуры начала замерзания раствораРастворы замерзают при более низкой температуре, чем чистый растворительКристаллы

Слайд 39Для идеальных растворов


Для предельно разбавленных растворов



Тзам – температура замерзания

раствора

- энтальпия плавления растворителя
- криоскопическая постоянная растворителя
Криоскопическая постоянная численно равна понижению температуры замерзания одномоляльного раствора

Каждый растворитель имеет свою криоскопическую постоянную, не зависящую от природы растворенного вещества

Коллигативные свойства разбавленных растворов Понижение температуры начала замерзания раствора

Для идеальных растворовДля предельно разбавленных растворов	Тзам  – температура замерзания раствора

Слайд 40
Понижение температуры замерзания разбавленного раствора нелетучего вещества прямо пропорционально моляльной

концентрации раствора и не зависит от природы растворённого вещества (первое

следствие из закона Рауля)

т.е. чем больше концентрация раствора, тем больше понижение температуры замерзания раствора

В связи с тем, что при замерзании и кипении раствора его концентрация меняется, то раствор замерзает и кипит в определённом интервале температур

Коллигативные свойства разбавленных растворов Понижение температуры начала замерзания раствора

Понижение температуры замерзания разбавленного раствора нелетучего вещества прямо пропорционально моляльной концентрации раствора и не зависит от природы

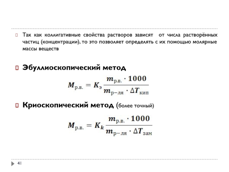
Слайд 41Так как коллигативные свойства растворов зависят от числа растворённых частиц

(концентрации), то это позволяет определять с их помощью молярные массы

веществ

Эбуллиоскопический метод



Криоскопический метод (более точный)

Так как коллигативные свойства растворов зависят от числа растворённых частиц (концентрации), то это позволяет определять с их

Слайд 42


Для неидеальных растворов для расчёта понижения температуры начала замерзания и

повышения температуры начала кипения в соответствующие формулы подставляют значения активности

растворителя
Для неидеальных растворов для расчёта понижения температуры начала замерзания и повышения температуры начала кипения в соответствующие формулы

Слайд 43Осмотическое давление растворов
Осмос – диффузия вещества, обычно растворителя, через полупроницаемую

мембрану, разделяющую раствор и чистый растворитель или два раствора разной

концентрации
Полупроницаемая мембрана – перегородка, пропускающая молекулы растворителя, но не пропускающая молекулы или ионы растворённого вещества
Молекулы растворителя свободно проходят через мембрану и давления на неё не оказывают
Молекулы или ионы растворённого вещества не проходят сквозь мембрану и оказывают на неё давление, равное давлению газа на стенку сосуда при той же концентрации данных молекул и температуре (осмотическое давление)
http://www.youtube.com/watch?v=w3_8FSrqc-I






http://www.youtube.com/watch?v=sdiJtDRJQEc&feature=related

Осмотическое давление

V1 – мольный объём растворителя

Осмотическое давление растворовОсмос – диффузия вещества, обычно растворителя, через полупроницаемую мембрану, разделяющую раствор и чистый растворитель или

Слайд 44Осмотическое давление растворов

Осмотическое давление растворов

Слайд 45Осмотическое давление растворов
Осмотическое давление равно тому газовому давлению, которым обладало

бы растворённое вещество, если бы находясь в газообразном состоянии при

той же температуре оно занимало тот же объём, который занимает раствор.

Осмотическое давление равно избыточному внешнему давлению, которое следует приложить со стороны раствора, чтобы прекратить осмос, т.е. создать условия осмотического равновесия

Превышение избыточного давления над осмотическим приводит к обратной диффузии растворителя – обратный осмос

Обратный осмос используют для опреснения морской воды, диализа и др.
Осмотическое давление растворовОсмотическое давление равно тому газовому давлению, которым обладало бы растворённое вещество, если бы находясь в

Слайд 46








Прямой осмос

Осмотическое

Обратный осмос
равновесие

Осмотическое давление растворов

Прямой осмос          Осмотическое

Слайд 47Осмотическое давление растворов

В разбавленных растворах осмотическое давление вычисляется по закону

осмотического давления Вант-Гоффа:


Из уравнения Вант-Гоффа следует, что:
чем больше концентрация раствора,

тем больше создаваемое им осмотическое давление
осмотическое давление прямо пропорционально абсолютной температуре

Таким образом, осмотическое давление совсем не зависит ни от вида растворённого вещества, ни от растворителя

Осмотическое давление растворовВ разбавленных растворах осмотическое давление вычисляется по закону осмотического давления Вант-Гоффа:Из уравнения Вант-Гоффа следует, что:чем

Слайд 48Расчёт молярной массы
Измерив осмотическое давление для раствора какого-либо вещества, можно

рассчитать его молярную концентрацию, а затем и его молярную массу:








Метод

высокочувствителен.
Используется для определения молярной массы высокомолекулярных веществ, для которых невозможно приготовить раствор высокой концентрации

Расчёт молярной массыИзмерив осмотическое давление для раствора какого-либо вещества, можно рассчитать его молярную концентрацию, а затем и

Слайд 49Прибор для определения осмотического давления

Прибор для определения осмотического давления

Слайд 50Коллигативные свойства растворов электролитов
Изотонический коэффициент

Коллигативные свойства растворов электролитовИзотонический коэффициент

Слайд 51Распределение растворённого вещества между двумя несмешивающимися растворителями

Если какое-либо вещество растворимо

в двух несмешивающихся жидкостях, то при его растворении в смеси

двух таких жидкостей оно само распределяется между ними

Отношение, в котором происходит это распределение, определяется законом распределения: растворимое вещество распределяется между двумя несмешивающимися жидкостями в постоянном отношении концентраций, не зависящем от количества добавляемого растворимого вещества

Распределение растворённого вещества между двумя несмешивающимися растворителямиЕсли какое-либо вещество растворимо в двух несмешивающихся жидкостях, то при его

Слайд 52Рассмотрим распределение иода между двумя несмешивающимися растворителями - водой и

тетрахлорметаном
Если встряхивать иод с этими двумя растворителями, часть его

растворится в воде, а часть в тетрахлорметане CCl4
В системе устанавливается динамическое равновесие; при этом скорость, с которой иод переходит из CCl4 в воду, уравнивается со скоростью, с которой иод переходит из воды в CCl4
Независимо от того, какое количество иода используется в этом эксперименте, окончательное отношение концентраций оказывается постоянным
Полученная постоянная называется коэффициентом распределения К.


Распределение растворённого вещества между двумя несмешивающимися растворителями

Рассмотрим распределение иода между двумя несмешивающимися растворителями - водой и тетрахлорметаном Если встряхивать иод с этими двумя

Слайд 53При 25°С значение постоянной К для рассматриваемого равновесия равно 85.

Это означает, что концентрация иода в CCl4 в

85 раз больше, чем в воде.

Столь большое различие объясняется тем, что иод является неполярным веществом, поэтому он гораздо лучше растворим в неполярных растворителях, подобных CCl4, чем в полярных, подобных воде.

Коэффициент распределения иода в бензоле и воде достигает 400

Закон распределения выполняется лишь при определенных условиях:
1) при постоянной температуре;
2) при достаточном разбавлении обоих растворов;
3) при условии, что растворенное вещество не реагирует, не ассоциирует и не диссоциирует в обоих растворителях

Распределение растворённого вещества между двумя несмешивающимися растворителями

При 25°С значение постоянной К для рассматриваемого равновесия равно 85.   Это означает, что концентрация иода

Слайд 54Экстракция
Экстракция – извлечение растворённого вещества из раствора при помощи другого

растворителя (экстрагента), практически не смешивающегося с первым
Применяется
для удаления нежелательных

компонентов из раствора
для выделения в более концентрированном состоянии какой-нибудь ценной составной части раствора

Для достаточно полного извлечения растворённого вещества экстракцию проводят несколько раз
Более эффективно экстрагировать вещество несколько раз небольшими порциями экстрагента, чем один раз таким же общим количеством экстрагента
ЭкстракцияЭкстракция – извлечение растворённого вещества из раствора при помощи другого растворителя (экстрагента), практически не смешивающегося с первымПрименяется

Слайд 55Фазовые равновесия в двухкомпонентных системах. Графическое представление
Область 1-6 – равновесие

между расплавом и различными твердыми фазами.
Область 7-9 – зоны существования

различных кристаллических фаз
Фазовые равновесия в двухкомпонентных системах. Графическое представлениеОбласть 1-6 – равновесие между расплавом и различными твердыми фазами.Область 7-9

Слайд 56Фазовые равновесия в двухкомпонентных системах. Графическое представление

Фазовые равновесия в двухкомпонентных системах. Графическое представление

Слайд 57Фазовые равновесия в двухкомпонентных системах. Графическое представление
Типы линий
1 – аддитивная
2

– монотонно выпуклая
3 – монотонно выпуклая, проходящая через максимум
4 -

монотонно вогнутая
5 – монотонно вогнутая, проходящая через минимум
6 – S-образная
7 – кривая с переломом – сингулярным максимумом или минимумом.
Фазовые равновесия в двухкомпонентных системах. Графическое представлениеТипы линий1 – аддитивная2 – монотонно выпуклая3 – монотонно выпуклая, проходящая

Слайд 58Фазовые равновесия в двухкомпонентных системах. Растворимость

Фазовые равновесия в двухкомпонентных системах.  Растворимость

Слайд 59Фазовые равновесия в двухкомпонентных системах. Растворимость

Фазовые равновесия в двухкомпонентных системах.  Растворимость

Слайд 60Фазовые равновесия в двухкомпонентных системах. Растворимость

Фазовые равновесия в двухкомпонентных системах.  Растворимость

Слайд 61Фазовые равновесия в двухкомпонентных системах. Растворимость

Фазовые равновесия в двухкомпонентных системах.  Растворимость

Слайд 62Неограниченная взаимная растворимость: смеси полярных веществ (вода - серная кислота,

вода – этанол) или смеси неполярных веществ (бензол – толуол)
Ограниченная

взаимная растворимость: полярные и малополярные жидкости; при определённых концентрациях и в определённом интервале температуры образуются гомогенные растворы, но изменение условий приводит к расслоению жидкостей (вода – анилин, тетрахлорид углерода - вода)
Полная взаимная нерастворимость: смеси полярных и неполярных жидкостей (вода – бензол, ртуть - вода)

Фазовые равновесия в двухкомпонентных системах. Растворимость

Неограниченная взаимная растворимость: смеси полярных веществ (вода - серная кислота, вода – этанол) или смеси неполярных веществ

Слайд 63Растворимость твёрдых веществ
Растворимостью твёрдого вещества в жидкости называется концентрация насыщенного

раствора, находящегося в равновесии с твёрдой фазой (концентрация растворённого вещества

в его насыщенном растворе)
Растворимость твёрдого вещества в идеальном растворе описывается уравнением Шредера:
или

х – растворимость твёрдого вещества при температуре Т (мольная доля растворённого вещества в растворе)
ΔНпл – теплота плавления твёрдого вещества
Тпл – температура плавления вещества
Аналогичное уравнение можно написать для всех компонентов раствора
По уравнению Шредера можно построить кривые зависимости растворимости для твёрдой фазы каждого из компонентов двойной системы и получить диаграмму растворимости

Растворимость твёрдых веществРастворимостью твёрдого вещества в жидкости называется концентрация насыщенного раствора, находящегося в равновесии с твёрдой фазой

Слайд 64Определение состава насыщенных растворов по диаграмме растворимости
Если к жидкой двухкомпонентной

системе, состав которой описывается фигуративной точкой k, добавлять при постоянной

температуре Ti вещество В, то фигуративная точка будет смещаться по горизонтали вправо
Вначале система будет оставаться жидкой однофазной, увеличивается лишь концентрация вещества В в растворе
Пересечение ноды с правой ветвью линии ликвидуса в точке k´ показывает, что при данной температуре раствор, содержащий x´ вещества В, является насыщенным
При дальнейшем добавлении вещества В (точка k´´) оно уже растворяться не будет, система двухфазная
Эвтектическая точка Е – жидкая фаза, насыщенная по обоим компонентам

Правая ветвь ликвидуса ЕТв – растворимость вещества В в веществе А при различных температурах
Уравнение линии ликвидуса

Левая ветвь ликвидуса ЕТА – растворимость вещества А в веществе В при различных температурах
Уравнение линии ликвидуса

Определение состава насыщенных растворов по диаграмме растворимостиЕсли к жидкой двухкомпонентной системе, состав которой описывается фигуративной точкой k,

Слайд 65Выводы из уравнения Шредера
Так как ΔНпл > 0, то растворимость

твёрдых веществ в жидкости увеличивается в ростом температуры
Вещества с более

высокой температурой плавления менее растворимы
Растворимость вещества во всех растворителях, с которыми оно образует идеальный раствор, не зависит от природы растворителя
Если два растворяемых вещества имеют одинаковые температуры плавления, то менее растворимым будет то из них, теплота плавления у которого выше
Выводы из уравнения ШредераТак как ΔНпл > 0, то растворимость твёрдых веществ в жидкости увеличивается в ростом

Слайд 66Давление пара летучих смесей
Летучим жидким веществом называют жидкость, которая при

данной температуре имеет высокое давление пара.

Летучими смесями называют растворы, в

которых все компоненты являются летучими жидкостями.
К летучим смесям относятся жидкие продукты переработки нефти (бензин, керосин и пр.), каменного угля, сланца и др.

Летучие смеси разделяют на компоненты при помощи перегонки
Перегонка основана на закономерностях общего давления пара, который находится в равновесии с раствором.
Если смеси не являются идеальными жидкостями, а к пару не применимы законы идеальных газов, то вместо давления паров рассматривают их фугитивности (летучести)
Давление пара летучих смесейЛетучим жидким веществом называют жидкость, которая при данной температуре имеет высокое давление пара.Летучими смесями

Слайд 67Упрощённая схема процесса испарения
При растворении какого-либо вещества в растворителе понижается

концентрация растворителя и уменьшается число испаряющихся молекул
Давление насыщенного пара растворителя

над раствором всегда меньше, чем над чистым растворителем
Понижение давления будет тем большим, чем больше концентрация растворённого вещества в растворе

Отсюда

Относительное понижение давления насыщенного пара растворителя над раствором равно мольной доле растворённого вещества – закон Рауля

Упрощённая схема процесса испаренияПри растворении какого-либо вещества в растворителе понижается концентрация растворителя и уменьшается число испаряющихся молекулДавление

Слайд 68Бинарная система, состоящая из летучих компонентов
Для идеальных смесей зависимость общего

и парциальных давлений пара от состава является линейной
Зависимость общего давления

и парциальных давлений пара от состава смеси
Бинарная система, состоящая из летучих компонентовДля идеальных смесей зависимость общего и парциальных давлений пара от состава является

Слайд 69Бинарная система, состоящая из летучих компонентов
Для идеальных смесей зависимость общего

и парциальных давлений пара от состава является линейной

Бинарная система, состоящая из летучих компонентовДля идеальных смесей зависимость общего и парциальных давлений пара от состава является

Слайд 70Неидеальные (реальные) бинарные системы
эфир –хлороформ
спирты – углеводороды

Неидеальные (реальные) бинарные системыэфир –хлороформспирты – углеводороды

Слайд 71Связь между составом жидкого раствора и пара. Законы Коновалова

Связь между составом жидкого раствора и пара. Законы Коновалова

Слайд 72Связь между составом жидкого раствора и пара. Законы Коновалова

Связь между составом жидкого раствора и пара. Законы Коновалова

Слайд 73Связь между составом жидкого раствора и пара. Законы Коновалова

Связь между составом жидкого раствора и пара. Законы Коновалова

Слайд 74Связь между составом жидкого раствора и пара
QSM – коннода

В двухфазных

областях фигуративная точка, располагающаяся на конноде, делит конноду на отрезки,

длины которых обратно пропорциональны количествам существующих фаз.
Связь между составом жидкого раствора и параQSM – коннодаВ двухфазных областях фигуративная точка, располагающаяся на конноде, делит

Слайд 75Связь между составом жидкого раствора и пара

Связь между составом жидкого раствора и пара

Слайд 76Дистилляция двойных смесей
Дистилляцией называют процесс разделения раствора на составляющие части

путём перегонки (испарения части жидкости) с последующей конденсацией паров
В основе

метода лежит различие в составах равновесных жидкостей и пара
Чем больше различаются по составу жидкость и пар, тем легче осуществить разделение

При нагревании исходной смеси состава Х1 кипение начнётся в точке а1. При этом состав первых порций пара соответствует точке b1.
При конденсации этого пара образуется смесь состава Х2, в которой доля компонента А выше, по сравнению с исходной смесью.
Нагрев этой смеси приведёт к получению конденсата состава Х3 и так далее, вплоть до выделения чистого компонента А.
При кипении смеси состава Х1 состав жидкости будет обогащаться компонентом В, соответственно температура кипящей жидкости будет повышаться до тех пор, пока в жидкости не останется только компонент В.

Дистилляция двойных смесейДистилляцией называют процесс разделения раствора на составляющие части путём перегонки (испарения части жидкости) с последующей

Слайд 77Ректификация
Ректификация – непрерывный процесс фракционированной перегонки, в котором операции конденсации

и дистилляции отдельных фракций проводят многократно.
http://www.homedistiller.ru/chto-takoe-rektifikacija-spirta.htm
http://www.youtube.com/watch?v=XPQOZX3_WBQ
http://www.youtube.com/watch?v=EbOIvG_he8M

РектификацияРектификация – непрерывный процесс фракционированной перегонки, в котором операции конденсации и дистилляции отдельных фракций проводят многократно. http://www.homedistiller.ru/chto-takoe-rektifikacija-spirta.htm

Слайд 82Бинарные системы с азеотропом

Бинарные системы с азеотропом

Слайд 83Бинарные системы с азеотропом

Бинарные системы с азеотропом

Слайд 84Бинарные системы с азеотропом









Не удаётся разделить на чистые компоненты путём

перегонки
Для разделения используют специальные методы ректификации (например, экстрактивную ректификацию), мембранные

методы, методы абсорбции и другие

Бинарные системы с азеотропомНе удаётся разделить на чистые компоненты путём перегонкиДля разделения используют специальные методы ректификации (например,

Слайд 85Фазовая диаграмма кристаллы-расплав

Фазовая диаграмма кристаллы-расплав

Слайд 86Фазовая диаграмма кристаллы-расплав

Фазовая диаграмма кристаллы-расплав

Обратная связь

Если не удалось найти и скачать доклад-презентацию, Вы можете заказать его на нашем сайте. Мы постараемся найти нужный Вам материал и отправим по электронной почте. Не стесняйтесь обращаться к нам, если у вас возникли вопросы или пожелания:

Email: Нажмите что бы посмотреть 

Что такое TheSlide.ru?

Это сайт презентации, докладов, проектов в PowerPoint. Здесь удобно  хранить и делиться своими презентациями с другими пользователями.


Для правообладателей

Яндекс.Метрика