Разделы презентаций


Раздел курса Колебания и волны

Содержание

Рассмотрим струну, состоящую из двух полубесконечных частей с волновыми со -противлениями Z1 и Z2. Части соединены в точке x = 0. Силу натяжения всей струны обозначим Т0.

Слайды и текст этой презентации

Слайд 1Раздел курса «Колебания и волны»
Тема
Отражение и прохождение волны на границе

двух сред

Раздел курса  «Колебания и волны»ТемаОтражение и прохождение волны на границе двух сред

Слайд 2 Рассмотрим струну, состоящую из двух полубесконечных частей с

волновыми со -противлениями Z1 и Z2. Части соединены в точке

x = 0. Силу натяжения всей струны обозначим Т0.


Рассмотрим струну, состоящую из двух полубесконечных частей с волновыми со -противлениями Z1 и Z2. Части

Слайд 3Поставим задачу: выяснить как влияют волновые сопротивления Z1 и Z2

на ампли -туды и фазы отраженной и прошедшей волны.

Поставим задачу: выяснить как влияют волновые сопротивления Z1 и Z2 на ампли -туды и фазы отраженной и

Слайд 4Воспользуемся для упрощения матема -тических выкладок комплексным пред-ставлением волновых уравнений.


Пусть начальная фаза источника φ =0. Тогда для волны, падающей

на границу двух сред, получим


Здесь
Воспользуемся для упрощения матема -тических выкладок комплексным пред-ставлением волновых уравнений. Пусть начальная фаза источника φ =0. Тогда

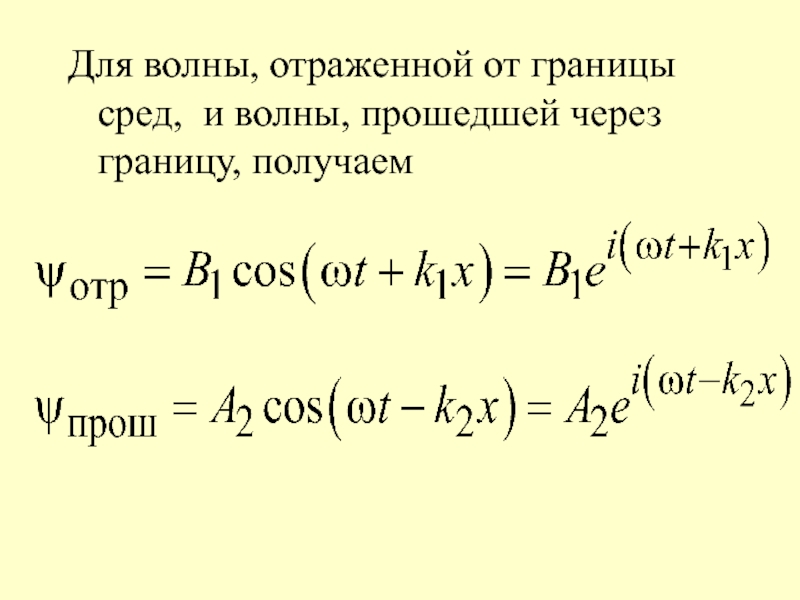
Слайд 5Для волны, отраженной от границы сред, и волны, прошедшей через

границу, получаем


Для волны, отраженной от границы сред, и волны, прошедшей через границу, получаем

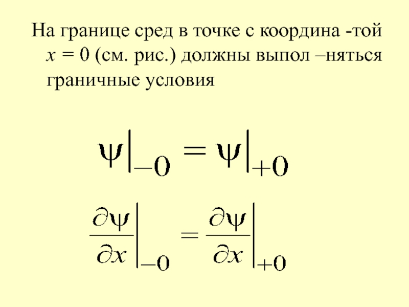
Слайд 6На границе сред в точке с координа -той x =

0 (см. рис.) должны выпол –няться граничные условия

На границе сред в точке с координа -той x = 0 (см. рис.) должны выпол –няться граничные

Слайд 7Основные понятия
Величина, равная отношению ампли -туды отраженной волны В1 к

амплитуде падающей волны А1 называется ампли -тудным коэффициентом отражения R:



Основные понятияВеличина, равная отношению ампли -туды отраженной волны В1 к амплитуде падающей волны А1 называется ампли -тудным

Слайд 8Величина, равная отношению амплитуды прошедшей волны А2 к амплитуде пада

-ющей волны А1 называется амплитудным коэффициентом прохождения D:

Основные понятия

Величина, равная отношению амплитуды прошедшей волны А2 к амплитуде пада -ющей волны А1 называется амплитудным коэффициентом прохождения

Слайд 9 Итак, доказано, что связь коэффициента отражения R с волновыми сопротивлениями

граничащих сред Z1 и Z2 имеет вид

Итак, доказано, что связь коэффициента отражения R с волновыми сопротивлениями граничащих сред Z1 и Z2 имеет вид

Слайд 10 При этом, если Z1 < Z2, то фаза

отраженной волны в точке отражения (на границе сред) скачком изменяется

на  радиан по отношению к фазе падающей волны.
Если же Z1 > Z2, то фаза отраженной волны в точке отражения совпадает с фазой падающей волны.
При этом, если Z1 < Z2, то фаза отраженной волны в точке отражения (на границе

Слайд 11 Кроме того, доказано, что связь коэффициента прохождения D с волновыми

сопротивлениями граничащих сред Z1 и Z2 имеет вид
При этом фаза

прошедшей волны в точке прохождения (на границе сред) всегда совпадает с фазой падающей волны:
Кроме того, доказано, что связь коэффициента прохождения D с волновыми сопротивлениями граничащих сред Z1 и Z2 имеет

Слайд 12Посмотрим качественную картину поведения волн при отражении и прохождении на

границе двух сред

Посмотрим качественную картину поведения волн при отражении и прохождении на границе двух сред

Слайд 13Рассмотрим два важных частных случая. 1). Пусть Z2  .

Тогда коэффициент прохождения
Это означает, что волна

не распространяется во второй среде.

.

Рассмотрим два важных частных случая.  1). Пусть Z2  .     Тогда коэффициент

Слайд 14Коэффициент отражения при этом равен
Это означает, что амплитуда отраженной и

падающей волны одинаковы. А знак минус
указывает, как отмечалось выше, что

Коэффициент отражения при этом равенЭто означает, что амплитуда отраженной и падающей волны одинаковы. А знак минусуказывает, как

Слайд 152). Пусть Z2  0. Тогда коэффициент

прохождения
Это означает, что амплитуда прошедшей волны вдвое больше,

чем амплитуда падающей.

2). Пусть Z2  0.     Тогда коэффициент прохождения  Это означает, что амплитуда

Слайд 16Коэффициент отражения при этом равен
Это означает, что амплитуды

отраженной и падающей волны и в этом случае одинаковы. А

знак плюс указывает, что скачка фазы при отражении волны не происходит.
Коэффициент отражения при этом равен  Это означает, что амплитуды отраженной и падающей волны и в этом

Обратная связь

Если не удалось найти и скачать доклад-презентацию, Вы можете заказать его на нашем сайте. Мы постараемся найти нужный Вам материал и отправим по электронной почте. Не стесняйтесь обращаться к нам, если у вас возникли вопросы или пожелания:

Email: Нажмите что бы посмотреть 

Что такое TheSlide.ru?

Это сайт презентации, докладов, проектов в PowerPoint. Здесь удобно  хранить и делиться своими презентациями с другими пользователями.


Для правообладателей

Яндекс.Метрика