Разделы презентаций


Раздел курса Колебания и волны

Содержание

Переменное магнитное поле порождает переменное вихревое электрическое (рис.1) и наоборот (рис.2). Рис.1 Рис.2

Слайды и текст этой презентации

Слайд 1Раздел курса «Колебания и волны»
Тема
Электромагнитные волны

Раздел курса  «Колебания и волны»ТемаЭлектромагнитные волны

Слайд 2Переменное магнитное поле порождает переменное вихревое электрическое (рис.1) и наоборот

(рис.2).
Рис.1 Рис.2

Переменное магнитное поле порождает переменное вихревое электрическое (рис.1) и наоборот (рис.2). 			Рис.1			Рис.2

Слайд 3Уравнения Максвелла в интегральной форме

Уравнения Максвелла в интегральной форме

Слайд 4 Используя систему уравнений Максвелла можно решить задачу о

нахождении электрического и магнитного полей, созданных в некоторой точке пространства

Р переменным электрическим током j, текущим по бесконечной плоскости.
Используя систему уравнений Максвелла можно решить задачу о нахождении электрического и магнитного полей, созданных в

Слайд 5 Можно показать, что дифференциальные уравнения, полученные из уравнений

Максвелла при решении задачи о нахождении электрического и магнитного поля

тока, текущего в плоскости yz вдоль оси y, имеют вид

При этом

Можно показать, что дифференциальные уравнения, полученные из уравнений Максвелла при решении задачи о нахождении электрического

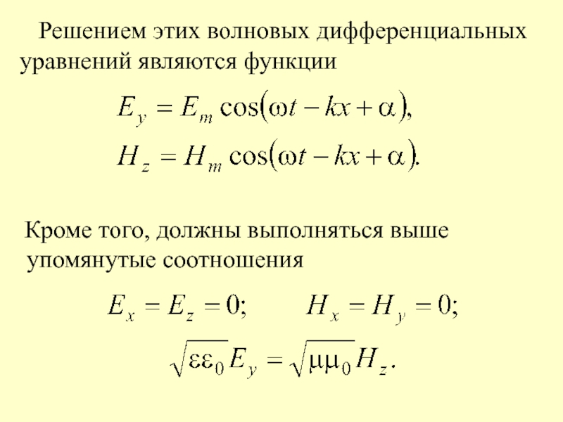
Слайд 6 Решением этих волновых дифференциальных уравнений являются функции

Кроме того, должны выполняться выше упомянутые соотношения

Решением этих волновых дифференциальных уравнений являются функции  Кроме того, должны выполняться выше упомянутые соотношения

Слайд 7Итак, переменный электрический ток (заряды, движущиеся с ускорением) является источником

электромагнитной волны, обладающей следующими свойствами:

Итак, переменный электрический ток (заряды, движущиеся с ускорением) является источником электромагнитной волны, обладающей следующими свойствами:

Слайд 8электромагнитная волна распространяется в вакууме со скоростью света с

= 3·108 м/с;
электромагнитная волна распространяется в веществе со скоростью


электромагнитная волна

– поперечна, причем, векторы напряженностей электрического поля E, магнитного поля H и вектор скорости волны V образуют правовинтовую тройку.
Свет – электромагнитная волна.
электромагнитная волна распространяется в вакууме со скоростью света  с = 3·108 м/с;электромагнитная волна распространяется в веществе

Слайд 9Плоская электромагнитная волна

Плоская электромагнитная волна

Слайд 10Линейно-поляризованная электромагнитная волна

Линейно-поляризованная электромагнитная волна

Слайд 11Максвелл Джеймс Клерк (Clerk) (1831-1879)

Максвелл Джеймс Клерк (Clerk) (1831-1879)

Слайд 12 Максвелл (Maxwell) Джеймс Клерк (Clerk) (1831-1879), английский физик,

создатель классической электродинамики, один из основоположников статистической физики, организатор и

первый директор (с 1871) Кавендишской лаборатории. Развивая идеи М. Фарадея, создал теорию электромагнитного поля (уравнения Максвелла); ввел понятие о токе смещения, предсказал существование электромагнитных волн, выдвинул идею электромагнитной природы света. Установил статистическое распределение, названное его именем. Исследовал вязкость, диффузию и теплопроводность газов. Показал, что кольца Сатурна состоят из отдельных тел. Труды по цветному зрению и колориметрии (диск Максвелла), оптике (эффект Максвелла), теории упругости (теорема Максвелла, диаграмма Максвелла — Кремоны), термодинамике, истории физики и др.

Максвелл (Maxwell) Джеймс Клерк (Clerk) (1831-1879), английский физик, создатель классической электродинамики, один из основоположников статистической

Слайд 13Экспериментальное подтверждение теории Максвелла первым осуществил Г. Герц.
ГЕРЦ Генрих

Рудольф (22.02.1857—1.01.1894) 

Экспериментальное подтверждение теории Максвелла первым осуществил Г. Герц. ГЕРЦ Генрих Рудольф (22.02.1857—1.01.1894) 

Слайд 14Диполь, дипольный момент которого р изменяется со временем (диполь Герца),

является источником электромагнитной волны

Диполь, дипольный момент которого р изменяется со временем (диполь Герца), является источником электромагнитной волны

Слайд 15«Фотография» электромагнитной волны, созданной точечным диполем.
Важная особенность: диполь не излучает

вдоль своей оси.

«Фотография» электромагнитной волны, созданной точечным диполем.Важная особенность: диполь не излучает вдоль своей оси.

Обратная связь

Если не удалось найти и скачать доклад-презентацию, Вы можете заказать его на нашем сайте. Мы постараемся найти нужный Вам материал и отправим по электронной почте. Не стесняйтесь обращаться к нам, если у вас возникли вопросы или пожелания:

Email: Нажмите что бы посмотреть 

Что такое TheSlide.ru?

Это сайт презентации, докладов, проектов в PowerPoint. Здесь удобно  хранить и делиться своими презентациями с другими пользователями.


Для правообладателей

Яндекс.Метрика