Разделы презентаций


Релятивисткая динамика

Уравнение (2) легко интегрируется: (3)Если при задать, то модуль скорости линейно зависит от времени (4)При значениях

Слайды и текст этой презентации

Слайд 1РЕЛЯТИВИСТСКАЯ ДИНАМИКА

6.1. Масса материальной точки. Второй закон Ньютона и закон

сохранения импульса: необходимость переопределения импульса в релятивистской динамике.
В нерелятивистской механике

масса материальной точки (частицы) является инвариантом преобразования Галилея, т.е. эта величина одна и та же во всех инерциальных системах отсчета (ИСО). Инвариантность массы – постулат (алгоритм определения массы содержит ссылку на опытные данные). В релятивистской механике под массой частицы понимают эту же самую величину: масса – мера инертности, неотрицательный параметр частицы, одну и ту же во всех ИСО, т.е. инвариантную относительно преобразования Лоренца.
Уравнение движения частицы в виде
(1)
(см. лекцию № 5), однако, в релятивистской области не работает, и в этом нетрудно убедиться.
Рассмотрим движение электрона в постоянном однородном электростатическом поле напряженностью . Заряд электрона равен , где элементарный заряд Кл. В соответствии (1) имеем:

(2)
РЕЛЯТИВИСТСКАЯ ДИНАМИКА6.1. Масса материальной точки. Второй закон Ньютона и закон сохранения импульса: необходимость переопределения импульса в релятивистской

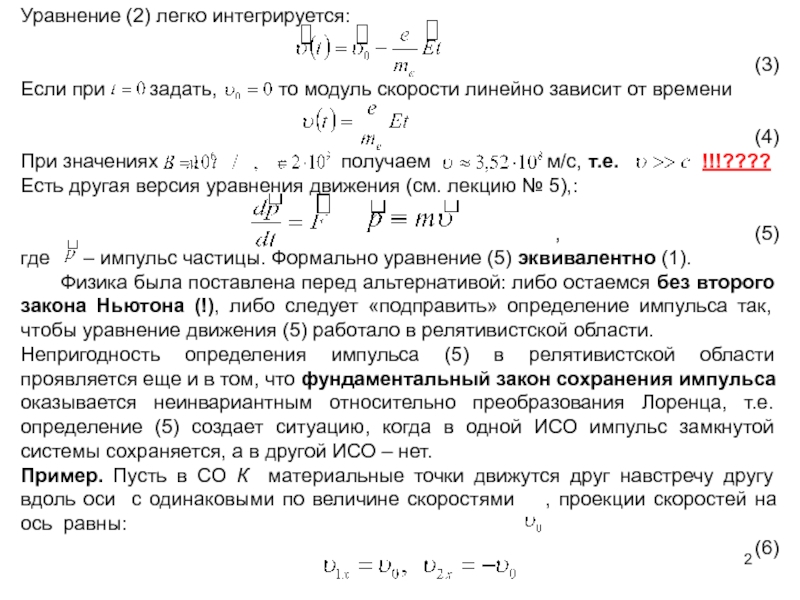
Слайд 2Уравнение (2) легко интегрируется:

(3)
Если при задать,

то модуль скорости линейно зависит от

времени

(4)
При значениях получаем м/с, т.е. !!!????
Есть другая версия уравнения движения (см. лекцию № 5),:

, (5)
где – импульс частицы. Формально уравнение (5) эквивалентно (1).
Физика была поставлена перед альтернативой: либо остаемся без второго закона Ньютона (!), либо следует «подправить» определение импульса так, чтобы уравнение движения (5) работало в релятивистской области.
Непригодность определения импульса (5) в релятивистской области проявляется еще и в том, что фундаментальный закон сохранения импульса оказывается неинвариантным относительно преобразования Лоренца, т.е. определение (5) создает ситуацию, когда в одной ИСО импульс замкнутой системы сохраняется, а в другой ИСО – нет.
Пример. Пусть в СО К материальные точки движутся друг навстречу другу вдоль оси с одинаковыми по величине скоростями , проекции скоростей на ось равны:
(6)




Уравнение (2) легко интегрируется:		(3)Если при    задать,      то модуль скорости

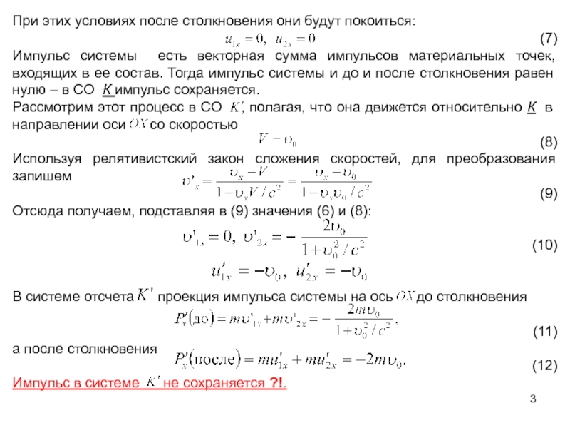
Слайд 3При этих условиях после столкновения они будут покоиться:
(7)
Импульс системы есть

векторная сумма импульсов материальных точек, входящих в ее состав. Тогда

импульс системы и до и после столкновения равен нулю – в СО К импульс сохраняется.
Рассмотрим этот процесс в СО , полагая, что она движется относительно К в направлении оси со скоростью
(8)
Используя релятивистский закон сложения скоростей, для преобразования запишем
(9)
Отсюда получаем, подставляя в (9) значения (6) и (8):

(10)


В системе отсчета проекция импульса системы на ось до столкновения

(11)
а после столкновения
(12)
Импульс в системе не сохраняется ?!.

При этих условиях после столкновения они будут покоиться:		(7)Импульс системы есть векторная сумма импульсов материальных точек, входящих в

Слайд 46.2. Релятивистский импульс.

Для переопределения импульса МТ заменим (без вывода!) определение

(5) в виде
(13)
Это есть определение релятивистского импульса МТ.
Проекции релятивистского

импульса на координатные оси имеют вид:

(14)
где .
С выражениями для импульса (13), (14) закон сохранения импульса инвариантен относительно преобразования Лоренца, уравнение движения (5) работает при любых .
Вернемся к примеру с ускоряющимся электроном. Запишем (5):

(15)
Отсюда, после интегрирования, получаем
(16)

При начальном условии для величины импульса имеем
(17)





6.2. Релятивистский импульс.Для переопределения импульса МТ заменим (без вывода!) определение (5) в виде		(13)Это есть определение релятивистского импульса

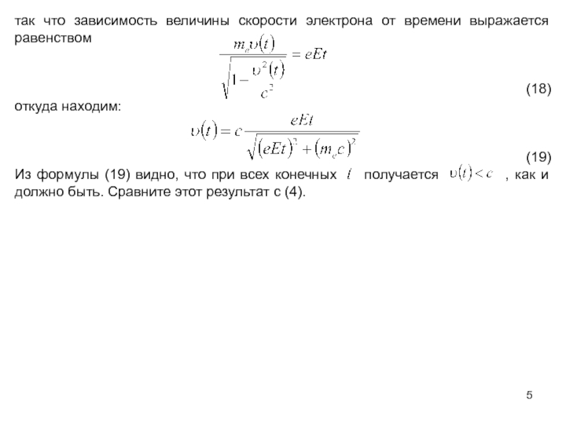
Слайд 5так что зависимость величины скорости электрона от времени выражается равенством


(18)
откуда

находим:


(19)
Из формулы (19) видно, что при всех конечных

получается , как и должно быть. Сравните этот результат с (4).
так что зависимость величины скорости электрона от времени выражается равенством		(18)откуда находим:		(19)Из формулы (19) видно, что при всех

Слайд 66.3. Релятивистская энергия частицы. Энергия покоя. Связь между энергией и

импульсом. Эквивалентность массы и энергии.

Величина, определяемая равенством

(20)
называется релятивистской энергией

частицы (материальной точки).
Особо отметим то обстоятельство, что покоящаяся частица (материальная точка) обладает отличной от нуля энергией
(21)
Эта величина называется энергией покоя. Формула (21) – формула Эйнштейна, она определяет внутреннюю энергию частицы (материальной точки), не связанную с ее движением.
Отметим, что соотношения (20) и (21) говорят об эквивалентности массы и энергии, имея в виду связь между релятивистской энергией и релятивистской массой.
Физический смысл энергии покоя, скажем, для элементарной частицы определяется так: это минимальная энергия, необходимая для создания (рождения) частицы. Если в каких-то процессах освобождаются энергии, меньшие , то в таких процессах частицы не рождаются.
Пример. Масса покоя ядра меньше суммы масс составляющих его нуклонов (дефект массы). Энергия покоя ядра равна сумме энергий покоя нуклонов плюс энергия их взаимодействия; последняя отрицательна и равна энергии связи, взятой со знаком «–».



6.3. Релятивистская энергия частицы. Энергия покоя. Связь между энергией и импульсом. Эквивалентность массы и энергии.Величина, определяемая равенством

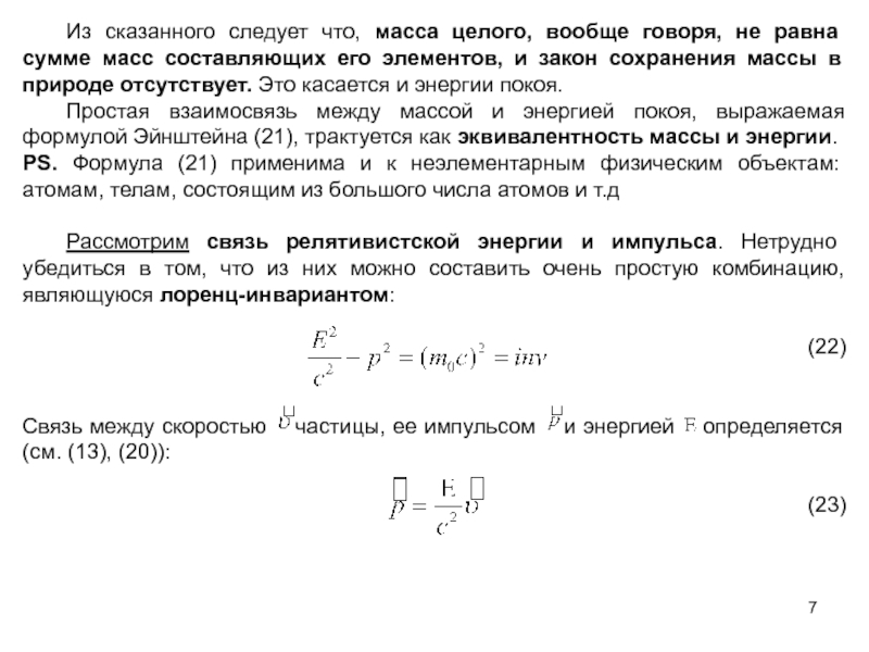
Слайд 7 Из сказанного следует что, масса целого, вообще говоря, не равна

сумме масс составляющих его элементов, и закон сохранения массы в

природе отсутствует. Это касается и энергии покоя.
Простая взаимосвязь между массой и энергией покоя, выражаемая формулой Эйнштейна (21), трактуется как эквивалентность массы и энергии.
PS. Формула (21) применима и к неэлементарным физическим объектам: атомам, телам, состоящим из большого числа атомов и т.д

Рассмотрим связь релятивистской энергии и импульса. Нетрудно убедиться в том, что из них можно составить очень простую комбинацию, являющуюся лоренц-инвариантом:

(22)


Связь между скоростью частицы, ее импульсом и энергией определяется (см. (13), (20)):

(23)
Из сказанного следует что, масса целого, вообще говоря, не равна сумме масс составляющих его элементов, и закон

Слайд 86.4. Кинетическая энергия частицы.

Кинетической энергией частицы (МТ) в релятивистской механике

называется величина


(24)
Разложение скобки в правой части (24) в степенной ряд

по малому параметру . дает:


(25)
Если ограничиться первым слагаемым в разложении (25), то из (24) получаем известное нерелятивистское выражение


(26)


6.4. Кинетическая энергия частицы.Кинетической энергией частицы (МТ) в релятивистской механике называется величина		(24)Разложение скобки в правой части (24)

Слайд 96.5. Релятивистская масса частицы. Частицы с нулевой массой.

В некоторых разделах

физики удобно использовать так называемую релятивистскую массу :

(27)
Выражения

для релятивистского импульса и релятивистской энергии при использовании оказываются совсем простыми:
(28)
(29)
Та инвариантная масса, которую мы ввели с самого начала, называется массой покоя и обозначается . Релятивистская масса не инвариантна относительно преобразования Лоренца.
В природе существуют очень интересные объекты – частицы с нулевой массой. Примером такой частицы является фотон – квант электромагнитного излучения. Выражение для релятивистской энергии


(30)

показывает, что она может быть отличной от нуля при только в том случае, если скорость частицы (всегда, относительно любой инерциальной системы отсчета!) равна с.








6.5. Релятивистская масса частицы. Частицы с нулевой массой.В некоторых разделах физики удобно использовать так называемую релятивистскую массу

Слайд 10На это обстоятельство указывает и выражение для релятивистского импульса. Итак,

делаем вывод:
Частицы с нулевой массой движутся со скоростью с относительно

любой инерциальной системы отсчета.
Связь между импульсом и энергией для таких частиц имеет очень простой вид (см. (29)):
(31)
Энергия фотона определяется известной формулой Планка:
(32)
где Дж.с – постоянная Планка, – циклическая частота излучения. Импульс фотона определяется равенством
(33)
где – так называемый волновой вектор; направление совпадает с направлением движения фотона (направление распространения излучения), а его модуль выражается через длину волны излучения :

(34)
Величины и связаны равенством

(35)
Нетрудно убедиться в том, что энергия (32) и импульс (33) фотона удовлетворяют равенству (31), поэтому можно, например, написать:
(36)
На это обстоятельство указывает и выражение для релятивистского импульса. Итак, делаем вывод:Частицы с нулевой массой движутся со

Слайд 11Иногда вводят в рассмотрение релятивистскую массу фотона
(37)
PS. Известны эффекты: отклонения

светового луча в гравитационном поле и уменьшение частоты излучения при

распространении света противоположно направлению гравитационного поля. Их можно объяснить так. В силу принципа эквивалентности фотон обладает отличной от нуля гравитационной массой, равной его инертной массе (37):
(38)
Поэтому гравитационное поле на него действует: в первом из рассмотренных эффектов – изменяет направление импульса, во втором – уменьшает его по величине, «тормозит» фотон, что приводит к уменьшению энергии (а не скорости!) и – соответственно – частоты.
Особую роль в СТО играют инвариантные величины – лоренц – инварианты, т.е. величины, имеющие одно и то же значение во всех ИСО. Примеры таких величин (напомним): скорость света в вакууме, интервал между двумя событиями, масса покоя частицы; добавим в этот список электрический заряд частицы. В конечном счёте закон преобразования физической величины при переходе в другую систему отсчёта, в частности, факт её инвариантности, устанавливается на основе той информации о физической величине, которая получена опытным путём.
Отметим в заключение следующее. Третий закон Ньютона в релятивистской механике не выполняется: он запрещен постулатом СТО о конечности скорости распространения взаимодействий.
Иногда вводят в рассмотрение релятивистскую массу фотона		(37)PS. Известны эффекты: отклонения светового луча в гравитационном поле и уменьшение

Обратная связь

Если не удалось найти и скачать доклад-презентацию, Вы можете заказать его на нашем сайте. Мы постараемся найти нужный Вам материал и отправим по электронной почте. Не стесняйтесь обращаться к нам, если у вас возникли вопросы или пожелания:

Email: Нажмите что бы посмотреть 

Что такое TheSlide.ru?

Это сайт презентации, докладов, проектов в PowerPoint. Здесь удобно  хранить и делиться своими презентациями с другими пользователями.


Для правообладателей

Яндекс.Метрика