Разделы презентаций


Силы в гидродинамических течениях

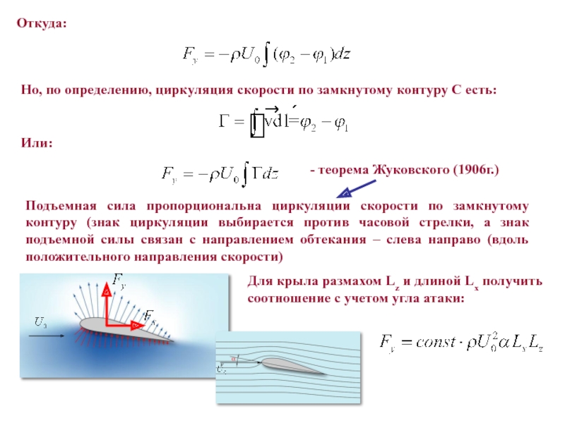
Откуда:Но, по определению, циркуляция скорости по замкнутому контуру C есть:Или:- теорема Жуковского (1906г.)Подъемная сила пропорциональна циркуляции скорости по замкнутому контуру (знак циркуляции выбирается против часовой стрелки, а знак подъемной силы связан

Слайды и текст этой презентации

Слайд 16. СИЛЫ В ГИДРОДИНАМИЧЕСКИХ ТЕЧЕНИЯХ
6.1. Теорема Жуковского и подъемная сила


След

за телом (ламинарный или турбулентный)
Для тел, форма которых такова, что

ширина (вдоль y) мала по сравнению с длиной (вдоль z) – такие тела называют хорошо обтекаемыми или крыльями – можно определить так называемую подъемную силу:

Имеем:

Здесь учтено, что вне следа движение потенциально и интеграл равен скачку потенциала скорости на самом следе!

Подъёмная сила — составляющая полной аэродинамической силы, перпендикулярная вектору скорости движения тела в потоке жидкости или газа, возникающая в результате несимметричности обтекания тела потоком.

6. СИЛЫ В ГИДРОДИНАМИЧЕСКИХ ТЕЧЕНИЯХ6.1. Теорема Жуковского и подъемная силаСлед за телом (ламинарный или турбулентный)Для тел, форма

Слайд 2Откуда:
Но, по определению, циркуляция скорости по замкнутому контуру C есть:
Или:
-

теорема Жуковского (1906г.)
Подъемная сила пропорциональна циркуляции скорости по замкнутому контуру

(знак циркуляции выбирается против часовой стрелки, а знак подъемной силы связан с направлением обтекания – слева направо (вдоль положительного направления скорости)

Для крыла размахом Lz и длиной Lx получить соотношение с учетом угла атаки:

Откуда:Но, по определению, циркуляция скорости по замкнутому контуру C есть:Или:- теорема Жуковского (1906г.)Подъемная сила пропорциональна циркуляции скорости

Слайд 36.2. Лобовое сопротивление
Лобовое сопротивление (англ. drag) — это сила,

препятствующая движению тел в жидкостях и газах. Лобовое сопротивления складывается

из двух типов сил: сил трения, направленных вдоль поверхности тела, и сил давления, направленных по нормали к поверхности.

Сила сопротивления направлена против скорости движения, её величина пропорциональна площади поперечного сечения S, плотности среды ρ и квадрату скорости v:

Индуктивное сопротивление (англ. lift-induced drag) — это побочный продукт образования подъемной силы на крыле конечных размеров. Подъёмная сила образуется из-за разности давлений под крылом и над крылом. Часть воздуха перетекает через законцовку крыла из области высокого давления снизу в область пониженного давления сверху, образуя при этом концевой вихрь. На образование вихря тратится энергия движения, что приводит к появлению силы индуктивного сопротивления. Индуктивное сопротивление пропорционально квадрату подъёмной силы F, и обратно пропорционально плотности среды ρ, площали крыла S, его удлинению A и квадрату скорости v:

Коэффициент k показывает степень отклонения от навыгоднейшего эллиптического распределения подъёмной силы по размаху крыла, и обычно находится в районе 1.05—1.15

6.2. Лобовое сопротивление Лобовое сопротивление (англ. drag) — это сила, препятствующая движению тел в жидкостях и газах.

Слайд 4Волновое сопротивление (англ. wave drag) является существенным при движении с

около- и сверхзвуковой скоростью, и вызвано образованием ударной волны, уносящей

значительную долю энергии движения. Волновое сопротивление начинает вносить ощутимый вклад начиная со скоростей порядка 0.8М (где М — число Маха), однако, может оказаться значительным и при более низких скоростях, если часть потока, обтекающего тело, внезапно приобретает сверхзвуковую скорость (например, над крылом, особенно с толстым профилем и без стреловидности). Сила волнового сопротивления есть Fw.

Суммарная сила сопротивления есть:

Волновое сопротивление (англ. wave drag) является существенным при движении с около- и сверхзвуковой скоростью, и вызвано образованием

Слайд 56.3. Хорошо обтекаемые тела
Оптимизация для тел в полете – должна

быть максимальной величина Fx/Fy: для хорошо обтекаемых тел это отношение

может достигать 10-100. Это, однако, имеет место только для углов атаки 10-120. При больших углах – резкое уменьшение этого отношения – тело перестает удовлетворять условию хорошей обтекаемости: место отрыва погранслоя сильно смещается по поверхности тела к его переднему краю, вследствие чего след за телом резко расширяется!.

Зависимость коэффициентов подъемной силы и сопротивления от угла атаки

коэффициент подъемной силы

коэффициент сопротивления

6.3. Хорошо обтекаемые телаОптимизация для тел в полете – должна быть максимальной величина Fx/Fy: для хорошо обтекаемых

Слайд 6Зависимость коэффициента сопротивления цилиндра, обтекаемого потоком вязкой жидкости, от числа

Рейнольдса

Зависимость коэффициента сопротивления цилиндра, обтекаемого потоком вязкой жидкости, от числа Рейнольдса

Слайд 7Зависимость коэффициента сопротивления цилиндра, обтекаемого потоком вязкой жидкости, от числа

Рейнольдса
а) ламинарный режим, Re < 1;
b) первая стадия неустойчивости, 1

стадия неустойчивости (вихревая дорожка), Re > 40;
d) развитая турбулентность, Re > 103.
Зависимость коэффициента сопротивления цилиндра, обтекаемого потоком вязкой жидкости, от числа Рейнольдса а) ламинарный режим, Re < 1;b) первая стадия

Слайд 8Зависимость коэффициента сопротивления цилиндра, обтекаемого потоком вязкой жидкости, от числа

Рейнольдса
При Re порядка нескольких тысяч наблюдается возрастание CD, связанное с турбулизацией струи

за цилиндром. Однако при Re ~ 105 и выше сопротивление резко падает. Это явление, называемое ”кризисом сопротивления”, связано с турбулизацией пограничного слоя.
 
Зависимость коэффициента сопротивления цилиндра, обтекаемого потоком вязкой жидкости, от числа Рейнольдса При Re порядка нескольких тысяч наблюдается возрастание CD, связанное

Обратная связь

Если не удалось найти и скачать доклад-презентацию, Вы можете заказать его на нашем сайте. Мы постараемся найти нужный Вам материал и отправим по электронной почте. Не стесняйтесь обращаться к нам, если у вас возникли вопросы или пожелания:

Email: Нажмите что бы посмотреть 

Что такое TheSlide.ru?

Это сайт презентации, докладов, проектов в PowerPoint. Здесь удобно  хранить и делиться своими презентациями с другими пользователями.


Для правообладателей

Яндекс.Метрика