Разделы презентаций


Статистика производительности труда

Содержание

Статистика производительности трудаПонятие производительности труда, методы расчета показателей, ее характеризующих.Оценивание динамики производительности трудаАнализ эффективности деятельности на основе мультипликативных моделей.Анализ средней производительности труда.

Слайды и текст этой презентации

Слайд 1Статистика производительности труда
К.э.н., доцент кафедры статистики, учета и аудита
Ирина

Николаевна Попова

Статистика производительности труда К.э.н., доцент кафедры  статистики, учета и аудитаИрина Николаевна Попова

Слайд 2Статистика производительности труда
Понятие производительности труда, методы расчета показателей, ее характеризующих.
Оценивание

динамики производительности труда
Анализ эффективности деятельности на основе мультипликативных моделей.
Анализ средней

производительности труда.
Статистика производительности трудаПонятие производительности труда, методы расчета показателей, ее характеризующих.Оценивание динамики производительности трудаАнализ эффективности деятельности на основе

Слайд 3Производительность труда -
один из самых известных показателей эффективности деятельности, характеризующий

соотношение результатов деятельности с затратами на нее.

Производительность труда -один из самых известных показателей эффективности деятельности, характеризующий соотношение результатов деятельности с затратами на нее.

Слайд 4Методы расчета показателей ПТ
Натуральный
Трудовой
Стоимостной

Методы расчета показателей ПТНатуральныйТрудовойСтоимостной

Слайд 5Выработка

Выработка

Слайд 6Выработка (2)

Выработка (2)

Слайд 7Трудоемкость

Трудоемкость

Слайд 8Выработка

Выработка

Слайд 9Выработка (2)

Выработка (2)

Слайд 10Выработка и трудоемкость - обратные показатели

Выработка и трудоемкость - обратные показатели

Слайд 11Оценивание динамики ПТ

Оценивание динамики ПТ

Слайд 12По отдельным элементам

По отдельным элементам

Слайд 13По совокупности элементов

По совокупности элементов

Слайд 14Абсолютное изменение

Абсолютное изменение

Слайд 15Индексный анализ трудоемкости

Индексный анализ трудоемкости

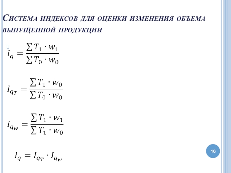
Слайд 16Система индексов для оценки изменения объема выпущенной продукции

Система индексов для оценки изменения объема выпущенной продукции

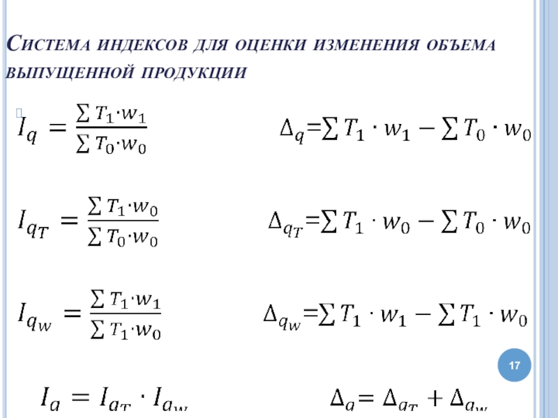
Слайд 17Система индексов для оценки изменения объема выпущенной продукции

Система индексов для оценки изменения объема выпущенной продукции

Слайд 18Система индексов для оценки изменения затрат труда

Система индексов для оценки изменения затрат труда

Слайд 19Система индексов для оценки изменения затрат труда

Система индексов для оценки изменения затрат труда

Слайд 20Анализ эффективности деятельности на основе мультипликативных моделей

Анализ эффективности деятельности на основе мультипликативных моделей

Слайд 21Затраты труда работников предприятия могут быть выражены:
количеством отработанных человеко-часов
количеством отработанных

человеко-дней
среднесписочной численностью работников за месяц (квартал, год)

Затраты труда работников предприятия могут быть выражены:количеством отработанных  человеко-часовколичеством отработанных  человеко-днейсреднесписочной численностью работников за месяц

Слайд 22средняя часовая выработка

средняя часовая выработка

Слайд 23средняя дневная выработка

средняя дневная выработка

Слайд 24средняя месячная выработка на одного рабочего

средняя месячная выработка на одного рабочего

Слайд 25средняя месячная выработка на одного работника

средняя месячная выработка на одного работника

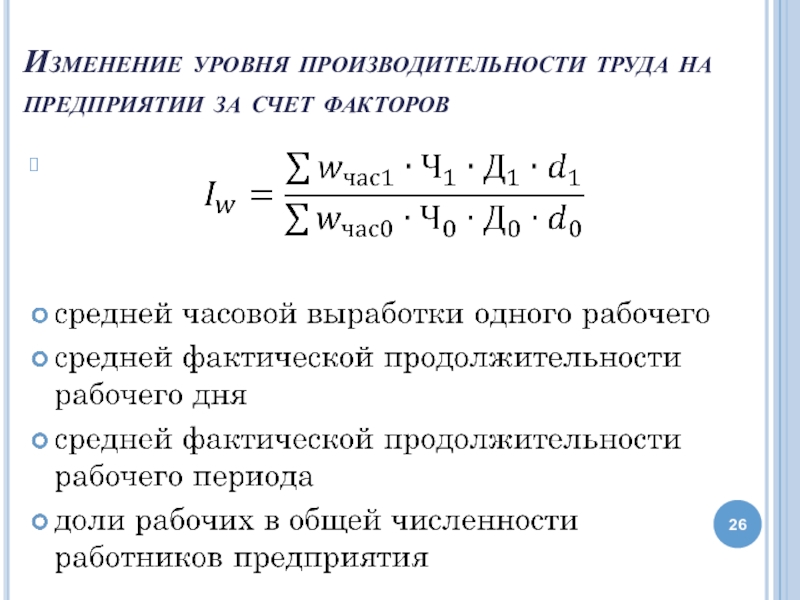
Слайд 26Изменение уровня производительности труда на предприятии за счет факторов

Изменение уровня производительности труда на предприятии за счет факторов

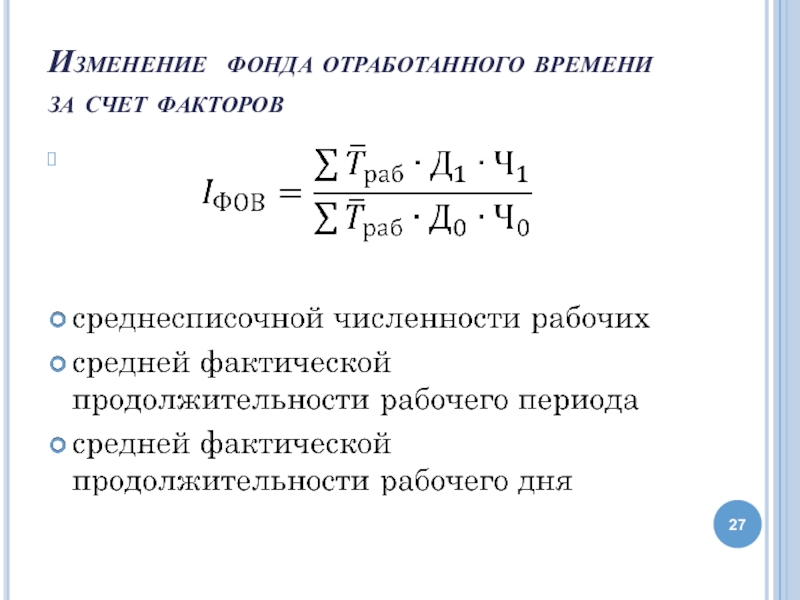
Слайд 27Изменение фонда отработанного времени за счет факторов

Изменение фонда отработанного времени за счет факторов

Слайд 29Абсолютное изменение показателя за счет отдельных факторов

Абсолютное изменение показателя за счет отдельных факторов

Слайд 30Динамика среднего уровня производительности труда

Динамика среднего уровня производительности труда

Слайд 31Динамика среднего уровня производительности труда

Динамика среднего уровня производительности труда

Слайд 32Динамика среднего уровня производительности труда

Динамика среднего уровня производительности труда

Слайд 33Динамика среднего уровня производительности труда

Динамика среднего уровня производительности труда

Слайд 34Динамика среднего уровня производительности труда

Динамика среднего уровня производительности труда

Слайд 35Абсолютное изменение средней выработки

Абсолютное изменение средней выработки

Обратная связь

Если не удалось найти и скачать доклад-презентацию, Вы можете заказать его на нашем сайте. Мы постараемся найти нужный Вам материал и отправим по электронной почте. Не стесняйтесь обращаться к нам, если у вас возникли вопросы или пожелания:

Email: Нажмите что бы посмотреть 

Что такое TheSlide.ru?

Это сайт презентации, докладов, проектов в PowerPoint. Здесь удобно  хранить и делиться своими презентациями с другими пользователями.


Для правообладателей

Яндекс.Метрика