системы с помощью интеграла Мора, полученного на основе принципа возможных
перемещений(общий вид):
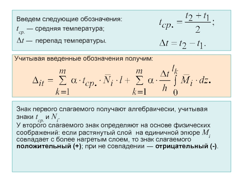
Ddz ― продольная деформация элемента dz;
dj ― взаимный поворот концевых сечений;
g ― угол сдвига в грузовом состоянии; Ni, Mi, Qi ― внутренние усилия в сечении элемента на грузовом участке k в единичном состоянии;
― коэффициент, учитывающий неравномерность распределения касательных напряжений в сечении стержня;
k ― номер грузового участка, m ― число грузовых участков.

