Разделы презентаций


Теоретическое и прикладное материаловедение

Содержание

Необходимая литература:Гуляев А.П. Металловедение. 1986г. 272 с.Елманов Г.Н., Калин Б.А., Кохтев С.А. и др. Основы материаловедения. Том 2. – М.: НИЯУ МИФИ, 2012. – 604 с.Лившиц Б.Г. Металлография. – М.: Металлургия,

Слайды и текст этой презентации

Слайд 1Теоретическое и прикладное материаловедение

Теоретическое и прикладное материаловедение

Слайд 2Необходимая литература:
Гуляев А.П. Металловедение. 1986г. 272 с.
Елманов Г.Н., Калин Б.А.,

Кохтев С.А. и др. Основы материаловедения. Том 2. – М.:

НИЯУ МИФИ, 2012. – 604 с.
Лившиц Б.Г. Металлография. – М.: Металлургия, 1990. – 334 с.
Райнз Ф. Диаграммы фазового равновесия в металлургии. – М.:Металлургиздат, 1960. – 376 с.
Новиков И.И. Теория термической обработки металлов. – М.: Металлургия, 1986. - 480 с.



Необходимая литература:Гуляев А.П. Металловедение. 1986г. 272 с.Елманов Г.Н., Калин Б.А., Кохтев С.А. и др. Основы материаловедения. Том

Слайд 3Лекция 1
Диаграмма состояния железо-углерод

Лекция 1Диаграмма состояния железо-углерод

Слайд 4Часть 1
Стали

Часть 1 Стали

Слайд 6Изучение системы железо-углерод
Павел Петрович Аносов
Роберт Аустен
«Критический обзор статей Лаврова и

Калакуцкого о стали и стальных
орудиях и собственные исследования Д.К.

Чернова по этому же предмету», 1868 г.

Дмитрий Константинович
Чернов

Изучение системы железо-углерод Павел Петрович АносовРоберт Аустен«Критический обзор статей Лаврова и Калакуцкого о стали и стальных орудиях

Слайд 7Растворимость углерода в железе

Растворимость углерода в железе

Слайд 9Диаграмма фазового равновесия системы Fe-C

Диаграмма фазового равновесия системы Fe-C

Слайд 10Диаграмма фазового равновесия системы Fe-Fe3C

Диаграмма фазового равновесия системы Fe-Fe3C

Слайд 11Основные фазы в системе Fe-Fe3C
α –феррит, твердый раствор углерода в

ОЦК железе.
Стабильная форма Fe при низкой температуре.
Максимальная растворимость С

%
При нагреве выше 911оС переходит в ГЦК γ-Fe
Сравнительно небольшая твердость 70-80 кН/cм2

γ –железо (аустенит), твердый раствор углерода в ГЦК железе
Максимальная растворимость C в γ-Fe составляет 2,14 мас.%
При нагреве выше 1395оС переходит в ОЦК δ-феррит
При охлаждении ниже 727оС распадается на α –феррит и цементит (перлит), может быть зафиксирован только быстрым охлаждением

δ –феррит, твердый раствор углерода в ОЦК δ – железе
Имеет такую же структуру, что и α –феррит
Существует только при высоких температурах (>1395оС)
Плавится при температуре 1538оС

Основные фазы в системе Fe-Fe3C α –феррит, твердый раствор углерода в ОЦК железе.Стабильная форма Fe при низкой

Слайд 12Основные фазы в системе Fe-Fe3C
Цементит , карбид железа Fe3C
Метастабильное химсоединение,

является стабильным при комнатной температуре, однако медленно (в течении нескольких

лет) распадается на α –Fe и C (графит) при 650-700оС
Обладает высокой твердостью – 800 кН/cм2


Fe-C, жидкий раствор углерода в железе
Минимальная температура плавления соответствует составу железа с 4,30 мас. % C (эвтектическая точка).

Ромбическая кристаллическая
решетка

!!! Железо со многими элементами образует растворы: с металлами – растворы замещения, с углеродом, азотом и водородом – растворы внедрения.

Основные фазы в системе Fe-Fe3C Цементит , карбид железа Fe3CМетастабильное химсоединение, является стабильным при комнатной температуре, однако

Слайд 13Критические точки при нагреве и охлаждении стали
Критические точки железа:
Точка

А3 – температура равновесия Fe↔Feγ (911°C);
Точка А4 – температура равновесия

Feγ↔Feδ (1392°C);
Критические точки стали:
Точка А1(линия PSK) – температура эвтектоидного превращения: при медленном охлаждении аустенит состава S превращается в феррит состава P и цементит; при медленном нагреве реакция идет в обратном направлении.
Точка А3 (линия GS) – начало выделения феррита из аустенита при медленном охлаждении или конец превращения феррита в аустенит при медленном нагреве.
Точка Acm (линия SE) – начало выделения цементита из аустенита при медленном охлаждении или окончание растворения цементита в аустените при медленном нагреве.
Точка A2 (768°С) – температура перехода феррита из ферромагнитного в парамагнитное состояние при нагреве и в обратном направлении при охлаждении.
Критические точки цементита:
Точка А0 – ниже температуры 210 °C цементит теряет свои магнитные свойства (при низких температурах цементит слабо ферромагнитен).
Критические точки при нагреве и охлаждении сталиКритические точки железа: Точка А3 – температура равновесия Fe↔Feγ (911°C);Точка А4

Слайд 14Некоторые комментарии по системе Fe-Fe3C
С является ЛЭ в

Fe, он образует твердые растворы внедрения со всеми модификациями железа

(α, γ, δ)
Максимальная растворимость в ОЦК α-Fe не велика. Она составляет 0,022 мас.% при температуре 727оС и уменьшается при охлаждении, что обусловлено малым количеством пустот в ОЦК-решетке.
Максимальная растворимость в ГЦК γ –Fe составляет 2,14 мас.% при температуре 1147оС, так как ГЦК-решетка имеет больше пустот для размещения междоузельных атомов углерода.
При температурах меньше 768оС α – феррит обладает ферромагнитными свойствами. Аустенит не магнитен.
Цементит, как и многие интерметаллиды имеет высокую твердость и очень хрупок. Он является упрочняющим компонентом сталей.
Цементит способен образовывать твердые растворы замещения. Атомы углерода могут замещаться атомами неметаллов: например, азотом; атомы железа – металлами: марганцем, хромом, вольфрамом и др. Такой твердый раствор на базе решетки цементита называется легированным цементитом.
Некоторые комментарии по системе  Fe-Fe3C  С является ЛЭ в Fe, он образует твердые растворы внедрения

Слайд 15Классификация сплавов Fe-Fe3C
Техническое железо,

имеет структуру α –феррит;
Сталь, 0,008-2,14 мас.% C (обычно

мас.%) при комнатной температуре имеют структуру α –феррит + Fe3C. В зависимости от содержания углерода делятся на доэвтектоидные, эвтектоидную и заэвтектоидные;
Чугун, 2,14-6,7 мас.% C (обычно <4,5 мас.%) Минимальная температура плавления соответствует составу Fe-4,30 мас.%C (эвтектическая точка).
Классификация сплавов Fe-Fe3CТехническое железо,

Слайд 16Эвтектическая и эвтектоидная реакции в системе Fe-Fe3C

Эвтектическая и эвтектоидная реакции в системе Fe-Fe3C

Слайд 17Пример первичной кристаллизации сталей
1 (0,05 %С): a – начало кристаллизации

b – окончание кристаллизации
b-c охлаждение

δ-твердого раствора
c-d аллотропическое превращение железа (δ→γ)
ниже точки d дальнейшее охлаждение сплава в аустенитном состоянии

2 (0,13 %С):
e – начало кристаллизации δ-твердого раствора
k – окончание кристаллизации δ-твердого раствора
k – происходит перитектическое превращение δH+LB→γJ
k-n идет перестройка решетки (δ→γ)
ниже точки n дальнейшее охлаждение сплава в аустенитном состоянии

3 (0,25 %С):
l – начало кристаллизации δ-твердого раствора
m – окончание кристаллизации δ-твердого раствора
m – происходит перитектическое превращение δH+LB→γJ (по окончании в избытке оказывается жидкая фаза)
m-s кристаллизация аустенита из жидкой фазы
ниже точки s дальнейшее охлаждение сплава в аустенитном состоянии

4 (0,6 %С):
g – начало кристаллизации аустенита
h – окончание кристаллизации аустенита
ниже точки h дальнейшее охлаждение сплава в аустенитном состоянии

Пример первичной кристаллизации сталей1 (0,05 %С): a – начало кристаллизации   b – окончание кристаллизации

Слайд 18Эвтектоидные стали
перлит
сфероидизированный
перлит (сфероидит)
Эвтектоидная сталь обладает высокой твердостью при достаточной

вязкости. Из этой стали изготовляются: пилы, ножовки и т.п.

Перлит -

двухфазная пластинчатая микроструктура содержащая цементит и феррит, которая образуется при охлаждении стали при нормальных условиях.
Эвтектоидные стали перлитсфероидизированный перлит (сфероидит)Эвтектоидная сталь обладает высокой твердостью при достаточной вязкости. Из этой стали изготовляются: пилы,

Слайд 19Эвтектоидное превращение

Эвтектоидное превращение

Слайд 20Диаграмма фазового равновесия системы Fe-Fe3C

Диаграмма фазового равновесия системы Fe-Fe3C

Слайд 22Производство чугуна
Магнети́т (магни́тный железня́к) FeO·Fe2O3 — широко распространённый минерал из класса

оксидов, природный оксид железа (II), (III).
Гемати́т —минерал железа Fe2O3, красный

железняк.
Лимони́т —смесь гидратов оксида железа III. Химический состав оксид железа (III). (Fe2О3) 86—89 %, вода (Н2О) 10—14 %.
Сидери́т («железный шпат») — минерал состава FeCO3, карбонат железа.
Производство чугунаМагнети́т (магни́тный железня́к) FeO·Fe2O3 — широко распространённый минерал из класса оксидов, природный оксид железа (II), (III).Гемати́т —минерал

Слайд 23Производство стали

Производство стали

Слайд 24Распад аустенита при охлаждении

Распад аустенита при охлаждении

Слайд 25 Образование зародышей и их рост
Межпластинчатое расстояние зависит от температуры

превращения
Большая степень переохлаждения → тонкая структура →выше твердость

Образование зародышей и их ростМежпластинчатое расстояние зависит от температуры превращения Большая степень переохлаждения → тонкая структура

Слайд 26Распад аустенита при охлаждении
перлит
Бейнит
сорбит
троостит
Межпластинчатое расстояние в перлите составляет 7.14х10-5 см

Распад аустенита при охлажденииперлитБейнитсорбиттрооститМежпластинчатое расстояние в перлите составляет 7.14х10-5 см

Слайд 27Микроструктура распавшегося аустенита

Микроструктура распавшегося аустенита

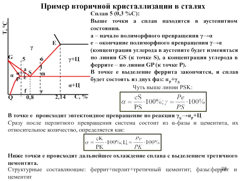
Слайд 28Пример вторичной кристаллизации в сталях
γ
G
E
P
Q
γ+Ц
+Ц
2,14
0,8
a
e
f
S
5
6
l
m
r
+γ

C, %
T, °С
Чуть выше линии PSK:
Сплав

5 (0,3 %С):
Выше точки a сплав находится в аустенитном состоянии.
a

– начало полиморфного превращения γ→
e – окончание полиморфного превращения γ→
(концентрация углерода в аустените будет изменяться по линии GS (к точке S), а концентрация углерода в феррите – по линии GP (к точке P).
В точке e выделение феррита закончится, и сплав будет состоять из двух фаз: P+γS

В точке e происходит эвтектоидное превращение по реакции γS→P+Ц
Сразу после перлитного превращения система состоит из -фазы и цементита, их относительное количество, определяется как:

Структурные составляющие: феррит+перлит+третичный цементит; фазы:феррит и цементит

Ниже точки e происходит дальнейшее охлаждение сплава с выделением третичного цементита.

Пример вторичной кристаллизации в сталяхγGEPQγ+Ц+Ц2,140,8aefS56lmr+γC, %T, °СЧуть выше линии PSK:Сплав 5 (0,3 %С):Выше точки a сплав находится

Слайд 29Пример вторичной кристаллизации в сталях
γ
G
E
P
Q
γ+Ц
+Ц
2,14
0,8
a
e
f
S
5
6
l
m
r
+γ

C, %
T, °С
Чуть выше линии PSK

сплав будет состоять из двух фаз
(аустенит и вторичный цементит):
Сплав

6 (1,2 %С):
Выше точки a сплав находится в аустенитном состоянии.
l – начало выделения избытка углерода в виде вторичного цементита
m –окончание выделения избытка углерода в виде вторичного цементита

В точке m происходит эвтектоидное превращение по реакции γS→P+Ц
Сразу после перлитного превращения система состоит из -фазы и цементита, их относительное количество, определяется как:

Структурные составляющие:Цементит+Перлит+Третичный цементит; фазы:феррит и цементит

Ниже точки e происходит дальнейшее охлаждение сплава с выделением третичного цементита.

Пример вторичной кристаллизации в сталяхγGEPQγ+Ц+Ц2,140,8aefS56lmr+γC, %T, °СЧуть выше линии PSK сплав будет состоять из двух фаз (аустенит

Слайд 30Доэвтектоидные стали
Имеют феррито-перлитную структуру.
Перлит повышает прочность
и снижает пластичность.
Идут

на изготовление листового и профильного проката, машиностроительных деталей и, при

высоком содержании углерода, изготавливают некоторый инструмент (молотки, топоры, стамески)
Доэвтектоидные сталиИмеют феррито-перлитную структуру. Перлит повышает прочность и снижает пластичность.Идут на изготовление листового и профильного проката, машиностроительных

Слайд 31Доэвтектоидная сталь состоящая из феррита (белый) располагающегося вокруг перлита (серый)

Доэвтектоидная сталь состоящая из феррита (белый) располагающегося вокруг перлита (серый)

Слайд 32Заэвтектоидные стали
Наличие в структуре высокоуглеродистой стали цементита приводит к значительному

повышению ее твердости и снижению пластичности по сравнению со среднеуглеродистой

сталью.
Из высокоуглеродистой заэвтектоидной стали изготовляют, в основном, режущий инструмент: метчики, фрезы, сверла, напильники, а также гравировальный и хирургический инструмент.
Заэвтектоидные сталиНаличие в структуре высокоуглеродистой стали цементита приводит к значительному повышению ее твердости и снижению пластичности по

Слайд 33Заэвтектоидная сталь состоящая из цементита (белый) располагающегося вокруг перлита (серый)

Заэвтектоидная сталь состоящая из цементита (белый) располагающегося вокруг перлита (серый)

Слайд 34Изменение микроструктуры доэвтектоидной и заэвтектоидной стали в процессе охлаждения

Изменение микроструктуры доэвтектоидной и заэвтектоидной стали в процессе охлаждения

Слайд 35Механические и физические свойства сталей

Механические и физические свойства сталей

Слайд 36Термообработка и свойства сталей

Термообработка и свойства сталей

Слайд 37Основная классификация сталей
По химическому составу: углеродистые и легированные Углеродистые:
низкоуглеродистые –

до 0,35 % С
среднеуглеродистые – 0,35-0,70% С
высокоуглеродистые –

0,70-2,14% С
Легированные:
низколегированные – до 1% легирующих элементов
среднелегированные – до 12% легирующих элементов
высоколегированные – до 40% легирующих элементов
- По назначению:
конструкционные (для деталей машин, приборы);
инструментальные (для режущего инструмента, жаростойкие, жаропрочные)
- По степени раскисления:
спокойные СП – раскисленные Mn. Si. Al;
полуспокойные ПС – промежуточные между СП и КП;
кипящие КП – раскисленные Mn.
- По качеству:
обыкновенного качества S<0,05; P< 0,06;
качественные S<0,04; P< 0,035;
высококачественные S,Р < 0,025;
особовысококачественные.
Основная классификация сталейПо химическому составу: углеродистые и легированные Углеродистые: низкоуглеродистые – до 0,35 % С среднеуглеродистые –

Слайд 38Виды стали
Сталь представляет собой сплав железа с углеродом, в которой

неизбежно будут находиться и другие примеси в виде различных элементов

и их соединений.
Углеродистая сталь, из которой изготовляют основную массу проволоки, не содержит специальных добавок, но всегда имеет небольшое количество неизбежных примесей. Кроме того, она может содержать небольшое количество никеля, хрома, меди и других элементов. Примеси попадают в сталь из руды, лома, топлива и раскислителей, применяемых при выплавке стали.
Конструкционная углеродистая сталь содержит от 0,05 до 0,75 % С. В зависимости от содержания углерода стали присваивают определенную марку.
Инструментальная углеродистая сталь содержит от 0,60 до 1,25 % С. Марки инструментальной углеродистой стали: У7, У8, У9, У10 и У12. Их обозначение также определяется содержанием углерода. Кроме того, широко используются высококачественные инструментальные углеродистые стали с пониженным содержанием серы и фосфора (вредных примесей). В конце обозначения таких сталей имеется еще буква А, обозначающая высокое качество (например, У8А, У10А и др.).
Автоматная сталь с содержанием углерода от 0,08 до 0,45 % отличается повышенным содержанием серы (0,08-0,3%) и фосфора (0,08-0,15%), что позволяет легче вести обработку резанием. Эта сталь используется для производства калиброванного металла.
Легированная сталь содержит один или несколько легирующих элементов (хром, никель, марганец, вольфрам, молибден, ванадий, кобальт и др.), которые вводят с целью получения заданных свойств. Для удобства основные элементы, вводимые в легированную сталь, обозначают условно русскими буквами, а их количества - числами. Приняты следующие обозначения: X, Н, Т, Г, П, М, Д, С, Ф, Ю, В, К.
Виды сталиСталь представляет собой сплав железа с углеродом, в которой неизбежно будут находиться и другие примеси в

Слайд 39Марки сталей:
Строительные: Ст3, 09Г2С, 10ХСНД

Арматурные: 25Г2С, 45С

Цементуемые: 10, 20,15Х, 20ХН,18ХГТ

Улучшаемые:

40, 45, 40ХН, 40ХГР, 30ХГТ

Рессоро-пружинные: 60, 65Г, 60С2, 50ХФА

Высокопрочные: 03Н18К9М5Т,

03Н12К15М10

Подшипниковые: ШХ6, ШХ15, ШХ20СГ

Автоматные: А20, АС40, АС35Г2






Марки сталей:Строительные: Ст3, 09Г2С, 10ХСНДАрматурные: 25Г2С, 45СЦементуемые: 10, 20,15Х, 20ХН,18ХГТУлучшаемые: 40, 45, 40ХН, 40ХГР, 30ХГТРессоро-пружинные: 60, 65Г,

Слайд 40Часть 2 Чугуны

Часть 2 Чугуны

Слайд 42Чугуны
Чугуны используются во многих отраслях народного хозяйства, они обладают лучшими,

по сравнению со сталями, литейными свойствами, но плохо поддаются пластической

деформации.
Обладают достаточно высокой твердостью и стойкостью к истиранию, а так же относительно прочны.
Производятся напрямую в доменных печах, поэтому содержат много углерода и кремния (1,5-3 мас.%). Гораздо дешевле сталей.
Основные параметры, определяющие структуру:
Скорость охлаждения;
Состав.
Равновесной является не диаграмма Fe-Fe3C, а Fe-C (графит):
При медленном охлаждении достигается равновесие Fe-C
Быстрое охлаждение благоприятствует смещению равновесия к Fe-Fe3C



ЧугуныЧугуны используются во многих отраслях народного хозяйства, они обладают лучшими, по сравнению со сталями, литейными свойствами, но

Слайд 43Сравнение диаграммы равновесия системы железо-графит (сплошные линии) и метастабильной системы

железо-цементит (пунктирные линии). Смещение эвтектоидного состава и температур эвтектической и

эвтектоидной реакции

Чугуны

Сравнение диаграммы равновесия системы железо-графит (сплошные линии) и метастабильной системы железо-цементит (пунктирные линии). Смещение эвтектоидного состава и

Слайд 44Виды чугунов
Чугун отличается от стали наличием включений графита. Между собой

различаются по типу этих включений:
Белый чугун – весь углерод связан

в форме карбида.
Серый чугун (а) – углерод в значительной степени или полностью содержится в свободном состоянии в виде графита (хлопьевидных, пластинчатых или волокнистых включений).
Высокопрочный чугун (б) – углерод в значительной степени или полностью содержится в свободном состоянии в виде шаровидного графита.
Ковкий чугун (с) – углерод в значительной степени или полностью содержится в свободном состоянии в виде хлопьевидного графита. Получается путем графитизирующего отжига белого чугуна.
Виды чугуновЧугун отличается от стали наличием включений графита. Между собой различаются по типу этих включений:Белый чугун –

Слайд 45Формы выделения графита в чугунах
Схематическое изображение микроструктур чугунов: (a) серый

чугун,
(b) белый чугун, (c) ковкий чугун, (d) прочный чугун

Формы выделения графита в чугунахСхематическое изображение микроструктур чугунов: (a) серый чугун, (b) белый чугун, (c) ковкий чугун,

Слайд 46Процесс графитизации
При медленном охлаждении в интервале температур от эвтектической до

эвтектойдной реакций аустенит выделяет избыточный графит

Процесс графитизацииПри медленном охлаждении в интервале температур от эвтектической до эвтектойдной реакций аустенит выделяет избыточный графит

Слайд 47Эвтектоидное превращение в белом чугуне
При охлаждении ниже эвтектоидной температуры

аустенит превращается:

аустенит  феррит+графит
или
аустенит  феррит+цементит (перлит)

В доэвтектическом белом чугуне

– обычно происходит перлитное превращение. Эвтектический аустенит при охлаждении будет выделять избыточный углерод в форме цементита.
Эвтектоидное превращение в белом чугуне При охлаждении ниже эвтектоидной температуры аустенит превращается:		аустенит  феррит+графит	или		аустенит  феррит+цементит (перлит)В

Слайд 48Микроструктуры чугуна:
а – ледебурит (эвтектический чугун); б – заэвтектический

чугун,
в – доэвтектический чугун; г – половинчатый чугун;
д

– шаровидный графит в чугуне

а

б

в

г

д

Микроструктуры чугуна: а – ледебурит (эвтектический чугун); б – заэвтектический чугун, в – доэвтектический чугун; г –

Слайд 49Серый чугун получают при медленном охлаждении металла при литье изделий,

а также при повышенном содержании кремния, углерода. Применяется серый чугун

для изготовления слабонагруженных деталей, работающих в легких условиях. Например, корпуса редукторов, насосов, электродвигателей, различные крышки, отопительные батареи и т.п.

Ковкий чугун получают из белого чугуна путем специального отжига. Это длительная термическая обработка, при которой белый чугун медленно нагревается до температур 950-1000 С и после определенной выдержки медленно охлаждается. При таком отжиге происходит графитизация цементита белого чугуна с образованием хлопьевидных включений графита. Ковкий чугун применяется для изготовления деталей, работающих в более тяжелых условиях ‑ при повышенных нагрузках, при знакопеременных и небольших ударных нагрузках. Например, картеры редукторов, коробок передач автомобилей, кронштейны рессор, различные крюки, фланцы и т.п.

Серый чугун получают при медленном охлаждении металла при литье изделий, а также при повышенном содержании кремния, углерода.

Слайд 50Высокопрочный чугун получают путем модифицирования его при выплавке магнием или

церием в количестве 0,05 %. Модификаторы способствуют формированию шаровидных включений

графита. Применяется высокопрочный чугун для изготовления ответственных деталей, работающих в довольно сложных условиях при повышенном нагружении.
Например, коленчатые и распределительные валы легковых автомобилей, прокатные валки, корпуса турбин, детали кузнечно-прессового оборудования и др.

Для работы в специфических условиях (агрессивные среды, высокие температуры) используют чугуны специального назначения - легированные чугуны. Они дешевле легированных сталей и вследствие лучших литейных свойств оказываются предпочтительнее для получения отливок.
Высокопрочный чугун получают путем модифицирования его при выплавке магнием или церием в количестве 0,05 %. Модификаторы способствуют

Слайд 51Маркировка чугунов с графитными включениями

Обозначаются чугуны первыми буквами слов их

названия, после которых следуют цифры, показывающие предел прочности при растяжении

в в кг/мм2 (0,1МПа). Для ковких чугунов вторая цифра показывает относительное удлинение  в %.

Например

Серый чугун – СЧ 12 (в = 12 кг/мм2).

Высокопрочный чугун – ВЧ 40 (в = 40 кг/мм2).

Ковкий чугун – КЧ 30-6 (в = 30 кг/мм2,  = 6 %).

Маркировка чугунов с графитными включениямиОбозначаются чугуны первыми буквами слов их названия, после которых следуют цифры, показывающие предел

Слайд 52Спасибо за внимание, вопросы?

Спасибо за внимание, вопросы?

Обратная связь

Если не удалось найти и скачать доклад-презентацию, Вы можете заказать его на нашем сайте. Мы постараемся найти нужный Вам материал и отправим по электронной почте. Не стесняйтесь обращаться к нам, если у вас возникли вопросы или пожелания:

Email: Нажмите что бы посмотреть 

Что такое TheSlide.ru?

Это сайт презентации, докладов, проектов в PowerPoint. Здесь удобно  хранить и делиться своими презентациями с другими пользователями.


Для правообладателей

Яндекс.Метрика