Разделы презентаций


Техника построения вариационных рядов. Графическое представление данных

Пример: На основании многолетних клинических наблюдений, проводившихся в Сухумском питомнике обезьян, составлена следующая выборка, включающая 100 анализов на содержание кальция (мг %) в сыворотке крови низших обезьян

Слайды и текст этой презентации

Слайд 1Техника построения вариационных рядов

Техника построения вариационных рядов

Слайд 2Пример: На основании многолетних клинических наблюдений,

проводившихся в Сухумском питомнике обезьян, составлена следующая выборка, включающая 100

анализов на содержание кальция (мг %) в сыворотке крови низших обезьян (павианов-гамдерилов).
Приведены данные.
Нужно сгруппировать эти данные в вариационный ряд. В данном случае признак варьирует непрерывно в пределах от 9,0 до 14,7 мг %.

Пример: На основании многолетних     клинических наблюдений, проводившихся в Сухумском питомнике обезьян, составлена следующая

Слайд 3Устанавливаем величину классового интервала:


Определяем нижнюю границу первого класса:


Затем

намечаем следующие классовые интервалы:

Получилось 8 интервалов.
Строим вспомогательную таблицу и разносим

все 100 вариаций по намеченным классовым интервалам.

Устанавливаем величину классового интервала:Определяем нижнюю границу первого класса:  Затем намечаем следующие классовые интервалы:Получилось 8 интервалов.Строим вспомогательную

Слайд 5Гистограмма распределения Са (мг %) в сыворотке крови обезьян.

Кумулята распределения

Са (мг %) в сыворотке крови обезьян.


Гистограмма распределения Са (мг %) в сыворотке крови обезьян.Кумулята распределения Са (мг %) в сыворотке крови обезьян.

Слайд 6Основные характеристики варьирующих объектов.
Среднее значение выборки, мода, медиана,

размах.
Вариационные ряды и их графики дают наглядное представление

о варьировании признаков, но они недостаточны для полного описания варьирующих объектов. Для этой цели служат особые логически и теоретически обоснованные числовые показатели, называемые статистическими характеристиками.

Основные характеристики варьирующих объектов.  Среднее значение выборки, мода, медиана, размах.  Вариационные ряды и их графики

Слайд 7 К ним относятся прежде всего средние величины и

показатели вариации.
Средние величины могут характеризовать только однородную совокупность

вариант.
Средняя арифметическая может быть простой и взвешенной.


Когда отдельные варианты повторяются:






К ним относятся прежде всего средние величины и показатели вариации.  Средние величины могут характеризовать

Слайд 8Некоторые свойства сумм:

Некоторые свойства сумм:

Слайд 9Свойства среднего:

Свойства среднего:

Слайд 10Структурные средние – это величины обычно представляют собой конкретные варианты

имеющейся совокупности, которые занимают особое место в ряду распределения. Def: Медиана

– это значение варианты, которая делит ранжированный ряд на равные по числу вариант части.
Структурные средние – это величины обычно представляют собой конкретные варианты имеющейся совокупности, которые занимают особое место в

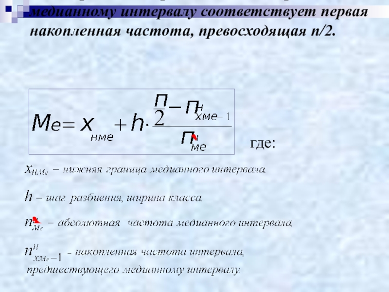
Слайд 11Если признак Х представлен интервально: медианному интервалу соответствует первая накопленная

частота, превосходящая n/2.
где:


Если признак Х представлен интервально:  медианному интервалу соответствует первая накопленная частота, превосходящая n/2.

Слайд 12Пример (для таблицы 1):


Пример (для таблицы 1):

Слайд 13Модой называется величина, наиболее часто встречающаяся в данной совокупности. Класс с

наибольшей частотой называется модальным.
Для определения моды интервальных рядов

служит формула


Модой называется величина, наиболее часто встречающаяся в данной совокупности. Класс с наибольшей частотой называется модальным.  Для

Слайд 15
Характеристики рассеяния:
размах, дисперсия. Размах Rх Rх=хтах-хтiп

Характеристики рассеяния: размах, дисперсия. Размах Rх Rх=хтах-хтiп

Обратная связь

Если не удалось найти и скачать доклад-презентацию, Вы можете заказать его на нашем сайте. Мы постараемся найти нужный Вам материал и отправим по электронной почте. Не стесняйтесь обращаться к нам, если у вас возникли вопросы или пожелания:

Email: Нажмите что бы посмотреть 

Что такое TheSlide.ru?

Это сайт презентации, докладов, проектов в PowerPoint. Здесь удобно  хранить и делиться своими презентациями с другими пользователями.


Для правообладателей

Яндекс.Метрика