Разделы презентаций


ЦИКЛЫ ПОРШНЕВЫХ ДВИГАТЕЛЕЙ ВНУТРЕННЕГО СГОРАНИЯ

Содержание

Циклы с изохорным подводом теплоты (цикл Отто)Термический КПД цикла ОттоАдиабатное сжатие 1-2 - степень сжатия Здесьизохорный подвод теплоты -степень повышения давления

Слайды и текст этой презентации

Слайд 1ЦИКЛЫ ПОРШНЕВЫХ ДВИГАТЕЛЕЙ ВНУТРЕННЕГО СГОРАНИЯ
Индикаторная диаграмма цикла ДВС

ЦИКЛЫ ПОРШНЕВЫХ ДВИГАТЕЛЕЙ ВНУТРЕННЕГО СГОРАНИЯ Индикаторная диаграмма цикла ДВС

Слайд 2Циклы с изохорным подводом теплоты (цикл Отто)
Термический КПД цикла Отто
Адиабатное

сжатие 1-2
- степень сжатия
Здесь
изохорный подвод теплоты
-степень повышения

давления
Циклы с изохорным подводом теплоты (цикл Отто)Термический КПД цикла ОттоАдиабатное сжатие 1-2 - степень сжатия Здесьизохорный подвод

Слайд 3Рабочий ход
термический КПД цикла Отто
Полезная работа цикла Отто

Рабочий ход термический КПД цикла ОттоПолезная работа цикла Отто

Слайд 4Цикл с изобарным подводом теплоты (цикл Дизеля)
Термический КПД цикла Дизеля
температуры

узловых точек цикла
– степень предварительного расширения

Цикл с изобарным подводом теплоты (цикл Дизеля) Термический КПД цикла Дизелятемпературы узловых точек цикла– степень предварительного расширения

Слайд 5- степень адиабатного расширения

- степень адиабатного расширения

Слайд 6цикл Отто
цикл Дизеля
Сравнение эффективности циклов ДВС

цикл Оттоцикл ДизеляСравнение эффективности циклов ДВС

Слайд 71.T1 = idem, q1 = idem
пл. a23’b = пл. a23’’c,

пл. a14b < пл. a14’’c
одна и та же степень сжатия


1.T1 = idem, q1 = idemпл. a23’b = пл. a23’’c, пл. a14b < пл. a14’’cодна и та

Слайд 82. T3 = idem, q3 = idem
пл. а14b в обоих

случаях одинакова
пл. a2’3b (цикл Отто) меньше
пл. a2’’3b (цикл Дизеля)


2. T3 = idem, q3 = idemпл. а14b в обоих случаях одинаковапл. a2’3b (цикл Отто) меньше пл.

Слайд 9ЦИКЛЫ ГАЗОТУРБИННЫХ УСТАНОВОК
Схема и цикл с изобарным подводом теплоты

ЦИКЛЫ ГАЗОТУРБИННЫХ УСТАНОВОК Схема и цикл с изобарным подводом теплоты

Слайд 10цикл ГТУ с изобарным подводом теплоты (цикл Брайтона)

цикл ГТУ с изобарным подводом теплоты (цикл Брайтона)

Слайд 11Термический КПД цикла Брайтона
Используя уравнения адиабат (1-2 и 3-4 )

и изобар (2-3 и 4-1), получим
степень повышения давления при адиабатном

сжатии
Термический КПД цикла БрайтонаИспользуя уравнения адиабат (1-2 и 3-4 ) и изобар (2-3 и 4-1), получимстепень повышения

Слайд 12Термический КПД цикла Брайтона
степень сжатия газа

Термический КПД цикла Брайтонастепень сжатия газа

Слайд 13Регенеративный цикл ГТУ

Регенеративный цикл ГТУ

Слайд 14Термический КПД регенеративного цикла ГТУ
В случае полной регенерации теплоты
Но

в адиабатных процессах 1-2 и 3-4

Термический КПД регенеративного цикла ГТУВ случае полной регенерации теплоты Но в адиабатных процессах 1-2 и 3-4

Слайд 15Термический КПД регенеративного цикла ГТУ
в изобарных процессах 2-3 и 4-1

p3=p2, p4=p1, поэтому
степень подогрева воздуха за счет регенерации

Термический КПД регенеративного цикла ГТУв изобарных процессах 2-3 и 4-1 p3=p2, p4=p1, поэтому степень подогрева воздуха за

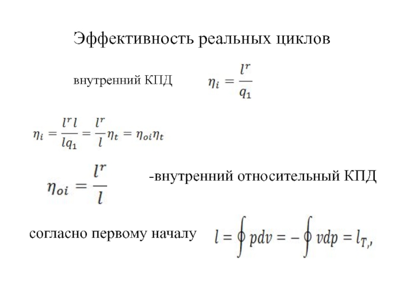
Слайд 16Эффективность реальных циклов
внутренний КПД
-внутренний относительный КПД
согласно первому началу

Эффективность реальных цикловвнутренний КПД-внутренний относительный КПДсогласно первому началу

Слайд 17Эффективность реальных циклов
в цикле ГТУ действительная техническая работа
Поскольку
Величины


свяжем с технической работой
обратимых процессов расширения и сжатия


Эффективность реальных цикловв цикле ГТУ действительная техническая работа Поскольку Величины свяжем с технической работой обратимых процессов расширения

Слайд 18Эффективность реальных циклов
относительные внутренние КПД турбины и компрессора
для всего цикла

ГТУ

Эффективность реальных цикловотносительные внутренние КПД турбины и компрессорадля всего цикла ГТУ

Слайд 19Эффективность реальных циклов
эффективный КПД
для ДВС, работающего по циклу Отто
β=8

Эффективность реальных цикловэффективный КПДдля ДВС, работающего по циклу Оттоβ=8

Слайд 20- относительные внутренние КПД процессов расширения и сжатия рабочего тела

в цилиндре, соответственно
Для ДВС со степенью сжатия ε = 8

при

получаем

откуда

Эффективный КПД цикла Дизеля при ε = 14 получаем

- относительные внутренние КПД процессов расширения и сжатия рабочего тела в цилиндре, соответственноДля ДВС со степенью сжатия

Слайд 21
,

Необратимость меняет ход процессов расширения и сжатия

на диаграммах состояний
циклы ГТУ
-обратимый 12341
-необратимый (реальный) 12R34R1

,  Необратимость меняет ход процессов расширения и сжатия на диаграммах состоянийциклы ГТУ-обратимый 12341 -необратимый (реальный)

Слайд 22Эффективность реальных циклов
В формулах для относительного внутреннего КПД должны стоять

только значения энтальпии и внутренней энергии
∆h = ср∆Т,

∆е = cv∆T

Зависимости носят универсальный характер и могут быть, в частности, использованы для оценки эффективности циклов паросиловых установок

Эффективность реальных цикловВ формулах для относительного внутреннего КПД должны стоять только значения энтальпии и внутренней энергии∆h =

Слайд 23ТЕРМОДИНАМИКА РЕАЛЬНЫХ РАБОЧИХ ТЕЛ
Уравнение состояния реальных газов
Уравнение Ван-дер-Ваальса
Точка К -критическая

точка
pcr, vcr, Тcr –критические
параметры вещества

ТЕРМОДИНАМИКА РЕАЛЬНЫХ РАБОЧИХ ТЕЛУравнение состояния реальных газовУравнение Ван-дер-ВаальсаТочка К -критическая точкаpcr, vcr, Тcr –критические параметры вещества

Слайд 24Изменение агрегатного состояния вещества
Для воды
рА=0,00061 МПа;
vA=0,001 мЗ/кг;
tA=0,01

°С

Изменение агрегатного состояния веществаДля воды рА=0,00061 МПа; vA=0,001 мЗ/кг; tA=0,01 °С

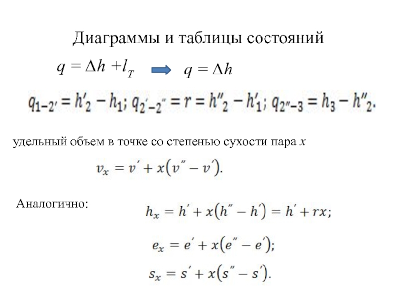
Слайд 25Диаграммы и таблицы состояний

Диаграммы и таблицы состояний

Слайд 26Диаграммы и таблицы состояний
q = ∆h
удельный объем в точке со

степенью сухости пара х
Аналогично:
q = ∆h +lТ

Диаграммы и таблицы состоянийq = ∆hудельный объем в точке со степенью сухости пара хАналогично:q = ∆h +lТ

Слайд 27ЦИКЛЫ ПАРОСИЛОВЫХ УСТАНОВОК
Паровой цикл Карно

ЦИКЛЫ ПАРОСИЛОВЫХ УСТАНОВОК Паровой цикл Карно

Слайд 28Цикл Ренкина (Rankine W.J.M.)
работа цикла

Цикл Ренкина (Rankine W.J.M.) работа цикла

Слайд 29Цикл Ренкина (Rankine W.J.M.)

Цикл Ренкина (Rankine W.J.M.)

Слайд 30Цикл Ренкина (Rankine W.J.M.)

Цикл Ренкина (Rankine W.J.M.)

Слайд 31Цикл Ренкина (Rankine W.J.M.)

Цикл Ренкина (Rankine W.J.M.)

Слайд 32ЦИКЛЫ ХОЛОДИЛЬНЫХ МАШИН И ТЕПЛОВЫХ НАСОСОВ
Обратный цикл Карно
холодный коэффициент
Для обратного

обратимого цикла Карно

ЦИКЛЫ ХОЛОДИЛЬНЫХ МАШИН И ТЕПЛОВЫХ НАСОСОВОбратный цикл Карнохолодный коэффициентДля обратного обратимого цикла Карно

Слайд 33Цикл парокомпрессионной холодильной машины с перегревом пара и дросселированием
Холодильный коэффициент

парокомпрессорной ХМ с перегревом
пара и дросселированием

Цикл парокомпрессионной холодильной машины с перегревом пара и дросселированиемХолодильный коэффициент парокомпрессорной ХМ с перегревом пара и дросселированием

Слайд 34Цикл теплового насоса
отопительный коэффициент

Цикл теплового насосаотопительный коэффициент

Слайд 35ВЛАЖНЫЙ ВОЗДУХ Основные понятия и определения
давление
влажный воздух называют ненасыщенным

Условие

определяет насыщенное

состояние влажного воздуха, а температура воздуха в момент насыщения называется температурой точки росы

Абсолютной влажностью называют количество водяного пара (кг), содержащееся в 1м3 влажного воздуха

ВЛАЖНЫЙ ВОЗДУХ Основные понятия и определениядавлениевлажный воздух называют ненасыщенным Условие

Слайд 36Относительной влажностью воздуха назовем отношение реально существующей абсолютной его влажности

D к максимально возможной абсолютной его влажности Dmax при той

же температуре.

относительная влажность определяется отношением парциального давления водяного пара к давлению насыщения при данной температуре

влагосодержание

Dmax=ρs

Поскольку во всех случаях

Относительной влажностью воздуха назовем отношение реально существующей абсолютной его влажности D к максимально возможной абсолютной его влажности

Слайд 37Изобарная теплоемкость влажного воздуха
Энтальпия

Изобарная теплоемкость влажного воздуха Энтальпия

Слайд 38h-d- диаграмма влажного воздуха

h-d- диаграмма влажного воздуха

Обратная связь

Если не удалось найти и скачать доклад-презентацию, Вы можете заказать его на нашем сайте. Мы постараемся найти нужный Вам материал и отправим по электронной почте. Не стесняйтесь обращаться к нам, если у вас возникли вопросы или пожелания:

Email: Нажмите что бы посмотреть 

Что такое TheSlide.ru?

Это сайт презентации, докладов, проектов в PowerPoint. Здесь удобно  хранить и делиться своими презентациями с другими пользователями.


Для правообладателей

Яндекс.Метрика