Разделы презентаций


Волновые уравнения Максвелла

Содержание

 В 1860 г. знаменитый английский физик Джеймс Клерк Максвелл создал единую теорию электрических и магнитных явлений, в которой он использовал понятие ток смещения, дал определение электромагнитного поля (ЭМП) и предсказал существование в свободном

Слайды и текст этой презентации

Слайд 1Волновые уравнения

Максвелла

Волновые       уравнения         Максвелла

Слайд 2 В 1860 г. знаменитый английский физик Джеймс Клерк Максвелл создал

единую теорию электрических и магнитных явлений, в которой он использовал

понятие ток смещения, дал определение электромагнитного поля (ЭМП) и предсказал существование в свободном пространстве электромагнитного излучения, которое распространяется со скоростью света.

Теорию ЭМП Максвелл сформулировал в виде системы нескольких уравнений. В учении об электромагнетизме эти уравнения Максвелла играют такую же роль, как уравнения (или законы) Ньютона в механике или I и II начала в термодинамике.

(1831-1879) английский физик, создатель классической электродинамики, один из основоположников статистической физики.

Джеймс Клерк Максвелл

 В 1860 г. знаменитый английский физик Джеймс Клерк Максвелл создал единую теорию электрических и магнитных явлений, в

Слайд 3Основные положения теории электромагнитных явлений записываются в виде системы уравнений

– уравнения Максвелла. В электромагнетизме эти уравнения играют такую же

роль, как законы Ньютона в механике или I и II начала в термодинамике.

Первое из этих уравнений является выражением закона электромагнитной индукции.

Второе уравнение отражает свойство замкнутости линий вектора (или уход их в бесконечность) или отсутствие источников магнитного поля, т.е. магнитных зарядов.

Первая пара уравнений:

Вторая пара уравнений:

уравнение устанавливает связь между полным током и порождаемым им магнитным полем.

уравнение показывает, что источниками вектора служат сторонние заряды.

уравнения Максвелла в дифференциальной форме

Основные положения теории электромагнитных явлений записываются в виде системы уравнений – уравнения Максвелла. В электромагнетизме эти уравнения

Слайд 4Свойства уравнений Максвелла.
1. Уравнения Максвелла линейны. Свойство линейности уравнений Максвелла

непосредственно связано с принципом суперпозиции: если два каких-нибудь поля удовлетворяют

уравнениям Максвелла, то это относится и к сумме этих полей.

2. Уравнения Максвелла содержат уравнение непрерывности, выражающее закон сохранения электрического заряда.

3. Уравнения Максвелла выполняются во всех инерциальных системах отсчета. Уравнения релятивистски инвариантны. Их вид не меняется при переходе от одной инерциальной системы отсчета к другой, хотя величины в них преобразуются по определенным правилам. Отдельное рассмотрение электрического и магнитного полей имеет относительный смысл.

Свойства уравнений Максвелла.1. Уравнения Максвелла линейны. Свойство линейности уравнений Максвелла непосредственно связано с принципом суперпозиции: если два

Слайд 6ω – круговая частота,
φ – начальная фаза колебаний в

точках с координатой
– волновое число,
v – фазовая скорость.


E = Em·sinω(t-x/v) = Em·sin(ωt-kx) H = Hm·sinω(t-x/v)

Решением дифференциальных уравнений является гармоническая функция:

ω – круговая частота, φ – начальная фаза колебаний в точках с координатой – волновое число, v

Слайд 7Скорость распространения электромагнитных волн в среде зависит от ее электрической

и магнитной проницаемостей. Величину

называют

абсолютным показателем преломления. С учетом последнего имеем:

и

Следовательно, показатель преломления среды есть физическая величина, равная отношению скорости электромагнитных волн в вакууме к их скорости в данной среде.

Скорость распространения электромагнитных волн в среде зависит от ее электрической и магнитной проницаемостей. Величину

Слайд 8Длина волны связана с периодом Т (или частотой ν=1/Т) колебаний:


в вакууме
В соответствии с условиями возбуждения и свойствами излучения ЭМ

волны делятся по частоте (или длине волны) на несколько диапазонов, составляющих шкалу ЭМ волн: радиоволны, оптическое излучение, рентгеновское излучение, γ- излучение.
Частоты видимых световых волн лежат в пределах: λ = 760 – 380 нм. Действуя на глаз, видимое излучение вызывает ощущение света.

Излучение может быть

Монохроматическим (простым) называют излучение какой-либо одной длины волны.

Сложным - излучение, состоящее из волн различной длины, называется

Любой цвет можно разложить на сумму основных (или базовых) 3 цветов : красный, зеленый, синий соответствующей яркости

Свет, содержащий все волны видимого диапазона в определенном соотношении по интенсивности – белый свет.

Длина волны связана с периодом Т (или частотой ν=1/Т) колебаний: в вакуумеВ соответствии с условиями возбуждения и

Слайд 9Шкала ЭМВ
В оптике условно рассматривается три области:
Длина волны (λ)

размеров приборов;
геометрическая оптика.
λ сравнима с размеров приборов;
волновая оптика.
λ

< размеров приборов;
квантовая оптика.
Шкала ЭМВВ оптике условно рассматривается три области:Длина волны (λ) < размеров приборов; геометрическая оптика.λ сравнима с размеров

Слайд 12Большую часть информации человек получает с помощью зрения. Именно поэтому

изучению вопросов фотометрии уделяется особое внимание. Важную роль в науке,

технике и практической дея­тельности играют фотометрические характеристики, описывающие видимое излучение, т. е. ту часть спектра электромагнитных волн, которая воспринимается нашим глазом

Фотометрия – раздел оптики, занимающийся измерением световых потоков и величин, связанных с этими потоками.

Точечный источник света – источник, размерами которого можно пренебречь по сравнению с расстоянием от места наблюдения до источника. Считается, что такой источник равномерно излучает свет во все стороны. Типичный пример точечных источников света — звезды.

При изучении физики мы уже использовали ряд идеализированных моделей (материальная точка, идеальный газ и др.), которые помогали нам при рассмотрении физических явлений и законов. В фотометрии удобно использовать еще одну идеализацию — точечный источник света.

Большую часть информации человек получает с помощью зрения. Именно поэтому изучению вопросов фотометрии уделяется особое внимание. Важную

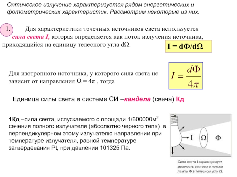
Слайд 13Оптическое излучение характеризуется рядом энергетических и фотометрических характеристик. Рассмотрим некоторые

из них.
I = dФ/dΩ
Для изотропного источника, у которого

сила света не зависит от направления Ω = 4π , тогда

Единица силы света в системе СИ –кандела (свеча) Кд

1Кд –сила света, испускаемого с площади 1/600000м2 сечения полного излучателя (абсолютно черного тела) в перпендикулярном этому излучателю направлении при температуре излучателя, равной температуре затвердевания Pt, при давлении 101325 Па.

1. Для характеристики точечных источников света используется сила света I, которая определяется как поток излучения источника, приходящийся на единицу телесного угла dΩ.

Оптическое излучение характеризуется рядом энергетических и фотометрических характеристик. Рассмотрим некоторые из них. I = dФ/dΩ Для изотропного

Слайд 142 Световой поток – физическая величина, характеризующая «количество»

световой энергии в соответствующем потоке излучения. Это мощность видимого излучения,

оцениваемого по световому ощущению, которое оно производит на средний человеческий глаз. Его единица измерения –люмен (лм). Он равен световому потоку, излучаемому изотропным источником с силой света 1 Кд в пределах телесного угла 1 стерадиан.
(1лм = 1Кд·1ср)
Световому потоку 1лм (при λ=555 нм) соответствует поток энергии 0,0016 Вт–механический эквивалент света.
2   Световой поток – физическая величина, характеризующая «количество» световой энергии в соответствующем потоке излучения.

Слайд 15Освещенность можно выразить через силу света:
Единица освещенности 1 люкс

(1лк) = 1лм/1м2.
3 Освещенность

– световой поток, падающий на элемент поверхности , характеризуется величиной :

Освещенность E связывает световой поток с площадью той поверхности, на которую этот поток падает.

Освещенность можно выразить через силу света: Единица освещенности 1 люкс       (1лк)

Слайд 16Распространение света

Распространение света

Слайд 17Объяснение преломления света с помощью принципа Гюйгенса

Объяснение преломления света с помощью принципа Гюйгенса

Слайд 19Явление полного внутреннего отражения.
При переходе света из оптически более

плотной среды в оптически менее плотную среду (n1>n2) угол преломления

γ будет больше угла падения α.

С увеличением угла α, при некотором α = α0 можно получить γ=π/2, т.е. преломленный луч будет скользить по поверхности раздела сред. Угол падения, удовлетворяющий условию sinα0 = n2/n1, при котором γ=π/2 ,а sinγ=1, называется предельным углом падения.

При α > α0 луч не преломляется, а полностью отражается обратно в первую среду. Это называется полным внутренним отражением.

При n1

Явление полного внутреннего отражения. При переходе света из оптически более плотной среды в оптически менее плотную среду

Слайд 20Дисперсией света называется зависимость показателя преломления n вещества от частоты

ν (длины волн λ) света или зависимость фазовой скорости 

световых волн от их частоты.

Дисперсия света

или


Дисперсией света называется зависимость показателя преломления n вещества от частоты ν (длины волн λ) света или зависимость

Слайд 21Радуга - явление, наблюдаемое обычно в поле повышенной влажности и возникающее

из-за преломления солнечного света в капельках воды дождя или тумана, парящих

в атмосфере. Капли по-разному отклоняют свет разных цветов (показатель преломления воды для более длинноволнового света меньше, чем для коротковолнового, поэтому красный свет меньше отклоняется при преломлении, в результате чего белый свет разлагается в спектр.

Благодаря дисперсии света, можно наблюдать цветную «игру света» на гранях бриллианта и других прозрачных гранёных предметах или материала

Радуга - явление, наблюдаемое обычно в поле повышенной влажности и возникающее из-за преломления солнечного света в капельках воды

Слайд 22Дисперсия света на трехгранной призме (опыт Ньютона)

Дисперсия света на трехгранной призме (опыт Ньютона)

Слайд 23
Величина или

называемая дисперсией вещества, показывает, как быстро меняется показатель преломления с

длиной волны.

Величина			илиназываемая дисперсией вещества, показывает, как быстро меняется показатель преломления с длиной волны.

Слайд 24Цвета могут появляться тремя способами как цвет источника света, как цвет отраженного

света, как отфильтрованный цвет.

Цвета могут появляться тремя способами как цвет источника света, как цвет отраженного света, как отфильтрованный цвет.

Слайд 25ЦВЕТ ОТРАЖЕННОГО СВЕТА
(цвет непрозрачных тел)

ЦВЕТ ОТРАЖЕННОГО СВЕТА(цвет непрозрачных тел)

Слайд 26ОТФИЛЬТРОВАННЫЙ ЦВЕТ
(цвет прозрачных тел)

ОТФИЛЬТРОВАННЫЙ ЦВЕТ(цвет прозрачных тел)

Слайд 27При прохождении волны через вещество электрические заряды в атомах и

молекулах при действии переменного вектора совершают

вынужденные колебания с той же частотой. При этом частицы среды сами становятся вторичными излучателями ЭМ волн, которые распространяются по различным направлениям. Т.о. часть энергии волны поглощается и вновь излучается, следовательно, рассеивается по всем направлениям. Особенно сильно это выражено на границах неоднородностей (пылинка, капелька, пузырьки).

Прозрачные среды почти не рассеивают света, т.к. вторичные волны являются когерентными и вследствие интерференции взаимно гасят друг друга по всем направлениям, кроме направления распространения. Однородность среды важна, т.к. для полного гашения необходима не только когерентность, но и равенство интенсивностей интерферирующих волн.

Рассеяние света

При прохождении волны через вещество электрические заряды в атомах и молекулах при действии переменного вектора

Слайд 28Интерференция света

Интерференция света

Слайд 29Изменение картины интерференции
по мере уменьшения
толщины мыльной пленки

Изменение картины интерференциипо мере уменьшениятолщины мыльной пленки

Слайд 30 Интерференция света (от лат. inter –

взаимно, между собой и ferio – ударяю, поражаю) – пространственное

перераспределение энергии света при наложении двух или нескольких световых волн. Интерференция волн – одно из основных свойств волн любой природы (упругих, электромагнитных, в т.ч. световых и др.). Такие характерные волновые явления, как излучение, распространение и дифракция, тоже связаны с интерференцией. Интерференцией света объясняются окраска тонких масляных пленок на поверхности воды, металлический отлив в окраске крыльев насекомых и птиц, появление цветов побежалости на поверхности металлов, голубоватый цвет просветленных линз оптических приборов и пр. Некоторые явления интерференции света исследовались еще И. Ньютоном в XVII в., но не могли быть им объяснены с точки зрения его корпускулярной теории. Правильное объяснение интерференции света как типично волнового явления было дано в начале XIX в. Т. Юнгом и О. Френелем.
Интерференция света (от лат. inter – взаимно, между собой и ferio – ударяю,

Слайд 31Использование интерференции
Явление интерференции нашло широкое практическое применение
Создание просветлённых покрытий
Измерение малых

расстояний и перемещений
Контроль поверхности
Измерение показателя преломления
Голография

Использование интерференцииЯвление интерференции нашло широкое практическое применениеСоздание просветлённых покрытийИзмерение малых расстояний и перемещенийКонтроль поверхностиИзмерение показателя преломленияГолография

Слайд 32Принцип Гюйгенса
Волновая теория света основана на принципе Гюйгенса: каждая точка,

до которой доходит волна, служит центром вторичных волн, а огибающая

этих волн даёт положение волнового фронта в последующий момент времени
На основе волновой теории удалось правильно объяснить законы отражения и преломления света
Принцип ГюйгенсаВолновая теория света основана на принципе Гюйгенса: каждая точка, до которой доходит волна, служит центром вторичных

Слайд 33Опыт Юнга

Опыт Юнга

Слайд 34 Параллельный пучок света падает на экран

с небольшим отверстием. Пройдя через отверстие, свет доходит до второго

экрана, в котором проделаны две щели. Когерентные пучки, излучаемые каждой из щелей, интерферируют на третьем экране.

Классический интерференционный опыт Юнга

Параллельный пучок света падает на экран с небольшим отверстием. Пройдя через отверстие, свет

Слайд 35 Опыт Юнга
Рисунок 7.4
Расстояние l от щелей, причем
Показатель

преломления среды – n.

Опыт ЮнгаРисунок 7.4 Расстояние l от щелей, причем Показатель преломления среды – n.

Слайд 36Главный максимум, соответствующий
проходит через точку О. Вверх

и вниз от него располагаются максимумы (минимумы) первого

(
),

второго (

) порядков, и т. д.

Главный максимум, соответствующий проходит через точку О.   Вверх и вниз от него располагаются максимумы (минимумы)

Слайд 37 Расстояние между двумя соседними
максимумами (или минимумами) равно

Максимумы интенсивности будут наблюдаться в координатах:
(m = 0, 1,

2, …),

а минимумы – в координатах:

- ширина интерференционной полосы.

Измерив

, зная l и d, можно вычислить длину волны λ. Именно так вычисляют длины волн разных цветов в спектроскопии.

Расстояние между двумя соседними максимумами (или минимумами) равно	  Максимумы интенсивности будут наблюдаться в координатах:	 (m

Слайд 38Когерентность и монохроматичность
Необходимым условием интерференции

волн является их когерентность, т.е. согласованное протекание во времени и

пространстве нескольких колебательных или волновых процессов.
Этому условию удовлетворяют монохроматические волны – волны одной определенной и строго постоянной частоты.
Когерентность и монохроматичность    Необходимым условием интерференции волн является их когерентность, т.е. согласованное протекание во

Слайд 39 Волну можно приближенно считать монохроматической только в течение времени
(7.4.1)
где

время когерентности

За промежуток времени
разность фаз колебаний
изменится

на π.

Время когерентности – время, по истечению которого разность фаз волны в некоторой, но одной и той же точке пространства, изменяется на π.

Волну можно приближенно считать монохроматической только в течение времени(7.4.1)где – время когерентности  За промежуток времени разность

Слайд 40Интерференция в тонких пленках
Интерференцию света по методу деления амплитуды во

многих отношениях наблюдать проще, чем в опытах с делением волнового

фронта.
Интерференция в тонких пленках	Интерференцию света по методу деления амплитуды во многих отношениях наблюдать проще, чем в опытах

Слайд 41Изменение картины интерференции
по мере уменьшения
толщины мыльной пленки

Изменение картины интерференциипо мере уменьшениятолщины мыльной пленки

Слайд 42 Интерференционные полосы равного наклона
Интерференция в тонких пленках
Оптическая
разность

хода
с учетом потери
полуволны:

Интерференционные полосы равного наклонаИнтерференция в тонких пленках  Оптическаяразность ходас учетом потери полуволны:

Слайд 43- max интерференции
- min интерференции

- max интерференции- min интерференции

Слайд 44Кольца Ньютона
Ньютон объяснил это явление на основе корпускулярной теории света.


Кольцевые полосы равной толщины, наблюдаемые в воздушном зазоре
между соприкасающимися выпуклой

сферической поверхностью линзы малой кривизны и плоской поверхностью стекла, называют кольцами Ньютона.
Кольца НьютонаНьютон объяснил это явление на основе корпускулярной теории света. Кольцевые полосы равной толщины, наблюдаемые в воздушном

Слайд 45Кольца Ньютона
, т.к. b2 → 0

Кольца Ньютона , т.к. b2 → 0

Слайд 46Условие максимума (светлые кольца) ∆ = m λ, где m

– целое число.
- радиус m-го светлого кольца в отраженном свете


(и темного – в прошедшем)

Условие минимума (темные кольца) ∆ = (m + ½) λ.

- радиус m-го темного кольца в отраженном свете
(и светлого – в прошедшем)

Кольца Ньютона в зеленом и красном свете

Пример применения – проверка качества шлифовки линз.

Условие максимума (светлые кольца) ∆ = m λ, где m – целое число.- радиус m-го светлого кольца

Слайд 47Применение интерференции света
1. Тот факт, что расположение интерференционных полос

зависит от длины волны и разности хода лучей, позволяет по

виду интерференционной картины (или их смещению) проводить точные измерения расстояний при известной длине волны или, наоборот, определять спектр интерферирующих волн (интерференционная спектроскопия).
Применение интерференции света 1. Тот факт, что расположение интерференционных полос зависит от длины волны и разности хода

Слайд 482. По интерференционной картине можно выявлять и измерять неоднородности среды

(в т.ч. фазовые), в которой распространяются волны, или отклонения формы

поверхности от заданной.
2. По интерференционной картине можно выявлять и измерять неоднородности среды (в т.ч. фазовые), в которой распространяются волны,

Слайд 49Просветление оптики и получение высокопрозрачных покрытий и селективных оптических фильтров.

Просветление оптики и получение высокопрозрачных покрытий и селективных оптических фильтров.

Слайд 50Дифракция света
- приводит к огибанию световыми волнами препятствий и проникновению

света в область геометрической тени.

Дифракция света сопровождается интерференцией.
Интерферируют волны,

обогнувшие препятствие (опыт Юнга).

Дифракция света- приводит к огибанию световыми волнами препятствий и проникновению света в область геометрической тени.Дифракция света сопровождается

Слайд 51Дифракционная картина – система чередующихся светлых и темных колец, если

препятствие круг или отверстие.
Если препятствие имеет линейный характер (щель,

нить, край экрана), то на экране возникает система параллельных дифракционных полос.
Дифракционная картина – система чередующихся светлых и темных колец, если препятствие круг или отверстие. Если препятствие имеет

Слайд 52Применение дифракции Дифракционная решетка
– оптический прибор, представляющий собой совокупность большого числа

регулярно расположенных штрихов (щелей, выступов), нанесенных на некоторую поверхность (от

0,25 до 6000 штрихов на 1 мм).
Применение дифракции Дифракционная решетка– оптический прибор, представляющий собой совокупность большого числа регулярно расположенных штрихов (щелей, выступов), нанесенных

Слайд 53Дифракционная решетка
Величина d = a + b называется постоянной

(периодом) дифракционной решетки, где а — ширина щели; b —

ширина непрозрачной части
Дифракционная решетка Величина d = a + b называется постоянной (периодом) дифракционной решетки, где а — ширина

Слайд 54Дифракционная решетка
Угол  - угол отклонения световых волн вследствие дифракции.


Наша задача - определить, что будет наблюдаться в произвольном направлении

 - максимум или минимум
Дифракционная решеткаУгол  - угол отклонения световых волн вследствие дифракции. Наша задача - определить, что будет наблюдаться

Слайд 55Дифракционная решетка


- формула дифракционной решетки.
Величина k — порядок дифракционного

максимума
( равен 0,  1,  2 и т.д.)

Дифракционная решетка- формула дифракционной решетки. Величина k — порядок дифракционного максимума ( равен 0,  1, 

Слайд 56при дифракции света на решетке главные максимумы чрезвычайно узки. Изменение

остроты главных максимумов при увеличении числа щелей решетки.
Распределение интенсивности

при дифракции монохроматического света на решетках с различным числом щелей. I0 – интенсивность колебаний при дифракции света на одной щели
при дифракции света на решетке главные максимумы чрезвычайно узки. Изменение остроты главных максимумов при увеличении числа щелей

Слайд 57В 1809 году французский инженер Э. Малюс открыл закон, названный его именем. В опытах

Малюса свет последовательно пропускался через две одинаковые пластинки из турмалина

(прозрачное кристаллическое вещество зеленоватой окраски). Пластинки можно было поворачивать друг относительно друга на угол φ

Интенсивность прошедшего света оказалась прямо пропорциональной cos2 φ: 

В 1809 году французский инженер Э. Малюс открыл закон, названный его именем. В опытах Малюса свет последовательно пропускался через две одинаковые

Слайд 58 Поляризатор, устройство для получения полностью или частично поляризованного оптического излучения

из излучения с произвольными поляризационными характеристиками .
(Поляризатор -пластина по середине)


Поляризатор

Поляризатор, устройство для получения полностью или частично поляризованного оптического излучения из излучения с произвольными поляризационными характеристиками .(Поляризатор

Слайд 59 Этот прибор свободно пропускает те волны которые параллельны плоскости поляризации.



Как действует поляризатор

Этот прибор свободно пропускает те волны которые параллельны плоскости поляризации.	 		Как действует поляризатор

Слайд 60Поляризация света
В поперечной волне колебания могут происходить в любых

направлениях, лежащих в плоскости, перпендикулярной направлению распространения волны. Если направления

колебаний при этом беспорядочно меняются, но амплитуды их во всех направлениях одинаковы, то такая волна называется естественной.

Если колебания происходят только в одном постоянном направлении, то такая волна называется поляризованной. Если колебания происходят в различных направлениях, но в определенных направлениях амплитуды колебаний больше, чем в других – частично поляризованная волна.

Искусственную поляризацию можно осуществить, пропуская волну через поляризатор.

Поляризация света В поперечной волне колебания могут происходить в любых направлениях, лежащих в плоскости, перпендикулярной направлению распространения

Слайд 61Поляризация при отражении и преломлении.
Если естественный свет падает на

отражающую поверхность диэлектрика (стекла, слюды и т. п.) под углом

α, удовлетворяющим условию Брюстера:

то отраженная волна оказывается плоскополяризованной

3-5% падающего света

У отраженной волны вектор Е перпендикулярен к плоскости падения

в преломленной (прошедшей во вторую среду) волне энергия колебаний в плоскости падения будет больше, чем в перпендикулярной плоскости, и волна частично поляризована.

Поляризация при отражении и преломлении. Если естественный свет падает на отражающую поверхность диэлектрика (стекла, слюды и т.

Слайд 62Поляризация при двойном лучепреломлении в кристаллах
Обыкновенный и необыкновенный лучи

имеют в кристалле различные скорости распространения, следовательно, различные показатели преломления

n0 и nе; этим объясняется двойное лучепреломление в точке падения волны на грань призмы

Это явление наблюдается в оптически анизотропной среде, если ее оптические свойства (скорость распространения света или показатели преломления) различны в различных направлениях.

в кристаллах существует одно или несколько направлений, вдоль которых скорость света не зависит от ориентировки вектора Е. Эти направления называются оптическими осями кристалла.

Так как вектор Е перпендикулярен к своему лучу, то при распространении света вдоль оптической оси вектор Е при всех его различных ориентировках в пространстве всегда перпендикулярен также и к оптической оси.

Поляризация при двойном лучепреломлении в кристаллах Обыкновенный и необыкновенный лучи имеют в кристалле различные скорости распространения, следовательно,

Слайд 63Плоскость, проходящая через данный луч и оптическую ось кристалла -

главная плоскость. В кристаллах различают:
1)обыкновенные лучи, у которых вектор Е

ориентирован перпендикулярно к главной плоскости (следовательно, перпендикулярен и к
оптической оси);
2) необыкновенные лучи, у которых вектор Е лежит в главной плоскости (следовательно, образует с оптической осью некоторые углы).

Обыкновенные лучи распространяются по всем направлениям в кристалле с одной и той же скоростью с0. Необыкновенные лучи распространяются в кристалле с различными скоростями в зависимости от угла между вектором Е и оптической осью се.

Плоскость, проходящая через данный луч и оптическую ось кристалла - главная плоскость. В кристаллах различают:1)обыкновенные лучи, у

Слайд 64Тепловое излучение
Люминесценция

Тепловое излучениеЛюминесценция

Слайд 65Тепловое излучение — это электромагнитное излучение, возбуждаемое за счет внутренней

энергии тела. Если излучающее тело не получает теплоты извне, то

оно охлаждается и его внутренняя энергия уменьшается. Тепловое излучение свойственно всем телам при температурах выше абсолютного нуля.

Испускаемый источником свет уносит с собой энергию. В тех случаях, когда необходимая энергия сообщается нагреванием, т. е. подводом тепла, излучение называется тепловым или температурным. 

Все виды свечения, возбуждаемые за счет любого вида энергии, кроме внутренней (тепловой), объединяются под общим названием люминесценция.

Тепловое излучение — это электромагнитное излучение, возбуждаемое за счет внутренней энергии тела. Если излучающее тело не получает

Слайд 66Если в замкнутую полость с зеркально отражающими стенками поместить несколько

тел, нагретых до различной температуры, то, как показывает опыт, такая

система с течением времени приходит в состояние теплового равновесия, при котором все тела приобретают одинаковую температуру. Тела обмениваются энергией только путем испускания и поглощения лучистой энергии. В состоянии равновесия процессы испускания и поглощения энергии каждым телом в среднем компенсируют друг друга, и в пространстве между телами плотность энергии излучения достигает определенного значения, зависящего только от установившейся температуры тел.

Это излучение, находящееся в термодинамическом равновесии с телами, имеющими определенную температуру,называется  равновесным  излучением.

Если в замкнутую полость с зеркально отражающими стенками поместить несколько тел, нагретых до различной температуры, то, как

Слайд 67Величина ρ, равная отношению лучистого потока Рρ, отраженного телом, к

лучистому потоку Р, падающему на поверхность тела, называется коэффициентом отражения


1) часть потока отражается обратно в окружающее пространство. При этом происходит или зеркальное отражение, или поверхностное рассеяние потока в зависимости от структуры поверхности тела

Величина ρ, равная отношению лучистого потока Рρ, отраженного телом, к лучистому потоку Р, падающему на поверхность тела,

Слайд 682) часть потока пройдет через тело
Величина τ, равная отношению лучистого

потока Рτ, прошедшего через данное тело (среду), к лучистому потоку

Р, падающему на данное тело (среду), называется коэффициентом пропускания:

Коэффициент пропускания характеризует прозрачность тела (среды) по отношению к падающему излучению.

2) часть потока пройдет через телоВеличина τ, равная отношению лучистого потока Рτ, прошедшего через данное тело (среду),

Слайд 693) остальная часть потока будет поглощена телом, и его энергия

превратится в другие виды энергии.
Величина α, равная отношению лучистого потока

Рα, поглощенного телом, к лучистому потоку, падающему на тело, называется коэффициентом поглощения тела:
3) остальная часть потока будет поглощена телом, и его энергия превратится в другие виды энергии.Величина α, равная

Слайд 70Из закона сохранения энергии следует, что
тогда
Измерения показывают, что коэффициенты поглощения,

пропускания и отражения тела зависят от длины волны λ падающего

излучения и от температуры тела

ρ = F(λ,T); τ = φ(λ,T); α = f(λ,T);

Для монохроматического излучения они называются: спектральным коэффициентом поглощения, спектральным коэффициентом пропускания спектральным коэффициентом отражения

(для данной температуры тела)

Из закона сохранения энергии следует, чтотогдаИзмерения показывают, что коэффициенты поглощения, пропускания и отражения тела зависят от длины

Слайд 71Тело, которое поглощает полностью все падающие на него излучения любой

длины волны при любой температуре, называют абсолютно черным (точнее абсолютно

поглощающим) телом. Его коэффициент поглощения для всех длин волн при любых температурах равен единице.

Тела, для которых коэффициент поглощения меньше единицы, но не зависит от длины волны называются «серыми». Для них α выражается прямой, ордината которой меньше единицы.

Абсолютно черных тел в природе нет. Моделью абсолютно черного тела является полость с очень малым отверстием.

Тело, которое поглощает полностью все падающие на него излучения любой длины волны при любой температуре, называют абсолютно

Слайд 72Нагретые тела излучают энергию в виде электромагнитных волн раз-личных длин

(инфракрасные, видимые, ультрафиолетовые лучи и др.).
Количество R энергии, излучаемой с

1м2 поверхности тела в пределах телесного угла 2π за одну секунду по всем длинам волн, называется энергетической светимостью тела (интегральной плотностью излучения).

Энергия излучения распределяется неравномерно между всеми длинами волн, которые испускаются нагретым телом.

Откладывая по оси ординат величину rλT=ΔR/Δλ, мы получим представление о распределении энергии по длинам волн нагретого тела.

Величина rλТ называется испускательной способностью (спектральной плотностью излучения) тела и является функцией распределения энергии по спектру.

Нагретые тела излучают энергию в виде электромагнитных волн раз-личных длин (инфракрасные, видимые, ультрафиолетовые лучи и др.).Количество R

Слайд 73Получение света от пламени горящей свечи основано на той же

пропорциональности между испускательной и поглощательной способностями тел. В пламени имеются

частицы сажи, обладающие большим поглощением; они и дают яркий свет. Если пламя не содержит частиц сажи (например, пламя газовой горелки), оно не будет светиться.
Получение света от пламени горящей свечи основано на той же пропорциональности между испускательной и поглощательной способностями тел.

Слайд 74Законы излучения абсолютно черного тела
Энергетическая светимость абсолютно черного тела

является универсальной функцией длины волны и температуры. Это значит, что

спектральный состав и энергия излучения абсолютно черного тела не зависят от природы тела.

зная спектральную и интегральную плотность излучения абсолютно черного тела, можно вычислить их для любого нечерного тела, если известен коэффициент поглощения последнего, который определяют экспериментально.

1. Закон Стефана — Больцмана:

В 1879 году Йозеф Стефан на основе анализа экспериментальных данных пришел к заключению, что интегральная светимость R(T) абсолютно черного тела пропорциональна четвертой степени абсолютной температуры T: 

Несколько позднее, в 1884 году, Л. Больцман теоретически получил эту зависимость из термодинамических соображений. 

Числовое значение постоянной σ, по современным измерениям, составляет 

σ = 5,671·10–8 Вт / (м2 · К4).

Законы излучения абсолютно черного тела Энергетическая светимость абсолютно черного тела является универсальной функцией длины волны и температуры.

Слайд 752. Закон смещения Вина.
К концу 90-х годов XIX века были

выполнены тщательные экспериментальные измерения спектрального распределения излучения абсолютно черного тела,

которые показали, что при каждом значении температуры Т зависимость r(λ,T) имеет ярко выраженный максимум

С увеличением температуры максимум смещается в область коротких длин волн, причем произведение температуры T на длину волны λm, соответствующую максимуму, остается постоянным: 

Это соотношение ранее было получено Вином из термодинамики. Оно выражает так называемый закон смещения Вина: длина волны λm, на которую приходится максимум энергии излучения абсолютно черного тела, обратно пропорциональна абсолютной температуре T. Значение постоянной Вина 

b = 2,898·10–3 м·К.

2. Закон смещения Вина. К концу 90-х годов XIX века были выполнены тщательные экспериментальные измерения спектрального распределения излучения

Слайд 763. Закон Планка
Закон Стефана - Больцмана и закон смещения

Вина не решают основной задачи о том, как велика спектральная

плотность излучения, приходящаяся на каждую длину волны в спектре абсолютно черного тела при температуре Т. Для этого надо установить функциональную зависимость u от λ и Т.

Основываясь на представлении о непрерывном характере испускания
электромагнитных волн и на законе равномерного распределения энергии по степеням свободы (принятых в классической физике), были получены две формулы для спектральной плотности излучения абсолютно черного тела:

1) формула Вина , где а и b — постоянные величины;
2) формула Рэлея — Джинса : uλТ = 8πkTλ-4.

Опытная проверка показала, что для данной температуры формула Вина верна для коротких волн (когда λТ очень мало) и дает резкие расхождения с опытом в области длинных волн.

Формула Рэлея - Джинса оказалась верна для длинных волн и совершенно не применима для коротких

3. Закон Планка Закон Стефана - Больцмана и закон смещения Вина не решают основной задачи о том,

Слайд 77Успехи термодинамики, позволившие теоретически вывести законы Стефана–Больцмана и Вина, вселяли

надежду, что из термодинамических соображений удастся получить всю кривую спектрального

распределения излучения черного тела r(λ, T). В 1900 году эту проблему пытался решить знаменитый английский физик Д. Релей, который в основу своих рассуждений положил теорему классической статистической механики о равномерном распределении энергии по степеням свободы в состоянии термодинамического равновесия. Эта теорема была применена Релеем к равновесному излучению в полости. Несколько позже эту идею подробно развил Джинс. Таким путем удалось получить зависимость излучательной способности абсолютно черного тела от длины волны λ и температуры T: 

r(λ, T) = 8πkTλ–4.

Это соотношение называют формулой Релея–Джинса. Она согласуется с экспериментальными данными только в области достаточно длинных волн

Успехи термодинамики, позволившие теоретически вывести законы Стефана–Больцмана и Вина, вселяли надежду, что из термодинамических соображений удастся получить

Слайд 78Интегрирование формулы Релея-Джинса по λ в пределах от 0 до

∞ дает для равновесной плотности энергии u(Т) бесконечно большое значение.

Т.е из нее следует абсурдный вывод о том, что интегральная светимость R(T) черного тела должна обращаться в бесконечность, а, следовательно, равновесие между нагретым телом и излучением в замкнутой полости может установиться только при абсолютном нуле температуры.

Этот результат противоречит опыту и получил название «УФ катастрофа» (Эренфест).

«Ультрафиолетовая катастрофа».

Интегрирование формулы Релея-Джинса по λ в пределах от 0 до ∞ дает для равновесной плотности энергии u(Т)

Слайд 79Стало ясно, что решить задачу о спектральном распределении излучения абсолютно

черного тела в рамках существующих теорий невозможно. Эта задача была

успешно решена М. Планком на основе новой идеи, чуждой классической физике.

Планк пришел к выводу, что процессы излучения и поглощения нагретым телом электромагнитной энергии, происходят не непрерывно, как это принимала классическая физика, а конечными порциями – квантами. Квант – это минимальная порция энергии, излучаемой или поглощаемой телом. По теории Планка, энергия кванта E прямо пропорциональна частоте света: 

где h – так называемая постоянная Планка, равная h = 6,626·10–34 Дж·с. Постоянная Планка – это универсальная константа, которая в квантовой физике играет ту же роль, что и скорость света в СТО

Стало ясно, что решить задачу о спектральном распределении излучения абсолютно черного тела в рамках существующих теорий невозможно.

Слайд 80Рис. 6. Устройство радиационного пирометра

Рис. 6. Устройство радиационного пирометра

Слайд 81 Пирометры.

Пирометры.

Слайд 82Люминесцентное излучение
Некоторые вещества при их облучении (видимым, ультрафиолетовым, рентгеновским

или гамма-излучением) начинают испускать собственное излучение, спектральный состав которого отличается

от спектрального состава падающего излучения и определяется только химическим составом и молекулярной структурой этих веществ.

Этот вид свечения называется люминесцентным излучением, или люминесценцией. Оно имеет следующие особенности:

1) при одной и той же температуре люминесцентное свечение имеет большую интенсивность по сравнению с тепловым (для того же спектрального интервала).

если спектральная плотность излучения какого-либо тела превышает на отдельных участках спектра спектральную плотность излучения абсолютно черного тела, то на этом участке излучение не тепловое, а люминесцентное

Люминесцентное излучение Некоторые вещества при их облучении (видимым, ультрафиолетовым, рентгеновским или гамма-излучением) начинают испускать собственное излучение, спектральный

Слайд 832) люминесцентное свечение вещества продолжается некоторое время после прекращения облучения.


3) люминесценция есть собственное излучение тел; каждое вещество обладает определенным

характерным для него спектром люминесценции

Объединяя все эти признаки, С.И. Вавилов дал следующее определение люминесценции:

люминесценция есть оптическое излучение тела, являющееся избытком над тепловым излучением того же тела в данной спектральной области при той же температуре, имеющее длительность свечения более 10-10 с, т.е. не прекращающееся сразу после устранения вызвавшей его причины

2) люминесцентное свечение вещества продолжается некоторое время после прекращения облучения. 3) люминесценция есть собственное излучение тел; каждое

Слайд 84По способу возбуждения различают несколько видов люминесценции:
1) свечение, возникающее

под действием светового излучения как видимого, так и более коротковолнового

(фотолюминесценция). Сюда относится свечение специальных красок — фосфоров или люминофоров, при облучении их видимыми или ультрафиолетовыми лучами и т. д.;
По способу возбуждения различают несколько видов люминесценции: 1) свечение, возникающее под действием светового излучения как видимого, так

Слайд 852) свечение, возникающее при электрических разрядах (электролюминесценция); например, свечение газов

в газосветных трубках, свечение некоторых веществ при помещении их в

переменное электрическое поле;
2) свечение, возникающее при электрических разрядах (электролюминесценция); например, свечение газов в газосветных трубках, свечение некоторых веществ при

Слайд 863) свечение, возбуждаемое ударами электронов (катодолюминесценция). Таково свечение экрана осциллографа

и телевизора, свечение минералов и т. д.;

3) свечение, возбуждаемое ударами электронов (катодолюминесценция). Таково свечение экрана осциллографа и телевизора, свечение минералов и т. д.;

Слайд 874) свечение, вызванное химическими превращениями внутри тела, называется хемилюминесценцией. Например,

свечение фосфора, гниющего дерева, свечение морских животных, светляков, световые явления

при некоторых химических реакциях
4) свечение, вызванное химическими превращениями внутри тела, называется хемилюминесценцией. Например, свечение фосфора, гниющего дерева, свечение морских животных,

Слайд 88фотолюминесценция
Спектры фотолюминесценции отличаются от спектров возбуждающего излучения. Согласно правилу Стокса,

спектр люминесценции в целом и его максимум всегда оказываются в

области более длинных волн по сравнению со спектром поглощенного излучения, способного вызвать эту люминесценцию.

Энергия падающего фотона hν0 частично расходуется на процессы внутри вещества, не приводящие к излучению; остальная часть расходуется на возбуждение молекулы или атома, после которого происходит излучение фотона с энергией hν.

А - часть энергии падающего фотона, не приводящая к излучению

испускаемый при люминесценции свет должен иметь более длинные волны, чем поглощаемый.

При А=0

фотолюминесценцияСпектры фотолюминесценции отличаются от спектров возбуждающего излучения.  Согласно правилу Стокса, спектр люминесценции в целом и его

Слайд 89В редких случаях, когда фотон поглощается уже возбужденной молекулой, и

испускаемый фотон уносит с собой часть энергии молекулы. При этом

испускаемый люминесценцией свет будет иметь большую частоту (меньшую длину волны); в этом случае нарушается правило Стокса («антистоксова область»).

Энергия, затраченная на возбуждение вещества, превращается в энергию излучения; при этом часть энергии рассеивается в веществе, не вызывая излучения. Процессы, приводящие к рассеиванию энергии, называются тушением люминесценции

В редких случаях, когда фотон поглощается уже возбужденной молекулой, и испускаемый фотон уносит с собой часть энергии

Слайд 90Практические применения люминесценции
1)Люминесцентная лампа представляет собой стеклянную трубку, наполненную

парами ртути и аргоном, стенки лампы покрыты изнутри тонким слоем

люминесцирующего состава — люминофором. Изменяя состав люминофоров, можно подобрать спектральный состав излучения люминесцентных ламп в соответствии с требованиями эксплуатации.
Практические применения люминесценции 1)Люминесцентная лампа представляет собой стеклянную трубку, наполненную парами ртути и аргоном, стенки лампы покрыты

Слайд 91Практические применения люминесценции
2)Применение люминесценции для создания слабых освещенностей (аварийное

и маскировочное освещение).

Практические применения люминесценции 2)Применение люминесценции для создания слабых освещенностей (аварийное и маскировочное освещение).

Слайд 92Практические применения люминесценции
3. Дефектоскопия. Поверхность детали покрывают люминесцирующей жидкостью,

затем жидкость убирают и она остается только в дефектах (

поры, трещины и.т.д.). При освещении детали УФ или синим светом, дефекты начинают светиться
Практические применения люминесценции 3. Дефектоскопия. Поверхность детали покрывают люминесцирующей жидкостью, затем жидкость убирают и она остается только

Слайд 93Практические применения люминесценции
4)Люминесцентный анализ. Так как люминесцентное излучение имеет

спектр, характерный для каждого вещества, то можно обнаружить и исследовать

различные объекты с помощью люминесценции
Практические применения люминесценции 4)Люминесцентный анализ. Так как люминесцентное излучение имеет спектр, характерный для каждого вещества, то можно

Обратная связь

Если не удалось найти и скачать доклад-презентацию, Вы можете заказать его на нашем сайте. Мы постараемся найти нужный Вам материал и отправим по электронной почте. Не стесняйтесь обращаться к нам, если у вас возникли вопросы или пожелания:

Email: Нажмите что бы посмотреть 

Что такое TheSlide.ru?

Это сайт презентации, докладов, проектов в PowerPoint. Здесь удобно  хранить и делиться своими презентациями с другими пользователями.


Для правообладателей

Яндекс.Метрика