Разделы презентаций


Явление электромагнитной индукции 1. Проводник в форме кольца помещен в

Содержание

2. На рисунке изображен замкнутый контур, помещенный в магнитное поле с возрастающей со временем индукцией (вектор направлен перпендикулярноплоскости рисунка от нас). При этом ... 1) индукционный ток не возникает 2) индукционный ток, возникающий

Слайды и текст этой презентации

Слайд 1Явление электромагнитной индукции
1. Проводник в форме кольца помещен в однородное

магнитное поле, как показано на рисунке. Индукция магнитного поля уменьшается

со временем. Индукционный ток в проводнике направлен ...

1) по часовой стрелке
2) против часовой стрелки
3) ток в кольце не возникает
4) для однозначного ответа недостаточно данных

Явление электромагнитной индукции1. Проводник в форме кольца помещен в однородное магнитное поле, как показано на рисунке. Индукция

Слайд 22. На рисунке изображен замкнутый контур, помещенный в магнитное поле

с возрастающей со временем индукцией
(вектор
направлен перпендикулярно
плоскости

рисунка от нас). При этом ...

1) индукционный ток не возникает
2) индукционный ток, возникающий в контуре, направлен по часовой стрелке
3) индукционный ток, возникающий в контуре, направлен против часовой стрелки

2. На рисунке изображен замкнутый контур, помещенный в магнитное поле с возрастающей со временем индукцией (вектор направлен

Слайд 31)
2)
3)
4)

1) 2) 3) 4)

Слайд 41)
2)
3)

1) 2) 3)

Слайд 55. В магнитное поле, изменяющееся по закону
В=0,1cos4πt, помещена квадратная

рамка со стороной
а =10 см. Нормаль к рамке совпадает

с направлением изменения поля. ЭДС индукции, возникающая в рамке в момент времени t = 0,25 с, равна...

1) 0

5. В магнитное поле, изменяющееся по закону В=0,1cos4πt, помещена квадратная рамка со стороной а =10 см. Нормаль

Слайд 66. В магнитное поле, изменяющееся по закону
В=0,1cos4πt, помещена квадратная

рамка со стороной а =10 см. Нормаль к рамке совпадает

с направлением изменения поля. Максимальное значение ЭДС индукции, возникающее в рамке, равно...

1) 12,6 В
2) 1,26 В
3)

В

В

4)

6. В магнитное поле, изменяющееся по закону В=0,1cos4πt, помещена квадратная рамка со стороной а =10 см. Нормаль

Слайд 77. Индуктивность контура зависит от …
1) силы тока, протекающего в

контуре
2) скорость изменения магнитного потока сквозь поверхность, ограниченную контуром
3) материала,

из которого изготовлен контур
4) формы и размеров контура, магнитной проницаемости среды
7. Индуктивность контура зависит от …	1) силы тока, протекающего в контуре	2) скорость изменения магнитного потока сквозь поверхность,

Слайд 88. Сила тока, протекающего в катушке, изменяется по закону I=5sin100t.

Если индуктивность катушки
L = 100 мГн, то магнитный поток,

пронизывающий катушку, изменяется по закону ...

1) Ф=50sin100t
2) Ф=0,5sin100t
3) Ф=-0,5cos100t
4) Ф=50cos100t

8. Сила тока, протекающего в катушке, изменяется по закону I=5sin100t. Если индуктивность катушки L = 100 мГн,

Слайд 99. За время Δt = 0,5 с на концах катушки

наводится ЭДС самоиндукции E = 25 В. Если при этом

сила тока в цепи изменилась от I1=10А до I2=5А, то индуктивность катушки равна ...

1) 25 Гн
2) 0,25 Гн
3) 25 мГн
4) 2,5 Гн

9. За время Δt = 0,5 с на концах катушки наводится ЭДС самоиндукции E = 25 В.

Слайд 1010. Индуктивность рамки L = 40 мГн . Если за

время
Δt = 0,01c сила тока в рамке увеличилась на

ΔI = 0,2 А, то ЭДС самоиндукции, наведенная в рамке, равна ...

1) 0,8 В
2) 80 мВ
3) 8 мВ
4) 8 В

10. Индуктивность рамки L = 40 мГн . Если за время Δt = 0,01c сила тока в

Слайд 1111. Через контур, индуктивность которого L = 0,02 Гн, течет

ток, изменяющийся по закону I = 0,5sin500t. Амплитудное значение

ЭДС самоиндукции, возникающей в контуре, равно ...

1) 0,5 В
2) 500 В
3) 5 В
4) 0,01 В

11. Через контур, индуктивность которого L = 0,02 Гн, течет ток, изменяющийся по закону  I =

Слайд 1212. Сила тока, протекающего в катушке, изменяется по закону I

= 1 - 0,2t. Если при этом на концах катушки

наводится ЭДС самоиндукции εsi = 2,0∙10 В, то индуктивность катушки равна ...

-2

1) 4 Гн
2) 1 Гн
3) 0,4 Гн
4) 0,1 Гн

12. Сила тока, протекающего в катушке, изменяется по закону I = 1 - 0,2t. Если при этом

Слайд 1313. Сила тока в проводящем круговом контуре индуктивностью 0,1 Гн

изменяется с течением времени t по закону I = 2

+ 0,3t. Абсолютная величина ЭДС самоиндукции равна …

1) 0,03 В; индукционный ток направлен по часовой стрелке
2) 0,2 В; индукционный ток направлен по часовой стрелке
3) 0,03 В; индукционный ток направлен против часовой стрелки
4) 0,2 В; индукционный ток направлен против часовой стрелки

13. Сила тока в проводящем круговом контуре индуктивностью 0,1 Гн изменяется с течением времени t по закону

Слайд 1414. Сила тока в проводящем круговом контуре индуктивностью 0,5 Гн

изменяется с течением времени t по закону I = 4

- 0,3t. Абсолютная величина ЭДС самоиндукции равна …

1) 0,25 В; индукционный ток направлен по часовой стрелке
2) 0,25 В; индукционный ток направлен против часовой стрелки
3) 0,15 В; индукционный ток направлен против часовой стрелки
4) 0,15 В; индукционный ток направлен по часовой стрелке

14. Сила тока в проводящем круговом контуре индуктивностью 0,5 Гн изменяется с течением времени t по закону

Слайд 1515. На рисунке показана зависимость силы тока от времени в

электрической цепи с индуктивностью 1 мГн. Модуль среднего значения ЭДС самоиндукции

на интервале от 10 до 15 с (в мкВ) равен ...

1)10
2) 0
3) 4
4) 20

15. На рисунке показана зависимость силы тока от времени в электрической цепи с индуктивностью 1 мГн. Модуль среднего

Слайд 1616. На рисунке к показана зависимость силы тока от времени

в электрической цепи с индуктивностью 1 мГн. Модуль среднего значения

ЭДС самоиндукции на интервале от 5 до 10 с (в мкВ) равен …

1) 20
2) 0
2) 10
4) 2

16. На рисунке к показана зависимость силы тока от времени в электрической цепи с индуктивностью 1 мГн.

Слайд 1717. В длинный соленоид поместили ферритовый сердечник с магнитной проницаемостью

μ. Индуктивность соленоида при этом ...
1) уменьшится в (μ +

1) раз
2) увеличится в μ раз
3) не изменится
4) увеличится в (μ + 1) раз
5) уменьшится в μ раз
17. В длинный соленоид поместили ферритовый сердечник с магнитной проницаемостью μ. Индуктивность соленоида при этом ...		1) уменьшится

Слайд 1818. Пять веществ имеют различные относительные магнитные проницаемости μ .

Диамагнетиком среди этих веществ является вещество с магнитной проницаемостью ...
1)

μ = 1
2) μ = 2000
3) μ = 0,9998
4) μ = 100
5) μ = 1,00023
18. Пять веществ имеют различные относительные магнитные проницаемости μ . Диамагнетиком среди этих веществ является вещество с

Слайд 1919. Индуцированный магнитный момент возникает во внешнем магнитном поле у

атомов и молекул ...
1) ферромагнетиков
2) всех магнетиков
3) диамагнетиков
4) парамагнетиков

19. Индуцированный магнитный момент возникает во внешнем магнитном поле у атомов и молекул ...	1) ферромагнетиков	2) всех магнетиков	3)

Слайд 2020. На рисунке приведена петля гистерезиса (В - индукция, Н

- напряжённость магнитного поля). Остаточной индукции на графике соответствует отрезок

...

1) ОМ
2) ОС
3) ОА
4) OD

20. На рисунке приведена петля гистерезиса (В - индукция, Н - напряжённость магнитного поля). Остаточной индукции на

Слайд 2121. На рисунке показана зависимость проекции вектора индукции магнитного поля

В в ферромагнетике от напряженности Н внешнего магнитного поля. Участок

ОС соответствует …

1) коэрцитивной силе ферромагнетика
2) остаточной магнитной индукции ферромагнетика
3) остаточной намагниченности ферромагнетика
4) магнитной индукции насыщения ферромагнетика

21. На рисунке показана зависимость проекции вектора индукции магнитного поля В в ферромагнетике от напряженности Н внешнего

Слайд 2222. На рисунке приведена петля гистерезиса (В - индукция, Н

- напряжённость магнитного поля). Коэрцитивной силе на графике соответствует отрезок

...

1) AM
2) CD
3) ОМ
4) ОС

22. На рисунке приведена петля гистерезиса (В - индукция, Н - напряжённость магнитного поля). Коэрцитивной силе на

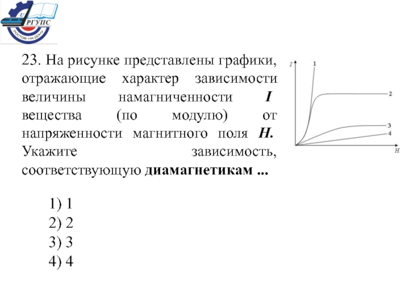
Слайд 2323. На рисунке представлены графики, отражающие характер зависимости величины намагниченности

I вещества (по модулю) от напряженности магнитного поля Н. Укажите

зависимость, соответствующую диамагнетикам ...

1) 1
2) 2
3) 3
4) 4

23. На рисунке представлены графики, отражающие характер зависимости величины намагниченности I вещества (по модулю) от напряженности магнитного

Слайд 2424. На рисунке представлены графики, отражающие характер зависимости величины намагниченности

I вещества (по модулю) от напряженности магнитного поля Н. Укажите

зависимость, соответствующую ферромагнетикам ...

1) 3
2) 4
3) 2
4) 1

24. На рисунке представлены графики, отражающие характер зависимости величины намагниченности I вещества (по модулю) от напряженности магнитного

Слайд 2525. На рисунке показана зависимость магнитной проницаемости напряженности внешнего магнитного

поля Н для ...
1) любого магнетика
2) диамагнетика
3) парамагнетика
4) ферромагнетика


25. На рисунке показана зависимость магнитной проницаемости напряженности внешнего магнитного поля Н для ...		1) любого магнетика		2) диамагнетика

Слайд 2626. Магнитная проницаемость ферромагнетика μ зависит от напряженности внешнего магнитного

поля Н, как показано на графике …
1
2
3

26. Магнитная проницаемость ферромагнетика μ зависит от напряженности внешнего магнитного поля Н, как показано на графике …123

Слайд 2727. Полная система уравнений Максвелла для электромагнитного поля имеет вид:
Следующая

система уравнений справедлива для …
1) переменного электромагнитного поля в отсутствие

токов проводимости
2) переменного электромагнитного поля в отсутствие заряженных тел
3) стационарного электрического и магнитного полей
4) переменного электромагнитного поля при наличии заряженных тел и токов проводимости
27. Полная система уравнений Максвелла для электромагнитного поля имеет вид:Следующая система уравнений справедлива для …	1) переменного электромагнитного

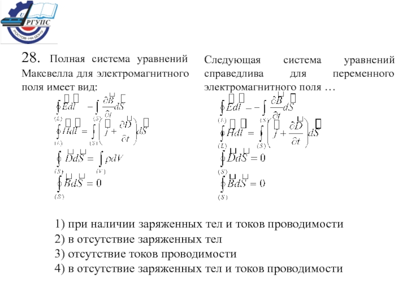
Слайд 2828. Полная система уравнений Максвелла для электромагнитного поля имеет вид:
Следующая

система уравнений справедлива для переменного электромагнитного поля …
1) при наличии

заряженных тел и токов проводимости
2) в отсутствие заряженных тел
3) отсутствие токов проводимости
4) в отсутствие заряженных тел и токов проводимости
28. Полная система уравнений Максвелла для электромагнитного поля имеет вид:Следующая система уравнений справедлива для переменного электромагнитного поля

Слайд 2929. Полная система уравнений Максвелла для электромагнитного поля имеет вид:
Следующая

система уравнений справедлива для переменного электромагнитного поля …
1) при наличии

заряженных тел и токов проводимости
2) в отсутствие токов проводимости
3) в отсутствие заряженных тел
4) в отсутствие заряженных тел и токов проводимости
29. Полная система уравнений Максвелла для электромагнитного поля имеет вид:Следующая система уравнений справедлива для переменного электромагнитного поля

Слайд 3030. Полная система уравнений Максвелла для электромагнитного поля имеет вид:
Эта

система справедлива для переменного электромагнитного поля …
1) в отсутствие заряженных

тел и токов проводимости
2) в отсутствие заряженных тел
3) в отсутствие токов проводимости
4) при наличии заряженных тел и токов проводимости
30. Полная система уравнений Максвелла для электромагнитного поля имеет вид:Эта система справедлива для переменного электромагнитного поля …	1)

Слайд 3131. Полная система уравнений Максвелла для электромагнитного поля имеет вид:
Следующая

система уравнений справедлива для …
1) стационарного электромагнитного поля в отсутствие

токов проводимости
2) переменного электромагнитного поля при наличии заряженных тел и токов проводимости
3) стационарного электромагнитного поля в отсутствие заряженных тел
4) стационарных электрических и магнитных полей
31. Полная система уравнений Максвелла для электромагнитного поля имеет вид:Следующая система уравнений справедлива для …	1) стационарного электромагнитного

Слайд 3232. Полная система уравнений Максвелла для электромагнитного поля имеет вид:
Следующая

система уравнений справедливы для …
1) стационарных электрических и магнитных полей


2) стационарного магнитного поля в вакууме
3) стационарного электромагнитного поля в отсутствие заряженных тел
4) стационарного электрического поля
32. Полная система уравнений Максвелла для электромагнитного поля имеет вид:Следующая система уравнений справедливы для …	1) стационарных электрических

Слайд 3333. Полная система уравнений Максвелла для электромагнитного поля имеет вид:
Следующая

система уравнений справедлива для переменного электромагнитного поля ...
1) в вакууме
2)

в отсутствие заряженных тел
3) при наличии заряженных тел и токов проводимости
4) в проводящей среде
33. Полная система уравнений Максвелла для электромагнитного поля имеет вид:Следующая система уравнений справедлива для переменного электромагнитного поля

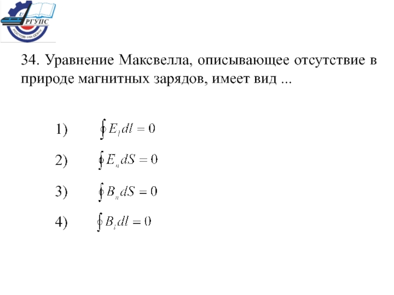
Слайд 3434. Уравнение Максвелла, описывающее отсутствие в природе магнитных зарядов, имеет

вид ...
1)
2)
3)
4)

34. Уравнение Максвелла, описывающее отсутствие в природе магнитных зарядов, имеет вид ...1) 2) 3) 4)

Слайд 3535. Физический смысл уравнения
заключается в том, что оно

описывает …
1) отсутствие тока смещения
2) явление электромагнитной индукции
3) отсутствие магнитных

зарядов
4) отсутствие электрического поля
35. Физический смысл уравнения заключается в том, что оно описывает …	1) отсутствие тока смещения	2) явление электромагнитной индукции	3)

Обратная связь

Если не удалось найти и скачать доклад-презентацию, Вы можете заказать его на нашем сайте. Мы постараемся найти нужный Вам материал и отправим по электронной почте. Не стесняйтесь обращаться к нам, если у вас возникли вопросы или пожелания:

Email: Нажмите что бы посмотреть 

Что такое TheSlide.ru?

Это сайт презентации, докладов, проектов в PowerPoint. Здесь удобно  хранить и делиться своими презентациями с другими пользователями.


Для правообладателей

Яндекс.Метрика