Разделы презентаций


Prezentatsia3.pptx

Нечёткость, неопределённостьДва вида неопределённости:Возникающая из вероятностного поведения системы;Связанная с нечёткостью восприятия и обсуждений.Формализачия второго подхода осуществлена Лотфи Заде (Lotfi Zadeh) в 1965 г. В работе «Fuzzy Sets».С 1975 г. – теория

Слайды и текст этой презентации

Слайд 1Лекция №3
Тема лекции: Нечёткие множества.
Содержание:
Нечёткость.
Определения нечётких множеств.
Свойства нечётких множеств.
Операции над

нечёткими множествами.
Универсальность нечётких множеств.

Лекция №3Тема лекции: Нечёткие множества.Содержание:Нечёткость.Определения нечётких множеств.Свойства нечётких множеств.Операции над нечёткими множествами.Универсальность нечётких множеств.

Слайд 2Нечёткость, неопределённость
Два вида неопределённости:
Возникающая из вероятностного поведения системы;
Связанная с нечёткостью

восприятия и обсуждений.
Формализачия второго подхода осуществлена Лотфи Заде (Lotfi Zadeh)

в 1965 г. В работе «Fuzzy Sets».
С 1975 г. – теория нечётких множеств в основе нечёткие высказывания-правила «Если-то»
Нечёткость, неопределённостьДва вида неопределённости:Возникающая из вероятностного поведения системы;Связанная с нечёткостью восприятия и обсуждений.Формализачия второго подхода осуществлена Лотфи

Слайд 4Пример нечёткого множества.
«Высокие люди»
Высокий человек – более 2м.
Низкий человек –

ниже 1.7 м.

Функция принадлежности «высокие люди»

Пример нечёткого множества.«Высокие люди»Высокий человек – более 2м.Низкий человек – ниже 1.7 м.Функция принадлежности «высокие люди»

Слайд 6 
Носитель, ядро, а – сечение и а – уровень

 Носитель, ядро, а – сечение и а – уровень

Слайд 7 
Нечёткое множество и его дополнение

 Нечёткое множество и его дополнение

Слайд 8 
Пересечение двух нечётких множеств

 Пересечение двух нечётких множеств

Слайд 9Операции над нечёткими множествами(2)
 
Объединение двух нечётких множеств

Операции над нечёткими множествами(2) Объединение двух нечётких множеств

Слайд 10 
Операции над нечёткими множествами(3)

 Операции над нечёткими множествами(3)

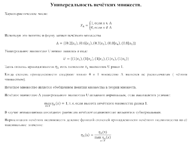
Слайд 12Основное содержание лекции
Нечёткое множество по сути является универсальным обобщающим понятием

множества в теории мнжеств.

Основное содержание лекцииНечёткое множество по сути является универсальным обобщающим понятием множества в теории мнжеств.

Обратная связь

Если не удалось найти и скачать доклад-презентацию, Вы можете заказать его на нашем сайте. Мы постараемся найти нужный Вам материал и отправим по электронной почте. Не стесняйтесь обращаться к нам, если у вас возникли вопросы или пожелания:

Email: Нажмите что бы посмотреть 

Что такое TheSlide.ru?

Это сайт презентации, докладов, проектов в PowerPoint. Здесь удобно  хранить и делиться своими презентациями с другими пользователями.


Для правообладателей

Яндекс.Метрика