Разделы презентаций


Химическая кинетика

Содержание

5.1 Элементарный акт химической реакции(10-13-10-15 с)AB + CD → AD + CBЭлементарная (простая) химическая реакция идет в одну стадию1. Встреча молекул исходных веществ: AB и CD2. Перестройка химических связей с образованием

Слайды и текст этой презентации

Слайд 15. Химическая кинетика
учение о механизме(стадиях) химических реакций

закономерности развития химических реакций во времени в

зависимости от условий протекания.
5. Химическая кинетика учение о механизме(стадиях) химических реакций закономерности развития химических реакций во времени в

Слайд 25.1 Элементарный акт химической реакции(10-13-10-15 с)
AB + CD → AD

+ CB
Элементарная (простая) химическая реакция идет в одну стадию
1. Встреча

молекул исходных веществ: AB и CD

2. Перестройка химических связей с образованием молекул продуктов: AD и CB

5.1 Элементарный акт химической реакции(10-13-10-15 с)AB + CD → AD + CBЭлементарная (простая) химическая реакция идет в

Слайд 3Сложная химическая реакция AB + CD → AD + CB
1.

AB → A + B (1-3 –промежуточные стадии)
2.

B + CD → D + CB

A + D → AD
Совокупность всех стадий –
элементарных хим.реак-
ций и есть
механизм
сложной
реакции

Сложная химическая реакция  AB + CD → AD + CB1.  AB → A + B

Слайд 4Частицы, участвующие в элементарной химической реакции:
Молекулы 2

NO + O2 → 2 NO2

макромолекулы (~102 –106 атомов)
поверхностные атомы или молекулы

Классификация хим.реакций
Простые, сложные, гомогенные, гетерогенные, необратимые, обратимые, моно(би, три)молекулярные[распад, диссоциация, фрагментация, изомеризация, присоединение(ассоциация), димеризация, рекомбинация, отрыв, замещение], полимеризация,
окислительно-восстановительные, гомо(гетеро)литические, термические, фото-, радиационно-,электро, механохимические

Ионы H+ + OH- → H2O

Радикалы H∙ + Cl∙ → HCl

Частицы, участвующие в элементарной химической реакции: Молекулы 		  2 NO + O2 → 2 NO2

Слайд 55.2 Элементарная(одностадийная) химическая реакция(совокупность элементарных хим.актов) νAA + νBB →

νDD
реакционное пространство → V – объем(гомогенн.процесс)
реакционная

поверхность S - пов-ть (гетерогенн.процесс)
5.2 Элементарная(одностадийная) химическая реакция(совокупность элементарных хим.актов)  νAA + νBB → νDD реакционное пространство  →

Слайд 6Скорость элементарной реакции число элементарных актов(r) в единицу времени t

в единице реакционного объёма V νAA + νBB →

νDD
Скорость элементарной реакции  число элементарных актов(r) в единицу времени t в единице реакционного объёма V

Слайд 75.3 Зависимость скорости реакции от концентрации в-в. Закон действующих масс(Гульберг, Вааге

1879 г) - ЗДМ
ωс = СА· СА · СВ
ωв ≡

k(T) - константа скорости
5.3 Зависимость скорости реакции от концентрации в-в. Закон действующих масс(Гульберг, Вааге 1879 г) - ЗДМωс = СА·

Слайд 85.4 Зависимость скорости реакции от температуры
Теория активных соударений

5.4 Зависимость скорости реакции от температурыТеория активных соударений

Слайд 9Доля молекул с Е > Еак

Доля молекул с Е > Еак

Слайд 10Теория переходного состояния- элемент.хим.реакция на своём пути идёт через образование промежуточного

состояния, наз.активированным комплексом

Теория переходного состояния- элемент.хим.реакция на своём пути идёт через образование промежуточного состояния, наз.активированным комплексом

Слайд 115.5 Сложные химические реакции(формальная кинетика) νAA + νBB → νDD
Лимитирующая стадия

5.5 Сложные химические реакции(формальная кинетика) νAA + νBB → νDDЛимитирующая стадия

Слайд 125.6 Кинетические уравнения. Кинетическое уравнение необратимой реакции первого порядка

5.6 Кинетические уравнения.  Кинетическое уравнение необратимой реакции первого порядка

Слайд 13Кинетическое уравнение необратимой реакции второго порядка

Кинетическое уравнение необратимой реакции второго порядка

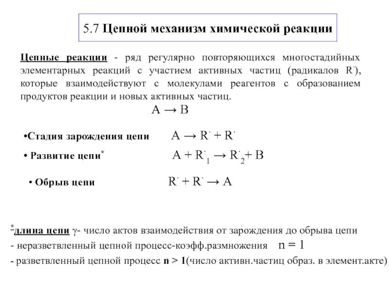
Слайд 145.7 Цепной механизм химической реакции
Цепные реакции - ряд регулярно повторяющихся

многостадийных элементарных реакций с участием активных частиц (радикалов R∙), которые

взаимодействуют с молекулами реагентов с образованием продуктов реакции и новых активных частиц.

Стадия зарождения цепи А → R∙ + R∙

Развитие цепи* А + R∙1 → R∙2+ В

Обрыв цепи R∙ + R∙ → А

А → В

5.7 Цепной механизм химической реакцииЦепные реакции - ряд регулярно повторяющихся многостадийных элементарных реакций с участием активных частиц

Слайд 15Примеры
1. Неразветвленный цепной процесс H2

+ Br2 → 2 HBr
2. Разветвленный цепной процесс

2H2 + O2 → 2 H2O
Примеры1. Неразветвленный цепной процесс      H2 + Br2 → 2 HBr2. Разветвленный цепной

Слайд 165.8 Индуцированные реакции

5.8 Индуцированные реакции

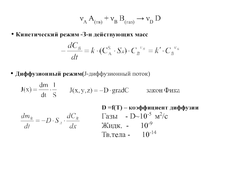
Слайд 175.9 Гетерогенные реакции
νА A(тв) + νВ B(газ) → νD D
2.

химическая реакция на поверхности

5.9 Гетерогенные реакцииνА A(тв) + νВ B(газ) → νD D2. химическая реакция на поверхности

Слайд 18 Диффузионный режим(J-диффузионный поток)
νА A(тв) + νВ B(газ) → νD

Диффузионный режим(J-диффузионный поток)νА A(тв) + νВ B(газ) → νD D

Слайд 195.10 Катализ
ингибиторы,
ферменты
Гомогенный катализ – реагенты и катализатор в одной

фазе
А + В → АВ

Еак1
5.10 Катализингибиторы,ферменты Гомогенный катализ – реагенты и катализатор в одной фазеА + В → АВ

Слайд 20Гетерогенный катализ
Реагирующие вещества и катализатор находятся в разных фазах
А2 +

В2 → 2 АВ

Гетерогенный катализРеагирующие вещества и катализатор находятся в разных фазахА2 + В2 → 2 АВ

Слайд 21
5.11 Горение и взрыв(взрывчатые превращения)

5.11 Горение и взрыв(взрывчатые превращения)

Слайд 22Тепловой взрыв(инициирование) по Н.Н.Семёнову
Q– ~ α⋅S⋅(T–T0) теплоотвод

α- коэфф.теплопередачи
S- площадь
Т- температ.системы
Т0-температ.окруж.среды


Тепловой взрыв(инициирование) по Н.Н.СемёновуQ– ~ α⋅S⋅(T–T0) теплоотводα- коэфф.теплопередачиS- площадьТ- температ.системыТ0-температ.окруж.среды

Обратная связь

Если не удалось найти и скачать доклад-презентацию, Вы можете заказать его на нашем сайте. Мы постараемся найти нужный Вам материал и отправим по электронной почте. Не стесняйтесь обращаться к нам, если у вас возникли вопросы или пожелания:

Email: Нажмите что бы посмотреть 

Что такое TheSlide.ru?

Это сайт презентации, докладов, проектов в PowerPoint. Здесь удобно  хранить и делиться своими презентациями с другими пользователями.


Для правообладателей

Яндекс.Метрика