Разделы презентаций


1 Квадратичные объясняющие переменные Теперь мы рассмотрим модели с

Содержание

2Однако привычная интерпретация параметра b3 не применима, так как при изменении переменной X2 на единицу переменная Y не изменяется на b3 . Это не может быть применено для X2 без изменения

Слайды и текст этой презентации

Слайд 11
Квадратичные объясняющие переменные
Теперь мы рассмотрим модели с квадратичными объясняющими переменными

указанного типа. Такая модель может быть установлена с использованием не

модифицированного метода наименьших квадратов.
1Квадратичные объясняющие переменныеТеперь мы рассмотрим модели с квадратичными объясняющими переменными указанного типа. Такая модель может быть установлена

Слайд 22
Однако привычная интерпретация параметра b3 не применима, так как при

изменении переменной X2 на единицу переменная Y не изменяется на

b3 . Это не может быть применено для X2 без изменения X22.

Квадратичные объясняющие переменные

2Однако привычная интерпретация параметра b3 не применима, так как при изменении переменной X2 на единицу переменная Y

Слайд 33
Дифференцируя уравнение по X2, получаем скорость изменения Y по X2.

Таким образом, при изменении X2 на единицу, Y изменится на

величину (b2 + 2b3X2).

Квадратичные объясняющие переменные

3Дифференцируя уравнение по X2, получаем скорость изменения Y по X2. Таким образом, при изменении X2 на единицу,

Слайд 44
Это означает, что b2 имеет интерпретацию отличную от интерпретации в

обычной линейной модели , в которой при изменении X2 ,

b2 изменяется на Y.

Квадратичные объясняющие переменные

4Это означает, что b2 имеет интерпретацию отличную от интерпретации в обычной линейной модели , в которой при

Слайд 55
Для частного случая , где X2 = 0, b2 интерпритируется

как единичное изменения X2 по Y. Для ненулевых значений X2

предельный эффект будет другим.

Квадратичные объясняющие переменные

5Для частного случая , где X2 = 0, b2 интерпритируется как единичное изменения X2 по Y. Для

Слайд 66
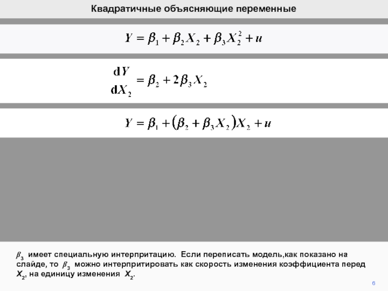
b3 имеет специальную интерпритацию. Если переписать модель,как показано на слайде,

то b3 можно интерпритировать как скорость изменения коэффициента перед X2,

на единицу изменения X2.

Квадратичные объясняющие переменные

6b3 имеет специальную интерпритацию. Если переписать модель,как показано на слайде, то b3 можно интерпритировать как скорость изменения

Слайд 77
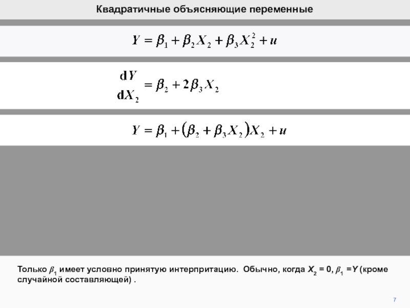
Только b1 имеет условно принятую интерпритацию. Обычно, когда X2 =

0, b1 =Y (кроме случайной составляющей) .
Квадратичные объясняющие переменные

7Только b1 имеет условно принятую интерпритацию. Обычно, когда X2 = 0, b1 =Y (кроме случайной составляющей) .

Слайд 88
Возникает следующая трудность, связанная с тем, что , если X2

= 0 находится вне диапозона данных, то возможное значение константы

не имеет смысла. Если X2 = 0 лежит вне диапозона данных, то такой же тип искажений может произойти и с оценкой, b2.

Квадратичные объясняющие переменные

8Возникает следующая трудность, связанная с тем, что , если X2 = 0 находится вне диапозона данных, то

Слайд 99
Рассмотрим пример основанный на функции заработка. В таблице приведены результаты

квадратичной регрессии заработка при обучении (Сумма квадратов (SSQ) определяется как

квадрат обучения).

Квадратичные объясняющие переменные

. gen SSQ = S*S
. reg EARNINGS S SSQ
----------------------------------------------------------------------------
Source | SS df MS Number of obs = 500
-----------+------------------------------ F( 2, 497) = 23.44
Model | 6061.38243 2 3030.69122 Prob > F = 0.0000
Residual | 64267.5838 497 129.311034 R-squared = 0.0862
-----------+------------------------------ Adj R-squared = 0.0825
Total | 70328.9662 499 140.939812 Root MSE = 11.372
----------------------------------------------------------------------------
EARNINGS | Coef. Std. Err. t P>|t| [95% Conf. Interval]
-----------+----------------------------------------------------------------
S | .1910651 1.785822 0.11 0.915 -3.317626 3.699757
SSQ | .0366817 .0606266 0.61 0.545 -.0824344 .1557978
_cons | 8.358401 12.86047 0.65 0.516 -16.90919 33.62599
----------------------------------------------------------------------------

9Рассмотрим пример основанный на функции заработка. В таблице приведены результаты квадратичной регрессии заработка при обучении (Сумма квадратов

Слайд 1010
Коэффициент S означает, что для человека, не имеющего школьного образования,

влияние каждого года обучения должно увеличивать почасовой заработок на 0,19

доллара США.

Квадратичные объясняющие переменные

. gen SSQ = S*S
. reg EARNINGS S SSQ
----------------------------------------------------------------------------
Source | SS df MS Number of obs = 500
-----------+------------------------------ F( 2, 497) = 23.44
Model | 6061.38243 2 3030.69122 Prob > F = 0.0000
Residual | 64267.5838 497 129.311034 R-squared = 0.0862
-----------+------------------------------ Adj R-squared = 0.0825
Total | 70328.9662 499 140.939812 Root MSE = 11.372
----------------------------------------------------------------------------
EARNINGS | Coef. Std. Err. t P>|t| [95% Conf. Interval]
-----------+----------------------------------------------------------------
S | .1910651 1.785822 0.11 0.915 -3.317626 3.699757
SSQ | .0366817 .0606266 0.61 0.545 -.0824344 .1557978
_cons | 8.358401 12.86047 0.65 0.516 -16.90919 33.62599
----------------------------------------------------------------------------

10Коэффициент S означает, что для человека, не имеющего школьного образования, влияние каждого года обучения должно увеличивать почасовой

Слайд 1111
В буквальном смысле данное значение можно интерпретировать так, что человек

без образования будет получать ежечасный заработок в размере 8,36 долл.

США, что кажется невероятно высоким.

Квадратичные объясняющие переменные

. gen SSQ = S*S
. reg EARNINGS S SSQ
----------------------------------------------------------------------------
Source | SS df MS Number of obs = 500
-----------+------------------------------ F( 2, 497) = 23.44
Model | 6061.38243 2 3030.69122 Prob > F = 0.0000
Residual | 64267.5838 497 129.311034 R-squared = 0.0862
-----------+------------------------------ Adj R-squared = 0.0825
Total | 70328.9662 499 140.939812 Root MSE = 11.372
----------------------------------------------------------------------------
EARNINGS | Coef. Std. Err. t P>|t| [95% Conf. Interval]
-----------+----------------------------------------------------------------
S | .1910651 1.785822 0.11 0.915 -3.317626 3.699757
SSQ | .0366817 .0606266 0.61 0.545 -.0824344 .1557978
_cons | 8.358401 12.86047 0.65 0.516 -16.90919 33.62599
----------------------------------------------------------------------------

11В буквальном смысле данное значение можно интерпретировать так, что человек без образования будет получать ежечасный заработок в

Слайд 1212
На графике изображена квадратичная зависимость. По диапазону фактических данных график

отлично подходит для наблюдений. График данной функции не сильно отличается

от линейных и полулогарифмических моделей.

Квадратичные объясняющие переменные

------------------------
EARNINGS | Coef.
-----------+------------
S | .1910651
SSQ | .0366817
_cons | 8.358401
------------------------

12На графике изображена квадратичная зависимость. По диапазону фактических данных график отлично подходит для наблюдений. График данной функции

Слайд 1313
Квадратичные объясняющие переменные
Большинство исследований уравнения заработной платы принимают полулогарифмическую форму.

Коэффициент наклона имеет простую интерпретацию, и модель не приводит к

бессмысленным предсказаниям за пределами диапазона данных.

------------------------
EARNINGS | Coef.
-----------+------------
S | .1910651
SSQ | .0366817
_cons | 8.358401
------------------------

13Квадратичные объясняющие переменныеБольшинство исследований уравнения заработной платы принимают полулогарифмическую форму. Коэффициент наклона имеет простую интерпретацию, и модель

Слайд 1414
Данные о темпах роста занятости и темпов роста ВВП ,

для 25 стран ОЭСР на данном слайде являются еще одним

примером, на котором можно рассмотреть использование квадратичной функции.

Квадратичные объясняющие переменные

Среднегодовые темпы роста (в процентах)
Занятости ВВП Занятости ВВП

Australia 2.57 3.52 Korea 1.11 4.48
Austria 1.64 2.66 Luxembourg 1.34 4.55
Belgium 1.06 2.27 Mexico 1.88 3.36
Canada 1.90 2.57 Netherlands 0.51 2.37
Czech Republic 0.79 5.62 New Zealand 2.67 3.41
Denmark 0.58 2.02 Norway 1.36 2.49
Estonia 2.28 8.10 Poland 2.05 5.16
Finland 0.98 3.75 Portugal 0.13 1.04
France 0.69 2.00 Slovak Republic 2.08 7.04
Germany 0.84 1.67 Slovenia 1.60 4.82
Greece 1.55 4.32 Sweden 0.83 3.47
Hungary 0.28 3.31 Switzerland 0.90 2.54
Iceland 2.49 5.62 Turkey 1.30 6.90
Israel 3.29 4.79 United Kingdom 0.92 3.31
Italy 0.89 1.29 United States 1.36 2.88
Japan 0.31 1.85

14Данные о темпах роста занятости и темпов роста ВВП , для 25 стран ОЭСР на данном слайде

Слайд 1515
Gsq определяется как квадрат g (темп роста ВВП).
. gen gsq

= g*g
. reg e g gsq
----------------------------------------------------------------------------
Source |

SS df MS Number of obs = 31
-----------+------------------------------ F( 2, 28) = 7.03
Model | 6.05131556 2 3.02565778 Prob > F = 0.0034
Residual | 12.0579495 28 .430641052 R-squared = 0.3342
-----------+------------------------------ Adj R-squared = 0.2866
Total | 18.109265 30 .603642167 Root MSE = .65623
----------------------------------------------------------------------------
e | Coef. Std. Err. t P>|t| [95% Conf. Interval]
-----------+----------------------------------------------------------------
g | .6616232 .2988805 2.21 0.035 .0493942 1.273852
gsq | -.0490589 .0336736 -1.46 0.156 -.1180362 .0199185
_cons | -.2576489 .5845635 -0.44 0.663 -1.455073 .939775
----------------------------------------------------------------------------

Квадратичные объясняющие переменные

15Gsq определяется как квадрат g (темп роста ВВП).. gen gsq = g*g. reg e g gsq----------------------------------------------------------------------------

Слайд 1616
Квадратичная модель является улучшением гиперболической модели. Квадратичная модель является наиболее

подходящей для низких значений темпа роста ВВП, поскольку по сравнению

с другими моделями квадратичная не дает черезвычайно больших отрицательных прогнозных значений темпа роста занятости.

Квадратичные объясняющие переменные

------------------------
e | Coef.
-----------+------------
g | .6616232
gsq | -.0490589
_cons | -.2576489
------------------------

16Квадратичная модель является улучшением гиперболической модели. Квадратичная модель является наиболее подходящей для низких значений темпа роста ВВП,

Слайд 1717
Единственным недостатком является то, что на графике рассчитанное значение e

начинает падать, когда g превышает 7.
Квадратичные объясняющие переменные
------------------------

e | Coef.
-----------+------------
g | .6616232
gsq | -.0490589
_cons | -.2576489
------------------------
17Единственным недостатком является то, что на графике рассчитанное значение e начинает падать, когда g превышает 7.Квадратичные объясняющие

Слайд 1818
Зачем останавливаться на квадратичной модели? Почему бы не рассмотреть кубический,

или квартичный, или многочлен еще более высокого порядка? Как правило,

есть несколько веских причин не делать этого.

Квадратичные объясняющие переменные

18Зачем останавливаться на квадратичной модели? Почему бы не рассмотреть кубический, или квартичный, или многочлен еще более высокого

Слайд 1919
Квадратичные объясняющие переменные
Использование квадратичных моделей, связано с уменьшением крайних эффектов,

исключение которых является задачей экономической теории. Экономическая теория нечасто сталкивается

с зависимостями, которые могут быть качественно объяснены кубическими или более высокими полиномами.
19Квадратичные объясняющие переменныеИспользование квадратичных моделей, связано с уменьшением крайних эффектов, исключение которых является задачей экономической теории. Экономическая

Слайд 2020
Квадратичные объясняющие переменные
Во-вторых, не имеет смысла рассматривать полиномы более высоких

порядков, поскольку это не дает дополнительной информации.

20Квадратичные объясняющие переменныеВо-вторых, не имеет смысла рассматривать полиномы более высоких порядков, поскольку это не дает дополнительной информации.

Слайд 2121
Квадратичные объясняющие переменные
В-третьих, если выборка не очень мала, то графики

полиномов более высокого порядка вряд ли будут сильно отличаться от

графика квадратичной модели.
21Квадратичные объясняющие переменныеВ-третьих, если выборка не очень мала, то графики полиномов более высокого порядка вряд ли будут

Слайд 2222
Квадратичные объясняющие переменные
Для сравнения с квадратичной регрессией на графике показаны

кубическая и регрессия четвертого порядка. В основном диапазоне данных, от

g = 1,5 до g = 5, построения кубического графика и графика четвертого порядка очень похожи на квадратичный график, что подтверждает положения предыдущих слайдов.
22Квадратичные объясняющие переменныеДля сравнения с квадратичной регрессией на графике показаны кубическая и регрессия четвертого порядка. В основном

Слайд 2323
Квадратичные объясняющие переменные
Для квадратичной формы R2 = 0.334. Для кубической

формы R2 = 0.345, а для полинома четвертого порядка R2

= 0.355, что демонстрирует лишь незначительные изменения.
23Квадратичные объясняющие переменныеДля квадратичной формы R2 = 0.334. Для кубической формы R2 = 0.345, а для полинома

Слайд 2425
Квадратичные объясняющие переменные
Если увеличиваются значения темпов роста ВВП, то наклон

кубической кривой сначала уменьшается, а затем увеличивается. Кривая четвертого порядка

фактически уменьшает значения темпов роста ВВП в диапозоне от 5 до 7, а затем наблюдается необоснованный прирост.
25Квадратичные объясняющие переменныеЕсли увеличиваются значения темпов роста ВВП, то наклон кубической кривой сначала уменьшается, а затем увеличивается.

Обратная связь

Если не удалось найти и скачать доклад-презентацию, Вы можете заказать его на нашем сайте. Мы постараемся найти нужный Вам материал и отправим по электронной почте. Не стесняйтесь обращаться к нам, если у вас возникли вопросы или пожелания:

Email: Нажмите что бы посмотреть 

Что такое TheSlide.ru?

Это сайт презентации, докладов, проектов в PowerPoint. Здесь удобно  хранить и делиться своими презентациями с другими пользователями.


Для правообладателей

Яндекс.Метрика