Разделы презентаций


1 Закон действующих масс и его применение в аналитической химии

Содержание

Като Гульдберг Петер Вааге

Слайды и текст этой презентации

Слайд 1



Закон действующих масс и его применение в аналитической химии

Закон действующих масс и его применение в аналитической химии

Слайд 2







Като Гульдберг Петер Вааге


Като Гульдберг     Петер Вааге

Слайд 3
1867 г.

К.М. Гульдберг и П. Вааге

Скорость химической

реакции прямо пропорциональна произведению концентраций реагирующих веществ

1867 г.К.М. Гульдберг   и  П. ВаагеСкорость химической реакции прямо пропорциональна произведению концентраций реагирующих веществ

Слайд 4Гомогенная реакция




Vп = kп · [A]a · [B]b

kп – константа

скорости прямой реакции

Гомогенная реакцияVп = kп · [A]a · [B]bkп – константа скорости прямой реакции

Слайд 5




Vо = kо · [C]c · [D]d

kо – константа скорости

обратной реакции

Vо = kо · [C]c · [D]dkо – константа скорости обратной реакции

Слайд 6
При установившемся химическом равновесии

Vп = Vо

kп · [A]a ·

[B]b = kо · [C]c · [D]d

При установившемся химическом равновесииVп  = Vоkп · [A]a · [B]b  =  kо · [C]c

Слайд 7

kо · [C]c · [D]d
1 = ———————

kп · [A]a · [B]b

kп [C]c · [D]d
Kр = —— = ——————
kо [A]a · [B]b

[C]c · [D]d
Kр = ——————
[A]a · [B]b
kо · [C]c · [D]d1 = ———————

Слайд 8
При установившемся химическом равновесии произведение концентраций продуктов реакции, деленное на

произведение концентраций исходных веществ, есть величина постоянная (для данной реакции,

при данной температуре), называемая константой химического равновесия
При установившемся химическом равновесии произведение концентраций продуктов реакции, деленное на произведение концентраций исходных веществ, есть величина постоянная

Слайд 9Константа равновесия зависит от температуры и давления и не зависит

от концентрации реагирующих веществ

Kр > 1 – преобладает прямая

реакция
Kр < 1 – преобладает обратная реакция

pK = - lg Kp
рKp < 0 – преобладает прямая реакция
рKp > 0 – преобладает обратная реакция
Константа равновесия зависит от температуры и давления и не зависит от концентрации реагирующих веществ Kр > 1

Слайд 10

[C]c ·

[D]d
KpP = ————
[A]a · [B]b
[C]  99,99% [D]  99,99%
[A]  0,01% [B]  0,01%

[C]c · [D]d 99,99 · 99,99
KpP = ———— = —————— = 108
[A]a · [B]b 0,01 · 0,01


Слайд 11

Равновесие в гомогенной системе. Термодинамическая и концентрационная (реальная) константы равновесия.


Связь между ними.

Равновесие в гомогенной системе. Термодинамическая и концентрационная (реальная) константы равновесия. Связь между ними.

Слайд 12



aCc

· aDd
KpT = ————
aAa · aBb

KpT зависит от температуры, давления и природы растворителя.


Слайд 13





[C]c

· [D]d
KpP = ————
[A]a · [B]b
KpP зависит от температуры, давления, природы растворителя и ионной силы раствора (характеризует положение равновесия с учетом электростатических взаимодействий).

Слайд 14

[C]c

· [D]d
KpP = ————
[A]a · [B]b

aA = fA · [A]  [A] = aA / fA
aB = fB · [B]  [B] = aB / fB
aC = fC · [C]  [C] = aC / fC
aD = fD · [D]  [D] = aD / fD

Слайд 15
[C]c ·

[D]d aCc · aDd

fAa · fBb
KpP = ———— = ———— · ————
[A]a · [B]b aAa · aBb fCc · fDd



[C]c · [D]d fAa · fBb
KpP = ———— = KpT · ————
[A]a · [B]b fCc · fDd

при I = 0 KpP = KpT
[C]c · [D]d     aCc ·

Слайд 16


-коэффициент (молярная доля)

-коэффициент (молярная доля)

Слайд 17В сложных химических системах одни и те же частицы участвуют

в нескольких равновесиях одновременно.






- главное
(2,3) - побочные

В сложных химических системах одни и те же частицы участвуют в нескольких равновесиях одновременно.- главное(2,3) - побочные

Слайд 18
Характеристикой глубины протекания конкурирующих реакций служит
-коэффициент или молярная доля

– отношение равновесной концентрации частиц, участвующих в основной реакции, к

общей концентрации этих частиц.

Характеристикой глубины протекания конкурирующих реакций служит -коэффициент или молярная доля – отношение равновесной концентрации частиц, участвующих в

Слайд 19



CA = [A] + [A']
Аналогично:

CB = [B] + [B']
CA – суммарная

концентрация компонента А
[A] – кон-ция ч-цы А, участв. в главной реакции
[A'] – кон-ция ч-цы А, участв. в побоч. реакции

CA = [A] + [A']  Аналогично:      CB = [B] + [B']

Слайд 20


[A]

[B]
A = —— ; B = —— ;
CA CB

[C] [D]
C = —— ; D = —— ;
CC CD
 = 0 — 1
При отсутствии конкурирующих реакций
CA = [A]; CB = [B];
[A]

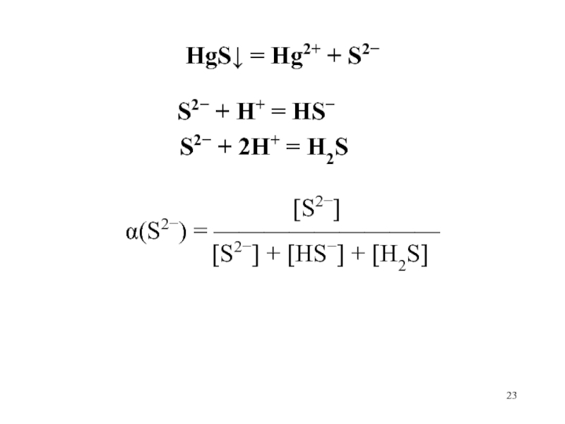
Слайд 21Например: Насыщенный водный раствор HgS в присутствии HCl

гетерогенное: HgS = Hg2+ + S2

и гомогенные: Hg2+

+ Cl = HgCl+
Hg2+ + 2Cl = HgCl2
Hg2+ + 3Cl = HgCl3
Hg2+ + 4Cl = HgCl42
S2 + H+ = HS
S2 + 2H+ = H2S
Например: Насыщенный водный раствор HgS в присутствии HCl   гетерогенное: HgS = Hg2+ + S2

Слайд 22
HgS = Hg2+ + S2

Hg2+ + Cl = HgCl+

Hg2+ + 2Cl = HgCl2
Hg2+ + 3Cl = HgCl3
Hg2+ + 4Cl = HgCl42

[Hg2+]
(Hg2+) = ——————————————————— [Hg2+]+[HgCl+]+[HgCl2]+[HgCl3]+[HgCl42]



HgS = Hg2+ + S2Hg2+ + Cl = HgCl+

Слайд 23
HgS = Hg2+ + S2

S2 + H+ = HS
S2 + 2H+ = H2S

[S2]
(S2) = —————————
[S2] + [HS] + [H2S]


HgS = Hg2+ + S2

Слайд 24

-коэффициенты служат мерой степени химических взаимодействий в системе подобно тому,

как коэффициенты активности служат мерой степени электростатических взаимодействий.


-коэффициенты служат мерой степени химических взаимодействий в системе подобно тому, как коэффициенты активности служат мерой степени электростатических

Слайд 25


Условная константа равновесия гомогенной реакции.
Связь с термодинамической

и концентрационной константами

Условная константа равновесия гомогенной реакции. Связь с термодинамической и концентрационной константами

Слайд 26



CCc · CDd
KpY

= —————
CAa · CBb
KpY зависит от t, P, природы растворителя, ионной силы раствора и глубины протекания конкурирующих реакций

Слайд 27 CCc · CDd

Aa · Bb [C]c · [D]d


KpY = ———— = ———— · ———— =
CAa · CBb Cc · Dd [A]a · [B]b

Aa · Bb · fAa · fBb aCc · aDd
= ——————— · ————
Cc · Dd · fCc · fDd aAa · aBb


Aa · Bb  Aa · Bb · fAa · fBb
KpY = ———— · KpK = ——————— · KpT
Cc · Dd Cc · Dd · fCc · fDd

CCc · CDd    Aa · Bb

Слайд 281. В реальной системе при наличии химических и электростатических взаимодействий

рассчитывается условная KpY
2. Если влиянием конкурирующих реакций пренебречь, то все

=1, тогда KY = KP , т.е. необходим учет только электростатических взаимодействий
3. Если можно пренебречь электростатическими взаимодействиями (н-р, в очень разбавленных растворах), то все f=1 и KY = KP = KT
KK и KT отличаются на 1-2 порядка
KY и KK отличаются на 10 и более порядков

1. В реальной системе при наличии химических и электростатических взаимодействий рассчитывается условная KpY2. Если влиянием конкурирующих реакций

Слайд 29


Равновесие в гетерогенной системе

Равновесие в гетерогенной системе

Слайд 30




раствор

1 – для соединений

с ионной кристаллической решеткой BaSO4, CaC2O4
2 – для соединений с молекулярной кристалли-ческой решеткой (характерно для слабых электролитов C6H5COOH и др.)
раствор1

Слайд 31







Гетерогенное равновесие между осадком и насыщенным раствором, содержащем ионы осадка

Гетерогенное равновесие между осадком и насыщенным раствором, содержащем ионы осадка

Слайд 32


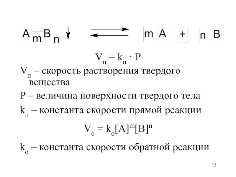
Vп = kп · P
Vп – скорость растворения твердого вещества
P

– величина поверхности твердого тела
kп – константа скорости прямой реакции
Vo

= ko[A]m[B]n
ko – константа скорости обратной реакции
Vп = kп · PVп – скорость растворения твердого веществаP – величина поверхности твердого телаkп – константа

Слайд 33Vп = Vo
P = 0
kп = ko[A]m[B]n
kп /ko = [A]m[B]n
kп

/ko = Kp = ПР
ПР – константа равновесия гетерогенной реакции
ПР

= [A]m[B]n
Vп = VoP = 0kп = ko[A]m[B]nkп /ko = [A]m[B]nkп /ko = Kp = ПРПР – константа

Слайд 34


Термодинамическая, концентрационная и условная константы равновесия гетерогенной реакции

Термодинамическая, концентрационная и условная константы равновесия гетерогенной реакции

Слайд 35





ПРT

= aAm · aBn

ПРK = [A]m · [B]n

ПРY = CAm · CBn


Слайд 36

[A]m · [B]n

ПРK
ПРY = CAm · CBn = ———— = ———— =
Am · Bn Am · Bn


aAa · aBb ПРT
= ———————— = ————————
Am · Bn · fAm · fBn Am · Bn · fAm · fBn


[A] aA
CA= —— [A] = ——
A fA

[B] aB
CB= —— [B] = ——
B fB

Обратная связь

Если не удалось найти и скачать доклад-презентацию, Вы можете заказать его на нашем сайте. Мы постараемся найти нужный Вам материал и отправим по электронной почте. Не стесняйтесь обращаться к нам, если у вас возникли вопросы или пожелания:

Email: Нажмите что бы посмотреть 

Что такое TheSlide.ru?

Это сайт презентации, докладов, проектов в PowerPoint. Здесь удобно  хранить и делиться своими презентациями с другими пользователями.


Для правообладателей

Яндекс.Метрика