Разделы презентаций


2.7. Экотехносферные регионы Создание сбалансированных природно-промышленных

Содержание

Состав природно – промышленного комплекса

Слайды и текст этой презентации

Слайд 12.7. Экотехносферные регионы
Создание сбалансированных природно-промышленных комплексов

Природно – промышленный комплекс (ППК)

- совокупность производственно-технических объектов (ПО) и технологических процессов, размещенных на

ограниченной территории техносферы и связанных с природными компонентами (воздушной, водной, почвенной средой и экосистемами) взаимоподдерживающими потоками вещества и энергии.

Сбалансированность – это согласованность главных возмущающих биосферу параметров объектов техносферы с возможностями самоочищения и самовосстановления природной среды. Естественные экосистемы в этом случае не будут деградировать, а будут сохранять свои функции в течение неопределённо долгого времени.

Сбалансированный ППК будет устойчивым во времени, то есть способным сохранять свои функции по жизнеобеспечению людей независимо от политических и экономических процессов.

Природно-промышленный комплекс в экотехносфере, (после экологизации) – замкнутый, самодостаточный техносферный регион, составленный из экопоселений различных типов.
2.7. Экотехносферные регионыСоздание сбалансированных природно-промышленных комплексовПриродно – промышленный комплекс (ППК) - совокупность производственно-технических объектов (ПО) и технологических

Слайд 2Состав природно – промышленного комплекса

Состав природно – промышленного комплекса

Слайд 3Регион размещения ПО – это ограниченная территория, включающая в себя

воздушную среду, водные объекты, почву и естественные природные экологические системы.



Воздушная среда региона характеризуется
высотой слоя атмосферы На, м,
направлением и скоростями ветра,
средней величиной инсоляции (интенсивности Солнечного излучения).

Водная среда характеризуется
видом водных объектов (реки, озёра, моря и т.д.),
гидрологическими параметрами и морфологией (строением) водных объектов
общим запасом вод Мводн, тонн (на рисунке не показано).

Почвенная среда характеризуется
площадью территории Sт, м2,
глубиной почвенного горизонта Нп, м,
типом почвы,
химическим составом и физической структурой почвы.

Природные компоненты региона характеризуются
площадью территории, занимаемой естественными экосистемами Sэс, м2.

Регион размещения ПО – это ограниченная территория, включающая в себя воздушную среду, водные объекты, почву и естественные

Слайд 4Границы ППК
Вопрос о принципах установления границ техносферного региона в настоящее

время открыт. Для оценочных расчётов сейчас используются обычные административные границы

городов, районов, областей, республик. Однако логичнее проводить границы регионов по каким-либо естественным преградам и барьерам. Например – по горным грядам или котловинам, ограничивающим воздушные потоки, водоразделам бассейнов рек, плотинам и дамбам, ограничивающим водные потоки или по границам геохимических провинций, разделяющих почвы различного химического состава и физической структуры. Также возможно использование хорошо апробированного зонирования территории России, например, по классам ПЗА – потенциала загрязнения атмосферы.

Карта-схема

Районирование территории по природному потенциалу загрязнения атмосферы

Границы ППКВопрос о принципах установления границ техносферного региона в настоящее время открыт. Для оценочных расчётов сейчас используются

Слайд 5Карта водоразделов водных бассейнов территории

Карта водоразделов водных бассейнов территории

Слайд 6Почвенно-геохимическая карта
Почвенно-геохимическая карта отражает общие закономерности пространственного размещения почвенно-геохимических

характеристик, т.е. условий и факторов миграции, обусловливающих поведение химических элементов

в почвах.
Почвенно-геохимическая карта Почвенно-геохимическая карта отражает общие закономерности пространственного размещения почвенно-геохимических характеристик, т.е. условий и факторов миграции, обусловливающих

Слайд 7Производственный объект (ПО) – любой объект техносферы, оказывающий воздействие на

природную среду. ПО, размещаемый на ограниченной территории техносферного региона характеризуется:



Землеёмкостью – площадью занимаемой территории Sпо, (м2);

Ресурсоёмкостью – видами и массой потребляемых природных ресурсов Мресурсов, (тонн/год);

Отходностью – видами и массой образующихся вредных веществ Мотходность (усл.тонн/год).

Отходность ПО складывается из

- массы выбросов вредных веществ в атмосферу: Мвыброса, (у.т./год),
- массы сбросов в водные объекты Мсброса, (у.т./год),
- массы твердых отходов, размещаемых на поверхности почвы: Мтв.отходов, (у.т./год).

Условные тонны означают, что масса выбрасываемого в окружающую среду вещества приведена к единичной токсичности и к общему показателю ущерба для различных территорий (акваторий).

Производственный объект (ПО) – любой объект техносферы, оказывающий воздействие на природную среду. ПО, размещаемый на ограниченной территории

Слайд 8Пересчет реальных выбросов и сбросов в условные тонны
Масса вредного вещества

Мут в условных тоннах, может быть рассчитана на основе фактической

массы Мфакт в тоннах по формуле:

Мут = Ктокс .Ктерр. Мфакт,

где: Ктокс – индекс токсичности рассматриваемого вещества (условных тонн/тонну); Ктерр – коэффициент уязвимости (опасности нанесения ущерба) рассматриваемой территории (акватории) при ее загрязнении, (безразмерный).

Указанные индексы и коэффициенты могут быть взяты из апробированных методик расчета экономического ущерба, наносимого окружающей среде загрязнением.
Например: для СО Ктокс = 1; для SO2 Ктокс = 22; для фенола Ктокс = 310. для бензапирена: Ктокс = 40 000.
для растворенных фосфатов Ктокс = 2; для ионов Zn Ктокс = 25; для цианидов Ктокс = 50.
для отходов 4 класса Ктокс = 1; 3 класса Ктокс = 10; 2 класса Ктокс = 100; 1 класса Ктокс = 1000.
для территорий промышленных площадок Ктерр = 4; для пригородных зон Ктерр = 8; для курортных зон Ктерр = 10;
для акватории Невы Ктерр = 1,6; для реки Москва Ктерр = 2,9; для реки Миус Ктерр = 3,5. Миу́с — река, протекающая по территории (Луганской и Донецкой областей) и Ростовской области России. Впадает в Азовское море).
Пересчет реальных выбросов и сбросов в условные тонныМасса вредного вещества Мут в условных тоннах, может быть рассчитана

Слайд 9Состав экотехносферного региона

Состав экотехносферного региона

Слайд 10Критерии устойчивости ППК
Сбалансированность по землеёмкости
Критерий был установлен В.Г. Горшковым. Естественные

экосистемы должны занимать не менее 60 - 70 % площади

территории ППК. Если выдерживать этот показатель в каждом техносферном регионе, то общее соотношение площади суши, занятой техносферой и биосферой – соответственно сохранится как 40 / 60 % или 30 / 70 %.

Сбалансированность по ресурсоёмкости
Для ресурса биомассы – «Правило 1%». Допустимо потреблять для нужд техносферы не более 1% ежегодного возобновляемого прироста - чистой фотосинтетической продукции биомассы.

Сбалансированность по отходности
Выделение отходов ПО в окружающую среду можно рассматривать как отдельный вид специального природопользования – использование природно-экологического потенциала территории.
Природно-экологический потенциал – способность природной среды и естественных экосистем обезвреживать, рассеивать и выводить загрязнители, а так же воспроизводить возобновимые ресурсы (в первую очередь – биомассу).
Критерии устойчивости ППКСбалансированность по землеёмкостиКритерий был установлен В.Г. Горшковым. Естественные экосистемы должны занимать не менее 60 -

Слайд 11Природно-экологический потенциал территории складывается из природно-экологических потенциалов воздушной и водной

среды, почвы и экосистем.

Природно-экологический потенциал воздушной среды определяет способность воздушной

среды рассеивать и переносить на большие расстояния вредные примеси, вымывать вредные примеси в почву и обезвреживать загрязнители в атмосферных физико-химических процессах. Параметры, необходимые для оценки этих процессов представлены в методиках расчета, посвященных оценке ПЗА – потенциала загрязнения атмосферы.

Это:
- объем чистого воздуха, необходимый для разбавления промышленных выбросов до уровня ПДК;

- характеристики воздушного переноса – направление и абсолютное значение скорости ветра (роза ветров);

- интенсивность и повторяемость факторов, способствующих обезвреживанию загрязнений – осадки, грады, инсоляция, безморозный период.
Природно-экологический потенциал территории складывается из природно-экологических потенциалов воздушной и водной среды, почвы и экосистем.Природно-экологический потенциал воздушной среды

Слайд 13Для водной среды, природно-экологический потенциал оценивается на основе:

физико-географического положения и

климатических особенностей водного объекта;
химического состава вод объекта;
морфологических параметров,

определяющих строение водного объекта;
- гидрологических параметров – поверхностный сток, расход воды, распределение скоростей течения по руслу (ложу) водного объекта.
Для водной среды, природно-экологический потенциал оценивается на основе:физико-географического положения и климатических особенностей водного объекта; химического состава вод

Слайд 14Природно-экологический потенциал почвы определяет способность почвы адсорбировать загрязнения и передавать

их в другие природные среды. Это можно оценить по:

- ёмкости

катионного обмена почвы (ЕКО);
- мощности (толщине) гумусового перегнойно-аккумулятивного горизонта;
- водному режиму почвы;
- крутизне склона почвы.
Природно-экологический потенциал почвы определяет способность почвы адсорбировать загрязнения и передавать их в другие природные среды. Это можно

Слайд 16Методика оценки природно-экологического потенциала естественных экосистем в настоящее время не

разработана. Тем более, что природные экосистемы присутствуют далеко не в

каждом ППК.

Наличие обширных территорий, занятых естественными экосистемами является национальной особенностью отдельных немногочисленных стран мира, например Канады и России.


В большинстве стран доля таких территорий не превышает 10% площади страны (Англия, Финляндия, США, Швеция, Китай), а в промышленно развитых странах (Нидерланды, Германия, Франция, Италия, Япония) участков с нетронутыми природными экосистемами не осталось совсем.

Поэтому, для подавляющего большинства сложившихся ППК
природно-экологический потенциал экосистем равен нулю.

Методика оценки природно-экологического потенциала естественных экосистем в настоящее время не разработана. Тем более, что природные экосистемы присутствуют

Слайд 17Сложившиеся ППК
В настоящее время техносферу образуют техносферные регионы стихийно сложившиеся

еще с исторического времени.
Для того, чтобы узнать, сбалансирован или

нет сложившийся ППК, необходима методика оценки его параметров.

Барнаульский завод Акинфия Демидова, 1747 г.

Сложившиеся ППКВ настоящее время техносферу образуют техносферные регионы стихийно сложившиеся еще с исторического времени. Для того, чтобы

Слайд 18ОАО «Сибэнергомаш», г. Барнаул

ОАО «Сибэнергомаш», г. Барнаул

Слайд 19Техноёмкость территории

Для воздушной, водной и почвенной сред, комплексным показателем величины

природно-экологического потенциала является техноёмкость (Тi). Техноёмкость природной среды – величина

максимального количества загрязнений, поступление которых среда может выдерживать в течение длительного времени без нарушения структурно-функциональных характеристик и при сохранении своего качества.

Техноёмкость i – ой среды Тi имеет размерность [условных тонн/год – у.т./год].

Сумма техноёмкостей воздушной, водной и почвенной среды дает общую техноёмкость территории размещения ПО:

Трегиона = Татмосферы + Тводных объектов + Тпочвы.

Техноёмкость территорииДля воздушной, водной и почвенной сред, комплексным показателем величины природно-экологического потенциала является техноёмкость (Тi). Техноёмкость природной

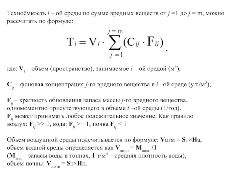
Слайд 20Техноёмкость i – ой среды по сумме вредных веществ от

j =1 до j = m, можно рассчитать по формуле:





где:

Vi – объем (пространство), занимаемое i – ой средой (м3);

Cij – фоновая концентрация j-го вредного вещества в i –ой среде (у.т./м3);

Fij – кратность обновления запаса массы j-го вредного вещества, одномоментно присутствующего в объеме i –ой среды (1/год).
Fij может принимать любое положительное значение. Как правило
воздух: Fij >> 1, вода: Fij >= 1, почва Fij < 1

Объем воздушной среды подсчитывается по формуле: Vатм = Sт×Hа,
объем водной среды определяется как Vводн = Мводн /1
(Мвод – запасы воды в тоннах, 1 т/м3 – средняя плотность воды),
объем почвы: Vпочв = Sт×Hп.
Техноёмкость i – ой среды по сумме вредных веществ от j =1 до j = m, можно

Слайд 21Фоновые концентрации вредных веществ в природных средах получаются в процессе

усреднения многолетних периодических инструментальных измерений (фонового мониторинга) показателей окружающей среды.



Кратности обновления запасов вещества могут быть получены путем расчета по математическим моделям процессов миграции и трансформации загрязнителей в природной среде.

Комплексная математическая модель региона размещения ПО (техносферного региона) должна описывать
процессы атмосферного переноса и рассеивания примесей,
процессы вымывания загрязнений из атмосферы осадками,
процессы осаждения загрязнителей из атмосферы на почву,
процессы растворения загрязнителей почвенной влагой,
перенос загрязнителей потоками почвенной влаги,
перемешивание и перенос загрязнений в водных объектах,
кинетику химических реакций обезвреживания загрязнителей за счет фотохимических, химических, биохимических и ферментативных реакций в воздушной, водной, почвенной средах и в природных экосистемах.

Фоновые концентрации вредных веществ в природных средах получаются в процессе усреднения многолетних периодических инструментальных измерений (фонового мониторинга)

Слайд 22Модель трансформации оксидов азота в окружающей среде
Воздух
Монооксид азота (NО) способен

легко соединяться без всякого нагревания с кислородом с образованием двуокиси

азота NO2:
2NO + O2 ↔ 2NO2
При взаимодействии с атмосферной влагой образует азотную кислоту:
2NO2 + H2O = 2HNO3 + NO
Остающийся при этом монооксид азота вновь подвергается окислению и т. д.
Азотная кислота является сильной кислотой. Легко взаимодействует с большинством металлов (кроме золота и платины). Азотная вступает в различные реакции, конечные продукты которых представляют неорганические нитраты и органические нитросоединения.
Модель трансформации оксидов азота в окружающей средеВоздухМонооксид азота (NО) способен легко соединяться без всякого нагревания с кислородом

Слайд 23Константы ki модели (см. табл.1) отражают скорость превращений одного вещества

в другое.














На основе схемы составлена модель трансформации монооксида азота

в атмосфере. В качестве исходных данных в модели используются: объем залпового выброса монооксида азота, первоначальная (фоновая) концентрация каждого из оксидов, количество и фоновая кислотность осадков, константы скоростей рассматриваемых химических реакций. Модель позволяет рассчитать поток азотной кислоты, выпадающей на почву и изменение кислотности выпадающих осадков.
Константы ki модели (см. табл.1) отражают скорость превращений одного вещества в другое. На основе схемы составлена модель

Слайд 24Критерий устойчивости ППК по потокам вещества

Задачей создания устойчивого ППК, является

согласование показателя отходности ПО, размещаемых в выбранном регионе, с техноёмкостью

данного региона. При этом нужно учесть возможность поступления загрязняющих веществ от природных источников и из-за пределов ППК (трансграничное загрязнение).

Математически, критерий устойчивости сбалансированного ППК, можно записать так:

(Мотходность + Мтрансграничное + Местественного загрязнения) Трегиона, (у.т./год)

При работе всех производственных объектов на полную мощность и соблюдении приведённого выше условия, природная среда на территории сбалансированных ППК сможет эффективно самоочищаться и самовосстанавливаться. Экосистемы в этом случае не будут деградировать, а будут сохранять свои функции и качество в течение неопределённо долгого времени. Новая индустрия, создаваемая путём интеграционных связей устойчивых ППК сделает возможным дальнейшее материальное, научно-техническое и культурное развитие человечества, но происходящее не стихийно, а логистически, то есть в полном согласии с принципами построения и ограничениями биосферы.
Критерий устойчивости ППК по потокам веществаЗадачей создания устойчивого ППК, является согласование показателя отходности ПО, размещаемых в выбранном

Слайд 25Пример анализа ППК с помощью расчетов техноёмкости
Акимова Т. А., Кузьмин

А. П., Хаскин В. В. Экология. Природа-Человек-Техника: учебник для вузов

– М.: Экономика, 2007.

Анализируемые ППК:
Рузский район Московской области
















(в административных границах до образования Новой Москвы)
Пример анализа ППК с помощью расчетов техноёмкостиАкимова Т. А., Кузьмин А. П., Хаскин В. В. Экология. Природа-Человек-Техника:

Слайд 26Город Тольятти с окрестностями
Включая левобережную часть приплотинного участка Куйбышевского водохранилища

Город Тольятти с окрестностямиВключая левобережную часть приплотинного участка Куйбышевского водохранилища

Слайд 27Рузский район Московской области относится к территориям экологического резерва, т.к.

суммарная отходность всех ПО на его территории намного ниже техноёмкости

природной среды. Этот ППК устойчив и допускает размещение дополнительных ПО (жилая застройка Новой Москвы).

Город Тольятти относится к территориям экологического неблагополучия, т.к. техногенная нагрузка превышает более чем в два раза возможности природной среды по самоочищению и самовосстановлению. Поэтому в ППК наблюдается обратимое снижение качества природной среды, требующее уменьшения антропогенной и техногенной нагрузки.

Сравнение показателей анализируемых ППК

Рузский район Московской области относится к территориям экологического резерва, т.к. суммарная отходность всех ПО на его территории

Слайд 28Преобразование сложившихся ППК в экотехносферные регионы
Преобразование сложившихся природно-промышленных комплексов проводится

с целью улучшения экологической ситуации на его территории.

Для каждого типа

территорий необходимо разработать план приоритетных мероприятий по улучшению экологической ситуации:

модернизация, ликвидация, перемещение или перепрофилирование производственных объектов с целью снижения техногенной и антропогенной нагрузки;

восстановление естественных экосистем и качества природных сред с целью повышения природно-экологического потенциала территории региона;
создание природоподобной экотехносферы, основанной на принципе замкнутости материальных потоков, производстве пищи и утилизации отходов с использованием функций «живого вещества» биосферы с целью восстановления биотической регуляции параметров окружающей среды на планете.
Преобразование сложившихся ППК в экотехносферные регионыПреобразование сложившихся природно-промышленных комплексов проводится с целью улучшения экологической ситуации на его

Слайд 29ГМК «Норильский никель»
Основной экологической проблемой ГМК «Норильский никель» являются выбросы

диоксида серы в атмосферу предприятий Заполярного филиала Компании.

Суммарный выброс в

атмосферу составляет 4,5 млн. тонн в год, или 24% от выброса всех стационарных источников на территории России.

Стратегия производственно-технического развития Компании на период до 2025 года предлагает следующие способы решения данной проблемы:

проведение реконструкции обогатительных мощностей с внедрением современных технологий, что позволит исключить операцию химического обогащения;

 закрытие всех цехов Никелевого завода, что позволит полностью ликвидировать источники выбросов с этой производственной площадки, перевести все выбросы на площадку Надеждинского металлургического завода, значительно удаленную от жилых зон;

создание сероутилизационных производств на Медном и Надеждинском металлургическом заводах.
ГМК «Норильский никель»Основной экологической проблемой ГМК «Норильский никель» являются выбросы диоксида серы в атмосферу предприятий Заполярного филиала

Слайд 30Никелевый завод, г. Норильск

Никелевый завод, г. Норильск

Слайд 31Медный завод ГМК «Норильский никель»

Медный завод ГМК «Норильский никель»

Слайд 32Надеждинский МЗ ГМК «Норильский никель»

Надеждинский МЗ ГМК «Норильский никель»

Слайд 33Принципы создания устойчивых ППК

Знание принципов построения сбалансированных природно-промышленных комплексов, то

есть правил взаимодействия между компонентами ППК позволит создавать устойчивые техносферные

регионы даже на основе традиционной техники и технологий.

Принцип подобия построения техносферы и биосферы:

Биосфера Биомы Биогеоценозы
Техносфера ППК Экопоселения

Эта концепция может быть применена также и к техносферным системам, но разница заключается в том, что взаимодействие между производственными объектами в техносфере может возникнуть спонтанно или может быть запланировано. Планируемое промышленное взаимодействие (симбиоз) позволит создать саморазвивающиеся природно-промышленные комплексы, которые по экологическим показателям значительно превосходят возникающие спонтанно.

Мэриан Чертоу в книге «Промышленная экология» назвала такие системы «экоиндустриальными парками» - eco-industrial park (ЕIР) и подразделила их на пять типов.

Принципы создания устойчивых ППКЗнание принципов построения сбалансированных природно-промышленных комплексов, то есть правил взаимодействия между компонентами ППК позволит

Слайд 34Название: Промышленная экология Автор: Гридэл Т.Е., Алленби Б.Р. Издательство: М.: Юнити-Дана Год: 2012 Страниц:

527 ISBN: 5-238-00620-9 Серия: Зарубежный учебник

Название: Промышленная экология Автор: Гридэл Т.Е., Алленби Б.Р.  Издательство: М.: Юнити-Дана Год: 2012 Страниц: 527 ISBN: 5-238-00620-9

Слайд 35
1. ЕIР 1-го типа: обмен отходами.
В этих ситуациях восстановленные материалы

отдаются безвозмездно или продаются другим организациям. Некоторые из обменов носят

неформальный или случайный характер, в то время как другие совершаются через сети обмена отходами. Распространенный пример - пункт приема автомобильного лома, где восстанавливаются и продаются автодетали, готовятся металлический корпус и шасси для рециклирования. Однако эти взаимодействия в сущности не запланированы, так что обмена ресурсами недостаточно для того, чтобы считать ЕIР 1-го типа примерами промышленного симбиоза.


2. ЕIР 2-го типа: симбиоз в рамках предприятия, фирмы или организации.

Здесь материалами или продуктами обмениваются в границах отдельной организации, но между различными организационными подразделениями. Это распространенный подход к проектированию, например, нефтехимических комплексов, где побочный продукт одного химического процесса служит сырьем другого.


1. ЕIР 1-го типа: обмен отходами.В этих ситуациях восстановленные материалы отдаются безвозмездно или продаются другим организациям. Некоторые

Слайд 363. ЕIР 3-го типа: симбиоз между расположенными рядом фирмами в определенной

промышленной зоне.
Организации, расположенные близко друг к другу, возможно, в специально

созданном промышленном парке, организуются так, чтобы обмениваться энергией, водой и материалами.

Пример такой системы — Monfort Boys Town в г. Суве, Фиджи. Здесь отходы пивоварения обеспечивают создание ЕIР, включающего выращивание грибов, разведение свиней, рыбы и овощное хозяйство.

3. ЕIР 3-го типа: симбиоз между расположенными рядом фирмами в определенной промышленной зоне.Организации, расположенные близко друг к

Слайд 374. ЕIР 4-го типа: симбиоз между организациями, не расположенными в

непосредственной близости.
Примером системы 4-го типа может служить Калундборг (Каланборг), Дания,

в котором несколько фирм в радиусе 3 км обмениваются паром, теплом, золой, серой и рядом других ресурсов.

Не запланированный как ЕIР, Калундборг стал им, образовав ряд «зеленых объединений», каждое из которых было экономически выгодным.

4. ЕIР 4-го типа: симбиоз между организациями, не расположенными в непосредственной близости.Примером системы 4-го типа может служить

Слайд 38Калундборг (Дания)
Калуннборг (датск. Kalundborg) — город и порт в

Дании на западном берегу острова Зеландия, у залива Калуннборг-Фьорд (датск.

Kalundborg Fjord). Административный центр коммуны Калуннборг (область Южная Дания). Население 16 250 чел.
Калундборг (Дания) Калуннборг (датск. Kalundborg) — город и порт в Дании на западном берегу острова Зеландия, у

Слайд 395. ЕIР 5-го типа: симбиоз между объектами, организованный в регионе.
В

принципе сюда в качестве объектов можно включить любые или все

типы ЕIР, описанные выше. Чтобы ЕIР 5-го типа был успешным, а ни один пока не был реализован, возможно, потребуется активная управленческая организация для определения дополнительных возможностей объединения и вовлечения потенциальных промышленных партнеров.
Сбалансированный устойчивый ППК как раз и является экоиндустриальным парком 5 типа по приведённой классификации.
Ключом для эффективного широкомасштабного построения ЕIР служит высокая степень соответствия между входными и выходными потоками вещества между компонентами системы (экопоселениями, в первую очередь – промонами).
Основные потоки вещества: вода - который превосходит все другие потоки; так­же очень велик поток полезных ископаемых (руды). Строительные материалы и используемые для производства энергии ископаемое топливо дают самые крупные входящие потоки; диоксид углерода от сжигания ископаемого топлива дает самый большой исходящий поток.
Сейчас входящие и исходящие потоки многих регионов не уравновешивают друг друга - явно существует рост запасов внутри региона. Такой рост можно рассматривать как технологический аналог роста биологического организма; очевидно, он не может поддерживаться бесконечно.
5. ЕIР 5-го типа: симбиоз между объектами, организованный в регионе. В принципе сюда в качестве объектов можно

Слайд 40Заключение
Создание экотехносферы (ЕIР 5-го типа) –
исторически предопределённая задача России
«Мечта

Алексея Бычкова» – кадр из фильма «Начальник Чукотки», 1966 г.


ЗаключениеСоздание экотехносферы (ЕIР 5-го типа) – исторически предопределённая задача России«Мечта Алексея Бычкова» – кадр из фильма «Начальник

Обратная связь

Если не удалось найти и скачать доклад-презентацию, Вы можете заказать его на нашем сайте. Мы постараемся найти нужный Вам материал и отправим по электронной почте. Не стесняйтесь обращаться к нам, если у вас возникли вопросы или пожелания:

Email: Нажмите что бы посмотреть 

Что такое TheSlide.ru?

Это сайт презентации, докладов, проектов в PowerPoint. Здесь удобно  хранить и делиться своими презентациями с другими пользователями.


Для правообладателей

Яндекс.Метрика