Разделы презентаций


3D моделювання у програмі T-Flex

Содержание

Тривимірні операціїРезультатом виконання операції є тверде тіло. Частина операцій створюється на основі допоміжних 3D елементів побудови. Інші призначені для вимірювання геометрії існуючих твердих тіл (операцій). Будь-яка 3D модель являє собою комбінацію

Слайды и текст этой презентации

Слайд 13D моделювання у програмі T-Flex
Лекція № 6
Тривимірні моделі
Основні операції з

3D моделями
Способи створення 3D моделей

3D моделювання  у програмі T-FlexЛекція № 6Тривимірні моделіОсновні операції з 3D моделямиСпособи створення 3D моделей

Слайд 2Тривимірні операції
Результатом виконання операції є тверде тіло. Частина операцій створюється

на основі допоміжних 3D елементів побудови. Інші призначені для вимірювання

геометрії існуючих твердих тіл (операцій). Будь-яка 3D модель являє собою комбінацію різних операцій.
Тривимірні операціїРезультатом виконання операції є тверде тіло. Частина операцій створюється на основі допоміжних 3D елементів побудови. Інші

Слайд 3Основні топологічні елементи
Тверде тіло.
Набір геометричних об'єктів

- вершин, граней і ребер, що замикають безперервний об'єм. Найпростіше

тверде тіло утворюється при русі якої-небудь обмеженої поверхні (контура).

Листове тіло (поверхня).
Набір геометричних об'єктів - вершин, граней і ребер, що замикають безперервну площу і що не замикають об'єму.

Основні топологічні елементиТверде тіло.   Набір геометричних об'єктів - вершин, граней і ребер, що замикають безперервний

Слайд 4Грань. Обмежена ділянка поверхні. У якості меж грані виступають цикли.

Одна грань може містити необмежену кількість циклів. Грань, що не

містить циклів, формує замкнутий об'єкт, наприклад, повну сферу.
Цикл. Є набором ребер, які створюють один замкнутий контур. Цикл є елементом, що обмежує поверхню грані. У кожній вершині циклу сходиться не більше двох ребер.

Ребро. Обмежена ділянка кривої.
Обмежується двома вершинами. Якщо ребро замкнуте, воно може містити лише одну вершину.
Вершина. Є крапкою в просторі. Вершина служить для обмеження ребер. Одна вершина може належати декільком ребрам одночасно.

Грань. Обмежена ділянка поверхні. У якості меж грані виступають цикли. Одна грань може містити необмежену кількість циклів.

Слайд 5Основні геометричні поняття в системі
1) 3D крапка. Крапки мають лише

одну властивість - координати місця розташування. Вона може бути визначена

3D вузлом, 3D вершиною, задана за допомогою параметра «положення» на кривій або поверхні, обчислена в характерному місці об'єкту (на осі поверхні обертання, в центрі дуги або сфери), на перетині об'єктів.
2) об'єкти, які мають таку основну властивість, як довжина (периметр). Такі об'єкти називаються елементами з «дротяною» геометрією. До них відносяться всі лінійні об'єкти - ребра, цикли, 3D профілі.
3) об'єкти, що мають площу. Такі об'єкти називаються «аркушевими». До них відносяться всі види поверхонь, листові тіла, грані, а також замкнуті 3D профілі. Листовий об'єкт може бути отриманий в результаті виконання більшості тривимірних операцій.
4) об'єднує всі тверді тіла.

Основні геометричні поняття в системі1) 3D крапка. Крапки мають лише одну властивість - координати місця розташування. Вона

Слайд 63D елементи побудови
Робоча площина - елемент, що дозволяє задавати вихідні

дані для 3D операцій, і, перш за все - створювати

3D профілі. Без створення робочої площини неможливо будувати 3D модель. Елементи площини можуть бути задані в 2D вікні або в 3D вікні різними способами: на основі видів двомірного креслення; на основі проекції елементів 3D моделі; на основі елементів 3D моделі або іншої робочої площини.

Робоча поверхня. Має схожий з робочими площинами функціональний сенс. В даному випадку як геометрична основа використовується не площина, а циліндр, сфера або тор.


3D елементи побудовиРобоча площина - елемент, що дозволяє задавати вихідні дані для 3D операцій, і, перш за

Слайд 73D вузол - один з основних елементів побудови призначений для

позначення крапки в тривимірному просторі.
Способи створення 3D вузлів:

1. створення 3D вузла, як характерну точку тіла - на основі вершин ребер або граней;
2. завдання положення вузла в абсолютних координатах, використовувати зсув відносно вже існуючих 3D вузлів.
3. створення вузлів з використанням вузлів двомірного креслення і робочих площин. Для такого створення 3D вузла достатньо вибрати один вузол на одній робочій площині або два вузли на різних робочих площинах. У другому випадку два вузли повинні знаходитися в проекційному зв'язку між собою.

3D вузол - один з основних елементів побудови призначений для позначення крапки в тривимірному просторі. Способи створення

Слайд 83D профіль - елемент побудови, призначений для виділення ділянки поверхні.

Контур 3D профілю може бути замкнутим або розімкненим.
Замкнутий профіль

несе інформацію про ділянку поверхні фіксованої площі - він може використовуватися як основа для створення твердих тіл в різних операціях.
Розімкнений профіль може бути використаний в якості основи лише для створення листових тіл оскільки зберігає лише дротяну геометрію.
Як приклад багатоконтурного 3D профілю можна привести профіль, створений на основі тексту. Для креслення 3D профілю можна використовувати штрихування і лінії зображення (для креслення профілю на активній робочій площині).

3D профіль - елемент побудови, призначений для виділення ділянки поверхні. Контур 3D профілю може бути замкнутим або

Слайд 9Локальна система координат – елемент, що дозволяє здійснювати прив'язку тривимірних

об'єктів в просторі. Використовується при вставці 3D зображення, 3D фрагментів,

в операціях копіювання, для розбирання складних 3D моделей і ін. Для побудови цього елементу потрібно визначити початкову точку і напрями осей системи координат.
3D дорога - кінцева просторова крива, що має напрям. Використовується в операції «По траєкторії», «Трубопровід», «По перетинах». Може задаватися на основі штрихування, як набір ребер тривимірного тіла, як крива, побудована по послідовності 3D вузлів, перетворенням існуючих 3D доріг і ін.


Локальна система координат – елемент, що дозволяє здійснювати прив'язку тривимірних об'єктів в просторі. Використовується при вставці 3D

Слайд 10Дорога трубопроводу - 3D дорога, що складається з прямолінійних ділянок,

які сполучаються дугами кіл. Дана команда призначена в основному для

прокладки трубопроводів.
3D Перетин - елемент, в загальному випадку представляє результат виштовхування на нескінченну відстань плоскої кривої або ламаної лінії. Виштовхування відбувається перпендикулярно площині, на якій лежить крива. У окремому випадку 3D перетин може складатися з однієї площини або набору площин. В цьому випадку його можна використовувати при побудові двомірних розрізів. 3D перетин може враховуватися при візуалізації об'єктів 3D сцени, використовуватися в операції відсікання.

Дорога трубопроводу - 3D дорога, що складається з прямолінійних ділянок, які сполучаються дугами кіл. Дана команда призначена

Слайд 11Масив побудов - особливий складовий елемент побудови. Масив побудов є

сукупністю копій будь-яких елементів побудови, окрім перетинів джерел світла, камер.

Копії, що входять в склад такого масиву, можуть використовуватися як звичайні елементи побудови.
Масиви побудов створюються і редагуються за допомогою будь-яких з операцій створення 3D масивів.

Масив побудов - особливий складовий елемент побудови. Масив побудов є сукупністю копій будь-яких елементів побудови, окрім перетинів

Слайд 12Основні 3D операції

Основні 3D операції

Слайд 13Виштовхування - результатом виконання даної операції є тіло, що утворюється

при поступальному переміщенні контура впродовж вказаного напрямку. Виштовхування можна виконувати

не лише по вектору виштовхування, але і по нормалі до поверхні в одну або в обидві сторони. Таким чином можна придати товщину будь-якій грані
Виштовхування - результатом виконання даної операції є тіло, що утворюється при поступальному переміщенні контура впродовж вказаного напрямку.

Слайд 14Обертання - результатом виконання даної операції є тіло, яке утворюється

при обертальному переміщенні контура навколо просторової вісі на заданий кут.

Площина профіля може розташовуватися довільним чином відносно вісі. Профіль не повинен перетинати вісь обертання

Булева операція - призначена для створення нового тіла на основі комбінування двох вже існуючих тіл.

Обєднання

Віднімання

Перетинання

Обертання - результатом виконання даної операції є тіло, яке утворюється при обертальному переміщенні контура навколо просторової вісі

Слайд 15Згладжування - операція, яка дозволяє модифікувати вже створене тіло, за

рахунок згладжування його вершин, ребер і граней. Операція дозволяє знімати

фаску, округляти ребра змінним радіусом.

Лінійчата операція - операція, вихідними елементами для виконання якої служать два 3D профілю або 3D профіль і 3D вузол. В результаті створюється тіло, поверхня якого утворюється при лінійному переході елементів першого контура в елементи другого. Також лінійчата операція може бути використана для створення пірамід.

Згладжування - операція, яка дозволяє модифікувати вже створене тіло, за рахунок згладжування його вершин, ребер і граней.

Слайд 16Лофтінг - дана операція працює з набором 3D профілей. В

результаті створюється тіло, поверхня якого утворюється при послідовному переході елементів

одного контура в елементи іншого.

Тіло по траєкторії - операція що дозволяє створювати тіла, поверхня яких утворюється в результаті переміщення профілю довільної форми уподовж просторової кривої. При русі по траєкторії 3D профілю можна управляти його крученням відносно осі траєкторії і масштабуванням.

Лофтінг - дана операція працює з набором 3D профілей. В результаті створюється тіло, поверхня якого утворюється при

Слайд 17Тіло по траєкторії з параметричною зміною профілю - служить для

розширення можливостей операції «Тіло по траєкторії». Профіль формується таким чином,

що при зміні однієї змінної змінюється його положення і геометрія. Вказується діапазон зміни значень змінної. Тіло виходить після зміни геометричної форми і положення профілю в результаті перерахунку по всьому діапазону значень змінної.

Спіраль - операція що дозволяє створювати тіла у вигляді спіралі. Як створюючий контур можна використовувати профіль довільної форми. Дану операцію можна використовувати для моделювання різьблення.
Пружина. Від операції спіраль відрізняється формуванням початкової і кінцевої частини спіралі. У якості створюючого профілю використовується коло.

Тіло по траєкторії з параметричною зміною профілю - служить для розширення можливостей операції «Тіло по траєкторії». Профіль

Слайд 18Каркасна поверхня - в результаті виконання операції формується поверхня по

вибраних просторових кривих (3D дорогам або 3D профілям). За допомогою

операції «Виштовхування» каркасній поверхні можна додати товщину.

Відсікання - операція, що дозволяє розділити тіло дві частини і при необхідності відсікти від тіла зайву частина.

Трубопровід - формується труба уподовж просторової траєкторії (3D дороги). Задається діаметр труби і діаметр отвору.

Каркасна поверхня - в результаті виконання операції формується поверхня по вибраних просторових кривих (3D дорогам або 3D

Слайд 19Оболонка - операція робить деталь порожнистою, видаляючи зайві грані і

формуючи тонкі стінки на останніх гранях. Можна створити порожнисте тіло

і без видалення грані.

Нахил - операція відхилює вибрані грані на заданий кут з автоматичною корекцією прилеглих граней.


Зшивання - дана операція дозволяє створювати тверді тіла або тонкостінні конструкції з набору різних поверхонь (граней, 3D профілів, каркасної поверхні).

Оболонка - операція робить деталь порожнистою, видаляючи зайві грані і формуючи тонкі стінки на останніх гранях. Можна

Слайд 20Способи моделювання 3D в T-flex:
1. Основний метод. Створення 3D

об'єктів із складною геометрією. Об'єкти моделюються в 3D просторі і

сюди ж можна віднести створення більшості 3D складок. Потім, на основі 3D моделі об'єкту створюються проекції види, розрізи і так далі
2. Від 2D до 3D Створення тривимірної моделі по вже існуючому кресленню. В основному до цього способу 3D моделювання прибігають в разі нескладної конструкції. До нескладної конструкції можна віднести об'єкти, для розуміння яких досить однієї - двох проекцій. Як правило, це: осі, втулки, прості плити, кріпильні вироби і так далі
3. Створення 3D складок на основі принципу «3D Планування». Дуже ефективний і прогресивний спосіб створення 3D складок на основі параметричних об'єктів, що значно скорочує час на проектування. Цей спосіб ефективно працює при проектуванні різних металоконструкцій, приміщень і ін., де застосовне проектування на площини, будь то горизонтальна, вертикальна або похила площина. Моделювання ведеться на основі раніше створених фрагментів стандартних або унікальних елементів на площині, а в тривимірному просторі система автоматично створює 3D об'єкт.


Способи моделювання  3D в T-flex: 1. Основний метод. Створення 3D об'єктів із складною геометрією. Об'єкти моделюються

Слайд 211. Основний спосіб

1. Основний спосіб

Слайд 22Етапи створення 3D моделі в 3D вікні
1. Створити нову 3D

модель

Етапи створення 3D моделі в 3D вікні1. Створити нову 3D модель

Слайд 23Створення робочої площини:
Построение/Рабочая плоскость або натиснути на

панелі інструментів. У Автоменю, що з'явилося, потрібно обрати опцію .
Відкриється

вікно «Стандартні робочі площини». Поставте галочку напроти потрібної РП і натисніть ОК
Створення робочої площини: Построение/Рабочая плоскость або натиснути   на панелі інструментів. У Автоменю, що з'явилося, потрібно

Слайд 242. Виклик режиму активної робочої площини. В контекстному меню потрібно

обрати пункт "Креслити на робочій площині" і вказати потрібну робочу

площину в списку. В результаті цих дій стануть доступні піктограми на панелі "Управление активной робочей плоскостью"

2. Виклик режиму активної робочої площини. В контекстному меню потрібно обрати пункт

Слайд 263. Створення вихідного контура. За допомогою 2D команд створюється контур

ліній зображення або штрихування


3. Створення вихідного контура. За допомогою 2D команд створюється контур ліній зображення або штрихування

Слайд 274 Створення твердотілої операції

4 Створення твердотілої операції

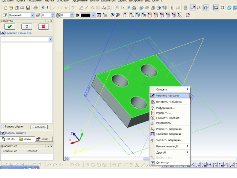
Слайд 29Для продовження створення 3D моделі можна створювати інші типи стандартних

робочих площин і додаткові робочі площини на основі плоских граней

твердих тіл.
Для створення робочої площини на основі плоскої грані потрібно підвести курсор миші так, щоб потрібна грань підсвічувалася, і натиснути праву кнопку миші. З меню обрати пункт, "Креслити на грані". Система створить робочу площину на основі грані і перейде в режим активної робочої площини.

Для продовження створення 3D моделі можна створювати інші типи стандартних робочих площин і додаткові робочі площини на

Слайд 32Створення 2D креслення по тривимірній моделі.
За допомогою команди “Создать

2D проекцию” можна створити три стандартні види одержаного тіла.

Створення 2D креслення по тривимірній моделі. За допомогою команди “Создать 2D проекцию” можна створити три стандартні види

Слайд 33Для того, щоб побудувати 3D модель, в першу чергу необхідно

створити робочу площину, потім 3D профіль і нарешті, переміщаючи 3D

профіль по якій-небудь траєкторії можна отримати 3D об'єкт.

2. Створення 3D моделі по існуючому кресленню на основі однієї
робочій площині.

Для того, щоб побудувати 3D модель, в першу чергу необхідно створити робочу площину, потім 3D профіль і

Слайд 35Етапи: 1. Створення стандартної робочої площини.
При активному 2D вікні

потрібно викликати команду - Робоча площина" (опція ()). Якщо створюється

одна робоча площина, то вона займає всю сторінку креслення, якщо декілька, то заздалегідь необхідно створити 2D вузел, який задаватиме точку прив'язки робочих площин. Якщо на одній сторінці креслення розташовано більше однієї робочої площини, то використання їх в режимі активної робочої площини не допускається. Щоб робочі площини відображалися у вікні 3D вигляду необхідно відкрити 3D вікна і встановити "Показувати на 3D вигляді" в параметрах робочої площини.



Етапи:  1. Створення стандартної робочої площини. При активному 2D вікні потрібно викликати команду - Робоча площина

Слайд 362. Створення штрихування

2. Створення штрихування

Слайд 373. Створення 3D вузлів і 3D профілю.

3. Створення 3D вузлів і 3D профілю.

Слайд 384. Створення об'ємної моделі за допомогою операції виштовхування

4. Створення об'ємної моделі за допомогою операції виштовхування

Слайд 39Змінивши режим відображення 3D вигляду "Вид|Изображение|Тоновая закраска с материалами" можна

одержати реалістичне зображення тіла з призначеним матеріалом.

Змінивши режим відображення 3D вигляду

Слайд 403 Створення 3D складок

3 Створення 3D складок

Обратная связь

Если не удалось найти и скачать доклад-презентацию, Вы можете заказать его на нашем сайте. Мы постараемся найти нужный Вам материал и отправим по электронной почте. Не стесняйтесь обращаться к нам, если у вас возникли вопросы или пожелания:

Email: Нажмите что бы посмотреть 

Что такое TheSlide.ru?

Это сайт презентации, докладов, проектов в PowerPoint. Здесь удобно  хранить и делиться своими презентациями с другими пользователями.


Для правообладателей

Яндекс.Метрика