Разделы презентаций


Акустика. Ультразвук

Содержание

Физические характеристики звука (объективные)ЧастотаСкоростьАкустический спектрЗвуковое давлениеИнтенсивностьУровень интенсивности

Слайды и текст этой презентации

Слайд 1 Акустика. Ультразвук

Акустика. Ультразвук

Слайд 2Физические характеристики звука (объективные)
Частота
Скорость
Акустический спектр
Звуковое давление
Интенсивность
Уровень интенсивности

Физические характеристики звука (объективные)ЧастотаСкоростьАкустический спектрЗвуковое давлениеИнтенсивностьУровень интенсивности

Слайд 3Характеристики слухового ощущения (субъективные)
Высота


Тембр


Громкость

Характеристики слухового ощущения (субъективные)Высота Тембр Громкость

Слайд 4Частота


Акустический спектр


Уровень
интенсивности
Высота


Тембр


Громкость

ЧастотаАкустический спектрУровеньинтенсивностиВысотаТембрГромкость

Слайд 5Область звукового восприятия, звуки сердца и механические колебания инфразвуковой частоты,

сопровождающие циклическую работу сердца.

Область звукового восприятия, звуки сердца и механические колебания инфразвуковой частоты, сопровождающие циклическую работу сердца.

Слайд 6Частота
ν = 16 – 20000 Гц
Пример: тоны сердца до 800

Гц

Слышимость на разных частотах
Скорость звука:
Воздух 331.5 м/с (0ºС)
340

м/с (20ºС)
Вода 1500 м/с
Кость ≈ 4000 м/с
Частотаν = 16 – 20000 ГцПример: тоны сердца до 800 ГцСлышимость на разных частотахСкорость звука:Воздух 331.5 м/с

Слайд 9Акустические спектр
Чистый тон
Сложный тон
А
ν
Шум
Спектр сплошной
Линейчатый
Спектр
обертон
ν - min
A - max

Акустические спектрЧистый тонСложный тонАνШумСпектр сплошнойЛинейчатыйСпектробертонν - minA - max

Слайд 10Рояль
Кларнет
Одна и та же нота:

РояльКларнетОдна и та же нота:

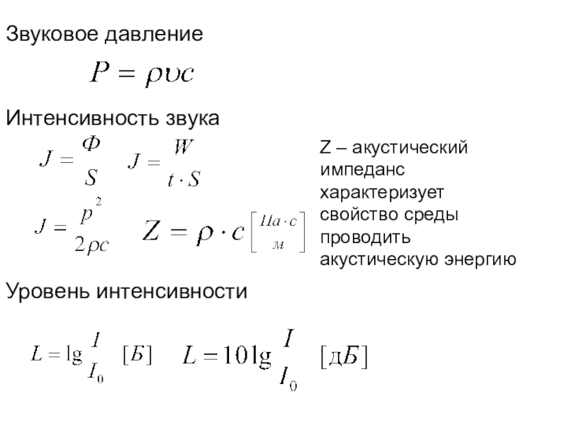
Слайд 11Звуковое давление
Интенсивность звука
Уровень интенсивности
Z – акустический импеданс характеризует свойство среды

проводить акустическую энергию

Звуковое давлениеИнтенсивность звукаУровень интенсивностиZ – акустический импеданс характеризует свойство среды проводить акустическую энергию

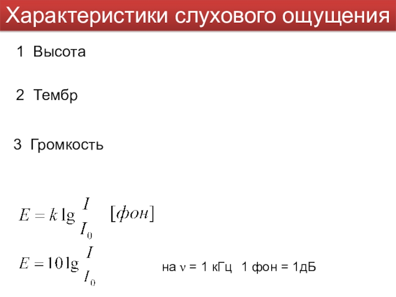
Слайд 12Характеристики слухового ощущения
1 Высота
2 Тембр
3 Громкость
на ν = 1 кГц 1

фон = 1дБ

Характеристики слухового ощущения1 Высота2 Тембр3 Громкостьна ν = 1 кГц	1 фон = 1дБ

Слайд 13Закон Вебера - Фехнера
Если раздражение (I) увеличивать в геометрической прогрессии

(то есть в одинаковое число раз), то ощущение (E) этого

раздражения возрастает в арифметической прогрессии (то есть на одинаковую величину).
aI0 a2I0 a3I0
E0 2E0 3E0
Закон Вебера - ФехнераЕсли раздражение (I) увеличивать в геометрической прогрессии (то есть в одинаковое число раз), то

Слайд 14Кривые равной громкости

Кривые равной громкости

Слайд 16Аудиограммы: a – воздушное, проведение норма в – воздушное проведение

при заболевании
1
2
3
Шумомер
1 – Датчик
2 – Усилитель
3 – Измерительный прибор

Аудиограммы: a – воздушное, проведение норма в – воздушное проведение при заболевании123Шумомер1 – Датчик2 – Усилитель3 –

Слайд 17Физические основы звуковых методов исследования в клинике
Перкуссия

Аускультация

Фонокардиография

Физические основы звуковых методов исследования в клиникеПеркуссияАускультацияФонокардиография

Слайд 18Фонендоскоп
Функциональные систолические шумы при аускультации. А. При нормальных условиях кровь

течет через аорту и легочную артерию с достаточной скоростью, чтобы

создать турбулентность во время фазы быстрого изгнания систолы желудочков. Ранние систолические шумы могут быть услышаны у многих здоровых детей в покое и почти у любого здорового человека после физической нагрузки.

2. Аускультация

ФонендоскопФункциональные систолические шумы при аускультации. А. При нормальных условиях кровь течет через аорту и легочную артерию с

Слайд 19Фонокардиограмма (a) и электрокардиограмма (б) (отметка времени – 0,02 сек)
3.

Фонокардиография (ФКГ)
Микрофон
УС
Фильтры
Регистр

Фонокардиограмма (a) и электрокардиограмма (б) (отметка времени – 0,02 сек)3. Фонокардиография (ФКГ)МикрофонУСФильтрыРегистр

Слайд 20Ультразвук
Ультразвук (УЗ) - механические колебания и волны, частоты которых более

20 кГц.



Верхним пределом ультразвуковых частот условно можно считать

Гц.
УльтразвукУльтразвук (УЗ) - механические колебания и волны, частоты которых более 20 кГц.Верхним пределом ультразвуковых частот условно можно

Слайд 21Скорость УЗ волн в различных средах и акустические сопротивления сред

Скорость УЗ волн в различных средах и акустические сопротивления сред

Слайд 22Источники и приёмники УЗ
УЗ излучатели:

Электромеханический






2) Магнитострикционный

Источники и приёмники УЗУЗ излучатели:Электромеханический2) Магнитострикционный

Слайд 23Приёмники УЗ

Приёмники УЗ

Слайд 24Методы получения эхокардиограмм

Методы получения эхокардиограмм

Слайд 26Эхограмма левого желудочка здорового человека

Эхограмма левого желудочка здорового человека

Обратная связь

Если не удалось найти и скачать доклад-презентацию, Вы можете заказать его на нашем сайте. Мы постараемся найти нужный Вам материал и отправим по электронной почте. Не стесняйтесь обращаться к нам, если у вас возникли вопросы или пожелания:

Email: Нажмите что бы посмотреть 

Что такое TheSlide.ru?

Это сайт презентации, докладов, проектов в PowerPoint. Здесь удобно  хранить и делиться своими презентациями с другими пользователями.


Для правообладателей

Яндекс.Метрика