Слайд 1АЛГЕБРА
(3-й семестр) 
2008-09 учебный год
Доцент Мартынова Т.А. 
                            							
							
							
						 
											
                            Слайд 2МНОГОЧЛЕНЫ ОТ ОДНОЙ ПЕРЕМЕННОЙ 
ЛЕКЦИЯ 5
Доцент Мартынова Т.А. 
                            							
														
						 
											
                            Слайд 34. Наименьшее общее кратное многочленов 
Понятно, что, в случае существования,
                                                            
                                    
НОК определяется с точностью до множителя нулевой степени (любые два
                                    НОК должны делиться друг на друга); нормированное НОК определяется однозначно.
Т е о р е м а 5 (о НОК двух многочленов). Любое общее кратное многочленов f(x) и h(x) имеет вид
                    , , где  t(x) P[x] .       (8)
При этом
                       . .       (9)
                                
                            							
														
						 
											
                            Слайд 44. Наименьшее общее кратное многочленов
◘ Пусть 
d(x)=НОД(f(x),h(x)),   
                                                            
                                    
      и   
                                         . 
Используя эти обозначения, перепишем равенство   
 (8) 
в виде
                                           .
Отсюда видно, что любой многочлен вида (8) является общим кратным многочленов f(x) и h(x). 
                                
                            							
														
						 
											
                            Слайд 54. Наименьшее общее кратное многочленов
Пусть теперь k(x) – общее кратное
                                                            
                                    
многочленов f(x) и h(x). Покажем, что оно имеет вид 
(8).
                                    
По условию k(x) делится на f(x) и поэтому k(x)=f(x)q(x).  С другой стороны, поскольку        , то           , и, следовательно,          . 
Так как по следствию 6 многочлены f1(x) и h1(x) взаимно просты, отсюда и из свойства 2° взаимно простых многочленов получаем, что          , т.е. q(x)=h1(x)t(x). Но тогда имеем
                                .
Таким образом, любое общее кратное k(x) многочленов f(x) и h(x) имеет вид (8) и первое утверждение теоремы 5 доказано. 
                                
                            							
														
						 
											
                            Слайд 64. Наименьшее общее кратное многочленов
Докажем равенство 
(9). 
В самом деле,
                                                            
                                    
из равенства 
(8) 
следует, что многочлен    
                                         есть общее кратное многочленов f(x) и h(x) и, что любое общее кратное f(x) и h(x) на него делится.
 Таким образом, 
                            . ◙
                                
                            							
														
						 
											
                            Слайд 74. Наименьшее общее кратное многочленов
Т е о р е м
                                                            
                                    
а 5 (о НОК двух многочленов). Любое общее кратное многочленов
                                    многочленов f(x) и h(x) имеет вид
                , где  t(x) P[x] .       (8)
При этом
        .        (9)
Из теоремы 5 вытекает
Следствие 7. Наименьшее общее кратное двух взаимно простых многочленов равно их произведению. ◙
                                
                            							
														
						 
											
                            Слайд 84. Наименьшее общее кратное многочленов 
Пример 5. В кольце многочленов
                                                            
                                    
R[x] с действительными коэффициентами найдем НОК многочленов 
  
                                                      и                  .
Согласно вычислениям примера 1 НОД(f(x),h(x)=x+1. По формуле (8) имеем
                                    .
Поделив сначала многочлен               на двучлен x+1, получим многочлен          . 
Теперь                       =
=                 =                     .
                                
                            							
														
						 
											
                            Слайд 94. Наименьшее общее кратное многочленов 
НОК нескольких многочленов  
                                                            
                                    
        f1(x), f2(x),
                                    …, fm(x) может быть найден индуктивным способом на основании следующей формулы:
 .
Таким образом, для нахождения   НОК(f1(x), f2(x), …, fm(x)) следует в соответствии с этой формулой найти сначала k1(x)=НОK(f1(x),f2(x)),          затем k2(x)=НОК(k1(x),f3(x)) и т.д.; и, наконец, многочлен km-1(x)=НОК(km-2(x),fm(x)), который и будет искомым НОК. 
                                
                            							
														
						 
											
                            Слайд 10
§ 3. Приводимые и неприводимые многочлены
Основными задачами этого параграфа являются
                                                            
                                    
рассмотрение:
понятий приводимого и неприводимого многочленов;
теоремы об однозначном разложении многочлена в
                                    произведение неприводимых;
критерий приводимости многочленов 2-й и 3-й степени.
                                
                            							
														
						 
											
                            Слайд 11§ 3. Приводимые и неприводимые многочлены
Из предыдущих пунктов ясно, что
                                                            
                                    
между свойствами делимости в кольце многочленов , где P –
                                    поле, и свойствами делимости в кольце Z целых чисел существует глубокая аналогия. 
Эта аналогия будет продолжена и с введением понятий приводимого и неприводимого многочлена – аналогов понятий составного и простого числа.
Определение 1. Многочлен f(x) кольца P[x] положительной степени называется приводимым над P, если он может быть представлен в виде произведения двух многочленов положительной степени из P[x]; 
в противном случае f(x) называется неприводимым над P. 
                                
                            							
														
						 
											
                            Слайд 12§ 3. Приводимые и неприводимые многочлены
Замечание 1. Точно так же
                                                            
                                    
определяются понятия приводимого и неприводимого многочлена над произвольным коммутативным кольцом
                                    K с единицей. 
В этом случае в кольце K[x] возможно ввести понятия составного (разложимого) и простого элемента, которые, в общем случае, не совпадают с понятиями приводимого и неприводимого многочлена. 
Этим объясняется, в частности, использование в теории многочленов терминов «приводимый многочлен» и «неприводимый многочлен» вместо терминов «составной многочлен» и «простой многочлен». 
                                
                            							
														
						 
											
                            Слайд 13§ 3. Приводимые и неприводимые многочлены
Замечание 2. Многочлены нулевой степени
                                                            
                                    
и нуль-многочлен не являются в силу определения 1 ни приводимыми,
                                    ни неприводимыми над P.
Замечание 3. Неприводимый над Р многочлен может оказаться приводимым над его расширением F. 
В самом деле, многочлен f(x)=x2-2 неприводим над полем Q рациональных чисел, но приводим над полем R действительных чисел, так как 
f(x)=x2-2 = (x+ 2) (x- 2) . 
                                
                            							
														
						 
											
                            Слайд 14§ 3. Приводимые и неприводимые многочлены
Понятно, что если многочлен f(x)
                                                            
                                    
приводим над Р, то degf(x)>0 и f(x) представим в виде
                                    f(x)=g(x) h(x) ,                 (1)
где g(x),h(x)  Р[x], degg(x)>0 и degh(x)>0. 
Если многочлен f(x) неприводим над Р, то, по-прежнему, degf(x)>0, но в любом представлении f(x) в виде (1) либо degg(x)=0, либо degh(x)=0, т.е один из сомножителей обязан быть элементом поля Р. 
Отметим несколько важных для дальнейшего свойств неприводимых многочленов. 
                                
                            							
														
						 
											
                            Слайд 15Свойства неприводимых многочленов
Непосредственно из определения 1 вытекают следующие два свойства:
1°.
                                                            
                                    
Все многочлены первой степени неприводимы над Р.
2°. Многочлен, отличающийся от
                                    неприводимого множителем нулевой степени (т.е. элементом из P) сам неприводим.
                                
                            							
														
						 
											
                            Слайд 16§ 3. Приводимые и неприводимые многочлены
3°. Делители неприводимого многочлена p(x)
                                                            
                                    
исчерпываются ненулевыми элементами поля P и многочленами отличающимися от p(x)
                                    множителем нулевой степени, 
т.е. если        в кольце P[x], то либо f(x)=c, либо f(x)=cp(x), где с – элемент поля Р.
    ◘ Если       , то p(x)=f(x)q(x), где либо degf(x)=0,   либо degq(x)=0. 
В первом случае f(x)=c, где cP. 
Во втором случае p(x)=df(x), где d – элемент поля Р. Отсюда f(x)=cp(x),где c=d-1. ◙
4°. Если нормированный неприводимый многочлен делится на нормированный неприводимый многочлен, то они совпадают.
◘ Вытекает непосредственно из свойства 3°. ◙ 
                                
                            							
														
						 
											
                            Слайд 17§ 3. Приводимые и неприводимые многочлены
5°. Для любого многочлена f(x)
                                                            
                                    
и неприводимо-го многочлена p(x) могут быть только следующие две возможности:
                                    либо f(x) делится на p(x) в кольце P[x], либо f(x) и p(x) взаимно просты.
◘ Если f(x) делится на p(x), то доказывать нечего. 
Пусть f(x) не делится на p(x) и d(x) – общий делитель f(x) и p(x). 
По свойству 3° либо d(x)=c, либо d(x)=cp(x), где с – элемент поля P. 
Если бы имел место второй случай, то многочлен f(x) делился бы на p(x), что противоречило бы предположению. 
Таким образом, f(x) и p(x) взаимно просты. ◙
                                
                            							
														
						 
											
                            Слайд 18§ 3. Приводимые и неприводимые многочлены
6°. Если произведение двух или
                                                            
                                    
нескольких многочленов делится на неприводимый многочлен p(x), то по крайней
                                    мере один из сомножителей делится на p(x).
◘ Рассмотрим случай двух сомножителей. 
Пусть              . 
Если f(x) делится на p(x), то свойство 6° доказано. 
Пусть f(x) не делится на p(x). Тогда по свойству 6° f(x) и p(x) взаимно просты. 
По свойству 2° взаимно простых многочленов получаем теперь, что в этом случае        . ◙ 
                                
                            							
														
						 
											
                            Слайд 19§ 3. Приводимые и неприводимые многочлены
Следующая теорема продолжает аналогию с
                                                            
                                    
целыми числами и показывает, что неприводимые многочлены играют такую же
                                    роль, что и простые числа.
Т е о р е м а 1 (о разложении многочлена в произведение неприводимых). Любой многочлен из кольца P[x] положительной степени единственным образом (с точностью до порядка сомножителей) представим в виде произведения элемента поля Р и нормированных неприводимых над Р многочленов, т.е.
,        (2)
где с P и                    – неприводимые над P нормированные многочлены, и если 
,    (3)
где с P  и                     – неприводимые над P нормированные многочлены, то 
.       (4) 
                                
                            							
														
						 
											
                            Слайд 20§ 3. Приводимые и неприводимые многочлены
(2)
◘ Существование представления (2). 
Прежде
                                                            
                                    
всего ясно, что f(x) можно представить в виде f(x)=cf1(x) ,
                                    где c – старший коэффициент многочлена f(x), а f1(x) – нормированный многочлен. 
Если f1(x) – неприводим, то существование представления (2) доказано. 
Если f1(x) приводим, то он разложим в произведение двух нормированных многочленов меньшей степени: f1(x)=g(x)h(x). 
                                
                            							
														
						 
											
                            Слайд 21§ 3. Приводимые и неприводимые многочлены
(2)
◘ Существование представления (2). 
Если
                                                            
                                    
оба многочлена g(x) и h(x) – неприводимы, то существование представления
                                    (2) доказано. 
Если хотя бы один из многочленов g(x) и h(x) приводим, то мы разложим его в произведение двух нормированных многочленов меньшей степени и т. д. 
Так как на каждом шаге мы понижаем степень входящих в разложение многочлена сомножителей, понятно, что через конечное число шагов мы получим представление вида (2). 
                                
                            							
														
						 
											
                            Слайд 22§ 3. Приводимые и неприводимые многочлены
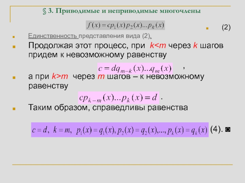
(2)
Единственность представления вида (2). 
Пусть
                                                            
                                    
имеется два представления вида (2). Тогда справедливо равенство 
. 
                                         (3)
Из того, что левая часть этого равенства делится на p1(x), следует, что и правая его часть делится на p1(x). 
Но тогда по свойству 6° один из многочленов qi(x) (i =1,2, …, m) делится на p1(x). 
      
                                
                            							
														
						 
											
                            Слайд 23§ 3. Приводимые и неприводимые многочлены
(2)
Единственность представления вида (2). 
.
                                                            
                                    
      (3)
Пусть, для определенности, 
                                               . 
Отсюда по свойству 6° p1(x)= q1(x).
Сокращая равенство (3) на p1(x) (= q1(x)), получим равенство 
                                . 
Проводя аналогичные рассуждения для многочлена p2(x), придем к равенству p2(x)= q2(x). Сокращая соотв. равенство на p2(x), получим равенство 
                              .      
                                
                            							
														
						 
											
                            Слайд 24§ 3. Приводимые и неприводимые многочлены
(2)
Единственность представления вида (2). 
Продолжая
                                                            
                                    
этот процесс, при k
                                    равенству
                           ,
а при k>m через m шагов – к невозможному равенству
                 .
Таким образом, справедливы равенства 
(4). ◙                                    
                                
                            							
														
						 
											
                            Слайд 25§ 3. Приводимые и неприводимые многочлены
(2)
Замечание 4. Если в разложении
                                                            
                                    
(2) сгруппировать одинаковые сомножители, то получим разложение вида
  
                                                    ,
где неприводимые нормированные многочлены              попарно различны. 
Такое разложение называется каноническим. 
                                
                            							
														
						 
											
                            Слайд 26§ 3. Приводимые и неприводимые многочлены
Замечание 5. Теорема 1 не
                                                            
                                    
дает практического способа нахождения канонического разложения многочлена над произвольным полем.
                                    
В общем случае такого способа не существует. 
Но в некоторых частных случаях это сделать можно, например, путем преобразований или, отделяя кратные множители многочлена.
С последним методом мы познакомимся позже, а сейчас рассмотрим пример на использование первого метода.
                                
                            							
														
						 
											
                            Слайд 27§ 3. Приводимые и неприводимые многочлены
Пример 1. Найти  каноническое
                                                            
                                    
 разложение  многочлена f(x)=x4 – 16 над полями Q,
                                    R и C.
◘ Имеем f(x) = x4 -16 = (x2 – 4) (x2 + 4) = 
=(x + 2) (x - 2) (x2 + 4)
каноническое разложение многочлена f(x) = x4 – 16 над полями Q, R, а
f(x) = x4 -16 = (x + 2) (x - 2)(x + 2i) (x – 2i)
каноническое разложение многочлена f(x)=x4 – 16 над полем С.
                                
                            							
														
						 
											
                            Слайд 28§ 3. Приводимые и неприводимые многочлены
Полезно иметь в виду следующие
                                                            
                                    
два утверждения. 
Т е о р е м а 2.
                                    Если степень многочлена f(x) из кольца P[x] больше 1 и f(x) имеет хотя бы один корень с в поле P, то он приводим над P.
◘ В самом деле, по характеристическому свойству корня имеем f(x) = (x-c)q(x) , где многочлен q(x) из P[x] имеет положительную степень. Отсюда следует приводимость f(x) над P. ◙
                                
                            							
														
						 
											
                            Слайд 29§ 3. Приводимые и неприводимые многочлены
Разумеется, приводимыми могут быть и
                                                            
                                    
многочлены, не имеющие корней в поле P. Например, f(x) =
                                    (x2 – 2)(x2 + 4) не имеет рациональных корней, но он приводим над Q . 
Таким образом, наличие корня в поле P – это достаточный признак приводимости многочленов степени > 1 над полем P. 
Для многочленов 2-й и 3-й степени этот признак приводимости является также необходимым. 
                                
                            							
														
						 
											
                            Слайд 30§ 3. Приводимые и неприводимые многочлены
Т е о р е
                                                            
                                    
м а 3. Многочлен f(x) из кольца P[x] 2-й или
                                    3-й степени приводим над полем P тогда и только тогда, когда он имеет по крайней мере один корень в поле P.
◘ Если f(x) P[x] , deg f(x) >1(в частности,     deg f(x)=2 или degf(x)=3) и f(x) имеет корень в поле P, то по теореме 2 f(x) приводим в P[x].
Обратно, если многочлен f(x) 2-й или 3-й степени приводим над P, то в его разложении в произведение двух многочленов из кольца один из множителей имеет первую степень, т.е.
f(x)=(ax+b)q(x).
Отсюда элемент –(b/a) поля P является корнем многочлена f(x). ◙
                                
                            							
														
						 
											
                            Слайд 31
§ 4. Производная многочлена и формула Тейлора
Основными задачами этого параграфа
                                                            
                                    
являются рассмотрение вопросов:
понятие и свойства производной многочлена;
теорема Тейлора;
                                                                    
                            							
														
						 
											
                            Слайд 321. Производная многочлена и ее свойства. 
При изучении многочленов, как
                                                            
                                    
и при изучении любых функций, оказывается полезным понятие производной.
Если P
                                    – числовое поле, то оно всегда содержит в качестве подполя поле Q рациональных чисел и, следовательно, является плотным, т.е. каждая точка множества P является предельной при обычном понимании окрестности точки. В таких полях можно пользоваться обычным определением производной через предел. 
Если же P не является числовым, то не имея в нем понятия обычной окрестности (обычной топологии), мы не можем на такое поле распространить обычное понятие производной. 
Над такими полями понятие производной вводится формально, по известному правилу дифференцирования многочленов. Оказывается, что при этом сохраняются все важные свойства, известные для производных функций. 
                                
                            							
														
						 
											
                            Слайд 331. Производная многочлена и ее свойства. 
Определение 1. Производной многочлена
из
                                                            
                                    
кольца P[x] называется многочлен, обозначаемый через f’(x) и равный
 
                                                          .
Таким образом, для нахождения производной f’(x) надо каждый член akxk многочлена f(x) взять кратным k раз, а показатель степени k1 переменной x при уменьшить на 1. 
Очевидно, что c’=0 для любого элемента c из P. Вторая производная определяется как производная многочлена f’(x) и т.д.
                                
                            							
														
						 
											
                            Слайд 341. Производная многочлена и ее свойства.
Т е о р е
                                                            
                                    
м а 1 ( о свойствах производной). Пусть f(x) и
                                    g(x) – произвольные многочлены из кольца P[x], c – любой элемент поля P. Тогда справедливы следующие свойства:
1. (f(x) g(x))’= f’(x) ± g’(x) .
2. (f(x)g(x))’= f’(x)g(x) + f(x)g’(x).
3. (cf(x))’= cf’(x).
4. (f(x)k)’= (k-1)f(x)k-1f’(x).
                                
                            							
														
						 
											
                            Слайд 351. Производная многочлена и ее свойства.
1. (f(x)±g(x))’= f’(x) ± g’(x)
                                                            
                                    
.
2. (f(x)g(x))’= f’(x)g(x) + f(x)g’(x).
3. (cf(x))’= cf’(x).
4. (f(x)k)’= (k-1)f(x)k-1f’(x).
◘ Докажем
                                    первое из этих равенств. Пусть                      .
Тогда
                     ,
где s=max{n,m} , ak=0 при k>n и bk=0 при k>m. 
По определению производной имеем 
                .       (1)
                                
                            							
														
						 
											
                            Слайд 361. Производная многочлена и ее свойства.
1. (f(x)±g(x))’= f’(x) ± g’(x)
                                                            
                                    
.
2. (f(x)g(x))’= f’(x)g(x) + f(x)g’(x).
3. (cf(x))’= cf’(x).
4. (f(x)k)’= (k-1)f(x)k-1f’(x).
(1)
С другой
                                    стороны, учитывая, что 
                         ,
имеем
       .     (2) 
Из (1) и (2) получаем равенство 1.
                                
                            							
														
						 
											
                            Слайд 371. Производная многочлена и ее свойства.
1. (f(x)±g(x))’= f’(x) ± g’(x)
                                                            
                                    
.
2. (f(x)g(x))’= f’(x)g(x) + f(x)g’(x).
3. (cf(x))’= cf’(x).
4. (f(x)k)’= (k-1)f(x)k-1f’(x).
Аналогично проверяется
                                    свойство 2. 
Свойство 3 вытекает из свойства 2 при g(x)=c. 
Свойство 2 с помощью индукции можно распространить на любое конечное число сомножителей, т.е.
                     =
=                                 .
Отсюда при 
получим свойство 4. ◙
                                
                            							
														
						 
											
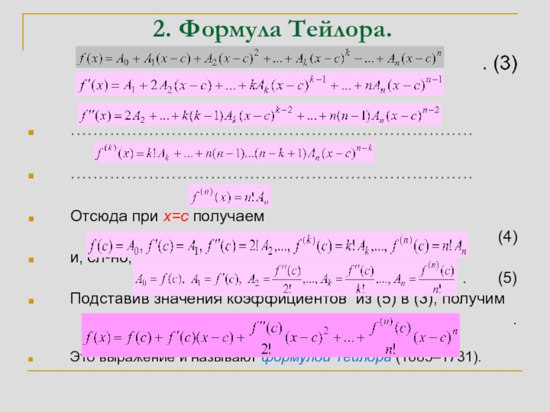
                            Слайд 382. Формула Тейлора.
Используя понятие производной многочлена, можно вычислить коэффициенты разложения
                                                            
                                    
любого многочлена 
из кольца P[x] по степеням двучлена (x-c ).
                                    
Предположим, что такое разложение существует
. (3)
Наша задача – найти коэффициенты A0,A1,A2,…,An этого разложения. 
Найдем все производные многочлена f(x) из (3):
                                
                            							
														
						 
											
                            Слайд 392. Формула Тейлора.
. (3)
………………………………………………………………
………………………………………………………………
Отсюда при x=c получаем
  (4)
и, сл-но,
.
                                                            
                                    
   (5)
Подставив значения коэффициентов из (5) в (3),
                                    получим
.
Это выражение и называют формулой Тейлора (1685–1731).
                                
                            							
														
						 
											
                            Слайд 402. Формула Тейлора.
 Пример 1. Найти значения многочлена
и всех его
                                                            
                                    
производных при x=10, используя схему Горнера.
◘ Запишем разложение многочлена f(x)
                                    по степеням вида (3):
.
Очевидно, что коэффициент A0 равен остатку f(x) от деления на x-c :
              .
                                
                            							
														
						 
											
                            Слайд 412. Формула Тейлора.
Далее, из последнего равенства видно, что коэффициент A1
                                                            
                                    
равен остатку от деления неполного частного, стоящего в квадратных скобках,
                                    на x-c и т.д. 
Учитывая, что остаток и неполное частное от деления многочлена на двучлен можно находить с помощью схемы   Горнера,    коэффициенты A0, A1, A2, A3 , A4 находятся из следующей таблицы:
                                
                            							
														
						 
											
                            Слайд 422. Формула Тейлора.
Таким образом,
разложение многочлена f(x) по степеням x-c. 
По
                                                            
                                    
формулам (4) имеем
     f(10)= A0=-3, 
                                    f’(10)= A1=807,    f’’(10)=2!A2=522, f(3)(10)=3!A3=168 ,    f(4)(10)=4!=24 . ◙
                                
                            							
														
						 
											
                            Слайд 43§5. Отделение кратных множителей.
Эффективных методов разложения многочлена на неприводимые множители
                                                            
                                    
нет. Более того, даже критериев приводимости и неприводимости над произвольным
                                    полем P нет. 
В этом параграфе мы укажем способ, который позволяет выделить произведение неприводимых множителей одинаковой кратности, а это во многих случаях облегчает задачу разложения на неприводимые множители.
Введем сначала понятие кратного неприводимого множителя многочлена. 
                                
                            							
														
						 
											
                            Слайд 441. Кратные неприводимые множители. 
Определение 1. Говорят, что неприводимый над
                                                            
                                    
полем P многочлен p(x) является множителем кратности k для многочлена
                                    f(x) из кольца P[x] или что p(x) входит в разложение f(x) с кратностью k, если f(x) делится на p(x)k и не делится на p(x)k+1, 
т.е. многочлен f(x) представим в виде
f(x)= p(x)kq(x),                (1)
    где q(x) не делится на p(x). 
    Множители кратности 1 называются простыми. 
                                
                            							
														
						 
											
                            Слайд 451. Кратные неприводимые множители. 
Т е о р е м
                                                            
                                    
а 2. Если неприводимый над полем Р многочлен p(x) входит
                                    в разложение многочлена f(x) P[x] с кратностью k, то входит в разложение производной ) с кратностью k-1.
 ◘  В самом деле, дифференцируя равенство
 f(x)= p(x)kq(x),                (1) 
получим
.
Второе слагаемое в квадратной скобке делится на p(x), но первое не делится, т.к. p’(x) и q(x) не делятся на p(x). 
Следовательно, сумма в квадратной скобке не может делиться на p(x).
Таким образом, p(x) входит в разложение f(x) с кратностью k. ◙
                                
                            							
														
						 
											
                            Слайд 461. Кратные неприводимые множители. 
Т е о р е м
                                                            
                                    
а 2. Если неприводимый над полем Р многочлен p(x) входит
                                    в разложение многочлена f(x) P[x] с кратностью k, то входит в разложение производной ) с кратностью k-1.
Следствие 1. Если c – корень многочлена f(x) кратности k, то c является корнем кратности k-1 для его производной.
◘ Действительно, достаточно в качестве p(x) взять многочлен x-c и применить теорему 2. ◙
Следствие 2. Если                          – каноническое разложение многочлена в произведение неприводимых многочленов, то 
                                 . ◙
Следствие 3. Многочлен над полем Р не имеет кратных множителей тогда и только тогда, когда он взаимно прост со своей производной.
◘ В самом деле, в силу следствия 2
d(x)=НОД(f(x),f’(x))=1      k1-1=k2-1=…=ks-1=0  k1=k2=…=ks=1. ◙ 
                                
                            							
														
						 
											
                            Слайд 472. Отделение кратных множителей.
Пусть      
                                                            
                                    
         
                                     .   
Введем обозначения:
Y1, Y2, …,Ys – произведение всех неприводимых множителей соответственно кратности 1, 2, …, k в каноническом разложении f(x).
Тогда
.        (2)
Наша задача будет состоять в том, чтобы найти многочлены   Y1, Y2, …,Ys . 
                                
                            							
														
						 
											
                            Слайд 482. Отделение кратных множителей.
Согласно следствию 2 из теоремы 1 имеем:
Составим
                                                            
                                    
теперь многочлены
                                                                    
                            							
														
						 
											
                            Слайд 492. Отделение кратных множителей.
Отсюда, поделив каждое из полученных равенств на
                                                            
                                    
следующее за ним равенство, получим равенства:
.
Подставляя теперь найденные значения anY1,Y2,…,Ys
                                    в равенство (2), 
окончательно имеем
,
где 
.
                                
                            							
														
						 
											
                            Слайд 502. Отделение кратных множителей.
Пример. Отделить кратные множители многочлена 
 
                                                            
                                    
         
                                                       .
Решение. 1) Находим многочлены Di = НОД(Di-1, D’i-1):
                                  ,         
                                 ; 
                       ,                      ;
 ,            . 
2) Находим многочлены:
,              ,            .
3) Находим многочлены: 
,            ,            .
  Ответ:                       .