Разделы презентаций


Алгоритмы и анализ сложности Содержание курса Введение в теорию

Содержание

Введение в теорию алгоритмов.

Слайды и текст этой презентации

Слайд 1Алгоритмы и анализ сложности Содержание курса
Введение в теорию алгоритмов
Основы теории вычислимости
Основы

анализа сложности алгоритмов
Методы построения алгоритмов
Основные алгоритмы обработки информации

Алгоритмы и анализ сложности Содержание курсаВведение в теорию алгоритмовОсновы теории вычислимостиОсновы анализа сложности алгоритмовМетоды построения алгоритмовОсновные алгоритмы

Слайд 2Введение в теорию алгоритмов.

Введение в теорию алгоритмов.

Слайд 3Несколько примеров интуитивного понятия алгоритма:
Алгоритм — точный набор инструкций, описывающих

порядок действий исполнителя для достижения результата решения задачи за конечное

время.

Алгоритм — это понятные и точные предписания исполнителю совершить конечное число шагов, направленных на решение поставленной задачи.

«Алгоритм — это конечный набор правил, который определяет последовательность операций для решения конкретного множества задач и обладает пятью важными чертами: конечность, определённость, ввод, вывод, эффективность». (Д. Кнут)

«Алгоритм — это точное предписание, определяющее вычислительный процесс, идущий от варьируемых исходных данных к искомому результату». (А. Марков)


Несколько примеров интуитивного понятия алгоритма:Алгоритм — точный набор инструкций, описывающих порядок действий исполнителя для достижения результата решения

Слайд 4Основные свойства алгоритмов
Дискретность
Детерминированность (определённость)
Понятность
Завершаемость (результативность, конечность)
Массовость (универсальность)
Однозначность результата

Основные свойства алгоритмовДискретностьДетерминированность (определённость)ПонятностьЗавершаемость (результативность, конечность)Массовость (универсальность)Однозначность результата

Слайд 5Дискретность. Алгоритм должен представлять процесс решения задачи как порядок выполнения

некоторого конечного множества элементарных шагов. При этом для выполнения каждого

шага алгоритма требуется конечный отрезок времени, то есть преобразование исходных данных в результат осуществляется во времени дискретно.
Детерминированность (определённость). В каждый момент времени следующий шаг работы алгоритма однозначно определяется состоянием системы, т.е. после каждого шага указывается, какой шаг следует выполнять дальше либо указывается, когда следует работу алгоритма считать законченной.
Понятность. Алгоритм должен включать только те команды, которые доступны исполнителю и входят в его систему команд.
Завершаемость (результативность, конечность). При корректно заданных исходных данных алгоритм должен завершать работу и выдавать результат за конечное число шагов.
Массовость (универсальность). Это свойство состоит в том, что алгоритм решения задачи разрабатывается в общем виде и должен быть применим для некоторого класса задач, различающихся лишь исходными данными.
Однозначность результата. В какой бы форме не был записан алгоритм при одних и тех же данных должен быть получен один и тот же результат.
Дискретность. Алгоритм должен представлять процесс решения задачи как порядок выполнения некоторого конечного множества элементарных шагов. При этом

Слайд 6Основные задачи теории алгоритмов
формализация понятия «алгоритм» и исследование формальных алгоритмических

систем;
формальное доказательство алгоритмической неразрешимости ряда задач;
классификация задач, определение и исследование

сложностных классов;
асимптотический анализ сложности алгоритмов;
исследование и анализ рекурсивных алгоритмов;
получение явных функций трудоемкости в целях сравнительного анализа алгоритмов;
разработка критериев сравнительной оценки качества алгоритмов.
Основные задачи теории алгоритмовформализация понятия «алгоритм» и исследование формальных алгоритмических систем;формальное доказательство алгоритмической неразрешимости ряда задач;классификация задач,

Слайд 7Понятие данных
Память
Элементарный шаг
Детерминированность
Результативность
Схема определения понятия «алгоритм»:

Понятие данныхПамятьЭлементарный шагДетерминированностьРезультативностьСхема определения понятия «алгоритм»:

Слайд 8Алгоритм как некое детерминированное устройство - абстрактные машины. Машина Тьюринга

и машина Поста.
Алгоритм как процедура вычисления некой числовой функции. Рекурсивные

функции Черча.
Алгоритм как последовательность преобразований цепочек в каком-либо алфавите.(Комбинаторные операции над словами). Нормальные алгоритмы Маркова.

Основные типы алгоритмических моделей

Алгоритм как некое детерминированное устройство - абстрактные машины. Машина Тьюринга и машина Поста.Алгоритм как процедура вычисления некой

Слайд 9Машина Поста.

Машина Поста.

Слайд 10Тезис Поста - “Всякий алгоритм представим в форме машины Поста”.
Алгоритм

(по Посту) — программа для машины Поста, приводящая к решению

поставленной задачи.
Если задача имеет алгоритмическое решение, то она представима в форме команд для машины Поста.
Тезис Поста - “Всякий алгоритм представим в форме машины Поста”.Алгоритм (по Посту) — программа для машины Поста,

Слайд 11Всего для машины Поста существует шесть типов команд:

Всего для машины Поста существует шесть типов команд:

Слайд 12останов по команде "стоп". Такой останов называется результативным и указывает

на корректность алгоритма;
останов при выполнении недопустимой команды. Случаи, когда указатель

должен записать метку там, где она уже есть, или стереть метку там, где ее нет;
машина не останавливается никогда. Уход в бесконечность, зацикливание.

Варианты окончания выполнения программы на машине Поста

останов по команде

Слайд 13Пример: покажем, как можно воспользоваться командой условного перехода для организации

циклического процесса. Пусть на ленте имеется запись из нескольких меток

подряд, и головка находится над самой крайней меткой справа. Требуется перевести головку влево до первой пустой позиции.
12
2 ? 3; 1
3 !

Пример: покажем, как можно воспользоваться командой условного перехода для организации циклического процесса. Пусть на ленте имеется запись

Слайд 141 -> 2
2 ? 1;3
3

увеличить число 3 на единицу (изменить значение в памяти с

3 на 4). Допустим, точно известно, что каретка стоит где-то слева от меток и обозревает пустую ячейку. Тогда программа увеличения числа на единицу может выглядеть так:
1 -> 22 ? 1;33

Слайд 15
Пример: на ленте машины Поста расположен массив из n меток. Составить программу,

действуя по которой машина выяснит, делится ли число n на 3. Если

да, то после массива через одну пустую ячейку поставить метку.
Пример: на ленте машины Поста расположен массив из n меток. Составить программу, действуя по которой машина выяснит,

Слайд 16Пример: зацикливание.
1  2
2  1

Пример: зацикливание. 1  22  1

Слайд 17Машина Тьюринга

Машина Тьюринга

Слайд 18







В зависимости от считываемого символа и собственного состояния, управляющий модуль

может производить следующие операции:
записывать символ алфавита в ячейку (в том

числе и пустой), заменяя находившийся в ней (в том числе и пустой);
передвигать головку на одну ячейку влево, вправо или оставаться на месте;
менять свое внутреннее состояние;

В зависимости от считываемого символа и собственного состояния, управляющий модуль может производить следующие операции:записывать символ алфавита в

Слайд 19Формально машина Тьюринга может быть описана следующим образом:

Формально машина Тьюринга может быть описана следующим образом:

Слайд 20Способы задания МТ

Способы задания МТ

Слайд 22Конфигурации МТ

Конфигурации МТ

Слайд 24Приведение конфигураций к стандартному виду

Приведение конфигураций к стандартному виду

Слайд 25Определение вычислимости по Тьюрингу

Определение вычислимости по Тьюрингу

Слайд 26Определение вычислимости для функций нескольких переменных

Определение вычислимости для функций нескольких переменных

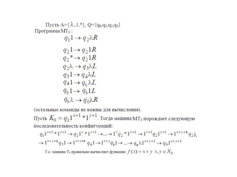
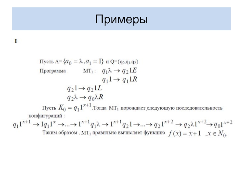
Слайд 27Примеры

Примеры

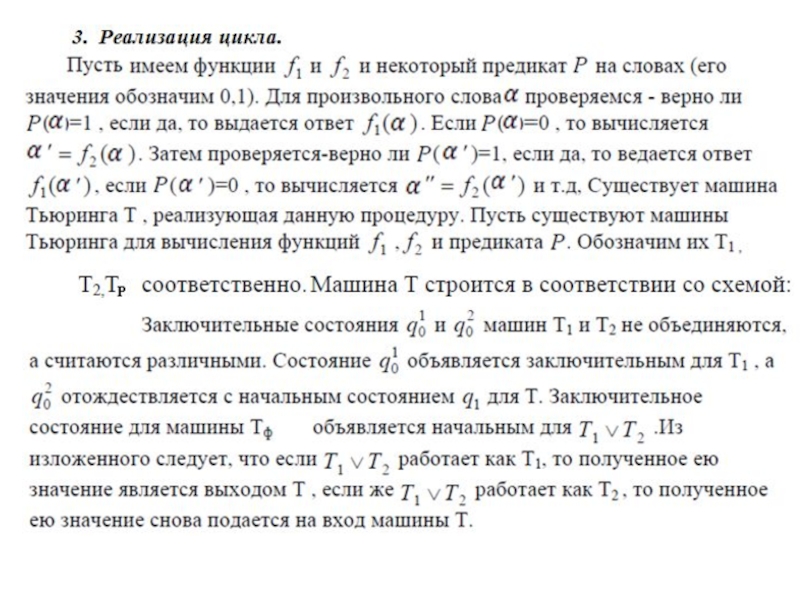
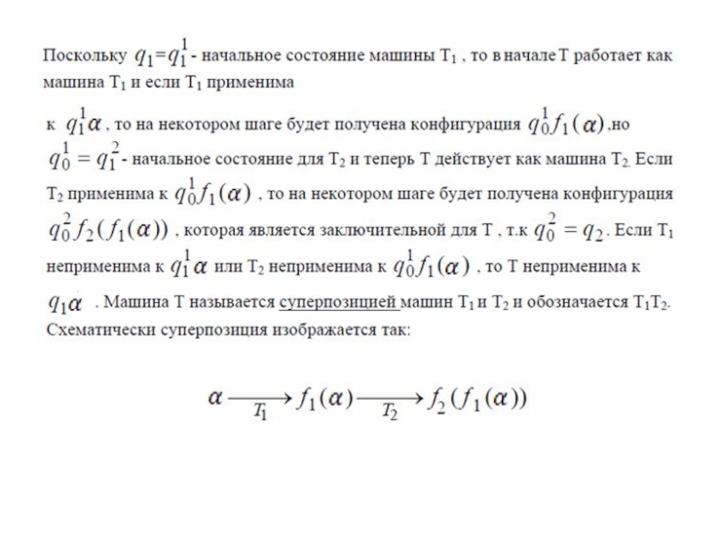
Слайд 30Операции над машинами Тьюринга

Операции над машинами Тьюринга

Слайд 35Построение универсальной МТ.

Построение универсальной МТ.

Обратная связь

Если не удалось найти и скачать доклад-презентацию, Вы можете заказать его на нашем сайте. Мы постараемся найти нужный Вам материал и отправим по электронной почте. Не стесняйтесь обращаться к нам, если у вас возникли вопросы или пожелания:

Email: Нажмите что бы посмотреть 

Что такое TheSlide.ru?

Это сайт презентации, докладов, проектов в PowerPoint. Здесь удобно  хранить и делиться своими презентациями с другими пользователями.


Для правообладателей

Яндекс.Метрика