Разделы презентаций


Автоматизация управления электроэнергетических систем Направление

Содержание

Тема 3 Разложение сложных сигналов на элементарные

Слайды и текст этой презентации

Слайд 1Автоматизация управления электроэнергетических систем
Направление подготовки
6.05070103 “Электротехника и электротехнологии”
Автоматизация управления электроэнергетических

систем

Автоматизация управления электроэнергетических системНаправление подготовки6.05070103 “Электротехника и электротехнологии”Автоматизация управления электроэнергетических систем

Слайд 2Тема 3 Разложение сложных сигналов на элементарные

Тема 3 Разложение сложных сигналов на элементарные

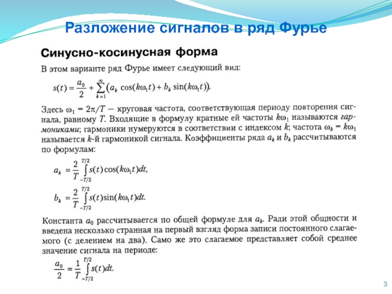
Слайд 3Разложение сигналов в ряд Фурье

Разложение сигналов в ряд Фурье

Слайд 4Примеры разложения сигналов в ряд Фурье
1. Сигнал в форме меандра:
2.

Сигнал треугольной формы:
3. Пилообразный сигнал:

Примеры разложения сигналов в ряд Фурье1. Сигнал в форме меандра:2. Сигнал треугольной формы:3. Пилообразный сигнал:

Слайд 51. Сигнал в форме меандра:
Примеры разложения сигналов в ряд Фурье

1. Сигнал в форме меандра:Примеры разложения сигналов в ряд Фурье

Слайд 62. Сигнал треугольной формы:
Примеры разложения сигналов в ряд Фурье

2. Сигнал треугольной формы:Примеры разложения сигналов в ряд Фурье

Слайд 73. Пилообразный сигнал:
Примеры разложения сигналов в ряд Фурье

3. Пилообразный сигнал:Примеры разложения сигналов в ряд Фурье

Слайд 8Спектр периодических сигналов

Спектр периодических сигналов

Слайд 9Суммирование двух гармонических сигналов с близкими частотами

Суммирование двух гармонических сигналов с близкими частотами

Слайд 10Суммирование гармонических сигналов с далекими частотами

Суммирование гармонических сигналов с далекими частотами

Слайд 11Сравнение суммы гармонических сигналов с АМ-сигналом (Км>100%)

Сравнение суммы гармонических сигналов с АМ-сигналом (Км>100%)

Слайд 12Сравнение суммы гармонических сигналов с АМ-сигналом (Км

Сравнение суммы гармонических сигналов с АМ-сигналом (Км

Слайд 13Амплитудно-модулированный сигнал

Амплитудно-модулированный сигнал

Слайд 14Спектр прямоугольного импульса (1)

Спектр прямоугольного импульса (1)

Слайд 15Спектр прямоугольного импульса (2)

Спектр прямоугольного импульса (2)

Слайд 16Спектр арочного импульса вида Sin(at)/at

Спектр арочного импульса вида Sin(at)/at

Слайд 17Спектр Гауссова импульса

Спектр Гауссова импульса

Слайд 18Спектр экспоненциального и Гауссова импульсов

Спектр экспоненциального и Гауссова импульсов

Слайд 19Спектр одностороннего экспоненциального импульса

Спектр одностороннего экспоненциального импульса

Слайд 20Искажение сигнала при квадратичной нелинейности

Искажение сигнала при квадратичной нелинейности

Слайд 21Искажение сигнала при кубической нелинейности

Искажение сигнала при кубической нелинейности

Слайд 23Спасибо за внимание!

Спасибо за внимание!

Обратная связь

Если не удалось найти и скачать доклад-презентацию, Вы можете заказать его на нашем сайте. Мы постараемся найти нужный Вам материал и отправим по электронной почте. Не стесняйтесь обращаться к нам, если у вас возникли вопросы или пожелания:

Email: Нажмите что бы посмотреть 

Что такое TheSlide.ru?

Это сайт презентации, докладов, проектов в PowerPoint. Здесь удобно  хранить и делиться своими презентациями с другими пользователями.


Для правообладателей

Яндекс.Метрика