Разделы презентаций


Биоэнергетика мембран

Содержание

Мембраны с точки зрения биоэнергетикиБиологические мембраны – природные пленки толщиной 5-7 нм, состоящие из белков и липидов.Липидные компоненты: фосфолипиды или (реже) глико- и сульфолипиды.Белки: определяют специфику мембран (ферменты, пигменты, рецепторы)

Слайды и текст этой презентации

Слайд 1Биоэнергетика мембран: основные понятия

Биоэнергетика мембран: основные понятия

Слайд 2Мембраны с точки зрения биоэнергетики

Биологические мембраны – природные пленки толщиной

5-7 нм, состоящие из белков и липидов.

Липидные компоненты: фосфолипиды или

(реже) глико- и сульфолипиды.

Белки: определяют специфику мембран (ферменты, пигменты, рецепторы)

Мембраны с точки зрения биоэнергетикиБиологические мембраны – природные пленки толщиной 5-7 нм, состоящие из белков и липидов.Липидные

Слайд 3В каждой клетке есть плазматическая мембрана (плазмалемма), которая ограничивает содержимое

клетки от наружной среды, и внутренние мембраны, которые формируют различные

органоиды клетки.

К одномембранным органеллам относятся эндоплазматическая сеть, аппарат Гольджи, лизосомы, вакуоли, пероксисомы; к двумембранным — ядро, митохондрии, пластиды.

В каждой клетке есть плазматическая мембрана (плазмалемма), которая ограничивает содержимое клетки от наружной среды, и внутренние мембраны,

Слайд 4Функции биологических мембран

1) барьерная — обеспечивает регулируемый, избирательный, пассивный и

активный обмен веществ с окружающей средой.
2) транспортная — через мембрану

происходит транспорт веществ в клетку и из клетки.
3) матричная — обеспечивает определенное взаиморасположение и ориентацию мембранных белков, их оптимальное взаимодействие.
4) рецепторная — некоторые белки, находящиеся в мембране, являются рецепторами (молекулами, при помощи которых клетка воспринимает те или иные сигналы).
5) энергетическая.

Функции биологических мембран1) барьерная — обеспечивает регулируемый, избирательный, пассивный и активный обмен веществ с окружающей средой.2) транспортная

Слайд 5Среди энергопреобразующих мембран, наибольшее биологическое значение имеют:
Внутренняя мембрана митохондрий
Внутренняя (цитоплазматическая)

мембрана бактерий
Внешняя мембрана клеток эукариот
Мембрана бактериальных хроматофоров
Тилакоиды хлоропластов и цианобактерий
Вакуолярная

мембрана (тонопласт) растений и грибов

Не преобразуют энергию: внешняя мембрана митохондрий, внешняя мембрана оболочки хлоропласта, мембраны эндоплазматической сети (?) и аппарата Гольджи (?), мембрана ядра (?).
Среди энергопреобразующих мембран, наибольшее биологическое значение имеют:Внутренняя мембрана митохондрийВнутренняя (цитоплазматическая) мембрана бактерийВнешняя мембрана клеток эукариотМембрана бактериальных хроматофоровТилакоиды

Слайд 6Проницаемость биомембран

Низкомолекулярные нейтральные вещества (газы, вода, аммиак, глицерин и мочевина)

свободно диффундируют через биомембраны.
С увеличением размера молекулы теряют способность

проникать через биомембраны (непроницаемы для глюкозы и других сахаров).
Проницаемость биомембран зависит от полярности веществ:
Неполярные вещества, такие, как бензол, этанол, диэтиловый эфир легко проходить через
Для гидрофильных, особенно заряженных молекул, биомембраны непроницаемы (перенос таких веществ осуществляется специализированными транспортными белками)

Проницаемость биомембранНизкомолекулярные нейтральные вещества (газы, вода, аммиак, глицерин и мочевина) свободно диффундируют через биомембраны. С увеличением размера

Слайд 8Пассивный и активный транспорт

Пассивный транспорт - свободная диффузия и транспортные

процессы, обеспечиваемые ионными каналами и переносчиками, осуществляется по градиенту концентрации

или градиенту электрическою заряда (называемым вместе электрохимическим градиентом).

Канальные белки образуют в биомембранах заполненные водой поры, проницаемые для определенных ионов. Например, имеются специфические ионные каналы для ионов Na+, К+, Са2+ и Cl-

Транспортные белки избирательно связывают молекулы субстрата и за счет конформационных изменений переносят их через мембрану.
Белки-переносчики (пермеазы) похожи на ферменты, но они «катализируют» направленный транспорт, а не ферментативную реакцию.
Пассивный и активный транспортПассивный транспорт - свободная диффузия и транспортные процессы, обеспечиваемые ионными каналами и переносчиками, осуществляется

Слайд 9Активный транспорт идет против градиента концентрации или заряда, поэтому активный

транспорт требует притока дополнительной энергии, которая обычно обеспечивается за счет

гидролиза АТФ.

Существует несколько систем активного транспорта (ионные насосы):

1) Натрий-калиевый насос (Na+/K+-АТФаза).
2) Кальциевый насос.
3) Водородный насос.
Активный транспорт идет против градиента концентрации или заряда, поэтому активный транспорт требует притока дополнительной энергии, которая обычно

Слайд 10Протонные и натриевые

потенциалы


Протонный потенциал состоит из:
трансмембранной разности электрических потенциалов (Δψ)
трансмембранной разности

концентрации ионов водорода (ΔрН).

Потенциальная энергия, накопленная в форме Δψ или ΔрН может быть переведена в работу, если в мембране будет сопряженный компонент (сопрягающий перенос протонов по градиенту с совершением полезной работы)
Протонные     и натриевые     потенциалыПротонный потенциал состоит из:трансмембранной разности электрических

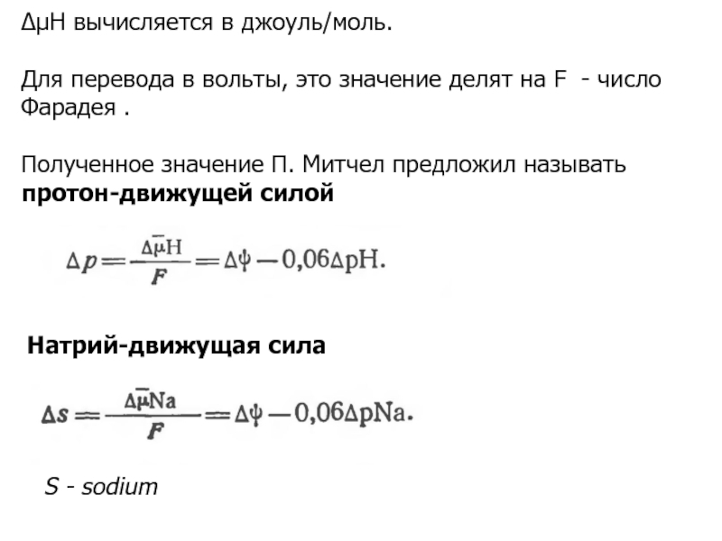
Слайд 12ΔμΗ вычисляется в джоуль/моль.

Для перевода в вольты, это значение делят

на F - число Фарадея .

Полученное значение П. Митчел предложил

называть протон-движущей силой

Натрий-движущая сила

S - sodium

ΔμΗ вычисляется в джоуль/моль.Для перевода в вольты, это значение делят на F - число Фарадея .Полученное значение

Слайд 131-й закон биоэнергетики по Скулачеву


Живая клетка избегает прямого использования энергии

внешних ресурсов для совершения полезной работы. Она сначала превращает их

в одну из трех конвертируемых форм энергии («энергетических валют»), а именно: в АТФ, протонный или натриевый потенциал, которые затем расходуются для осуществления различных энергоемких процессов.
1-й закон биоэнергетики по СкулачевуЖивая клетка избегает прямого использования энергии внешних ресурсов для совершения полезной работы. Она

Слайд 14Гликолиз

Гликолиз

Слайд 15Дыхание

При дыхании источником энергии тоже будет АТФ, но сначала образуется

ΔμΗ, а затем ΔμΗ израсходуется для синтеза АТФ.
Фотосинтез

ДыханиеПри дыхании источником энергии тоже будет АТФ, но сначала образуется ΔμΗ, а затем ΔμΗ израсходуется для синтеза

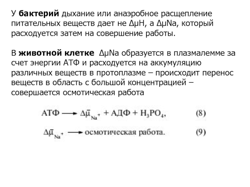
Слайд 17У бактерий дыхание или анаэробное расщепление питательных веществ дает не

ΔμΗ, а ΔμNa, который расходуется затем на совершение работы.

В

животной клетке ΔμNa образуется в плазмалемме за счет энергии АТФ и расходуется на аккумуляцию различных веществ в протоплазме – происходит перенос веществ в область с большой концентрацией – совершается осмотическая работа
У бактерий дыхание или анаэробное расщепление питательных веществ дает не ΔμΗ, а ΔμNa, который расходуется затем на

Слайд 18У морских бактерий осмотическая работа поддерживается за счет ΔμNa, а

у пресноводных – за счет ΔμН.

Химическая работа (синтез химических соединений)

совершается за счет АТФ.

Терморегуляция – тепловая энергия – за счет ΔμН.

Механическая работа у бактерий (вращение жгутиков) – ΔμNa или ΔμН.
У морских бактерий осмотическая работа поддерживается за счет ΔμNa, а у пресноводных – за счет ΔμН.Химическая работа

Слайд 202-й закон

Любая живая клетка всегда располагает как минимум двумя "энергетическими валютами": водорастворимой

(АТФ ) и связанной с мембраной (

 либо   ).
2-й законЛюбая живая клетка всегда располагает как минимум двумя 

Слайд 21Энергетика бактерий (морские аэробные бактерии)

У пресноводных отсутствуют (5) и (6)

Энергетика бактерий (морские аэробные бактерии)У пресноводных отсутствуют (5) и (6)

Слайд 22Энергетика растительной клетки

Энергетика растительной клетки

Слайд 23Энергетика животной клетки

Энергетика животной клетки

Слайд 243-й закон

«Энергетические валюты» клетки могут превращаться одна в другую. Поэтому

получения хотя бы одной из них за счет внешних ресурсов

достаточно для поддержания жизнедеятельности.
3-й закон«Энергетические валюты» клетки могут превращаться одна в другую. Поэтому получения хотя бы одной из них за

Слайд 25Взаимопревращения АТФ, ΔμNa и ΔμН осуществляются специальными ферментами:

АТФ

ΔμН

Н+-АТФ-синтаза

АТФ ΔμNa Na+-АТФ-синтаза

ΔμNa ΔμН H+/Na+ - антипортер

Бактерии Propionigenium modestum нет ни фотосинтеза, ни дыхания, ни гликолиза. Вся энергия поступает только от процесса декарбоксилирования янтарной кислоты в пропионовую. Этот процесс сопряжен с генерацией ΔμNa, которая используется на осмотическую работу или синтез АТФ.

Взаимопревращения АТФ, ΔμNa и ΔμН осуществляются специальными ферментами: АТФ        ΔμН

Обратная связь

Если не удалось найти и скачать доклад-презентацию, Вы можете заказать его на нашем сайте. Мы постараемся найти нужный Вам материал и отправим по электронной почте. Не стесняйтесь обращаться к нам, если у вас возникли вопросы или пожелания:

Email: Нажмите что бы посмотреть 

Что такое TheSlide.ru?

Это сайт презентации, докладов, проектов в PowerPoint. Здесь удобно  хранить и делиться своими презентациями с другими пользователями.


Для правообладателей

Яндекс.Метрика