Разделы презентаций


Числовой ряд

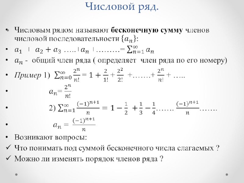
Числовой ряд.  

Слайды и текст этой презентации

Слайд 1Числовой ряд. Сумма ряда. Признаки сходимости
Лекция 7

Числовой ряд. Сумма ряда.  Признаки сходимостиЛекция 7

Слайд 2Числовой ряд.
 

Числовой ряд.  

Слайд 3Сумма ряда
 

Сумма ряда  

Слайд 4Ряд из членов геометрической прогрессии
 

Ряд из членов геометрической прогрессии 

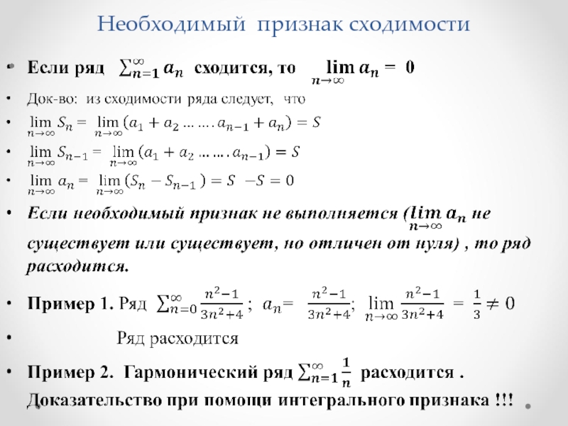
Слайд 5Необходимый признак сходимости
 

Необходимый признак сходимости 

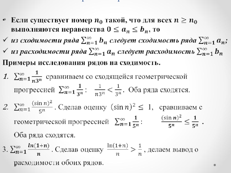
Слайд 7Признак сравнения
 

Признак сравнения 

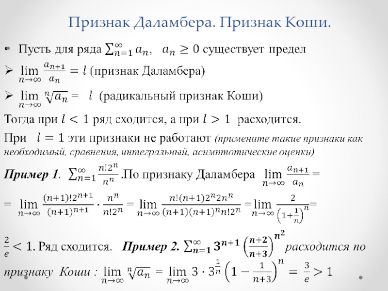
Слайд 8Признак Даламбера. Признак Коши.
 

Признак Даламбера. Признак Коши. 

Слайд 9Интегральный признак сходимости ряда
 

Интегральный признак сходимости ряда 

Обратная связь

Если не удалось найти и скачать доклад-презентацию, Вы можете заказать его на нашем сайте. Мы постараемся найти нужный Вам материал и отправим по электронной почте. Не стесняйтесь обращаться к нам, если у вас возникли вопросы или пожелания:

Email: Нажмите что бы посмотреть 

Что такое TheSlide.ru?

Это сайт презентации, докладов, проектов в PowerPoint. Здесь удобно  хранить и делиться своими презентациями с другими пользователями.


Для правообладателей

Яндекс.Метрика