Разделы презентаций


Цифровая обработка сигналов и изображений

Содержание

Структура дисциплиныОсенний семестр 2+4 часа лекций4+4 часа лабораторных работЗачетВесенний семестр2+4 часа лекций4 часа лабораторных работЭкзамен

Слайды и текст этой презентации

Слайд 1ЭКЗАМЕНАЦИОННАЯ СЕССИЯ

ПРЕПОДАВАТЕЛЬ
АССИСТЕНТ КАФЕДРЫ ЭВМ
ЛУКАШЕВИЧ МАРИНА МИХАЙЛОВНА
Цифровая обработка сигналов и изображений

ЭКЗАМЕНАЦИОННАЯ СЕССИЯПРЕПОДАВАТЕЛЬАССИСТЕНТ КАФЕДРЫ ЭВМЛУКАШЕВИЧ МАРИНА МИХАЙЛОВНАЦифровая обработка сигналов и изображений

Слайд 2Структура дисциплины
Осенний семестр
2+4 часа лекций
4+4 часа лабораторных работ
Зачет
Весенний семестр
2+4

часа лекций
4 часа лабораторных работ
Экзамен




Структура дисциплиныОсенний семестр 2+4 часа лекций4+4 часа лабораторных работЗачетВесенний семестр2+4 часа лекций4 часа лабораторных работЭкзамен

Слайд 3Минимальные требования для получения зачета в осеннем семестре
Сдать и защитить

контрольную работу (КР защищается индивидуально каждым студентом).
Выполнить и защитить ДВЕ

лабораторные работы (выполнение и защита ЛР возможна в бригаде в составе двух человек).
ЗАЧЕТ (два теоретических вопроса из перечня).

До зачета допускаются студенты, защитившие КР и две ЛР.


Минимальные требования для получения зачета в осеннем семестреСдать и защитить контрольную работу (КР защищается индивидуально каждым студентом).Выполнить

Слайд 4Перечень вопросов, выносимых на зачет
Типы сигналов. Связь между сигналами различных

типов.
Задачи анализа и синтеза сигналов.
Представление сигнала с помощью ортогональных функций.
Ряд

Фурье. Преобразование Фурье.
Теорема корреляции.
Теорема свертки.
Теорема отсчетов.
Определение дискретного преобразования Фурье (ДПФ) и обратного дискретного преобразования Фурье (ОБПФ).
Свойства ДПФ (теорема линейности, теорема комплексной сопряженности, теорема сдвига, теорема сверки, теорема корреляции).
Вычислительная сложность ДПФ.
Двумерное ДПФ.
Алгоритм быстрого преобразования Фурье (БПФ) с децимацией во временной области.
Вычислительные преимущества БПФ.
Обратное быстрое преобразование Фурье.
БПФ с частотной децимацией.
Схемы вычисления свертки и корреляции на основе БПФ.
Класс несинусоидальных ортогональных функций (функции Радемахера, функции Хаара, функции Уолша).
Код Грея.
Преобразование Уолша.
Преобразование Уолша-Адамара (Адамара).
Алгоритм быстрого преобразования Уолша-Адамара.
Дискретное косинусное преобразование (ДКП). Применение ДКП: сжатие изображений (алгоритм JPEG).
Вейвлет- преобразование. Принцип неопределенности Гейзенберга.
Кратномасштабный анализ.
Дискретное вейвлет-преобразвование. Алгоритм JPEG 2000.

Перечень вопросов, выносимых на зачетТипы сигналов. Связь между сигналами различных типов.Задачи анализа и синтеза сигналов.Представление сигнала с

Слайд 5ЧТО ТАКОЕ СИГНАЛ?
ВОЗМОЖНЫЕ ВАРИАНТЫ КЛАССИФИКАЦИИ СИГНАЛОВ
ПРОБЛЕМА ВЫБОРКИ
ТЕОРЕМА КОТЕЛЬНИКОВА



Вводная информация по курсу

ЧТО ТАКОЕ СИГНАЛ?ВОЗМОЖНЫЕ ВАРИАНТЫ КЛАССИФИКАЦИИ СИГНАЛОВПРОБЛЕМА ВЫБОРКИТЕОРЕМА КОТЕЛЬНИКОВАВводная информация по курсу

Слайд 6Физический смысл – сигнал создается определенным процессом, протекающим во времени.
Важнейшие

формы аналитического выражения сигнала – представление записи этого сигнала с

помощью колебаний или спектра (временное или частотное представление).

Примеры сигналов


Цифровая обработка сигналов (Digital Signal Processing)

s(t) – звук

f(x,y) – изображение

Физический смысл – сигнал создается определенным процессом, протекающим во времени.Важнейшие формы аналитического выражения сигнала – представление записи

Слайд 7Сигналы бывают разные…

Сигналы это:
Различные физические величины;
Различные единицы измерения;
Различные масштабы переменных.

Сигналы бывают разные…Сигналы это:Различные физические величины;Различные единицы измерения;Различные масштабы переменных.

Слайд 8Классификация сигналов
Случайный сигнал – значение такого сигнала в любой момент

времени является случайной величиной.

Детерминированный сигнал – величину такого сигнала можно

предсказать в любой момент времени (в любой точке).


Классификация сигналовСлучайный сигнал – значение такого сигнала в любой момент времени является случайной величиной.Детерминированный сигнал – величину

Слайд 9Аналоговые (непрерывные)
Примеры:
звук в воздухе или в проводе, идущем от микрофона
изображение

(до ввода в компьютер)
запись показаний датчика
Цифровые (дискретные)
Примеры:
звук в компьютере (одномерный

массив чисел)
изображение в компьютере (двумерный массив чисел)
запись показаний датчика в компьютере (одномерный массив)

Классификация сигналов

Аналоговые (непрерывные)Примеры:звук в воздухе или в проводе, идущем от микрофонаизображение (до ввода в компьютер)запись показаний датчикаЦифровые (дискретные)Примеры:звук

Слайд 10Классификация колебаний
КОЛЕБАНИЯ:
Каузальное
колебание, имеющее начало во

времени, которое можно рассматривать как причинное.
Периодическое
колебание,

которое задается на интервале и любое значение повторяется через интервалы времени, равные Т (период):
Финитное
колебание, локализованное во времени, т.е. колебание равное нулю вне некоторого ограниченного интервала времени
Непрерывное
колебание, которое рассматривается в каждой точке оси времени, т.е. такое колебание задано на несчетном временном интервале
Дискретное
колебание рассматривается только в фиксированный момент времени, т.е. заданное на счетном множестве временных точек

Классификация колебаний	КОЛЕБАНИЯ:Каузальное    колебание, имеющее начало во времени, которое можно рассматривать как причинное.Периодическое

Слайд 11Проблема выборки
В процессе преобразования аналогового сигнала в цифровой

очевидно, что чем шире интервал дискретизации выборки и грубее квантование,

тем меньше требуется данных для представления сигнала. Однако, если сигнал представлен слишком малым объемом данных, то возникает опасность потерять информацию, которую содержит сигнал. Проблема выбора интервала дискретизации…
Проблема выборки  В процессе преобразования аналогового сигнала в цифровой очевидно, что чем шире интервал дискретизации выборки

Слайд 12Теорема Котельникова-Найквиста-Шенона
Интервал дискретизации выборки должен быть меньше

половины периода.

Теорема Котельникова-Найквиста-Шеннона: если сигнал таков, что его

спектр ограничен частотой F, то после дискретизации сигнала с частотой не менее 2F можно восстановить исходный непрерывный сигнал по полученному цифровому абсолютно точно.
Теорема Котельникова-Найквиста-Шенона   Интервал дискретизации выборки должен быть меньше половины периода.  Теорема Котельникова-Найквиста-Шеннона: если сигнал

Слайд 13НЕОБХОДИМЫЕ МАТЕМАТИЧЕСКИЕ ПРЕДСТАВЛЕНИЯ
РАЗЛОЖЕНИЕ ФУНКЦИИ В РЯД ФУРЬЕ
НЕПРЕРЫВНОЕ ПРЕОБРАЗОВАНИЕ ФУРЬЕ
ДИСКРЕТНОЕ ПРЕОБРАЗОВАНИЕ

ФУРЬЕ

Разложение в ряд Фурье

НЕОБХОДИМЫЕ МАТЕМАТИЧЕСКИЕ ПРЕДСТАВЛЕНИЯРАЗЛОЖЕНИЕ ФУНКЦИИ В РЯД ФУРЬЕНЕПРЕРЫВНОЕ ПРЕОБРАЗОВАНИЕ ФУРЬЕДИСКРЕТНОЕ ПРЕОБРАЗОВАНИЕ ФУРЬЕРазложение в ряд Фурье

Слайд 14А вот и он☺
Jean Baptiste Joseph Fourier

А вот и он☺Jean Baptiste Joseph Fourier

Слайд 15Необходимые математические представления
Комплексное представление чисел на плоскости

Представление комплексных сопряженных чисел

Графическая

иллюстрация формулы Эйлера

Необходимые математические представленияКомплексное представление чисел на плоскостиПредставление комплексных сопряженных чиселГрафическая иллюстрация формулы Эйлера

Слайд 16Необходимые математические представления
Абсолютная величина (модуль) числа


Аргумент числа

Необходимые математические представленияАбсолютная величина (модуль) числаАргумент числа

Слайд 17Ортогональные функции
Множество непрерывных функций действительного переменного
называется ортогональным

на интервале ,

если


При множество {Un(t)} называется ортонормированным.






Ортогональные функции	Множество непрерывных функций действительного переменного   называется ортогональным на интервале

Слайд 18 Впервые в 1807 году французский математик и физик Жан Батист

Жозеф Фурье показал, что любую произвольную функцию

можно представить в виде бесконечной суммы синусных и косинусных членов:


где (рад/с) – основная угловая частота, которая связана с периодом T функции соотношением . Частоты называют гармониками, так как они кратны основной частоте . В данном случае речь идет о системе ортогональных функций вида

Разложение функции в ряд Фурье

Впервые в 1807 году французский математик и физик Жан Батист Жозеф Фурье показал, что любую произвольную функцию

Слайд 19
=
Сумма синусов и косинусов

= Сумма синусов и косинусов

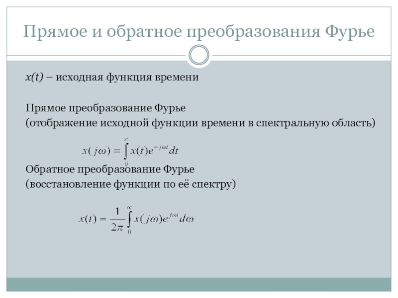
Слайд 20Прямое и обратное преобразования Фурье
x(t) – исходная функция времени

Прямое преобразование

Фурье
(отображение исходной функции времени в спектральную область)


Обратное преобразование Фурье
(восстановление

функции по её спектру)



Прямое и обратное преобразования Фурьеx(t) – исходная функция времениПрямое преобразование Фурье(отображение исходной функции времени в спектральную область)

Слайд 21Основная идея дискретного преобразования Фурье

Основная идея дискретного преобразования Фурье

Слайд 22БПФ С ПРОРЕЖИВАНИЕМ ПО ВРЕМЕНИ
БПФ С ПРОРЕЖИВАНИЕМ ПО ЧАСТОТЕ
Алгоритм быстрого

преобразования Фурье

БПФ С ПРОРЕЖИВАНИЕМ ПО ВРЕМЕНИБПФ С ПРОРЕЖИВАНИЕМ ПО ЧАСТОТЕАлгоритм быстрого преобразования Фурье

Слайд 23Дискретное преобразование Фурье (ДПФ)
Вычислительная сложность:
Каждый коэффициент ДПФ требует:
N комплексных

умножений
N-1 комплексных сложений
Все N коэффициентов ДПФ требуют:
N2 комплексных умножений
N(N-1) комплексных

сложений
Более быстрые методы основаны на свойствах симметрии и периодичности
Симметрия
Периодичность
Дискретное преобразование Фурье (ДПФ)Вычислительная сложность: Каждый коэффициент ДПФ требует:N комплексных умноженийN-1 комплексных сложенийВсе N коэффициентов ДПФ требуют:N2

Слайд 248-точечное ДПФ (N=8)


8-точечное ДПФ (N=8)

Слайд 25Степенной ряд W

Степенной ряд W

Слайд 26Алгоритм БПФ с прореживанием по времени
Применяются свойства симметрии и периодичности
Рассматривается

для случаев, когда
Разделим x[n] на две последовательности длиной N/2
Четные

элементы в первой последовательности
Нечетные элементы во второй последовательности



Пусть n=2r для четных и n=2r+1 для нечетных элементов






G[k] и H[k] - N/2-точечные ДПФ для каждой последовательности
Алгоритм БПФ с прореживанием по времениПрименяются свойства симметрии и периодичностиРассматривается для случаев, когда Разделим x[n] на две

Слайд 27Прореживание по времени
Пример 8-точечного ДПФ с прореживанием по времени
Два N/2-точечных

ДПФ
2(N/2)2 комплексных умножений
2(N/2)2 комплексных сложений
Комбинация выходов двух ДПФ дает
N комплексных

умножений
N комплексных сложений
Итоговая вычислительная сложность
N2/2+N комплексных умножений
N2/2+N комплексных сложений
Более эффективно, чем прямое ДПФ
Повторяем тот же процесс
Делим N/2-точечные ДПФ на
два N/4-точечные ДПФ
Комбинируем выходы



Прореживание по времениПример 8-точечного ДПФ с прореживанием по времениДва N/2-точечных ДПФ2(N/2)2 комплексных умножений2(N/2)2 комплексных сложенийКомбинация выходов двух

Слайд 28Прореживание по времени
После двух шагов прореживания по времени










Повторять пока не

останутся 2-точечные ДПФ

Прореживание по времениПосле двух шагов прореживания по времениПовторять пока не останутся 2-точечные ДПФ

Слайд 29Алгоритм БПФ С прореживанием по времени
Финальная граф-схема алгоритма для N=8












Вычислительная

сложность:
Nlog2N комплексных сложений и умножений

Алгоритм БПФ С прореживанием по времениФинальная граф-схема алгоритма для N=8Вычислительная сложность:Nlog2N комплексных сложений и умножений

Слайд 30Вычисление «бабочки»
Следующий граф определяет бабочку






Мы можем реализовать операцию «Бабочка» с

одним умножением





Финальная вычислительная сложность БПФ с прореживанием по времени
(N/2)log2N комплексных

сложений и умножений

Вычисление «бабочки»Следующий граф определяет бабочкуМы можем реализовать операцию «Бабочка» с одним умножениемФинальная вычислительная сложность БПФ с прореживанием

Слайд 31Примечание к алгоритму
Отметим последовательность входных элементов
Бит-реверсная индексация

Примечание к алгоритмуОтметим последовательность входных элементовБит-реверсная индексация

Слайд 32Примечание к алгоритму

Примечание к алгоритму

Слайд 33Алгоритм БПФ с прореживанием по частоте
ДПФ


Разделим ДПФ на две части

(«верхняя» и «нижняя»)


Получим



Аналогично для второй половины


Алгоритм БПФ с прореживанием по частотеДПФРазделим ДПФ на две части («верхняя» и «нижняя»)ПолучимАналогично для второй половины

Слайд 34Алгоритм БПФ с прореживанием по частоте
Финальная граф-схема алгоритма для N=8


Алгоритм БПФ с прореживанием по частотеФинальная граф-схема алгоритма для N=8

Слайд 35БПФ с прореживанием по времени
БПФ с прореживанием по частоте
Операция «бабочка»

в алгоритмах с прореживанием по времени и по частоте

БПФ с прореживанием по времениБПФ с прореживанием по частотеОперация «бабочка» в алгоритмах с прореживанием по времени и

Слайд 36
Практическое применение

Практическое применение

Слайд 37
Спектральный анализ
Отображение спектров изображений
Спектр – это картинка, показывающая зависимость амплитуды

от частоты и от направления синусоиды.
Амплитуды отображаются в виде яркостей.
Нулевая

частота – в центре спектра, низкие частоты вокруг центра, высокие – дальше от центра.
Спектр обычно продублирован отражением от нулевой частоты.
В реальных изображениях чаще всего гораздо большие амплитуды имеют низкие частоты (и постоянная составляющая). Поэтому постоянную составляющую иногда удаляют, или применяют логарифмический масштаб отображения амплитуд, чтобы пара самый мощных гармоник не скрыла остальные, менее мощные, но тоже существенные гармоники.

Спектральный анализОтображение спектров изображенийСпектр – это картинка, показывающая зависимость амплитуды от частоты и от направления синусоиды.Амплитуды отображаются

Слайд 38
Спектральный анализ
Примеры изображений и их спектров
Видно, что спектр одной синусоиды

– это точка
(не забываем про симметричное отражение спектра)
Две синусоиды –

две точки
Спектральный анализПримеры изображений и их спектровВидно, что спектр одной синусоиды – это точка(не забываем про симметричное отражение

Слайд 39
Спектральный анализ
Примеры изображений и их спектров
По спектру прослеживаются преобладающие направления

в исходной картинке
Много высоких частот в спектре – много мелких

деталей в исходном изображении
Спектральный анализПримеры изображений и их спектровПо спектру прослеживаются преобладающие направления в исходной картинкеМного высоких частот в спектре

Слайд 40
Спектральный анализ
Отображение спектра звука: спектрограмма
Спектрограмма – график зависимости амплитуды от

частоты
Низкие частоты – слева, высокие – справа
Часто применяется логарифмический масштаб

частот и амплитуд: “log-log-спектрограмма”
Временное и частотное разрешение спектрограммы

Спектральный анализОтображение спектра звука: спектрограммаСпектрограмма – график зависимости амплитуды от частотыНизкие частоты – слева, высокие – справаЧасто

Слайд 41Двумерное ДПФ, пример

Двумерное ДПФ, пример

Слайд 42Двумерное ДПФ, пример

Двумерное ДПФ, пример

Слайд 43Frequency Bands
Percentage of image power enclosed in circles (small to

large) :

90%, 95%, 98%, 99%, 99.5%,

99.9%

Image

Fourier Spectrum

Frequency BandsPercentage of image power enclosed in circles (small to large) : 	   90%, 95%,

Слайд 44Low pass Filtering
90%
95%
98%
99%
99.5%
99.9%

Low pass Filtering90%95%98% 99%99.5% 99.9%

Слайд 45Noise Removal
Noisy image

Noise RemovalNoisy image

Слайд 46Noise Removal
Noisy image
Fourier Spectrum
Noise-cleaned image

Noise RemovalNoisy imageFourier SpectrumNoise-cleaned image

Слайд 47High Pass Filtering
Original
High Pass Filtered

High Pass FilteringOriginalHigh Pass Filtered

Слайд 48High Frequency Emphasis
+
Original
High Pass Filtered

High Frequency Emphasis+OriginalHigh Pass Filtered

Слайд 49High Frequency Emphasis
Original
High Frequency Emphasis
Original
High Frequency
Emphasis

High Frequency EmphasisOriginalHigh Frequency EmphasisOriginalHigh Frequency Emphasis

Слайд 50Original
High Frequency Emphasis

OriginalHigh Frequency Emphasis

Слайд 512D Image
Rotation

2D ImageRotation

Слайд 52Image
Domain
Frequency
Domain
Fourier Transform -- Examples

Image DomainFrequency DomainFourier Transform -- Examples

Слайд 53Image
Fourier spectrum
Fourier Transform -- Examples

ImageFourier spectrumFourier Transform -- Examples

Слайд 54ЧТО ЖЕ МЫ ТАМ НАПИСАЛИ, ИСХОДЯ ИЗ ТОГО, ЧТО МЫ

СЕЙЧАС ПРОСЛУШАЛИ…
Контрольная работа

ЧТО ЖЕ МЫ ТАМ НАПИСАЛИ, ИСХОДЯ ИЗ ТОГО, ЧТО МЫ СЕЙЧАС ПРОСЛУШАЛИ…Контрольная работа

Обратная связь

Если не удалось найти и скачать доклад-презентацию, Вы можете заказать его на нашем сайте. Мы постараемся найти нужный Вам материал и отправим по электронной почте. Не стесняйтесь обращаться к нам, если у вас возникли вопросы или пожелания:

Email: Нажмите что бы посмотреть 

Что такое TheSlide.ru?

Это сайт презентации, докладов, проектов в PowerPoint. Здесь удобно  хранить и делиться своими презентациями с другими пользователями.


Для правообладателей

Яндекс.Метрика