Разделы презентаций


Демонстрационный вариант ЕГЭ 2014 г. МАТЕМАТИКА, 11 класс

Содержание

31 октября на сайте Федерального института педагогических измерений www.fipi.ru началась публикация открытого банка заданий ЕГЭ и ГИА-9. В нем представлены все типы экзаменационных заданий по всем предметам ЕГЭ и ГИА-9. Для

Слайды и текст этой презентации

Слайд 1Демонстрационный вариант ЕГЭ 2014 г. МАТЕМАТИКА, 11 класс
МБОУ СОШ

№5 – «Школа здоровья и развития»
г. Радужный
Автор: учитель математики Е.Ю.

Семёнова
Демонстрационный вариант  ЕГЭ 2014 г.  МАТЕМАТИКА, 11 класс МБОУ СОШ №5 – «Школа здоровья и

Слайд 231 октября на сайте Федерального института педагогических измерений www.fipi.ru началась

публикация открытого банка заданий ЕГЭ и ГИА-9. В нем представлены

все типы экзаменационных заданий по всем предметам ЕГЭ и ГИА-9. Для удобства работы задания в открытом банке собраны по тематическим разделам.
Наполнение открытого банка будет происходить поэтапно. До конца марта 2014 года будет опубликовано более 45000 заданий ЕГЭ, включая версии предстоящих экзаменов. Свыше 50000 заданий ГИА-9 планируется опубликовать до конца января 2014 года.

Рособрнадзор начинает публикацию открытого банка заданий ЕГЭ и ГИА-9

31 октября на сайте Федерального института педагогических измерений www.fipi.ru началась публикация открытого банка заданий ЕГЭ и ГИА-9.

Слайд 3При проведении государственной итоговой аттестации выпускников 9 классов в 2014

году экзаменационные варианты предполагается полностью собирать из заданий открытого банка.

Планируется, что каждый регион будет самостоятельно формировать варианты ГИА-9. Рособрнадзор считает, что такая технология в целом повышает ответственность субъектов Российской Федерации за полное соблюдение экзаменационных технологий и процедур, в том числе – за вероятность попадания в Интернет КИМ ГИА-9.

Рособрнадзор начинает публикацию открытого банка заданий ЕГЭ и ГИА-9

При проведении государственной итоговой аттестации выпускников 9 классов в 2014 году экзаменационные варианты предполагается полностью собирать из

Слайд 4Вариант состоит из двух частей и содержит 21 задание.
Часть

1 состоит из 10 заданий (задания В1–В10) с кратким числовым

ответом, проверяющих наличие практических математических знаний и умений базового уровня.
Часть 2 содержит 11 заданий по материалу курса математики средней школы, проверяющих базовый и профильный уровни математической подготовки.
Из них пять заданий (задания В11–В15) с кратким ответом и шесть заданий (задания С1–С6) с развёрнутым решением.

Структура демонстрационного варианта

Вариант состоит из двух частей и содержит 21 задание. Часть 1 состоит из 10 заданий (задания В1–В10)

Слайд 5Правильное решение каждого из заданий оценивается:
В1 – В15 – 1

баллом.
С1 и С2 – 2 баллами,
С3 и С4

– 3 баллами,
С5 и С6 – 4 баллами.
Максимальный первичный балл за выполнение всей работы – 33 балла.
По сравнению с моделью 2013 г. имеются изменения. Работа в 2014 г. состоит из двух частей и содержит 21 задание. Сохраняется преемственность в тематике, примерном содержании и уровне сложности заданий. С целью оптимизации структуры варианта и с учётом опыта ЕГЭ 2012 г. и 2013 г. произведена перестановка некоторых заданий с кратким ответом.
Добавлено одно задание с кратким ответом базового уровня сложности, предназначенное для проверки навыков практического применения математики.

Оценивание экзаменационной работы

Правильное решение каждого из заданий оценивается:В1 – В15 – 1 баллом. С1 и С2 – 2 баллами,

Слайд 6На выполнение заданий варианта КИМ по математике даётся 3 часа

55 минут (235 минут). Работа состоит из двух частей, включающих

в себя 21 задание.
Часть 1 содержит 10 заданий (задания В1–В10) базового уровня сложности, проверяющих наличие практических математических знаний и умений.
Часть 2 содержит 11 заданий (задания В11–В15 и С1– С6) базового, повышенного и высокого уровней по материалу курса математики средней школы, проверяющих уровень профильной математической подготовки.
Ответом к каждому из заданий В1–В15 является целое число или конечная десятичная дробь.
При выполнении заданий С1–С6 требуется записать полное решение и ответ.

Инструкция по выполнению работы

На выполнение заданий варианта КИМ по математике даётся 3 часа 55 минут (235 минут). Работа состоит из

Слайд 7Все бланки ЕГЭ заполняются яркими чёрными чернилами. Допускается использование гелевой,

капиллярной или перьевой ручки.
При выполнении заданий Вы можете пользоваться

черновиком.
Обращаем Ваше внимание, что записи в черновике не будут учитываться при оценивании работы.
Советуем выполнять задания в том порядке, как они даны. Для экономии времени пропускайте задание, которое не удаётся выполнить сразу, и переходите к следующему. Если после выполнения всей работы у Вас останется время, Вы сможете вернуться к пропущенным заданиям.
Баллы, полученные Вами за выполненные задания, суммируются. Постарайтесь выполнить как можно больше заданий и набрать наибольшее количество баллов.

Инструкция по выполнению работы

Все бланки ЕГЭ заполняются яркими чёрными чернилами. Допускается использование гелевой, капиллярной или перьевой ручки. При выполнении заданий

Слайд 8Ответом на задания В1–В10 должно быть целое число или конечная

десятичная дробь. Ответ следует записать в бланк ответов №1 справа

от номера выполняемого задания, начиная с первой клеточки. Каждую цифру, знак минус и запятую пишите в отдельной клеточке в соответствии с приведёнными в бланке образцами. Единицы измерений писать не нужно.

Часть 1

Поезд отправился из Санкт-Петербурга в 23 часа 50 минут и прибыл в Москву в 7 часов 50 минут следующих суток. Сколько часов поезд находился в пути?

B1

Футболка стоила 800 рублей. Затем цена была снижена на 15%. Сколько рублей сдачи с 1000 рублей должен получить покупатель при покупке этой футболки после снижения цены?

B2

Ответ: 8.

Ответ: 320.

Ответом на задания В1–В10 должно быть целое число или конечная десятичная дробь. Ответ следует записать в бланк

Слайд 9Часть 1
На диаграмме показано распределение выплавки меди в 10 странах

мира (в тысячах тонн) за 2006 год. Среди представленных стран

первое место по выплавке меди занимали США, десятое место – Казахстан. Какое место занимала Канада?

B3

Ответ: 7.

Часть 1На диаграмме показано распределение выплавки меди в 10 странах мира (в тысячах тонн) за 2006 год.

Слайд 10Часть 1
Строительная фирма планирует купить 70 м пеноблоков у одного

из трёх поставщиков. Цены и условия доставки приведены в таблице.

Сколько рублей нужно заплатить за самую дешёвую покупку с доставкой?

B4

Ответ: 192 000.

Часть 1Строительная фирма планирует купить 70 м пеноблоков у одного из трёх поставщиков. Цены и условия доставки

Слайд 11Часть 1
Найдите площадь ромба, изображённого на клетчатой бумаге с размером

клетки 1 см × 1 см. Ответ дайте в квадратных

сантиметрах.

B5

Ответ: 12.

Часть 1Найдите площадь ромба, изображённого на клетчатой бумаге с размером клетки 1 см × 1 см. Ответ

Слайд 12Часть 1
В сборнике билетов по биологии всего 25 билетов, в

двух из них встречается вопрос о грибах. На экзамене школьнику

достаётся один случайно выбранный билет из этого сборника. Найдите вероятность того, что в этом билете не будет вопроса о грибах.

B6

Найдите корень уравнения 3х – 5 = 81.

B7


Треугольник ABC вписан в окружность с центром O. Найдите угол BOC, если угол BAC равен 32°. Ответ дайте в градусах.

B8

Ответ: 0,92.

Ответ: 9.

Ответ: 64.

Часть 1В сборнике билетов по биологии всего 25 билетов, в двух из них встречается вопрос о грибах.

Слайд 13Часть 1
На рисунке изображён график дифференцируемой функции y = f(x).

На оси абсцисс отмечены девять точек: x1, x2, ..., x9.


Среди этих точек найдите все точки, в которых производная функции f(x) отрицательна. В ответе укажите количество найденных точек.

B9


Ответ: 3.

Часть 1На рисунке изображён график дифференцируемой функции y = f(x). На оси абсцисс отмечены девять точек: x1,

Слайд 14Часть 1
В цилиндрическом сосуде уровень жидкости достигает 16 см. На

какой высоте будет находиться уровень жидкости, если её перелить во

второй цилиндрический сосуд, диаметр которого в 2 раза больше диаметра первого? Ответ выразите в сантиметрах.

B10


Не забудьте перенести все ответы в бланк ответов №1.

Ответ: 4.

Часть 1В цилиндрическом сосуде уровень жидкости достигает 16 см. На какой высоте будет находиться уровень жидкости, если

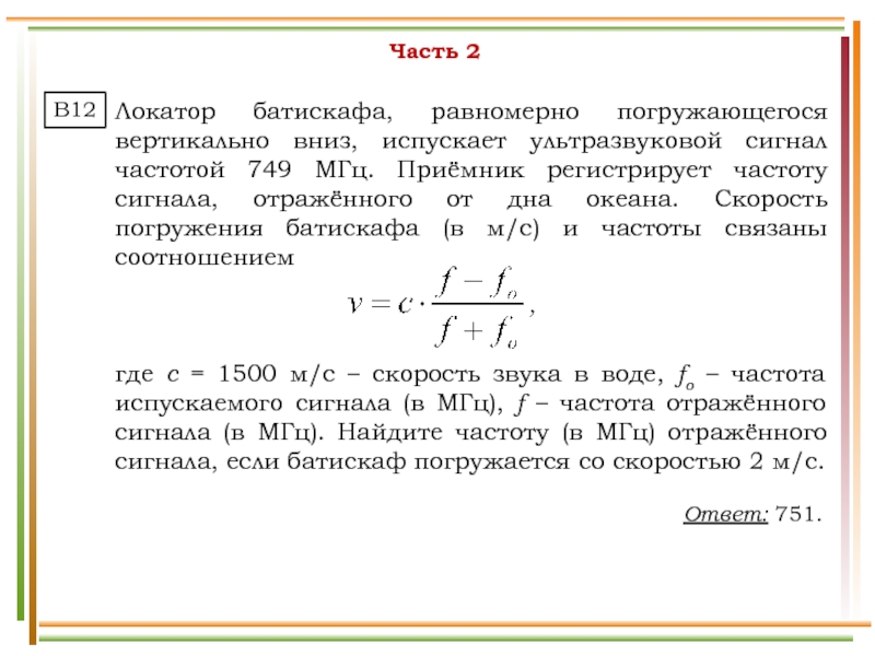
Слайд 15Часть 2

Ответом на задания В11–В15 должно быть целое число

или конечная десятичная дробь. Ответ следует записать в бланк ответов

№1 справа от номера выполняемого задания, начиная с первой клеточки. Каждую цифру, знак минус и запятую пишите в отдельной клеточке в соответствии с приведёнными в бланке образцами. Единицы измерений писать не нужно.

Найдите sin α, если cos α = 0,6 и π < α < 2π.

B11

Ответ: −0,8.

Часть 2 Ответом на задания В11–В15 должно быть целое число или конечная десятичная дробь. Ответ следует записать

Слайд 16Часть 2

Локатор батискафа, равномерно погружающегося вертикально вниз, испускает ультразвуковой

сигнал частотой 749 МГц. Приёмник регистрирует частоту сигнала, отражённого от

дна океана. Скорость погружения батискафа (в м/с) и частоты связаны соотношением



где c = 1500 м/с – скорость звука в воде, fо – частота испускаемого сигнала (в МГц), f – частота отражённого сигнала (в МГц). Найдите частоту (в МГц) отражённого сигнала, если батискаф погружается со скоростью 2 м/с.

B12

Ответ: 751.

Часть 2 Локатор батискафа, равномерно погружающегося вертикально вниз, испускает ультразвуковой сигнал частотой 749 МГц. Приёмник регистрирует частоту

Слайд 17Часть 2
Около конуса описана сфера (сфера содержит окружность основания конуса

и его вершину). Центр сферы совпадает с центром основания конуса.

Радиус сферы равен 10√2. Найдите образующую конуса.

B13

Ответ: 20.

Часть 2Около конуса описана сфера (сфера содержит окружность основания конуса и его вершину). Центр сферы совпадает с

Слайд 18Часть 2

Весной катер идёт против течения реки в 5/3

раза медленнее, чем по течению. Летом течение становится на 1

км/ч медленнее. Поэтому летом катер идёт против течения в 3/2 раза медленнее, чем по течению. Найдите скорость течения весной (в км/ч).

B14

Найдите точку максимума функции у = ln(х + 4)2 + 2х + 7.

B15

Не забудьте перенести все ответы в бланк ответов №1.

Ответ: 5.

Ответ: −5.

Часть 2 Весной катер идёт против течения реки в 5/3 раза медленнее, чем по течению. Летом течение

Слайд 19Часть 2
Для записи решений и ответов на задания С1– С6

используйте бланк ответов №2. Запишите сначала номер выполняемого задания (С1,

С2 и т. д.), а затем полное обоснованное решение и ответ.

а) Решите уравнение

б) Найдите все корни этого уравнения,

принадлежащие промежутку

С1

В прямоугольном параллелепипеде ABCDA1B1C1D1 известны рёбра: AB = 3, AD = 2, AA1 = 5. Точка O принадлежит ребру BB1 и делит его в отношении 2 : 3, считая от вершины B. Найдите площадь сечения этого параллелепипеда плоскостью, проходящей через точки A, O и C1.

С2

Часть 2Для записи решений и ответов на задания С1– С6 используйте бланк ответов №2. Запишите сначала номер

Слайд 20Часть 2
Решите систему неравенств
С3
Две окружности касаются внешним образом в точке

K. Прямая AB касается первой окружности в точке A, а

второй – в точке B. Прямая BK пересекает первую окружность в точке D, прямая AK пересекает вторую окружность в точке C.
а) Докажите, что прямые AD и BC параллельны.
б) Найдите площадь треугольника AKB, если известно, что радиусы окружностей равны 4 и 1.

С4

Часть 2Решите систему неравенствС3Две окружности касаются внешним образом в точке K. Прямая AB касается первой окружности в

Слайд 21Часть 2
Найдите все значения a, при каждом из которых наименьшее

значение функции
больше 1.
С5
На доске написано более 40, но

менее 48 целых чисел. Среднее арифметическое этих чисел равно 3, среднее арифметическое всех положительных из них равно 4, а среднее арифметическое всех отрицательных из них равно 8.
а) Сколько чисел написано на доске?
б) Каких чисел написано больше: положительных или отрицательных?
в) Какое наибольшее количество положительных чисел может быть среди них?

С6

Часть 2Найдите все значения a, при каждом из которых наименьшее значение функции больше 1. С5На доске написано

Слайд 22Использованы материалы:

Использованы материалы:

Обратная связь

Если не удалось найти и скачать доклад-презентацию, Вы можете заказать его на нашем сайте. Мы постараемся найти нужный Вам материал и отправим по электронной почте. Не стесняйтесь обращаться к нам, если у вас возникли вопросы или пожелания:

Email: Нажмите что бы посмотреть 

Что такое TheSlide.ru?

Это сайт презентации, докладов, проектов в PowerPoint. Здесь удобно  хранить и делиться своими презентациями с другими пользователями.


Для правообладателей

Яндекс.Метрика