Разделы презентаций


Детали машин

Содержание

Технологическая карта по дисциплине Техническая механика (Детали машин)5 семестр – спец. 050501Машиноведение (Детали машин)7 семестр – спец. 050502

Слайды и текст этой презентации

Слайд 1Детали машин

Детали машин

Слайд 2Технологическая карта по дисциплине

Техническая механика (Детали машин)
5 семестр –

спец. 050501

Машиноведение (Детали машин)
7 семестр – спец. 050502

Технологическая карта по дисциплине Техническая механика (Детали машин)5 семестр – спец. 050501Машиноведение (Детали машин)7 семестр – спец.

Слайд 3 Примерная таблица процентного распределения объема выполненной работы и баллов рейтинга

по курсовому проекту Критерии оценки курсового проекта

Примерная таблица процентного  распределения объема выполненной работы и баллов рейтинга по курсовому

Слайд 4Требования к оформлению черновика и расчетно-пояснительной записки к КП
Отдельная тетрадь
Использовать

корректор
Описывать выполняемые действия
Правильно оформлять формулы:
Ссылки на источник [1, c

5, табл. 3]
Требования к оформлению черновика  и расчетно-пояснительной записки к КПОтдельная тетрадьИспользовать корректорОписывать выполняемые действияПравильно оформлять формулы: Ссылки

Слайд 5Примерная схема привода общего назначения

Примерная схема привода общего назначения

Слайд 6Список литературы
Ш е й н б л и т А.

Е. Курсовое проектирование деталей машин: Учеб. пособие. - Калининград: Янтар.

сказ, 2006. - 454 с.
Курсовое проектирование деталей машин /Чернавский С.А. М.: Машиностроение, 1999.
Детали машин и основы конструирования: Учеб. пособие для вузов, (ГРИФ) // М.Н. Ерохин, А.В. Карп, и др. – М.: Колос, 2005.
Детали машин. Курсовое проектирование: Учеб. пособие для машиностроит. спец. учреждений среднего проф. образ. - 5-е изд., дополн., (ГРИФ) // П.Ф. Дунаев, О.П. Леликов. – М.: Машиностроение, 2004.
Курмаз Л.В., Скойбеда А.Т. Детали машин. Проектирование. – Минск, 2005.
Атлас конструкций деталей машин./Решетов Д.Н. М.: Машиностроение, 1979, 364с.
Список литературыШ е й н б л и т А. Е. Курсовое проектирование деталей машин: Учеб. пособие.

Слайд 7Курсовой проект должен содержать:

1. Сборочный чертеж редуктора

2. Расчетно-пояснительную записку

Курсовой проект должен содержать:1. Сборочный чертеж редуктора2. Расчетно-пояснительную записку

Слайд 8Содержание расчетно-пояснительной записки
1. Титульный лист
2. Техническое задание
3. Введение


4. Выбор двигателя. Кинематический расчет привода.
5. Выбор материалов зубчатых передач.

Определение допускаемых напряжений.
6. Проектный и проверочный расчеты передач привода.
7. Проектный расчет валов. Эскизная компоновка редуктора. Расчетные схемы нагружения валов (эпюры).
8. Проверочный расчет подшипников.
9. Разработка чертежа общего вида редуктора:


Содержание расчетно-пояснительной записки1. Титульный лист 2. Техническое задание 3. Введение 4. Выбор двигателя. Кинематический расчет привода.5. Выбор

Слайд 9 - конструирование зубчатых колес;
- конструирование

валов;
- конструирование подшипниковых узлов;
- конструирование корпуса

редуктора;
- выбор соединений.
10. Выбор муфт.
11. Выбор смазывающих устройств.
12. Проверочные расчеты:
- проверочный расчет валов;
- проверочный расчет шпонок;
- проверочный расчет стяжных винтов подшипниковых узлов;
- проверочный расчет соединений.
13. Расчет технического уровня редуктора.
14. Описание сборки редуктора.
15. Литература.

- конструирование зубчатых колес;  - конструирование валов;  - конструирование подшипниковых узлов;  -

Слайд 10
Условные графические изображения
элементов привода

Условные графические изображения элементов привода

Слайд 11Валы и электродвигатели

Валы и электродвигатели

Слайд 12Подшипники качения и скольжения

Подшипники качения и скольжения

Слайд 13Муфты

Муфты

Слайд 14Ременные передачи

Ременные передачи

Слайд 15Цепные и зубчатые передачи

Цепные и зубчатые передачи

Слайд 16Конические и червячные передачи

Конические  и  червячные передачи

Слайд 17Закрытые передачи (редукторы)
Цилиндрические одно- и двухступенчатые

Закрытые передачи (редукторы)Цилиндрические одно- и двухступенчатые

Слайд 18Червячные редукторы

Червячные редукторы

Слайд 19Конический редуктор

Конический редуктор

Слайд 20Элементы привода:
1 - электродвигатель,
2 - муфта,
3 - цилиндрический

горизонтальный редуктор,
4 - цепная передача,
5 - рабочая машина

Элементы привода:1 - электродвигатель, 2 - муфта, 3 - цилиндрический горизонтальный редуктор, 4 - цепная передача,5 -

Слайд 21Условные изображения элементов привода:

Условные изображения элементов привода:

Слайд 22Кинематическая схема привода

Кинематическая схема привода

Слайд 23Условие задачи:
Спроектировать привод, состоящий из электродвигателя,

цилиндрического двухступенчатого вертикального редуктора и соединительных муфт.
Мощность на валу

рабочей машины:
Р = 4 кВт
Число оборотов вала рабочей машины:


Условие задачи:    Спроектировать привод, состоящий из электродвигателя, цилиндрического двухступенчатого вертикального редуктора и соединительных муфт.

Слайд 24Кинематическая схема привода

Кинематическая схема привода

Слайд 25Кинематическая схема привода

Кинематическая схема привода

Слайд 26Кинематическая схема привода

Кинематическая схема привода

Слайд 27Кинематическая схема привода

Кинематическая схема привода

Слайд 28Кинематическая схема привода

Кинематическая схема привода

Слайд 29Кинематическая схема привода
1 – электродвигатель,
2 – муфта упругая,
3 – редуктор

цилиндрический двухступенчатый вертикальный
4 – муфта упругая,
5 – рабочая машина

Кинематическая схема привода1 – электродвигатель,2 – муфта упругая,3 – редуктор цилиндрический двухступенчатый вертикальный4 – муфта упругая,5 –

Слайд 30Условия эксплуатации:
Привод предназначен для передвижения тележки мостового крана.


Работа в течение 5 лет, в 2

смены, нагрузка постоянная, режим работы реверсивный, продолжительность смены - 8 часов.
Условия эксплуатации:  Привод предназначен для передвижения тележки мостового крана.    Работа в течение 5

Слайд 311. Ресурс привода:
Принимаем рабочий ресурс привода 25 000 ч.

1. Ресурс привода:Принимаем рабочий ресурс привода 25 000 ч.

Слайд 32Кинематический расчет привода
Цель:
Определить мощность электродвигателя.
Выбрать и обосновать выбор электродвигателя.
Определить общее

передаточное число привода.
Определить кинематические и силовые параметры привода.

Кинематический расчет приводаЦель:Определить мощность электродвигателя.Выбрать и обосновать выбор электродвигателя.Определить общее передаточное число привода.Определить кинематические и силовые параметры

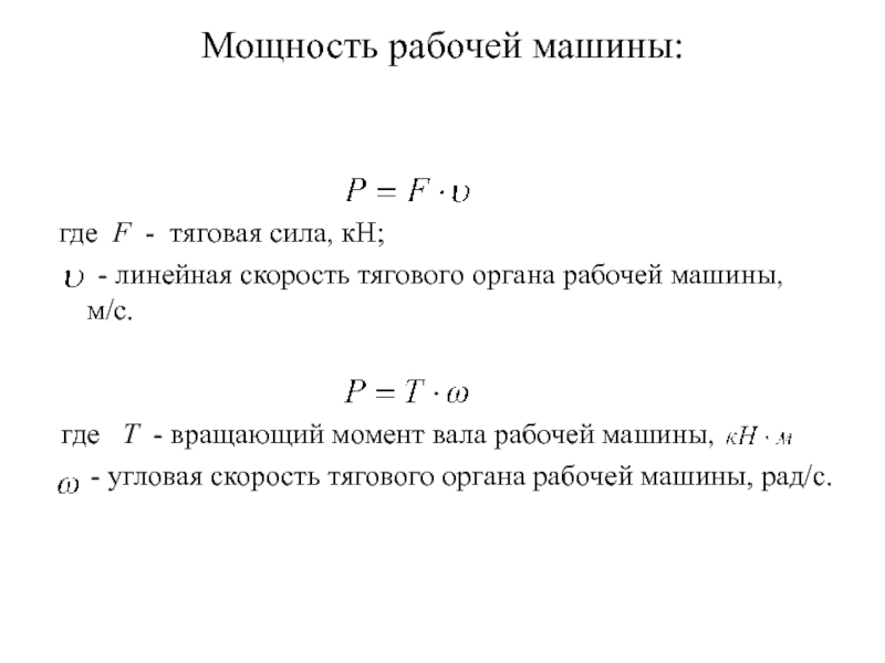
Слайд 33Мощность рабочей машины:


где F - тяговая сила, кН;

- линейная скорость тягового органа рабочей машины, м/с.


где T - вращающий момент вала рабочей машины,
- угловая скорость тягового органа рабочей машины, рад/с.


Мощность рабочей машины:         где F - тяговая сила, кН;

Слайд 34Общий КПД привода

Общий КПД привода

Слайд 36Общий КПД привода

Общий КПД привода

Слайд 37Мощность электродвигателя

Мощность электродвигателя

Слайд 38Двигатели асинхронные короткозамкнутые трехфазные серии 4А общепромышленного применения. Технические данные

Двигатели асинхронные короткозамкнутые трехфазные серии 4А общепромышленного применения. Технические данные

Слайд 40Требуемое общее передаточное число привода

Требуемое общее передаточное число привода

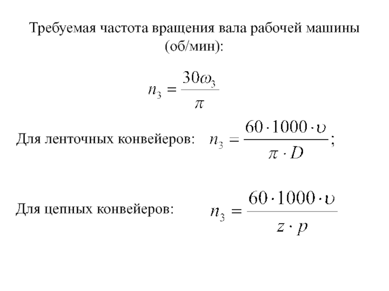
Слайд 41Требуемая частота вращения вала рабочей машины (об/мин):
Для ленточных конвейеров:
Для цепных

конвейеров:

Требуемая частота вращения вала рабочей машины (об/мин):Для ленточных конвейеров:Для цепных конвейеров:

Слайд 43Разбивка передаточного числа по ступеням

Разбивка передаточного числа  по ступеням

Слайд 44Рекомендуемые стандартные значения передаточных чисел

Рекомендуемые стандартные значения передаточных чисел

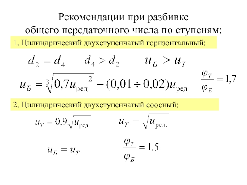
Слайд 45Рекомендации при разбивке общего передаточного числа по ступеням:


1. Цилиндрический двухступенчатый горизонтальный:
2. Цилиндрический двухступенчатый соосный:

Рекомендации при разбивке  общего передаточного числа по ступеням:     1. Цилиндрический двухступенчатый горизонтальный:2.

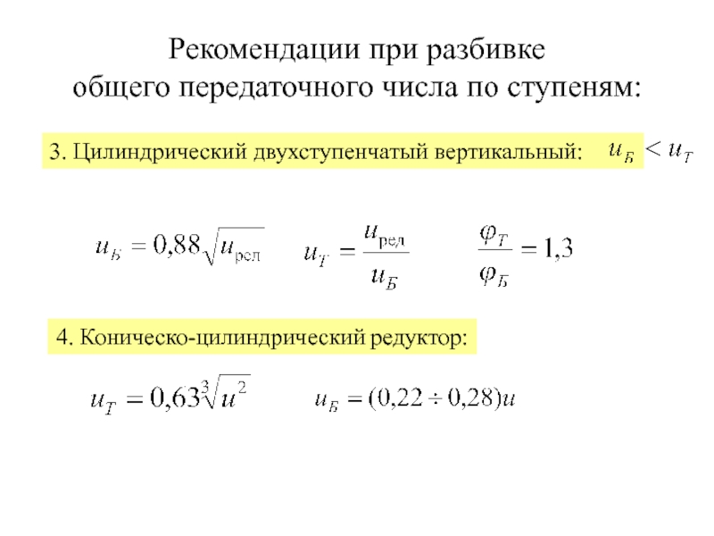
Слайд 46Рекомендации при разбивке общего передаточного числа по ступеням:
3. Цилиндрический двухступенчатый

вертикальный:
4. Коническо-цилиндрический редуктор:

Рекомендации при разбивке  общего передаточного числа по ступеням:3. Цилиндрический двухступенчатый вертикальный:4. Коническо-цилиндрический редуктор:

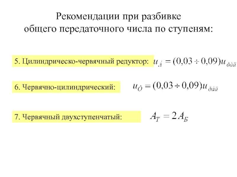
Слайд 47Рекомендации при разбивке общего передаточного числа по ступеням:
5. Цилиндрическо-червячный редуктор:
6.

Червячно-цилиндрический:
7. Червячный двухступенчатый:

Рекомендации при разбивке  общего передаточного числа по ступеням:5. Цилиндрическо-червячный редуктор:6. Червячно-цилиндрический:7. Червячный двухступенчатый:

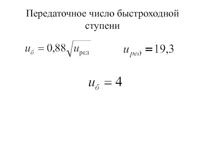
Слайд 49Передаточное число быстроходной ступени

Передаточное число быстроходной ступени

Слайд 51Рекомендуемые стандартные значения передаточных чисел

Рекомендуемые стандартные значения передаточных чисел

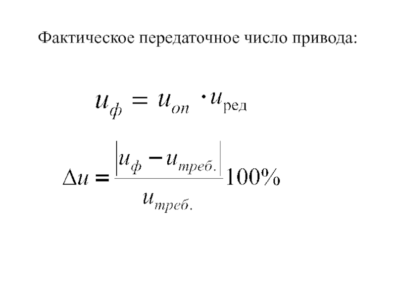
Слайд 53Фактическое передаточное число редуктора

Фактическое передаточное число редуктора

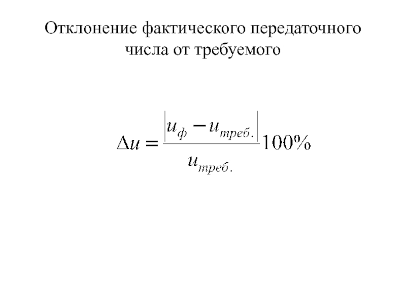
Слайд 55Отклонение фактического передаточного числа от требуемого

Отклонение фактического передаточного числа от требуемого

Слайд 581. Тихоходный электродвигатель с номинальной частотой вращения 720 об/мин -

более металлоемок т.к. больше по габаритам, чем быстроходный, такие двигатели

применяются только в исключительных случаях (когда нет другого варианта).
1. Тихоходный электродвигатель с номинальной частотой вращения 720 об/мин - более металлоемок т.к. больше по габаритам, чем

Слайд 602. Высокоскоростной двигатель (2880 об/мин) дает нам очень большое передаточное

число, которое не возможно разбить по ступеням посредством нашей кинематической

схемы.
2. Высокоскоростной двигатель (2880 об/мин) дает нам очень большое передаточное число, которое не возможно разбить по ступеням

Слайд 623. Двигатель с номинальной частотой вращения 1455 об/мин может быть

использован для нашего привода. Отклонение фактического передаточного числа редуктора от

требуемого находится в допустимых пределах, но передаточное число тихоходной ступени очень большое, выбирать такие передаточные числа для цилиндрических редукторов не рекомендуется.
3. Двигатель с номинальной частотой вращения 1455 об/мин может быть использован для нашего привода. Отклонение фактического передаточного

Слайд 644. Оптимальным вариантом для данного привода является двигатель с номинальной

частотой вращения 965 об/мин.

4. Оптимальным вариантом для данного привода является двигатель с номинальной частотой вращения 965 об/мин.

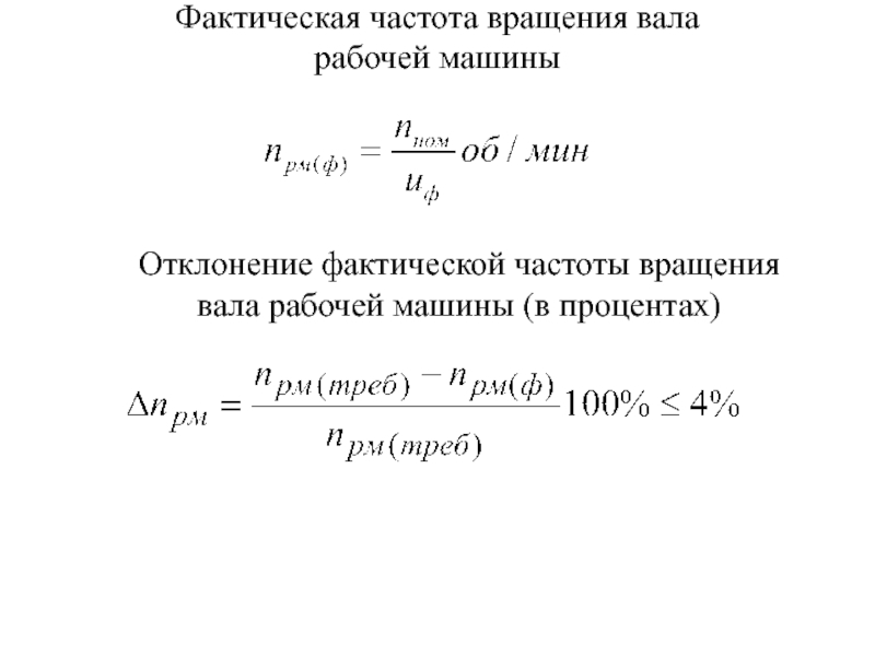
Слайд 65Фактическая частота вращения вала рабочей машины
Отклонение фактической частоты вращения вала

рабочей машины (в процентах)

Фактическая частота вращения вала  рабочей машиныОтклонение фактической частоты вращения  вала рабочей машины (в процентах)

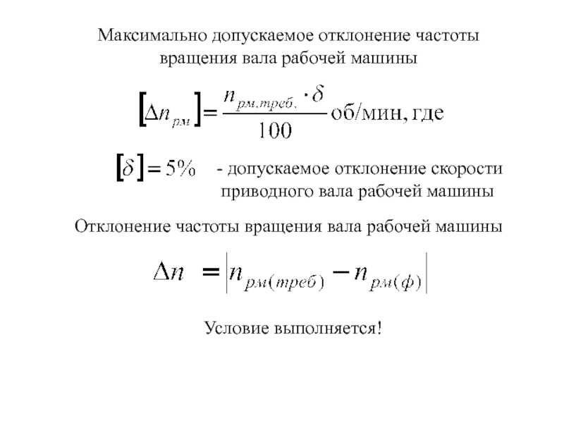
Слайд 66Максимально допускаемое отклонение частоты вращения вала рабочей машины
- допускаемое

отклонение скорости

приводного вала рабочей машины

Отклонение частоты вращения вала рабочей машины

Условие выполняется!

Максимально допускаемое отклонение частоты вращения вала рабочей машины - допускаемое отклонение скорости

Слайд 67Выбранный двигатель (мощностью 5,5 кВт) будет работать с недогрузкой, поэтому

в дальнейших расчетах следует исходить не из номинальной мощности двигателя,

а из требуемой
Выбранный двигатель (мощностью 5,5 кВт) будет работать с недогрузкой, поэтому в дальнейших расчетах следует исходить не из

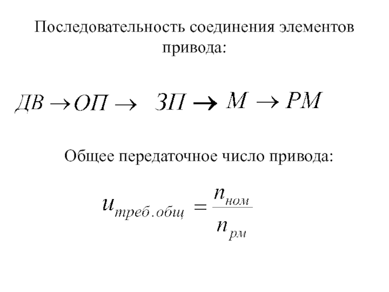
Слайд 68Последовательность соединения элементов привода

Последовательность соединения элементов привода

Слайд 69Силовые и кинематические параметры привода

Силовые и кинематические параметры привода

Слайд 70Силовые и кинематические параметры привода

Силовые и кинематические параметры привода

Слайд 71Мощность на валах редуктора (кВт)
Быстроходный вал
Промежуточный вал
Тихоходный вал
Вал рабочей машины
или

Мощность на валах редуктора (кВт)Быстроходный валПромежуточный валТихоходный валВал рабочей машиныили

Слайд 72Угловая скорость (1/с) и частота вращения (об/мин)
Быстроходный вал
Промежуточный вал
Тихоходный

вал
Вал рабочей машины
или

Угловая скорость (1/с) и частота вращения (об/мин) Быстроходный валПромежуточный валТихоходный валВал рабочей машиныили

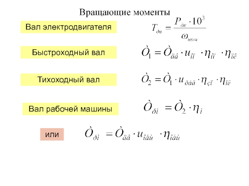
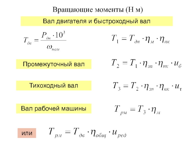
Слайд 73Вращающие моменты (Н м)
Вал двигателя и быстроходный вал
Промежуточный вал
Тихоходный вал
Вал

рабочей машины
или

Вращающие моменты (Н м)Вал двигателя и быстроходный валПромежуточный валТихоходный валВал рабочей машиныили

Слайд 74 Табличный ответ к 1 задаче

Табличный ответ к 1 задаче

Слайд 75Вывод:
1. Выбрали электродвигатель.
2. Определили кинематические параметры привода.

Вывод:1. Выбрали электродвигатель.2. Определили кинематические параметры привода.

Слайд 76Элементы привода:
Электродвигатель;
Ременная передача;
Червячный редуктор;
Муфта;

Элементы привода:Электродвигатель;Ременная передача;Червячный редуктор;Муфта;

Слайд 77Условные изображения элементов привода:

Условные изображения элементов привода:

Слайд 78Кинематическая схема привода (вид сверху)
1 – электродвигатель,
2 – ременная передача,
3

– редуктор червячный
4 – муфта,
5 – рабочая машина

Кинематическая схема привода (вид сверху)1 – электродвигатель,2 – ременная передача,3 – редуктор червячный4 – муфта,5 – рабочая

Слайд 79Общий КПД привода:

Общий КПД привода:

Слайд 80Последовательность соединения элементов привода:
Общее передаточное число привода:

Последовательность соединения элементов привода:Общее передаточное число привода:

Слайд 81Двигатели асинхронные короткозамкнутые трехфазные серии 4А общепромышленного применения. Технические данные

Двигатели асинхронные короткозамкнутые трехфазные серии 4А общепромышленного применения. Технические данные

Слайд 82Рекомендуемые стандартные значения передаточных чисел

Рекомендуемые стандартные значения передаточных чисел

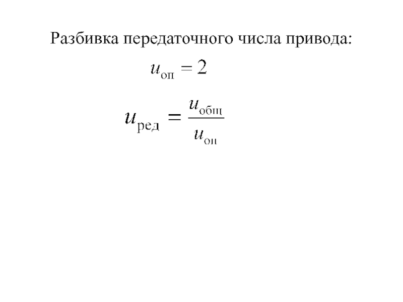
Слайд 83Разбивка передаточного числа привода:

Разбивка передаточного числа привода:

Слайд 84Рекомендуемые стандартные значения передаточных чисел

Рекомендуемые стандартные значения передаточных чисел

Слайд 85Передаточные числа ступеней:

Передаточные числа ступеней:

Слайд 86Фактическое передаточное число привода:

Фактическое передаточное число привода:

Слайд 87Мощность

Мощность

Слайд 88Угловая скорость и частота вращения

Угловая скорость и частота вращения

Слайд 89Вращающий момент

Вращающий момент

Слайд 91Мощность на валах редуктора
Быстроходный вал
Тихоходный вал
Вал рабочей машины
или

Мощность на валах редуктораБыстроходный валТихоходный валВал рабочей машиныили

Слайд 92Угловая скорость и частота вращения
Быстроходный вал
Тихоходный вал
Вал рабочей машины
или

Угловая скорость и частота вращенияБыстроходный валТихоходный валВал рабочей машиныили

Слайд 93Вращающие моменты
Тихоходный вал
Вал рабочей машины
или
Быстроходный вал
Вал электродвигателя

Вращающие моментыТихоходный валВал рабочей машиныилиБыстроходный валВал электродвигателя

Слайд 94Табличный ответ к 1 задаче

Табличный ответ к 1 задаче

Обратная связь

Если не удалось найти и скачать доклад-презентацию, Вы можете заказать его на нашем сайте. Мы постараемся найти нужный Вам материал и отправим по электронной почте. Не стесняйтесь обращаться к нам, если у вас возникли вопросы или пожелания:

Email: Нажмите что бы посмотреть 

Что такое TheSlide.ru?

Это сайт презентации, докладов, проектов в PowerPoint. Здесь удобно  хранить и делиться своими презентациями с другими пользователями.


Для правообладателей

Яндекс.Метрика