Разделы презентаций


Дифференциальные уравнения 1 порядка

Содержание

ДУ первого порядка называется соотношение, связывающее функцию, ее первую производную и независимую переменную, т.е. соотношение вида:

Слайды и текст этой презентации

Слайд 1Дифференциальные уравнения 1 порядка
ДУ 1-го порядка с разделяющимися переменными.
Однородные ДУ

1-го порядка .
Линейные ДУ 1-го порядка .

Дифференциальные уравнения 1 порядкаДУ 1-го порядка с разделяющимися переменными.Однородные ДУ 1-го порядка .Линейные ДУ 1-го порядка .

Слайд 2ДУ первого порядка
называется соотношение, связывающее функцию, ее первую производную

и независимую переменную, т.е. соотношение вида:

ДУ первого порядка называется соотношение, связывающее функцию, ее первую производную и независимую переменную, т.е. соотношение вида:

Слайд 3ДУ 1-го порядка, разрешенное относительно производной:


ДУ 1-го порядка, разрешенное относительно производной:

Слайд 4Дифференциальная форма ДУ 1-го порядка









Дифференциальная форма  ДУ 1-го порядка

Слайд 5ДУ 1-го порядка с разделяющимися переменными

ДУ 1-го порядка  с разделяющимися переменными

Слайд 6ДУ 1-го порядка называется уравнением с разделяющимися переменными, если оно

может быть приведено к виду:

ДУ 1-го порядка называется уравнением с разделяющимися переменными, если оно может быть приведено к виду:

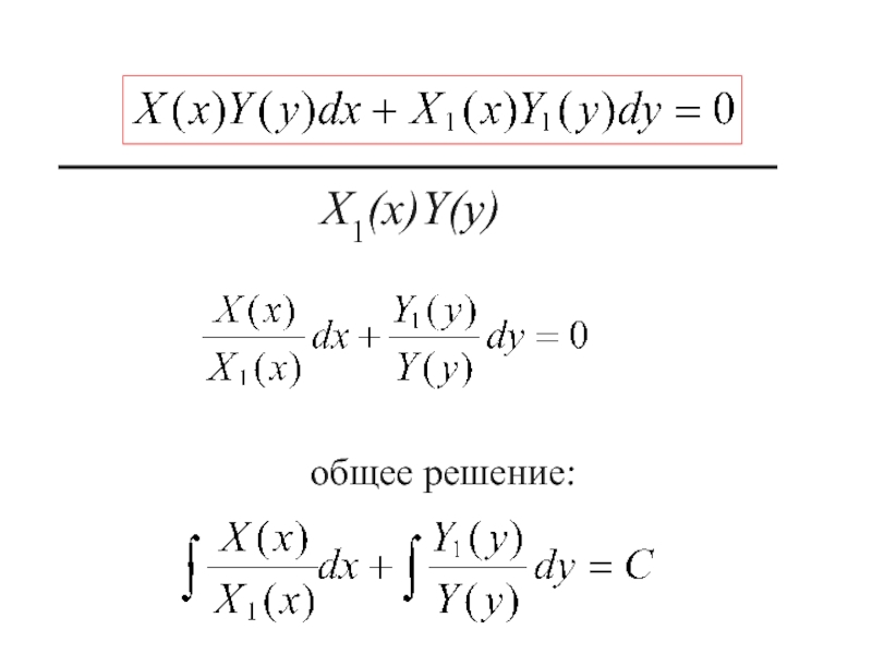
Слайд 7
Х1(х)Y(y)

Х1(х)Y(y)

Слайд 8
ПРИМЕР:







С2=2С1

ПРИМЕР:С2=2С1

Слайд 10Уравнения, приводящиеся к уравнениям с разделяющимися переменными
ДУ вида

приводятся к уравнениям

с разделяющимися переменными с помощью подстановки:

где и – новая неизвестная функция.


Уравнения, приводящиеся к уравнениям с разделяющимися переменнымиДУ видаприводятся к уравнениям с разделяющимися переменными с помощью подстановки:где и –

Слайд 112. Однородные ДУ 1-го порядка

2. Однородные ДУ 1-го порядка

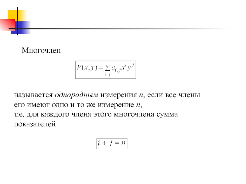
Слайд 12Многочлен

называется однородным измерения n, если все члены его имеют одно

и то же измерение n,
т.е. для каждого члена этого

многочлена сумма показателей

.

Многочленназывается однородным измерения n, если все члены его имеют одно и то же измерение n, т.е. для

Слайд 13.
ПРИМЕР:


однородный многочлен 2-го измерения

.ПРИМЕР:однородный многочлен 2-го измерения

Слайд 14.
Замечание:

Если аргументы x и y однородного многочлена измерения n заменить

на пропорциональные величины kx и ky, то в результате этот

многочлен умножится на n-ю степень коэффициента пропорциональности k.



.

.Замечание:Если аргументы x и y однородного многочлена измерения n заменить на пропорциональные величины kx и ky, то

Слайд 15.
Функция f (x, y) называется однородной n–го измерения относительно своих аргументов

х и у, если для любого значения параметра k (кроме

нуля) выполняется тождество:

.Функция f (x, y) называется однородной n–го измерения относительно своих аргументов х и у, если для любого значения

Слайд 16.
Является ли однородной функция

ПРИМЕР:


.Является ли однородной функцияПРИМЕР:

Слайд 17.
Является ли однородной функция

ПРИМЕР:


.Является ли однородной функцияПРИМЕР:

Слайд 18



ДУ 1-го порядка называется однородным, если функции P(x, y) и

Q(x, y) – однородные функции одинакового измерения.
однородное ДУ приводится

к уравнению с разделяющимися переменными с помощью подстановки:



ДУ 1-го порядка называется однородным, если функции P(x, y) и Q(x, y) – однородные функции одинакового измерения.

Слайд 20




При dy стоит коэффициент, равный 1, т.е. однородная функция 0-го

измерения; следовательно, f (x, y) также должна быть однородной функцией 0-го измерения.


При dy стоит коэффициент, равный 1,  т.е. однородная функция 0-го измерения;  следовательно, f (x, y) также должна

Слайд 21



ДУ 1-го порядка является однородным тогда и только тогда, когда

правая часть его f (x, y) есть однородная функция 0-го измерения

ДУ 1-го порядка является однородным тогда и только тогда, когда правая часть его f (x, y) есть однородная функция

Слайд 22Замечание:



Функция f (x, y) есть однородная функция 0-го измерения, если она не

меняется при замене x на kx и y на ky,

где k – произвольный коэффициент пропорциональности.
Замечание:Функция f (x, y) есть однородная функция 0-го измерения, если она не меняется при замене x на kx и

Слайд 24Уравнения, приводящиеся к однородным



то переменные могут быть разделены подстановкой
где

α и β - решения системы уравнений

Уравнения, приводящиеся к однородным то переменные могут быть разделены подстановкой где α и β - решения системы

Слайд 25Уравнения, приводящиеся к однородным



то переменные могут быть разделены подстановкой


Уравнения, приводящиеся к однородным то переменные могут быть разделены подстановкой

Слайд 263. Линейные ДУ 1-го порядка

3. Линейные ДУ 1-го порядка

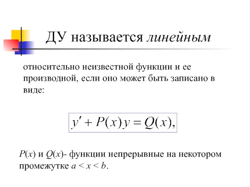
Слайд 27ДУ называется линейным
относительно неизвестной функции и ее производной, если

оно может быть записано в виде:

P(x) и Q(x)- функции непрерывные

на некотором промежутке a < x < b.
ДУ называется линейным относительно неизвестной функции и ее производной, если оно может быть записано в виде:P(x) и

Слайд 28
Однородное ЛДУ
Неоднородное ЛДУ

Однородное ЛДУНеоднородное ЛДУ

Слайд 29Линейные однородные ДУ




Общее решение

Линейные однородные ДУОбщее решение

Слайд 30Линейные неоднородные ДУ




Метод Бернулли.



2) Метод Лагранжа.

Бернулли Якоб (1654-1705) –

швейцарский математик
Ларганж Жозеф Луи (1736-1813) - французский математик

Линейные неоднородные ДУМетод Бернулли.2) Метод Лагранжа. Бернулли Якоб  (1654-1705) – швейцарский математик Ларганж Жозеф Луи (1736-1813)

Слайд 31Метод Бернулли
Искомая функция представляется в виде произведения двух функций







Метод Бернулли Искомая функция представляется в виде произведения двух функций

Слайд 32Метод Бернулли
Искомая функция представляется в виде произведения двух функций






Метод Бернулли Искомая функция представляется в виде произведения двух функций

Слайд 33Метод Бернулли
Важное замечание
т.к. первоначальная функция была представлена нами

в виде произведения, то каждый из сомножителей, входящих в это

произведение, может быть произвольным, выбранным по нашему усмотрению.



Пример:




Метод Бернулли Важное замечание т.к. первоначальная функция была представлена нами в виде произведения, то каждый из сомножителей,

Слайд 34Метод Бернулли
Таким образом, можно одну из составляющих произведения функций

выбрать так, что выражение :







Метод Бернулли Таким образом, можно одну из составляющих произведения функций выбрать так, что выражение :

Слайд 35Метод Бернулли


Метод Бернулли

Слайд 36Метод Бернулли






Метод Бернулли

Слайд 37Метод Бернулли





;

Метод Бернулли ;

Слайд 38Метод Бернулли



;


Метод Бернулли ;

Слайд 39Метод Бернулли



;


Решение

неоднородного ЛДУ в общем виде по способу Бернулли

Метод Бернулли ;       Решение неоднородного ЛДУ в общем виде по способу

Слайд 40Метод Лагранжа (вариации произвольной постоянной)






1) Отбросим правую часть:




Метод Лагранжа  (вариации произвольной постоянной) 1) Отбросим правую часть:

Слайд 41Метод Лагранжа






2) Будем считать постоянную С1 некоторой функцией от

х.





Метод Лагранжа  2) Будем считать постоянную С1 некоторой функцией от х.

Слайд 42Метод Лагранжа











Метод Лагранжа

Слайд 43Метод Лагранжа










Метод Лагранжа

Слайд 44Метод Лагранжа














Метод Лагранжа

Слайд 45Метод Лагранжа



;


Решение

неоднородного ЛДУ в общем виде по способу Лагранжа

Метод Лагранжа ;       Решение неоднородного ЛДУ в общем виде по способу

Слайд 464. Уравнения Бернулли

4. Уравнения Бернулли

Слайд 47Уравнение Бернулли


где P и Q – функции от х

или постоянные числа, а n – постоянное число, не равное

1.
Уравнение Бернулли где P и Q – функции от х или постоянные числа,  а n –

Слайд 48Уравнение Бернулли

применяют подстановку ,


помощью которой, уравнение Бернулли

приводится к линейному

Уравнение Бернулли применяют подстановку , помощью которой, уравнение Бернулли приводится к линейному

Слайд 49Уравнение Бернулли








Уравнение Бернулли

Слайд 50Уравнение Бернулли




линейное уравнение относительно неизвестной функции z




Уравнение Бернулли линейное уравнение относительно неизвестной функции z

Слайд 52Спасибо за внимание!

Спасибо за внимание!

Обратная связь

Если не удалось найти и скачать доклад-презентацию, Вы можете заказать его на нашем сайте. Мы постараемся найти нужный Вам материал и отправим по электронной почте. Не стесняйтесь обращаться к нам, если у вас возникли вопросы или пожелания:

Email: Нажмите что бы посмотреть 

Что такое TheSlide.ru?

Это сайт презентации, докладов, проектов в PowerPoint. Здесь удобно  хранить и делиться своими презентациями с другими пользователями.


Для правообладателей

Яндекс.Метрика