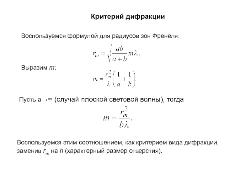
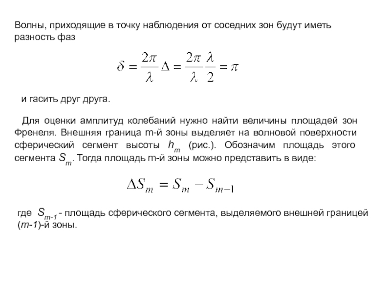
законов геометрической оптики.
Благодаря дифракции волны могут попадать в
область геометрической тени, огибать препятствия, проникать через небольшие отверстия в экранах и т. д. Явление дифракции объясняется с помощью принципа Гюйгенса (1690 г.), согласно которому каждая точка, до которой доходит волна, является источником вторичных сферических волн, а огибающая этих волн задает положение волнового фронта в следующий момент времени.
Волновым фронтом называется геометрическое место точек, до которых доходят колебания к моменту времени t.
