Разделы презентаций


Динамическое программирование АНАЛОГИИ

Содержание

03.03.2014Динамическое программированиеАНАЛОГИИРешение методом динамического программированияЗадачи:Перемножение цепочки матрицОптимальные БДПЗадача Х и т.п.Задачи подсчета и задачи оптимизации.Например:«Число различных расстановок скобок» и «Оптимальная расстановка»

Слайды и текст этой презентации

Слайд 103.03.2014
Динамическое программирование
Построение и анализ алгоритмов
Лекция 4.3

Динамическое программирование

АНАЛОГИИ



03.03.2014Динамическое программированиеПостроение и анализ алгоритмовЛекция 4.3Динамическое программированиеАНАЛОГИИ

Слайд 203.03.2014
Динамическое программирование
АНАЛОГИИ
Решение методом динамического программирования
Задачи:
Перемножение цепочки матриц
Оптимальные БДП
Задача Х и

т.п.
Задачи подсчета и задачи оптимизации.
Например:
«Число различных расстановок скобок» и «Оптимальная

расстановка»
03.03.2014Динамическое программированиеАНАЛОГИИРешение методом динамического программированияЗадачи:Перемножение цепочки матрицОптимальные БДПЗадача Х и т.п.Задачи подсчета и задачи оптимизации.Например:«Число различных расстановок

Слайд 303.03.2014
Динамическое программирование
Оценка количества узлов дерева
Оценить количество узлов дерева в общем

случае можно подсчетом всех возможных вариантов расстановок скобок в произведении

матриц.
Пусть pn – число вариантов расстановок скобок в произведении n сомножителей (включая самые внешние скобки).
Например, для трех сомножителей abc имеем два варианта (a(bc)) и ((ab)c), а следовательно, p3 = 2.
В общем случае, считая, что «последнее» по порядку умножение может оказаться на любом из n –1 мест, запишем следующее рекуррентное соотношение:
pn = p1 pn –1 + p2 pn –2 + … + pn –2 p2 + p n –1 p1.

Из лекции про перемножение матриц

03.03.2014Динамическое программированиеОценка количества узлов дереваОценить количество узлов дерева в общем случае можно подсчетом всех возможных вариантов расстановок

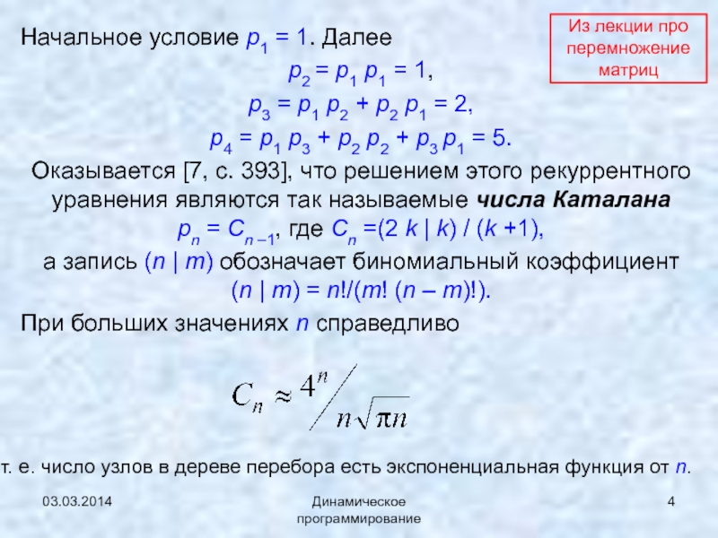
Слайд 403.03.2014
Динамическое программирование
Начальное условие p1 = 1. Далее
p2 = p1 p1 = 1,
p3 = p1 p2 + p2 p1 = 2,
p4 = p1 p3 + p2 p2 + p3 p1 = 5.
Оказывается [7,

с. 393], что решением этого рекуррентного уравнения являются так называемые числа

Каталана pn = Сn –1, где Сn =(2 k | k) / (k +1),
а запись (n | m) обозначает биномиальный коэффициент (n | m) = n!/(m! (n – m)!).
При больших значениях n справедливо


т. е. число узлов в дереве перебора есть экспоненциальная функция от n.

Из лекции про перемножение матриц

03.03.2014Динамическое программированиеНачальное условие p1 = 1. Далее p2 = p1 p1 = 1, p3 = p1 p2 + p2 p1 = 2, p4 = p1 p3 + p2 p2 + p3 p1 = 5. Оказывается [7, с. 393], что решением этого рекуррентного уравнения являются

Слайд 503.03.2014
Динамическое программирование
Несколько первых чисел Каталана


Ср. Сn –1 и (n3 – n)/3


Например, при n = 10
Из лекции про перемножение матриц

03.03.2014Динамическое программированиеНесколько первых чисел КаталанаСр. Сn –1 и (n3 – n)/3 Например, при n = 10 Из лекции

Слайд 603.03.2014
Динамическое программирование
Число bn структурно различных бинарных деревьев с n узлами






bk
bn − k − 1
1
k ∈ 0..(n – 1)


Это рекуррентное уравнение с точностью до обозначений совпадает с рекуррентным уравнением, получающимся при подсчете числа расстановки скобок в произведении n сомножителей
(см. лекцию 16, слайд 16).

Из лекции про БДП

03.03.2014Динамическое программированиеЧисло bn структурно различных бинарных деревьев с n узлами  bkbn − k − 11k ∈

Слайд 703.03.2014
Динамическое программирование
b2 = b0 b1 + b1 b0 = 2,
b3 = b0 b2 + b1 b1 + b2 b0 = 5,
b4 = b0 b3 + b1 b2 +  b2 b1 + b3 b0 = 
= 5 + 2 + 2 +

5 = 14
Решением рекуррентного уравнения являются так называемые числа Каталана

Сn, т. е. bn = Сn.
Ранее (Лекция 13, слайды хх, хх) были приведены: общая формула для чисел Каталана и асимптотическое соотношение


Из лекции про БДП

03.03.2014Динамическое программированиеb2 = b0 b1 + b1 b0 = 2, b3 = b0 b2 + b1 b1 + b2 b0 = 5,b4 = b0 b3 + b1 b2 +  b2 b1 + b3 b0 = = 5 + 2 + 2 + 5 = 14Решением рекуррентного уравнения являются так

Слайд 8Решение методом динамического программирования
Структура оптимального решения
Рекуррентное соотношение
Вычисление оптимальной стоимости (по

рекуррентному соотношению)
Построение оптимального решения

Проиллюстрировать на предыдущих примерах
03.03.2014
Динамическое программирование

Решение методом динамического программированияСтруктура оптимального решенияРекуррентное соотношениеВычисление оптимальной стоимости (по рекуррентному соотношению)Построение оптимального решенияПроиллюстрировать на предыдущих примерах03.03.2014Динамическое

Слайд 903.03.2014
Динамическое программирование
Задача: оптимальная триангуляция выпуклого многоугольника

вершины

стороны

Простой многоугольник
(без самопересечений)

Выпуклый

многоугольник
Невыпуклый многоугольник
диагонали

03.03.2014Динамическое программированиеЗадача: оптимальная триангуляция выпуклого  многоугольникавершиныстороныПростой многоугольник (без самопересечений)Выпуклый многоугольникНевыпуклый многоугольникдиагонали

Слайд 1003.03.2014
Динамическое программирование
Триангуляция
(диагонали не пересекаются внутри многоугольника)
Задача: оптимальная триангуляция выпуклого

многоугольника
Выпуклый n-угольник
Число диагоналей: n – 3
Число треугольников: n –

2

7-угольник
Диагоналей: 4
Треугольников: 5

1

2

3

4

5

6

7

03.03.2014Динамическое программированиеТриангуляция (диагонали не пересекаются внутри многоугольника)Задача: оптимальная триангуляция выпуклого многоугольникаВыпуклый n-угольникЧисло диагоналей: n – 3 Число

Слайд 1103.03.2014
Динамическое программирование
На треугольниках определена весовая функция w(Δvivjvk)
Например, w(Δv1v2v3) =

⎪v1v2⎪+⎪v2v3⎪ +⎪v2v3⎪
Задача: оптимальная триангуляция многоугольника
Требуется найти триангуляцию, для которой сумма

весов Δ-ков будет минимальной


v1

v2

v3

03.03.2014Динамическое программированиеНа треугольниках определена весовая функция w(Δvivjvk) Например, w(Δv1v2v3) = ⎪v1v2⎪+⎪v2v3⎪ +⎪v2v3⎪Задача: оптимальная триангуляция многоугольникаТребуется найти триангуляцию,

Слайд 1203.03.2014
Динамическое программирование
Количество способов триангуляции
Вершин n, диаг. = n – 3

, треуг. = n – 2
n = 4, диаг.

=1, треуг. = 2, вариантов = 2

n = 5, диаг. =2, треуг. = 3, вариантов = 5



03.03.2014Динамическое программированиеКоличество способов триангуляцииВершин n, 	диаг. = n – 3 , 	треуг. = n – 2 n

Слайд 1303.03.2014
Динамическое программирование
Количество способов триангуляции
n = 6, диаг. =3, треуг. =

4, вариантов = 14





5
5
2
2


1
1




d6 = d2d5 + d3d4 + d4d3 +

d5d2
03.03.2014Динамическое программированиеКоличество способов триангуляцииn = 6, 	диаг. =3, 	треуг. = 4,	вариантов = 14552211d6 = d2d5 + d3d4

Слайд 1403.03.2014
Динамическое программирование
Рекуррентная формула для веса оптимальной триангуляции многоугольника (ОТМ)
mij –

вес ОТМ (vi-1,vi,…,vj)
m1n – вес ОТМ (v0,v1,…,vn)
Для двуугольника w(vi-1,vi)=0

Время

≈С1n3, память ≈С2n2




vi-1

vj

vk

03.03.2014Динамическое программированиеРекуррентная формула для веса оптимальной триангуляции многоугольника (ОТМ)mij – вес ОТМ (vi-1,vi,…,vj)m1n – вес ОТМ (v0,v1,…,vn)Для

Слайд 1503.03.2014
Динамическое программирование
Упражнения
Доказать что триангуляция n – угольника содержит n-2 треугольника

и n-3 диагоналей.
Пусть вес треугольника = его площади. Можно ли

упростить алгоритм поиска ОТМ?
Весовая функция определена на множестве диагоналей многоугольника. ОТМ – сумма весов диагоналей минимальна. Как свести эту задачу к рассмотренной?
03.03.2014Динамическое программированиеУпражненияДоказать что триангуляция n – угольника содержит n-2 треугольника и n-3 диагоналей.Пусть вес треугольника = его

Слайд 1603.03.2014
Динамическое программирование
Связь задач



















1
2
3
4
5
0
M1
M2
M3
M4
M5

(M1 M2) (( M3 M4) M5)

M1
M2
M3
M4
M5
M1 M2
M3

M4
( M3 M4) M5
(M1 M2) (( M3 M4) M5)

03.03.2014Динамическое программированиеСвязь задач123450M1M2M3M4M5 (M1 M2) (( M3 M4) M5)M1M2M3M4M5M1 M2M3 M4( M3 M4) M5(M1 M2) (( M3

Слайд 1703.03.2014
Динамическое программирование
Связь задач

1
2
3
4
5
0
(M1 M2) (( M3 M4) M5)
M1
M2
M3
M4
M5
M1 M2
M3 M4
(

M3 M4) M5
(M1 M2) (( M3 M4) M5)
w(Δvivjvk) = ri

rj rk
03.03.2014Динамическое программированиеСвязь задач123450(M1 M2) (( M3 M4) M5)M1M2M3M4M5M1 M2M3 M4( M3 M4) M5(M1 M2) (( M3 M4)

Слайд 1803.03.2014
Динамическое программирование




































Триангуляции
Деревья

03.03.2014Динамическое программированиеТриангуляцииДеревья

Слайд 1903.03.2014
Динамическое программирование
0 1 0 1 0 1

0 1 0 0

1 1

0 0 1 1 0 1

0 0 0 1

1 1

0

1


0 0 1 0 1 1












Коды

Пути в решетке

Слоистая сеть (спец. вида)

03.03.2014Динамическое программирование0 1 0 1 0 10 1 0 0 1 10 0 1 1 0 10

Слайд 2003.03.2014
Динамическое программирование
КОНЕЦ ЛЕКЦИИ
КОНЕЦ ЛЕКЦИИ
КОНЕЦ ЛЕКЦИИ
КОНЕЦ ЛЕКЦИИ
КОНЕЦ

ЛЕКЦИИ
КОНЕЦ ЛЕКЦИИ
КОНЕЦ ЛЕКЦИИ
КОНЕЦ ЛЕКЦИИ

03.03.2014Динамическое программированиеКОНЕЦ  ЛЕКЦИИКОНЕЦ  ЛЕКЦИИКОНЕЦ  ЛЕКЦИИКОНЕЦ  ЛЕКЦИИКОНЕЦ  ЛЕКЦИИКОНЕЦ  ЛЕКЦИИКОНЕЦ  ЛЕКЦИИКОНЕЦ

Обратная связь

Если не удалось найти и скачать доклад-презентацию, Вы можете заказать его на нашем сайте. Мы постараемся найти нужный Вам материал и отправим по электронной почте. Не стесняйтесь обращаться к нам, если у вас возникли вопросы или пожелания:

Email: Нажмите что бы посмотреть 

Что такое TheSlide.ru?

Это сайт презентации, докладов, проектов в PowerPoint. Здесь удобно  хранить и делиться своими презентациями с другими пользователями.


Для правообладателей

Яндекс.Метрика