Разделы презентаций


Дискретные случайные величины. Законы распределения. Числовые характеристики

Случайные величины. Законы распределений.  

Слайды и текст этой презентации

Слайд 1Дискретные случайные величины. Законы распределения. Числовые характеристики
Лекция 14

Дискретные случайные величины. Законы распределения. Числовые характеристикиЛекция 14

Слайд 2Случайные величины. Законы распределений.
 

 




Случайные величины. Законы распределений.  

Слайд 3Биномиальное распределение (схема Бернулли)
 

Биномиальное распределение (схема Бернулли) 

Слайд 4Дискретные случайные величины. Пример.
 






Дискретные случайные величины. Пример. 

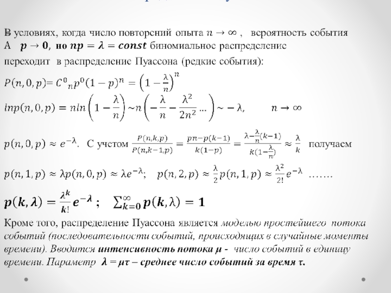
Слайд 5Распределение Пуассона
 

Распределение Пуассона 

Слайд 6Геометрическое распределение
 

Геометрическое распределение 

Слайд 7Числовые характеристики. Математическое ожидание
 



Числовые характеристики. Математическое ожидание 

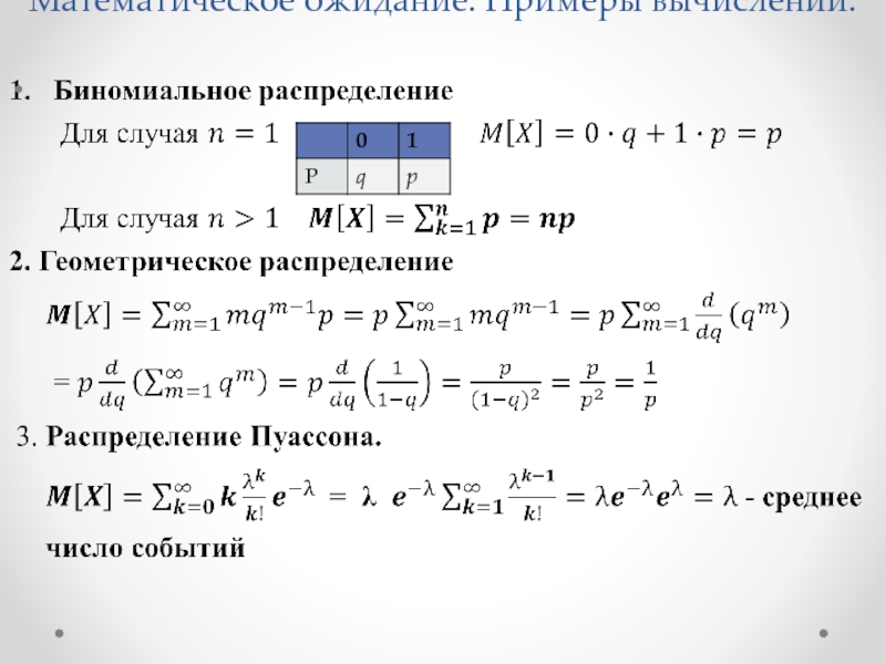
Слайд 8Математическое ожидание. Примеры вычислений.
 

Математическое ожидание. Примеры вычислений. 

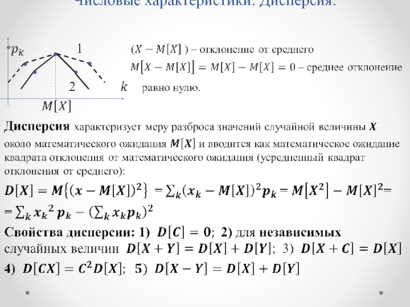
Слайд 9Числовые характеристики. Дисперсия.
 





Числовые характеристики. Дисперсия. 

Обратная связь

Если не удалось найти и скачать доклад-презентацию, Вы можете заказать его на нашем сайте. Мы постараемся найти нужный Вам материал и отправим по электронной почте. Не стесняйтесь обращаться к нам, если у вас возникли вопросы или пожелания:

Email: Нажмите что бы посмотреть 

Что такое TheSlide.ru?

Это сайт презентации, докладов, проектов в PowerPoint. Здесь удобно  хранить и делиться своими презентациями с другими пользователями.


Для правообладателей

Яндекс.Метрика