Разделы презентаций


Движение свободной частицы

Содержание

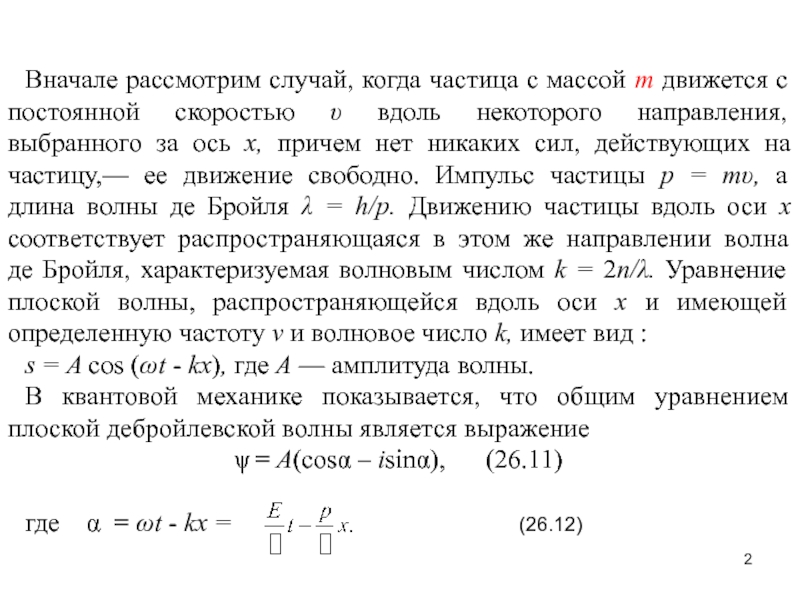
Вначале рассмотрим случай, когда частица с массой т движется с постоянной скоростью υ вдоль некоторого направления, выбранного за ось х, причем нет никаких сил, действующих на частицу,— ее движение свободно. Импульс

Слайды и текст этой презентации

Слайд 1 В этом и последующих параграфах мы рассмотрим несколько примеров движения

микрочастиц в условиях, когда их волновые свойства определяют характер движения

и энергию частиц. При этом очень существенно различать два случая: когда на частицу не действуют никакие силы (свободное движение) и движение частицы под действием различных сил (несвободное движение). Отличие этих двух случаев состоит в том, что важнейшая характеристика движущейся частицы — ее энергия Е — при наличии сил, действующих на частицу, не может принимать любые значения. Если частица, помимо кинетической энергии К, обладает потенциальной энергией U, то ее полная энергия Е оказывается величиной квантованной. Физическая величина называется квантованной, если она может принимать лишь ряд определенных дискретных значений.

Движение свободной частицы

В этом и последующих параграфах мы рассмотрим несколько примеров движения микрочастиц в условиях, когда их волновые свойства

Слайд 2Вначале рассмотрим случай, когда частица с массой т движется с

постоянной скоростью υ вдоль некоторого направления, выбранного за ось х, причем

нет никаких сил, действующих на частицу,— ее движение свободно. Импульс частицы p = mυ, а длина волны де Бройля λ = h/p. Движению частицы вдоль оси х соответствует распространяющаяся в этом же направлении волна де Бройля, характеризуемая волновым числом k = 2n/λ. Уравнение плоской волны, распространяющейся вдоль оси х и имеющей определенную частоту ν и волновое число k, имеет вид :
s = A cos (ωt - kx), где A — амплитуда волны.
В квантовой механике показывается, что общим уравнением плоской дебройлевской волны является выражение
= А(cosα – isinα), (26.11)

где α = ωt - kx = (26.12)
Вначале рассмотрим случай, когда частица с массой т движется с постоянной скоростью υ вдоль некоторого направления, выбранного

Слайд 3Здесь E и p — энергия и импульс частицы,

i — мнимая единица (т. е. i2= -1).
Вероятность обнаружить частицу

в объеме ΔV определяется по формуле |ψ|2 = ψψ* есть квадрат модуля ψ-функции, т. е. произведение ψ на ψ*-функцию, комплексно-сопряженную с ψ (иными словами, отличающуюся от ψ знаком при мнимой единице). Вычисляя произведение ψψ* , получим

| ψ |2 = ψψ* = A (cos α + i sin α) · A (cosα - i sin α) =
= A2 (cos2 α - i cos α sin α + i sin α cos α + sin2 α) = A2.

Итак, имеется постоянная, не зависящая от времени интенсивность волны де Бройля. В соответствии с физическим смыслом волн де Бройля это показывает, что имеется постоянная, одинаковая вероятность обнаружить частицу в любой точке на оси х.

С точки зрения соотношений неопределенностей свободное движение частицы с точно заданным импульсом р означает, что положение частицы

Здесь  E и p — энергия и импульс частицы, i — мнимая единица (т. е. i2=

Слайд 4на оси х становится совершенно неопределенным. Об этом же говорит

одинаковая вероятность обнаружить частицу во всех точках оси х. Частица

может двигаться с любой скоростью υ, которой соответствует энергия E= mυ2/2, принимающая вместе со скоростью υ любые возможные значения.


Выразим энергию частицы через длину волны де Бройля λ. По формуле λ = h/mυ, откуда υ = h/mλ. Подставив это в выражение энергии, получим

(26.13)

Наконец, учитывая, что λ = 2π/k, можно выразить энергию E через волновое число k:

На рис. 26.1 изображена парабола, выражающая зависимость энергии E свободной частицы от волновых чисел k дебройлевских волн частицы, т. е. от скорости υ = k/m.

(26.14)

k

E

Рис. 26.1

на оси х становится совершенно неопределенным. Об этом же говорит одинаковая вероятность обнаружить частицу во всех точках

Слайд 5 Рассмотрим теперь микроскопическую частицу, движение которой вдоль оси х ограничено

следующим образом. От начала координат x = 0 до точки

x = L частица движется свободно. Однако она не может выйти за пределы области (0, L). Это значит, что на границах области (0, L), в точках х = 0 и х = L, потенциальная энергия U частицы становится равной бесконечности. Можно представить себе, например, что частица движется по дну плоского ящика с идеально отражающими бесконечно высокими стенками. В таком случае говорят, что частица находится внутри бесконечно глубокой потенциальной ямы и ее движение ограничено некоторым потенциальным барьером.

Частица в потенциальной яме прямоугольной формы

Рис. 26.1

Рассмотрим теперь микроскопическую частицу, движение которой вдоль оси х ограничено следующим образом. От начала координат x =

Слайд 6Разумеется, таких ям практически не существует. Однако при изучении электропроводности

металлов мы пользуемся представлением o том, что свободные (валентные) электроны

металла находятся внутри потенциального ящика с плоским дном, причем высота потенциального барьера равна работе выхода электрона из металла. Таким образом, задача, о которой пойдет речь, является упрощенной моделью реальной и очень важной физической задачи.

В этой задаче мы встречаемся с ограничением движения частицы. Она находится внутри прямоугольной ловушки — за- перта в ней.
Форма ловушки зависит от потенциальной энергии частицы.
В данном случае потенциальная энергия частицы весьма просто зависит от координаты х: если x < 0 или x > L, то U = ∞; если 0 ≤ x ≤ L, то U = 0.

Разумеется, таких ям практически не существует. Однако при изучении электропроводности металлов мы пользуемся представлением o том, что

Слайд 7Рассмотрим теперь поведение дебройлевской волны, связанной с частицей, движущейся внутри

прямоугольной ловушки. На стенках ящика происходит отражение волны, и в

результате внутри потенциальной ямы при наложении падающей и отраженной волн должны образоваться стоячие дебройлевские волны. Аналогичную картину мы имеем при рассмотрении стоячих волн в струне, закрепленной на обоих концах.

Рис. 26.1

Рассмотрим теперь поведение дебройлевской волны, связанной с частицей, движущейся внутри прямоугольной ловушки. На стенках ящика происходит отражение

Слайд 8Пусть длина струны равна L, а скорость волны в нем

υ. При возбуждении колебаний в струне установится стоячая волна, причем

на концах обязательно получатся узлы, а между ними — одна либо несколько пучностей. Но расстояние между двумя узлами равно половине длины волны, следовательно, на длине стержня уложится целое число полуволн:
L = nλn/2 или λn = 2L/n (где n =1, 2, 3, ...).
Выразив длину волны через частоту колебаний и скорость распространения волны, получим значения собственных частот:
ω = nπυ/L, v = ω/2π = nυ/2L.

(26.15)

Пусть длина струны равна L, а скорость волны в нем υ. При возбуждении колебаний в струне установится

Слайд 9Таким образом, длина стоячей волны не может быть произвольной. Она

зависит от целых чисел n, поэтому и обозначена через λn.

Существует некоторый дискретный набор длин волн, которые могут установиться в закрепленной струне.
Очевидно, что эти рассуждения применимы и к дебройлевской волне частицы, движущейся внутри прямоугольной ловушки. На длине потенциальной ямы должно уложиться целое число полуволн де Бройля. Формулу (26.13) теперь запишем несколько иначе:

(26.13’)

Индекс n у скорости υ и энергии E показывает, что скорость и энергия частицы в потенциальной прямоугольной ловушке не могут иметь произвольных значений. Вместе с длиной волны λ скорость и энергия будут квантованными величинами, принимающими лишь определенные дискретные значения. Подставим в (26.13') значения λn из (26.15). Получим

Таким образом, длина стоячей волны не может быть произвольной. Она зависит от целых чисел n, поэтому и

Слайд 10Формула (26.16) показывает, что
частица, запертая внутри потенциальной ловушки прямоугольной

формы, может иметь квантованные значения энергии, прямо пропорциональные квадратам целых

чисел n.

(n =1,2,3,….)

(26.16)

До сих пор речь шла о любой микроскопической частице, обладающей волновыми свойствами и запертой внутри ловушки. Предположим теперь для определенности, что мы говорим об электроне, находящемся в потенциальной ловушке. Квантованные значения En называются уровнями энергии, а числа n, определяющие энергетические уровни электрона, называются квантовыми числами. Таким образом, электрон в потенциальной яме может находиться на определенном энергетическом уровне.

Формула (26.16) показывает, что частица, запертая внутри потенциальной ловушки прямоугольной формы, может иметь квантованные значения энергии, прямо

Слайд 11Иногда говорят, что он находится в определенном стационарном квантовом состоянии

n. Этим подчеркивается, что состояние электрона с энергией En не

зависит от времени и электрон может в отсутствие внешних воздействий находиться в этом состоянии как угодно долго.
Очень важно, что электрон не может обладать энергией, не совпадающей с одним из энергетических уровней. Дозволенными являются только такие энергии электрона в потенциальном ящике прямоугольной формы, которые совпадают с энергетическими уровнями, определяемыми формулой (26.16).

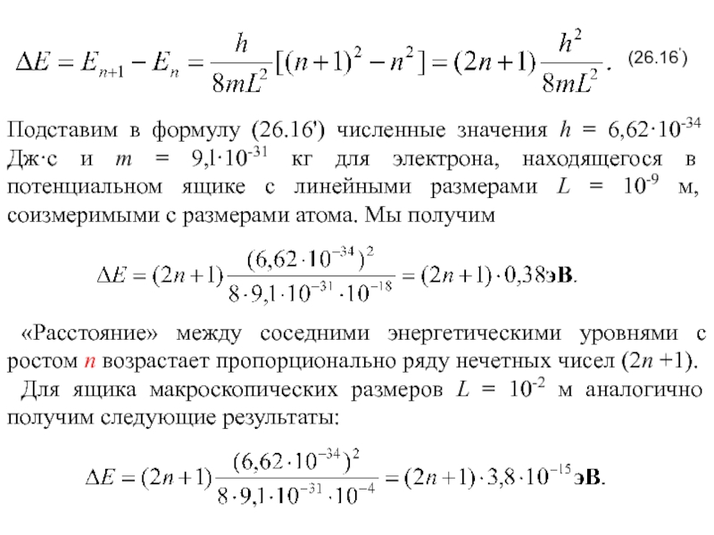
Рассмотрим влияние линейных размеров ловушки на квантование энергии. Покажем, что квантование энергии становится существенным лишь в том случае, когда линейные размеры потенциального ящика соизмеримы с размерами атома L= 1 нм =
=10-9 м. Для этого вычислим разность ΔE энергий электрона, находящегося на двух соседних энергетических уровнях En+1 и En. По формуле (26.16) имеем

Иногда говорят, что он находится в определенном стационарном квантовом состоянии n. Этим подчеркивается, что состояние электрона с

Слайд 12(26.16’)
Подставим в формулу (26.16') численные значения h = 6,62·10-34 Дж·с

и m = 9,l·10-31 кг для электрона, находящегося в потенциальном

ящике с линейными размерами L = 10-9 м, соизмеримыми с размерами атома. Мы получим

«Расстояние» между соседними энергетическими уровнями с ростом n возрастает пропорционально ряду нечетных чисел (2n +1).
Для ящика макроскопических размеров L = 10-2 м аналогично получим следующие результаты:

(26.16’)Подставим в формулу (26.16') численные значения h = 6,62·10-34 Дж·с и m = 9,l·10-31 кг для электрона,

Слайд 13Энергетические уровни расположены в этом случае столь тесно, что можно

считать эти уровни практически непрерывными. Они образуют густо расположенную последовательность

квазинепрерывных уровней. Квантование энергии электрона в ловушке макроскопических размеров дает результаты, несущественно отличающиеся от результатов классической физики, где энергия электрона может принимать любые значения, т. е. может изменяться непрерывно. Заметим, что при L→∞ последовательность уровней становится строго непрерывной, так как ΔE→0.

При обсуждении роли соотношений неопределенностей для описания движений мы видели, что при макроскопическом движении частицы можно не принимать во внимание ограничений, которые вносят соотношения неопределенностей в возможность описывать движение с помощью понятия о траектории. Наоборот, при движении электрона в атоме, где он заперт в ловушке с линейными размерами порядка размеров атома, понятие о траектории частицы становится неправомерным.

Энергетические уровни расположены в этом случае столь тесно, что можно считать эти уровни практически непрерывными. Они образуют

Слайд 14Теперь мы видим, что в случае ловушки макроскопических размеров энергия

электрона также ведет себя классическим образом: она может принимать произвольные

непрерывные значения. Совершенно иную картину мы имеем в случае, когда электрон заперт в ловушке атомных размеров. Здесь не только теряет смысл понятие о траектории электрона, важнейшая его характеристика — энергия — оказывается квантованной. Она может изменяться лишь «скачкообразно», так, чтобы электрон переходил с одного энергетического уровня на другой. Этот вывод является фундаментальным в квантовой механике и не зависит от конкретной формы потенциальной ямы (ловушки), в которой находится электрон или другая микрочастица.
Теперь мы видим, что в случае ловушки макроскопических размеров энергия электрона также ведет себя классическим образом: она

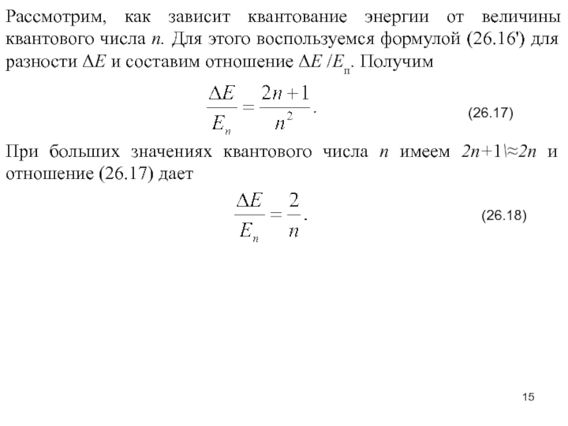
Слайд 15Рассмотрим, как зависит квантование энергии от величины квантового числа п.

Для этого воспользуемся формулой (26.16') для разности ΔЕ и составим

отношение ΔЕ /Еп. Получим



При больших значениях квантового числа п имеем 2п+1\≈2п и отношение (26.17) дает

(26.17)

(26.18)

Рассмотрим, как зависит квантование энергии от величины квантового числа п. Для этого воспользуемся формулой (26.16') для разности

Слайд 16При больших квантовых числах выводы и результаты квантовой механики должны

соответствовать классическим результатам, т. е. квантовые результаты переходят в классические.
Принцип

соответствия Бора

Видно, что при n >> 1 отношение ΔE/En << 1, или ΔE << En. Это означает, что при росте квантового числа n разность ближайших энергетических уровней растет медленнее, чем величина энергии каждого из уровней. Другими словами, с ростом n должно происходить относительное сближение энергетических уровней. При больших квантовых числах квантование энергии дает результаты, близкие к тем, которые получаются при классическом рассмотрении,— уровни становятся квазинепрерывными. В этом находит свое выражение принцип соответствия, в окончательном виде сформулированный Н. Бором в 1923 г.:

При больших квантовых числах выводы и результаты квантовой механики должны соответствовать классическим результатам, т. е. квантовые результаты

Слайд 17В более общей формулировке принцип соответствия утверждает, что между любой

физической теорией, которая является обобщением и развитием классической, и первоначальной

классической теорией существует связь — в определенных предельных случаях новая теория должна переходить в старую. Так, например, мы видели, что формулы кинематики и динамики специальной теории относительности переходят в формулы классической механики Ньютона при скоростях υ << с таких, что (υ/с)2 << 1; выводы волновой оптики переходят в результаты геометрической оптики, если можно пренебречь длиной световой волны по сравнению с любыми расстояниями, встречающимися в данной задаче, и считать, что λ → 0. Между квантовой механикой и классической предельный переход связан с возможностью пренебречь конечностью величины h и считать h = 0.
В более общей формулировке принцип соответствия утверждает, что между любой физической теорией, которая является обобщением и развитием

Обратная связь

Если не удалось найти и скачать доклад-презентацию, Вы можете заказать его на нашем сайте. Мы постараемся найти нужный Вам материал и отправим по электронной почте. Не стесняйтесь обращаться к нам, если у вас возникли вопросы или пожелания:

Email: Нажмите что бы посмотреть 

Что такое TheSlide.ru?

Это сайт презентации, докладов, проектов в PowerPoint. Здесь удобно  хранить и делиться своими презентациями с другими пользователями.


Для правообладателей

Яндекс.Метрика