Разделы презентаций


ЭКОНОМИКА ПРЕДПРИЯТИЯ

Содержание

ВВЕДЕНИЕПереход экономики России на рыночные отношения коренным образом изменили экономическую, информационную и правовую среду функционирования предприятий. В условиях рыночных отношений центр экономической деятельности переместился к предприятию, как основному звену всей экономики.

Слайды и текст этой презентации

Слайд 1ЭКОНОМИКА ПРЕДПРИЯТИЯ

ЭКОНОМИКА ПРЕДПРИЯТИЯ

Слайд 2ВВЕДЕНИЕ
Переход экономики России на рыночные отношения коренным образом изменили экономическую,

информационную и правовую среду функционирования предприятий.
В условиях рыночных отношений

центр экономической деятельности переместился к предприятию, как основному звену всей экономики.
Изменения в экономике затронули все стороны деятельности предприятия, отразились на самом понятии предприятия, как субъекта рынка товаров и услуг, его статусе и положении в системе общественного производства. Наиболее существенными стали следующие изменения:
стали другими цели и задачи предприятия;
деятельность предприятия приобрела форму предпринимательства
появилось многообразие видов и организационно-правовых форм предприятий;
изменились внешние условия функционирования предприятий, их связи и взаимоотношения между собой и с другими субъектами рынка;
определяющим в деятельности предприятий стали экономические методы и экономические интересы.
Предприятия получили самостоятельность в управлении и ведении хозяйства, и это требует не только глубоких общих экономических знаний, но и специальных знаний в области экономического анализа показателей хозяйственно-финансовой деятельности предприятия, его ресурсных возможностей, доходов и расходов, составления и экономического обоснования бизнес-плана, предпринимательских решений и экономическая оценка риска и т.д.
Дать эти знания основная цель дисциплины «Экономика предприятия».
Т.к. в классическом понимании, экономика – это наука о том, как общество использует ограниченные ресурсы для удовлетворения своих растущих потребностей. Экономика предприятия – это наука о том, как это явление осуществляется в рамках каждого, отдельно взятого предприятия.
Дисциплина «Экономика предприятия» тесно связана с такими дисциплинами как «Менеджмент», «Маркетинг», «Бухгалтерский учет и анализ хозяйственной деятельности», «Финансы денежное обращение и кредит», «Статистика» и т.д.
ВВЕДЕНИЕПереход экономики России на рыночные отношения коренным образом изменили экономическую, информационную и правовую среду функционирования предприятий. В

Слайд 3Предприятие как основной хозяйствующий субъект в условиях рыночной экономики.



1.1. Цели

и задачи создания и развития предприятия.

Предприятие как основной хозяйствующий субъект в условиях рыночной экономики.1.1. Цели и задачи создания и развития предприятия.

Слайд 4Под предприятием понимается самостоятельный хозяйствующий субъект, созданный в порядке установленном

законом, для производства продукции и оказания услуг в целях удовлетворения

общественных потребностей и получения прибыли.

В Гражданском Кодексе РФ под предпринимательской деятельностью понимается самостоятельная, осуществляемая на свой риск деятельность, направленная на систематическое получение прибыли от использования имущества, продажи товаров, выполнения работ и оказания услуг лицами, зарегистрированными в этом качестве в установленном законом порядке.
Под предприятием понимается самостоятельный хозяйствующий субъект, созданный в порядке установленном законом, для производства продукции и оказания услуг

Слайд 5Предприятия торговли в полной мере отвечают этим критериям, но вместе

с этим имеют ряд особенностей:

Ассортимент товаров в значительной степени зависит

от характера спроса и особенностей обслуживаемого контингента, его профессионального, национального возрастного состава, покупательной способности, условий труда и быта.

Предприятие организационно и технологически достаточно автономны и самостоятельны в процессе реализации товаров, и каждое имеет свои доходы и расходы, которые можно учесть и сопоставить.

Предприятия максимально приближены к потребителям и по размеру сравнительно невелики, что позволяет быстро реагировать на изменения рыночной ситуации.

Спрос на товары и услуги торговых предприятий с учетом профиля деятельности подвержен значительным колебаниям по временам года, дням недели и даже часам суток.

Наряду с реализацией товаров предприятия оказывают большой объем дополнительных услуг с целью привлечения покупателей.
Предприятия торговли в полной мере отвечают этим критериям, но вместе с этим имеют ряд особенностей:Ассортимент товаров в

Слайд 6Под торговым предприятием понимается самостоятельный хозяйствующий субъект, который на основе

использования имущественного комплекса и специфической организационной структуры с целью удовлетворения

потребностей рынка, получения прибыли осуществляют закупку, хранение и реализацию покупателям товаров, которые соответствуют их разнообразным потребностям.
Под торговым предприятием понимается самостоятельный хозяйствующий субъект, который на основе использования имущественного комплекса и специфической организационной структуры

Слайд 7Современное предприятие сложная организационная структура. В условиях рыночной экономики возрастает

значение трех основных направлений организации предприятий:
Научной организации производства;
Научной организации труда;
Научной

организации управления.
Раскрывая сущность предприятия, необходимо рассматривать его в трех аспектах: юридическом, хозяйственном и отраслевом.
Современное предприятие сложная организационная структура. В условиях рыночной экономики возрастает значение трех основных направлений организации предприятий:Научной организации

Слайд 81.2. Особенности функционирования торгового предприятия.

1.2. Особенности функционирования торгового предприятия.

Слайд 9Основной функцией торговли является реализация товаров. Эту функцию в соответствии

с классической экономической теорией можно рассматривать в двух аспектах:
1. реализация

потребительной стоимости
2. реализация стоимости товара, в результате чего конкретный товар получает общественное признание.

К этим функциям относятся:
изучение покупательского спроса на товары
формирование ассортимента товаров
реклама товаров и услуг
оказание помощи покупателям в выборе товаров
размещение и выкладка их в торговом зале
оказание дополнительных сервисных услуг по доставке купленных товаров на дом покупателю
прием заказов на товары, отсутствующие в продаже, и т.д.

Осуществляя свои функции, торговые предприятия обеспечивают:
а) развитие производства
б) денежное распределение
в) личное потребление
Основной функцией торговли является реализация товаров. Эту функцию в соответствии с классической экономической теорией можно рассматривать в

Слайд 101.3. Виды и формы предпринимательской деятельности.

1.3. Виды и формы предпринимательской деятельности.

Слайд 111. По виду и назначению существующие виды и подвиды предпринимательства

можно представить в виде схемы
Виды предпринимательской деятельности
производственная
коммерческая
финансовая
консалтинговая
Инновационная

Научно-техническая

Производство товаров

Оказание услуг

Информационная

Торговая

Торгово-закупочная

Торгово-посредническая

Товарные

биржи

Банковская

Страховая

Аудиторская

Лизинговая

Фондовые биржи

Общее управление

Администрирование

Финансовое управление

Управление персоналом

Маркетинг

Производство

Информационная технология

Специализированные услуги


1. По виду и назначению существующие виды и подвиды предпринимательства можно представить в виде схемы Виды предпринимательской

Слайд 122. По формам собственности.
Имущество предприятий может быть частным, государственным, муниципальным,

а также находиться в собственности общественных организаций.

3. По количеству собственников

предпринимательская деятельность может быть индивидуальной и коллективной.
Коллективная собственность — это собственность, принадлежащая одновременно нескольким субъектам с определением долей каждого из них (долевая собственность) или без определения долей (совместная собственность).

4. Формы предпринимательства, в свою очередь, можно подразделить на организационно-правовые и организационно-экономические.

2. По формам собственности.Имущество предприятий может быть частным, государственным, муниципальным, а также находиться в собственности общественных организаций.3.

Слайд 135. С позиции количественных критериев предприятия можно рассматривать как крупные,

средние и малые.
Основными параметрами в этом случае выступают численность

работников, годовой оборот капитала, величина товарооборота, размеры торговой площади, количество посадочных мест, пропускная способность торгового зала.
Термин "малое предприятие", используемый в нормативной документации, характеризует предприятие исходя из численности работающих:
в промышленности, строительстве и на транспорте – количество работающих недолжно превышать 100 человек;
в сельском хозяйстве и научно-технической сфере – 60 человек;
в торговле - розничные торговые предприятия — 30 человек, предприятия оптовой торговли — 50 человек;
в остальных отраслях и при осуществлении других видов деятельности – 50 человек.
5. С позиции количественных критериев предприятия можно рассматривать как крупные, средние и малые. Основными параметрами в этом

Слайд 146. В соответствии с отраслевым аспектом и в зависимости от

выполняемых функций выделяют предприятия:

розничной торговли
оптовой торговли
предприятия общественного

питания
6. В соответствии с отраслевым аспектом и в зависимости от выполняемых функций выделяют предприятия: розничной торговли оптовой

Слайд 15По товарной специализации выделяют предприятия следующих видов:
смешанные
специализированные
узкоспециализированные
комбинированные
универсальные

По формам обслуживания различают

предприятия:
с индивидуальным обслуживанием покупателей;
по методу самообслуживания;
реализующие товары по образцам, по

каталогам, по почте и т.п.

По видам и особенностям устройства предприятия подразделяются на
магазины,
магазины-склады,
павильоны,
палатки,
автомагазины и др.

По функциональным особенностям предприятия могут подразделяться на стационарные,
передвижные,
сезонные,
посылочные,
комиссионные.

По товарной специализации выделяют предприятия следующих видов:смешанныеспециализированныеузкоспециализированныекомбинированныеуниверсальныеПо формам обслуживания различают предприятия:с индивидуальным обслуживанием покупателей;по методу самообслуживания;реализующие товары

Слайд 16Классификация торговых предприятий по уровню цен вызван резкой дифференциацией денежных

доходов населения, поэтому проведение ценовой политики направлено на определенную группу

покупателей:
а) предприятия с достаточно низким уровнем цен, ориентирующиеся на малообеспеченные слои населения;
б) предприятия со средним уровнем цен, обслуживающие самые различные группы потребителей;
в) предприятия с наиболее высоким уровнем цен на реализуемые товары и соответствующим уровнем обслуживания для покупателей с высоким доходом.

По характеру местонахождения различают предприятия, расположенные в местах общегородского значения, на транспортных магистралях, вокзалах, в центральном деловом районе, жилой зоне, районном торговом центре, центре микрорайона, местах отдыха и т.д.

В зависимости от преимущественного контингента обслуживаемых потребителей выделяют предприятия для детей, женщин, молодежи, а также тематические предприятия, отражающие интересы покупателей ("Филателист", "Садовод" и т.п.).
Классификация торговых предприятий по уровню цен вызван резкой дифференциацией денежных доходов населения, поэтому проведение ценовой политики направлено

Слайд 17Предприятия оптовой торговли могут классифицироваться:
По масштабам деятельности различают оптовые предприятия:
а)

общенационального (федерального) уровня — это наиболее крупные предприятия, осуществляющие продвижение

товаров от производителей к торговым предприятиям по всей стране;
б) регионального (внутрирегионального) уровня, осуществляющие закупку товаров у крупных оптовиков или у местных производителей и доводящие их до любых оптовых и розничных покупателей региона.

В соответствии с товарной специализацией оптовые предприятия бывают:
специализированные, ориентирующие свою деятельность на одну товарную группу или близкие к ней;
универсальные, снабжающие розничные торговые предприятия универсальным ассортиментом продовольственных и непродовольственных товаров.

По объему выполняемых функций и формам расчетов различают следующие разновидности оптовых предприятий:
предприятия, приобретающие права собственности на товар и осуществляющие полный набор закупочно-сбытовых операций;
предприятия без приобретения прав собственности на товар, действующие только как посредники, сводящие продавцов с покупателями (брокерские конторы, торговые агенты и т.п.);
предприятия — организаторы оптового товарооборота, создающие условия для оптовой торговли (товарные биржи, оптовые продовольственные рынки, мелкооптовые магазины и т.п.).
Предприятия оптовой торговли могут классифицироваться:По масштабам деятельности различают оптовые предприятия:а) общенационального (федерального) уровня — это наиболее крупные

Слайд 18Предприятия общественного питания можно классифицировать по следующим отличительным критериям:

По торгово-производственному

признаку, в основе которого лежит наличие у предприятия своего производства

по выпуску кулинарной продукции, готовой к потреблению, предприятия подразделяются на заготовочные (цеха по производству полуфабрикатов, комбинаты школьного питания), доготовочные (имеющие свою кухню), раздаточные (столовые без кухни) и смешанные (фабрики-кухни).

По видам предоставляемых услуг выделяют две основные группы:
а) предприятия, производящие и реализующие продукцию для непосредственного потребления (сеть общедоступных предприятий, в основном быстрого обслуживания);
б) предприятия имеющие, кроме производства и реализации, условия для организации отдыха посетителей (рестораны, бары, кафе).

По характеру обслуживаемого контингента предприятия пита­ния подразделяются на общедоступные (столовые, кафе, ресторан и т.п.) и предприятия "закрытого" типа (столовые при промышленных предприятиях, учреждениях, учебных заведениях и т.п.).
Предприятия общественного питания можно классифицировать по следующим отличительным критериям:По торгово-производственному признаку, в основе которого лежит наличие у

Слайд 19По качеству предоставляемых услуг и формам обслуживания выделяют следующие типы

предприятий общественного питания:
а) рестораны, кафе, бары (люкс, высшего и первого

классов), обеспечивающие наиболее высокий уровень обслуживания и предоставляющие широкий спектр услуг;
б) общедоступные предприятия, удовлетворяющие потребности широких слоев населения в готовой кулинарной продукции течение всего дня и обеспечивающие необходимый для этого на бор услуг (столовые, закусочные, пирожковые и т.п.);
в) столовые при заводах, учреждениях, учебных заведениях обеспечивающие удовлетворение минимально необходимых потребностей в готовой пище работников (учащихся) в основном в обеденное время.
По качеству предоставляемых услуг и формам обслуживания выделяют следующие типы предприятий общественного питания:а) рестораны, кафе, бары (люкс,

Слайд 201.4. Нормативно-правовые основы регулирования торговой деятельности

1.4. Нормативно-правовые основы регулирования торговой деятельности

Слайд 21Особое место в законодательной сфере занимает Гражданский кодекс Российской Федерации.
В

настоящее время в торговле установлены правовые нормы государственного контроля и

надзора за соблюдением законодательства в области стандартизации, метрологии, сертификации и защиты прав потребителей путем принятия следующих законов: "О защите прав потребителей", "О сертификации продукции и услуг", "О стандартизации", "Об обеспечении единства измерений", "Об антимонопольной политике и поддержании новых экономических структур", "О рекламе" и т.п.
Подзаконные акты: "Правила продажи отдельных видов товаров", "Правила продажи товаров по образцам", "Правила комиссионной торговли непродовольственными товарами", "Правила продажи гражданам товаров длительного пользования в кредит", "Правила оказания услуг общественного питания", "О лицензировании отдельных видов деятельности" и т.д.
Контроль за соблюдением торговыми предприятиями принятых государством законодательных актов возложен на Министерство торговли РФ, Государственный комитет РФ по стандартизации, метрологии и сертификации, Государственный комитет санитарно-эпидемиологического надзора РФ, Государственный комитет РФ по антимонопольной политике и поддержке новых структур и другие органы государственного управления в пределах их компетенции.
Особое место в законодательной сфере занимает Гражданский кодекс Российской Федерации.В настоящее время в торговле установлены правовые нормы

Слайд 22К важнейшим задачам в области государственного регулирования торговой деятельности относятся:
формирование

конкурентной среды, обеспечивающей устойчивую систему товародвижения и предупреждение возможных проявлений

монополизма на потребительском рынке;
2) защита внутреннего рынка на основе регулирования иностранных инвестиций и совершенствования таможенного законодательства
3) всестороннее развитие и укрепление нормативно-правовой базы торговли,
4) создание благоприятных условий для интегрирования хозяйственной деятельности различных торговых образований
5) определение концепции развития различных видов и типов торговых предприятий
6) совершенствование товародвижения и логистического обслуживания;
7) эффективный контроль за торговыми предприятиями с точки зрения финансовой, налоговой дисциплины, качества реализуемых товаров, уровня обслуживания, защиты прав потребителей на основе соблюдения законодательства, лицензионных, сертификационных, санитарных норм;
8) совершенствование трудового законодательства, регламентирующего права и обязанности участников торговой деятельности;
9) развитие механизма корпоративного управления, защита прав акционеров, обеспечение свободного перераспределения прав участия в капиталах акционерных обществ и перехода таких прав к более эффективным собственникам;
10) развитие разнообразной торговой инфраструктуры, обеспечивающей цивилизованные формы ведения торговой деятельности.

К важнейшим задачам в области государственного регулирования торговой деятельности относятся:формирование конкурентной среды, обеспечивающей устойчивую систему товародвижения и

Слайд 23ПЛАНИРОВАНИЕ ДЕЯТЕЛЬНОСТИ ПРЕДПРИЯТИЯ

ПЛАНИРОВАНИЕ ДЕЯТЕЛЬНОСТИ ПРЕДПРИЯТИЯ

Слайд 242.1. Сущность, классификация планирования.

2.1. Сущность, классификация планирования.

Слайд 25Планирование представляет собой особую форму деятельности, направленную на разработку и

обоснование программы экономического развития предприятия и его структурных звеньев на

определенный (календарный) период в соответствии с целью его функционирования и ресурсным обеспечением.
Планирование представляет собой особую форму деятельности, направленную на разработку и обоснование программы экономического развития предприятия и его

Слайд 26К основным внутренним факторам , учитывающим развитие предприятия относятся:

прямые договоры,

учитывающие реальные потребности в той или иной продукции;
учет производственных и

ресурсных возможностей данного предприятия.


Внешние факторы учитывают динамичное саморегулирование экономических процессов поддерживаемое соответствующими актами и стимулируемые с помощью различных экономических рычагов, к которым относятся:

налоги и налоговые льготы;
проценты по вкладам и ссудам;
валютный курс;
нормы амортизационных отчислений и др.
К основным внутренним факторам , учитывающим развитие предприятия относятся:прямые договоры, учитывающие реальные потребности в той или иной

Слайд 27Планирование включает следующие стадии:

определение конечных и промежуточных целей;
постановка задач,

решение которых необходимо для достижения целей;
определение методов и способов их

выполнения исходя из имеющихся ресурсов;
контроль за ходом реализации плана;
анализ итогов работы в целях повышения ее эффективности и корректировки планов на следующий период.
Планирование включает следующие стадии: определение конечных и промежуточных целей;постановка задач, решение которых необходимо для достижения целей;определение методов

Слайд 28Под методологией планирования понимается система требований к формированию планов, которая

включает методы разработки плановых показателей и внутреннюю логику построения планов.

Технология

планирования представляет собой совокупность конкретных методов и способов разработки планов хозяйственного развития как по предприятию в целом и его структурным подразделениям, так и в разрезе временных периодов с целью обеспечения их взаимосвязи и преемственности.

Технология планирования предусматривает различные подходы к разработке планов.

Консервативный подход
Технический подход
Адаптивный подход

Адаптивный подход может быть двух видов:

а) пассивный
б) активный
Под методологией планирования понимается система требований к формированию планов, которая включает методы разработки плановых показателей и внутреннюю

Слайд 29Технологический процесс разработки планов должен осуществляться в соответствии со следующими

требованиями:

Координация
Интеграция
Непрерывность
Научность


Любой план находит свое выражение через

совокупность определенных показателей.
Технологический процесс разработки планов должен осуществляться в соответствии со следующими требованиями:Координация Интеграция Непрерывность Научность Любой план находит

Слайд 30 Система показателей, используемых в планово-аналитической работе предприятий торговли, представляет

собой комплекс взаимосвязанных экономических и информационных параметров, а также необходимые

расчеты их.
Система показателей, используемых в планово-аналитической работе предприятий торговли, представляет собой комплекс взаимосвязанных экономических и информационных параметров,

Слайд 31По своему содержанию показатели делятся на количественные и качественные.

Количественные показатели,

характеризующие общий объем и масштабы торговой деятельности, включают две подгруппы:

параметры

экономического потенциала предприятия (объем товарооборота, число занятых работников, величина основного и оборотного капитала, занимаемая торговая и складская площадь и др.);
показатели, характеризующие различные стороны хозяйственной деятельности предприятия (размер прибыли, объем доходов и затрат, расходы по заработной плате, направления использования средств и др.).
По своему содержанию показатели делятся на количественные и качественные.Количественные показатели, характеризующие общий объем и масштабы торговой деятельности,

Слайд 322. Качественные показатели дают представление о результативности работы предприятия и

степени эффективности использования материальных, трудовых и финансовых ресурсов.

Группа качественных показателей

включает три подгруппы:

показатели эффективности хозяйственной деятельности предприятия (рентабельность, уровень доходности, уровень издержек обращения, производительность труда, товарооборачиваемость, фондоотдача основных фондов и др.);
показатели оценки финансового положения предприятия, которые характеризуют структуру его капитала, зависимость от привлеченных источников, эффективность использования собственных и заемных средств, уровень платежеспособности предприятия, его финансовую устойчивость;
показатели конкурентоспособности предприятия, которые могут включать самые различные критерии (доля предприятия на рынке, качество товаров, имидж предприятия, степень развития рекламы, сбытовые возможности и др.).
2. Качественные показатели дают представление о результативности работы предприятия и степени эффективности использования материальных, трудовых и финансовых

Слайд 33По форму выражения показатели подразделяются на абсолютные и относительные.

Абсолютные

показатели подразделяются на натуральные и стоимостные.

Натуральные показатели устанавливаются в

определенных физических единицах измерения: количество предприятий, число мест на предприятиях общественного питания, выпуск кулинарной продукции, оснащенность оборудованием, количество товарных партий, число ассортиментных позиций и др.

Наиболее важные параметры деятельности торговых предприятий устанавливаются в стоимостных показателях, т.е. в денежном выражении: розничный товарооборот, оборот по продукции собственного производства на предприятиях общественного питания, доходы, издержки, прибыль, товарные запасы, финансовые пока­затели.
По форму выражения показатели подразделяются на абсолютные и относительные. Абсолютные показатели подразделяются на натуральные и стоимостные. Натуральные

Слайд 34В процессе разработки планов торгового предприятия используется несколько методов.

1.Нормативный



Используемые нормативы бывают трех видов:
единые
отраслевые
специальные

2. Расчетно-аналитический метод

планирования
Алгоритм этого метода изображен на рис.

3. Балансовый метод

4. Экономико-математический метод

В процессе разработки планов торгового предприятия используется несколько методов. 1.Нормативный Используемые нормативы бывают трех видов: единыеотраслевые специальные

Слайд 35Экономическая политика предприятия представляет собой определение общей стратегии его развития

и выработку на ее основе тактики хозяйственной деятельности, которая с

учетом потенциальных возможностей предприятия позволяет достичь поставленных целей в соответствии с правовыми, экономическими, социальными, экологическими и другими стандартами, установленными в обществе в виде законов, законодательных норм и правил.
Экономическая политика предприятия представляет собой определение общей стратегии его развития и выработку на ее основе тактики хозяйственной

Слайд 36Система планов торгового предприятия, действующего в конкурентной среде, включает следующие

виды планов, дифференцируемые в зависимости от определенных критериев на следующие

группы:

по уровню управления :

планы в целом по предприятию (общефирменные),
планы структурных подразделений (филиалов, секций, отделов),
планы работы функциональных служб фирм (финансового, коммерческого, маркетингового и других отделов);

2. по длительности планового периода :

стратегические,
среднесрочные, текущие,
Оперативные

Система планов торгового предприятия, действующего в конкурентной среде, включает следующие виды планов, дифференцируемые в зависимости от определенных

Слайд 37по функционально-целевому назначению — планы, дифференцированные по самым различным аспектам

деятельности предприятия:

план торговой деятельности в разрезе основных показателей (товарооборот,

доходы, издержки и т.д.),
производственно-торговый план по выпуску продукции собственного производства в системе массового питания,
финансовый план (доходы и расходы предприятия),
коммерческий план, связанный с товароснабжением и оценкой использования товарных запасов,
план социального развития предприятия.

Особое место в этой группе занимают инвестиционные планы и бизнес-планы.
по функционально-целевому назначению — планы, дифференцированные по самым различным аспектам деятельности предприятия: план торговой деятельности в разрезе

Слайд 38По срокам планирования или длительности планового периода различают:

стратегический план,
среднесрочные

планы
текущие планы,
оперативные планы,

По срокам планирования или длительности планового периода различают:стратегический план, среднесрочные планы текущие планы, оперативные планы,

Слайд 39Различают :

общие цели, разработанные для предприятий в целом
частные —

по основным направлениям деятельности.

Различают:

Стратегия роста
Стратегию ограниченного роста
Стратегия сокращения


Комбинированная стратегия

Важнейшим условием успешного функционирования торгового предприятия в конкурентной среде является выбор того или иного направления стратегического роста, из которых наиболее часто планируется:

интенсивный,
интеграционный,
диверсификационный рост.
Различают :общие цели, разработанные для предприятий в целом частные — по основным направлениям деятельности.Различают:Стратегия роста Стратегию ограниченного

Слайд 40Комплексные годовые планы текущей деятельности торгового предприятия, как правило, включают

следующие основные разделы:

план производства продукции. В торговле план товарооборота (розничного

или оптового);
план дохода от основной и других видов деятельности;
план издержек производства, в торговле издержек обращения, включая показатели по труду и заработной плате;
план прибыли;
финансовый план;
план развития материально-технической базы;
план социального развития предприятия.
Комплексные годовые планы текущей деятельности торгового предприятия, как правило, включают следующие основные разделы:план производства продукции. В торговле

Слайд 41Оперативное управление и планирование должны отражать следующие аспекты хозяйственной деятельности

торгового предприятия:

изучение динамики ежедневной реализации товаров как по общему показателю,

так и в ассортименте, в том числе по местам реализации;
сравнительный анализ произведенных затрат с рассчитанными; по предприятию предельными нормативами расходов;
контроль за движением товарных запасов в целом и в ассортиментном разрезе;
постоянная работа с поставщиками с целью повышения эф­фективности товародвижения и товароснабжения предприятия; оценка ежедневной конъюнктуры спроса потребителей; анализ динамики цен как по предприятию, так и у конкурен­тов;
другие аспекты работы предприятия.
Оперативное управление и планирование должны отражать следующие аспекты хозяйственной деятельности торгового предприятия:изучение динамики ежедневной реализации товаров как

Слайд 422.2 Контроль за реализацией планов

2.2 Контроль за реализацией планов

Слайд 43Система контроля позволяет:

определить фактические результаты работы предприятия;
своевременно корректировать содержание мероприятий

по выполнению плановых заданий;
выявить слабые стороны коммерческой деятельности;
оценивать альтернативы развития;
устанавливать

степень достижения целей.
Система контроля позволяет:определить фактические результаты работы предприятия;своевременно корректировать содержание мероприятий по выполнению плановых заданий;выявить слабые стороны коммерческой

Слайд 44Организация контроля

Организация контроля

Слайд 45В зависимости от целей функционирования предприятия различают:

Оперативный контроль
Тактический контроль


Стратегический контроль

В зависимости от целей функционирования предприятия различают:Оперативный контроль Тактический контроль Стратегический контроль

Слайд 462.3 Роль экономического анализа в повышении эффективности торговой деятельности предприятий

2.3 Роль экономического анализа в повышении эффективности торговой деятельности предприятий

Слайд 47Экономический анализ — это особая система мышления, которая требует научного

подхода, разработки специальных методов обработки показателей, умения правильно формулировать выводы

и определять рекомендации по повышению эффективности деятельности предприятия.
Экономический анализ — это особая система мышления, которая требует научного подхода, разработки специальных методов обработки показателей, умения

Слайд 48Факторами в анализе называются наиболее существенные причины, вызывающие положительные или

отрицательные изменения в состоянии исследуемого явления или объекта и в

показателях, их отражающих.

Задача экономического анализа состоит в том, чтобы из различного рода данных, отражающих отдельные явления и факты, составить общую, целостную картину хозяйственного процесса, выявить присущие ему тенденции и предложить наилучший в данных условиях вариант для принятия решения по управлению этим процессом.

Цель анализа носит двойственный характер:
с одной стороны, он призван определить экономическую эффективность деятельности и степень достижения поставленных целей,
с другой, — выявить оптимальные направления развития этой деятельности на текущий и перспективный периоды.
Факторами в анализе называются наиболее существенные причины, вызывающие положительные или отрицательные изменения в состоянии исследуемого явления или

Слайд 49Существует ряд общих требований по проведению экономического анализа.

Оперативность
Конкретность
Систематичность


Объективность
Комплексность
Системность

Существует ряд общих требований по проведению экономического анализа.Оперативность Конкретность Систематичность Объективность Комплексность Системность

Слайд 50Сущность и содержания экономического анализа раскрывается через его классификацию по

различным признакам

Сущность и содержания экономического анализа раскрывается через его классификацию по различным признакам

Слайд 51При проведении экономического анализа используются различные источники информации.

К централизованным источникам

относятся все действующие на дату проведения анализа нормативы (ставки налогов,

тарифы на оплату услуг, нормы амортизации и т.п.).

Все показатели текущих и стратегических планов, разрабатываемых непосредственно на предприятии, относятся к плановым источникам.

Учетно-отчетными источниками являются данные бухгалтерского, статистического, оперативного учета и отчетности.

Бухгалтерская информация представляет собой совокупность показателей, которые отражаются в финансовой отчетности и дают сведения о кругообороте всех средств и ресурсов предприятия на основании учета и строгого документирования на счетах, балансе, других учетных формах.

Статистическая информация — это сведения, которые отражаются в официальных формах статистической отчетности.

Оперативная информация обслуживает текущую, ежедневную деятельность предприятия и выполняет в основном функцию регулирования и контроля за производственной деятельностью.

Все остальные источники анализа считаются внеучетными.
При проведении экономического анализа используются различные источники информации.К централизованным источникам относятся все действующие на дату проведения анализа

Слайд 52Рыночная система хозяйствования.

Рыночная система хозяйствования.

Слайд 533.1. Понятие рыночной экономики и рынка.

3.1. Понятие рыночной экономики и рынка.

Слайд 54Под рыночной экономикой понимается такая форма организации хозяйства, при которой

взаимодействие потребителей и производителей, продавцов и покупателей продуктов осуществляется через

посредство рынка и рыночного механизма.


Рынок – это емкое понятие, включающее такие элементы, как предложение, спрос, цена, рыночный механизм, система экономических отношений между продавцами и покупателями в сфере обмена.


Предложение производителями своих товаров и потребность в этих товарах образуют два основных элемента рынка предложение и спрос.
Под рыночной экономикой понимается такая форма организации хозяйства, при которой взаимодействие потребителей и производителей, продавцов и покупателей

Слайд 55Кроме функции обмена рынок осуществляет и другие функции, например:

функцию регулятора

производства, т.е. перераспределение капитала между отраслями;

рынок определяет степень соответствия произведенных

продуктов общественным потребностям;

на рынке возмещаются затраты и определяется соответствие между индивидуальными затратами и общественно необходимыми;

рынок служит средством повышения эффективности общественного производства.
Кроме функции обмена рынок осуществляет и другие функции, например:функцию регулятора производства, т.е. перераспределение капитала между отраслями;рынок определяет

Слайд 563.2. Спрос на товары и услуги.

3.2. Спрос на товары и услуги.

Слайд 57Спрос — это специфическая форма выражения потребностей в условиях, товарно-денежных

отношений.

Таким образом, спрос на рынке потребительских товаров, и услуг характеризует

платежеспособные потребности населения в товарах услугах личного потребления.
Спрос — это специфическая форма выражения потребностей в условиях, товарно-денежных отношений.Таким образом, спрос на рынке потребительских товаров,

Слайд 58В системе рыночных отношений категория спроса может выступать как макроспрос

и микроспрос.

Эти понятия могут быть рассмотрены в двух аспектах:

с точки зрения классификация товаров
с точки зрения объекта (территориальный признак).

В соответствии с первой классификацией:

под макроспросом понимают спрос на отдельную группу товаров (услуг), объединенных по какому-то признаку, макроспрос также имеет структуру, которая представляет собой объем спроса на отдельные группы товаров (услуг), входящих в объединенные группы;

микроспрос — это спрос на отдельные разновидности товаров.

С точки зрения объекта:

макроспрос рассматривается на уровне какого-либо единого пространства — страны, республики, экономического региона, края, области, города и т. д;

микроспрос будет характеризовать спрос потребителей на товары и услуги, формирующийся на уровне отдельного предприятия торговли, общественного питания, сферы услуг.
В системе рыночных отношений категория спроса может выступать как макроспрос и микроспрос. Эти понятия могут быть рассмотрены

Слайд 59Микроспрос формируется и развивается под воздействием как внешних, так и

внутренних факторов.

Наиболее существенными факторами являются:

месторасположение предприятия;
тип предприятия и его

специализация;
организация обслуживания покупателей и ее эффективность;
качество товаров и предлагаемых услуг;
уровень цен;
наличие рекламы;
перечень предлагаемых услуг;
другие.
Микроспрос формируется и развивается под воздействием как внешних, так и внутренних факторов. Наиболее существенными факторами являются:месторасположение предприятия;тип

Слайд 60Микроспрос можно классифицировать по нескольким признакам.

По периодичности возникновения спроса:

Повседневный спрос


Периодический спрос
Эпизодический спрос
Импульсивный спрос

2. По степени удовлетворения

спроса:

Действительный (потенциальный) спрос
Реализованный спрос
Неудовлетворенный спрос

Неудовлетворенный спрос имеет несколько разновидностей:

1) явный
2) скрытый
3) отложенный
Микроспрос можно классифицировать по нескольким признакам.По периодичности возникновения спроса:Повседневный спрос Периодический спрос Эпизодический спрос Импульсивный спрос 2.

Слайд 613. По степени подвижности:

Базовый спрос предъявляется в местах постоянного проживания

и потребления данных товаров и услуг.
Мобильный спрос предъявляется в местах

временного нахождения и потребления данных товаров и услуг (в командировке, на отдыхе и т.п.).

4. По намерениям покупателей:

Четко сформулированный (твердо сформулированный) спрос — это заранее обдуманный спрос, выражающий твердое намерение покупателей купить именно эти товар или услугу.
Альтернативный спрос предъявляется на достаточно широкий круг однотипных товаров или услуг.
3. По степени подвижности:Базовый спрос предъявляется в местах постоянного проживания и потребления данных товаров и услуг.Мобильный спрос

Слайд 625. По характеру спроса:

Первичный (начальный) спрос
Спрос на замену
Дополнительный

спрос

6. По степени интенсивности:

Формирующийся спрос
Интенсивный спрос
Стабилизировавшийся спрос


Угасающий спрос
Отрицательный спрос
5. По характеру спроса:Первичный (начальный) спрос Спрос на замену Дополнительный спрос 6. По степени интенсивности:Формирующийся спрос Интенсивный

Слайд 637. По месту расположения предприятия:

Предприятия, расположенные в центральных районах города,

рядом с историческими достопримечательностями, железнодорожными вокзалами, аэропортами, входят в зону

проявления максимального микроспроса на товары и услуги.
Предприятия, расположенные в районах рядом со станциями метро, остановками общественного транспорта, вдоль центральных магистралей города, входят в зону проявления повышенного микроспроса на товары и услуги.
В зону проявления среднего микроспроса на товары и услуги входят предприятия, расположенные в торговых центрах микрорайона.
Предприятия, расположенные в районах новостроек, в отдаленных или так называемых "спальных" районах, в основном образуют зону проявления пониженного микроспроса на товары и услуги.
7. По месту расположения предприятия:Предприятия, расположенные в центральных районах города, рядом с историческими достопримечательностями, железнодорожными вокзалами, аэропортами,

Слайд 64 3.3. Предложение товаров и его взаимосвязь с потребительским

3.3. Предложение товаров и его взаимосвязь с потребительским

Слайд 65Предложение товаров, представляющее собой массу товаров, которая находится на рынке

или может быть доставлёна на него.

Предложений и спрос - две

противостоящие друг другу и взаимообусловленные категории рыночной экономики.

В условиях рыночного равновесия, характерного для нормально развивающейся экономики, предложение товаров (П) равно объему спроса (С): П=С.

При П<С имеет место неудовлетворенный спрос.

Превышение предложения над спросом (П>С) может быть результатом не только излишнего производства или импорта, товаров, но и непомерного вздувания цен.
Предложение товаров, представляющее собой массу товаров, которая находится на рынке или может быть доставлёна на него.Предложений и

Слайд 66Задача заключается в том, чтобы на основе нормализации развития экономики

обеспечить равенство между предложением и спросом, а точнее - такое

превышение предложения над спросом, которое отражало бы полное насыщение спроса населения на товары и услуги массового потребления с учётом необходимого прироста товарных запасов у продавцов.
Задача заключается в том, чтобы на основе нормализации развития экономики обеспечить равенство между предложением и спросом, а

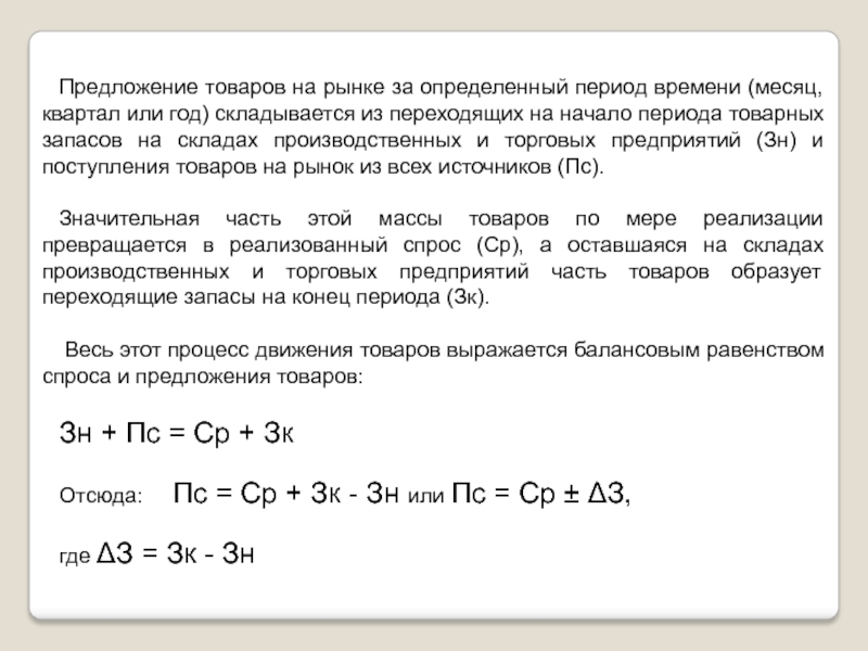
Слайд 67Предложение товаров на рынке за определенный период времени (месяц, квартал

или год) складывается из переходящих на начало периода товарных запасов

на складах производственных и торговых предприятий (Зн) и поступления товаров на рынок из всех источников (Пс).

Значительная часть этой массы товаров по мере реализации превращается в реализованный спрос (Ср), а оставшаяся на складах производственных и торговых предприятий часть товаров образует переходящие запасы на конец периода (Зк).

Весь этот процесс движения товаров выражается балансовым равенством спроса и предложения товаров:

Зн + Пс = Ср + Зк

Отсюда: Пс = Ср + Зк - Зн или Пс = Ср ± ΔЗ,

где ΔЗ = Зк - Зн
Предложение товаров на рынке за определенный период времени (месяц, квартал или год) складывается из переходящих на начало

Слайд 68Следовательно, предложение товаров на рынке или в системе товарного обращения

равно сумме реализованного спроса на товары плюс прирост товарных запасов

на складах производителей и в торговой сети или минус снижение запасов в системе товарного обращения.

Основными источниками формирования товарного предложения в масшта­бах страны является отечественное производство и импорт товаров из зарубежных стран, а в масштабах региона - местное производство, завоз из других регионов и импорт. Соотношение указанных источников зависит от уровня развития производства и системы товарного обращения, а также от ценовой, тарифной и налоговой политики государства или региона.

Таким образом, масштабы, качество и динамика развития товарного предложения определяются масштабами и динамикой развития платежеспособного спроса населения и одновременно выступают в качестве основных показателей уровня развития системы товарного обращения и экономики страны или региона.
Следовательно, предложение товаров на рынке или в системе товарного обращения равно сумме реализованного спроса на товары плюс

Слайд 693.4. Прогнозирование общей емкости рынка потребительских товаров

3.4. Прогнозирование общей емкости рынка потребительских товаров

Слайд 70Под емкостью рынка понимается возможный объем реализации товаров, определяемый платежеспособностью

потребителей товаров при данном уровне потребительских цен на рынке.

В зависимости

от масштабов рынка различают:

общую емкость рывка страны или региона;
емкость рынка какой—либо группы товаров;
емкость рынка фирмы, компании.
Под емкостью рынка понимается возможный объем реализации товаров, определяемый платежеспособностью потребителей товаров при данном уровне потребительских цен

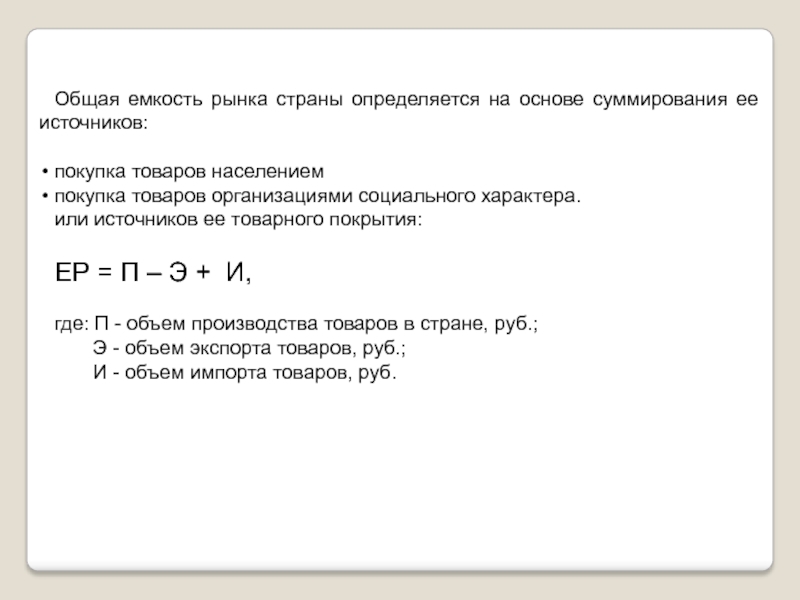
Слайд 71Общая емкость рынка страны определяется на основе суммирования ее источников:

покупка

товаров населением
покупка товаров организациями социального характера.
или источников ее товарного

покрытия:

ЕР = П – Э + И,

где: П - объем производства товаров в стране, руб.;
Э - объем экспорта товаров, руб.;
И - объем импорта товаров, руб.
Общая емкость рынка страны определяется на основе суммирования ее источников:покупка товаров населением покупка товаров организациями социального характера.или

Слайд 72Емкость рынка определенного региона определяется суммированием ее источников:
Покупки товаров

местным населением
Покупки товаров приезжим населением
Покупки товаров организациями социального характера
Схема баланса

денежных доходов и расходов населения
Емкость рынка определенного региона определяется суммированием ее источников: Покупки товаров местным населениемПокупки товаров приезжим населениемПокупки товаров организациями

Слайд 73Покупательные фонды населения представляют собой ту часть его денежных доходов,

которая может быть направлена на покупку товаров. Их величина определяется

как разность между суммой денежных доходов и суммой нетоварных расходов

где ПФ – покупательные фонды населения, руб.;
ДДi – денежные доходы населения по i – ой статье, руб.;
ДРj – денежные расходы населения по j – ой статье, руб.
Тогда возможная сумма покупок товаров населением (ПТм) составит:

ПТм = ПФ ± Пр,

где Пр - сумма превышения доходов над расходами, руб. (вычитается) или расходов над доходами, руб. (прибавляется).

Суммы превышения денежных доходов над расходами или расходов над доходами отражают:

ввоз денег населением в данный регион или их вывоз из региона;
изменение остатка денег на руках местного населения.

Покупательные фонды населения представляют собой ту часть его денежных доходов, которая может быть направлена на покупку товаров.

Слайд 74Второй источник емкости рынка региона - возможные покупки товаров приезжим

населением — прогнозируется на основе выборочных обследований таких покупок и

экспертных оценок их динамики за последние годы.

Третий источник емкости рынка - возможные покупки товаров организациями социального характера (детскими яслями, садами, больницами и т.п.) прогнозируется на основе оценки их динамики за последние годы с учетом намечаемых в планируемом году изменений условий их финансирования

Таким образом, общая емкость рынка, характеризующая общий объем потребительского спроса страны или региона, может быть определена прямым суммированием ее источников.

При этом основной источник - возможные покупки товаров местным — населением может быть определен как методом прямого счета на основе баланса денежных доходов и расходов населения, так и небалансовыми методами прогнозирования на основе экономико-статистического моделирования их динамики за последние годы.

Прогнозы общей емкости рынка страны или региона являются исходной основой прогнозирования емкости рынка отдельных групп товаров.
Второй источник емкости рынка региона - возможные покупки товаров приезжим населением — прогнозируется на основе выборочных обследований

Слайд 753.5. Методы прогнозирования спроса.

3.5. Методы прогнозирования спроса.

Слайд 76Прогнозирование спроса представляет собой научно-обоснованное предвидение развития платежеспособных потребностей населения

на товары и услуги.

В зависимости от временного периода различают следующие

виды прогнозирования:

оперативное (до одного месяца);
краткосрочное (от 1 до 2 лет);
среднесрочное (от 2 до 5 лет);
долгосрочное (от 5 до 10 лет).

При прогнозировании микроспроса наиболее распространенными являются следующие методы:

экономико-математические;
с использованием коэффициента эластичности спроса;
с использованием структурных моделей.
Прогнозирование спроса представляет собой научно-обоснованное предвидение развития платежеспособных потребностей населения на товары и услуги.В зависимости от временного

Слайд 77Экономико-математические методы предполагают использование трендовых, факторных и авторегрессионных моделей.

1.Трендовые модели

применяются, когда предполагается, что спрос является функцией времени:

где

Y - показатель спроса;
t — время;

2.Факторные экономико-математические модели предполагают, что спрос является функцией нескольких факторов. При этом в качестве факторов могут быть приняты цены, общий объем спроса, объем реализации заменяемого товара и др.

где х – фактор.

3.Разновидностью экономико-математических методов при прогнозировании спроса является авторегрессионная модель, которая имеет вид:

где Yt-1 — показатель спроса в предшествующем периоде

Формы зависимости спроса по всем моделям могут различными (параболы, гиперболы, логарифмическая, показательна, прямолинейная зависимости).

Экономико-математические методы предполагают использование трендовых, факторных и авторегрессионных моделей.1.Трендовые модели применяются, когда предполагается, что спрос является функцией

Слайд 78Наиболее простым и приемлемым методом прогнозирования спроса для оперативных и

краткосрочных целей является применение коэффициента эластичности.

Способность спроса повышаться или понижаться

под влиянием воздействия различных факторов называется эластичностью спроса. Для количественного измерения влияния какого-либо фактора на спрос используют коэффициент эластичности.

Коэффициент эластичности спроса — это показатель, характе­ризующий относительное изменение спроса под влиянием изменения фактора.

Коэффициент эластичности можно рассчитать по формуле:

где Кэл — коэффициент эластичности;
ΔY — изменение спроса в отчетном периоде по сравнению с базисным;
Y — показатель спроса в базисном периоде;
ΔХ — изменение фактора в отчетном периоде по сравнению с базисным;
Х — показатель фактора в базисном периоде.

Наиболее простым и приемлемым методом прогнозирования спроса для оперативных и краткосрочных целей является применение коэффициента эластичности.Способность спроса

Слайд 79При прогнозировании спроса в качестве фактора могут выступать цены, спрос

в целом по предприятию, спрос на другой товар, на уровне

региона — доходы на душу населения.

Коэффициент эластичности показывает, насколько процентов изменится спрос (Y) при изменении фактора (X) на 1%.

Если коэффициент эластичности больше 1, то спрос на товар (услуги) является эластичным. Это значит, что спрос растет быстрее, чем увеличивается фактор.

Если коэффициент эластичности меньше 1, то спрос на товар (услуги) считается неэластичным. Увеличение фактора на 1% ведет также к увеличению спроса, но более медленными темпами.

Если коэффициент эластичности равен 1, то это означает, что увеличение фактора на 1% ведет к увеличению спроса также на 1%.

Однако коэффициент эластичности может быть и отрицательным. Тогда зависимость между фактором и спросом будет обратной, т.е. рост фактора на 1% приводит к снижению спроса на величину коэффициента эластичности.
При прогнозировании спроса в качестве фактора могут выступать цены, спрос в целом по предприятию, спрос на другой

Слайд 80Коэффициент эластичности дает представление о направлении влияния фактора на спрос

и мере воздействия (рост цен, как правило, отрицательно влияет на

спрос, рост доходов оказывает положительное влияние).

Показатели Y и X могут быть выражены как в абсолютных, так , и в относительных показателях.
Коэффициент эластичности дает представление о направлении влияния фактора на спрос и мере воздействия (рост цен, как правило,

Слайд 81Если показатели Y и X в базисном периоде равны 100%,

то формула коэффициента эластичности будет иметь следующий вид:

где

ΔYпр – изменение спроса в прогнозируемом периоде.

где Рn – объем спроса в прогнозируемом периоде;
Р n-1 - объем спроса в предыдущем периоде.

Если показатели Y и X в базисном периоде равны 100%, то формула коэффициента эластичности будет иметь следующий

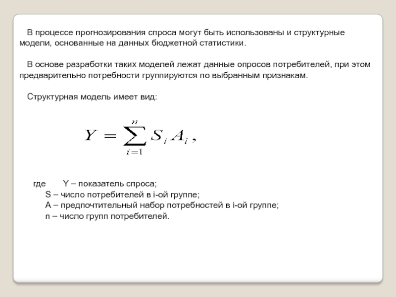
Слайд 82В процессе прогнозирования спроса могут быть использованы и структурные модели,

основанные на данных бюджетной статистики.

В основе разработки таких моделей

лежат данные опросов потребителей, при этом предварительно потребности группируются по выбранным признакам.

Структурная модель имеет вид:



где Y – показатель спроса;
S – число потребителей в i-ой группе;
А – предпочтительный набор потребностей в i-ой группе;
n – число групп потребителей.

В процессе прогнозирования спроса могут быть использованы и структурные модели, основанные на данных бюджетной статистики. В основе

Слайд 83Цены и ценообразование на предприятиях.

Цены и ценообразование на предприятиях.

Слайд 844.1. Определение цены.

4.1. Определение цены.

Слайд 85Цены – важнейшая экономическая категория, присущая любой экономической формации, имеющей

денежное обращение.

В условиях рыночной экономики, она является основным элементом

рынка.

Цена – это количество денег, за которое продается или покупается товар или стоимость товара.

Успех коммерческого предприятия определяется следующими составляющими:

научно-обоснованная ценовая стратегия;
разумная ценовая тактика;
правильная методика установления цены.

Принятие решения в области цен сопряжено с необходимостью учитывать многочисленные факторы, например:

себестоимость товара, которая рассчитывается различными методами;
цены конкурентов и возможность их изменения;
ожидаемая реакция покупателей на возможное изменение цены;
прямое и косвенное воздействие со стороны государства. на политику цен.
Цены – важнейшая экономическая категория, присущая любой экономической формации, имеющей денежное обращение. В условиях рыночной экономики, она

Слайд 864.2. Виды цен.

4.2. Виды цен.

Слайд 87В систему цен включены различные элементы, которые можно рассматривать как

отдельные конкретные цены, так и определенные группы цен.

Взаимосвязь цен

определяется единой методологией формирования затрат на производство, и взаимозависимостью всех элементов рыночного механизма.
В систему цен включены различные элементы, которые можно рассматривать как отдельные конкретные цены, так и определенные группы

Слайд 88Систему цен принято классифицировать в соответствии с определенными признаками:

1.по характеру

обслуживаемого оборота:

оптовые
закупочные
розничные
на строительную продукцию
существует несколько разновидностей цен на строительную

продукцию:

сметная стоимость
прейскурантная цена
договорная цена

цены и тарифы на услуги населению;
надбавки в сфере обращения (оптово-сбыточные, торговые);
тарифы грузового и пассажирского транспорта
Систему цен принято классифицировать в соответствии с определенными признаками:1.по характеру обслуживаемого оборота:оптовыезакупочныерозничныена строительную продукцию существует несколько разновидностей

Слайд 892.по степени свободы от воздействия государства при их установлении:

свободные
регулируемые
Фиксируемые

3.по способу

фиксации:

контрактные
трансфертные
биржевые
торгов

4.по степени обоснованности:

базисные
справочные
прейскурантные
фактические сделок
потребления

2.по степени свободы от воздействия государства при их установлении:свободныерегулируемыеФиксируемые3.по способу фиксации:контрактныетрансфертныебиржевые торгов4.по степени обоснованности:базисныесправочныепрейскурантныефактические сделокпотребления

Слайд 905.по времени действия цены:

постоянные (твердые)
текущие
скользящие
сезонные
ступенчатые

5.по времени действия цены:постоянные (твердые)текущиескользящие сезонныеступенчатые

Слайд 91Составной частью системы ценообразования является широко распространенная система скидок с

установленных прейскурантных цен.

Всем предпринимателям, следует обратить особое внимание на

систему скидок:

скидка создает у покупателя представление о том, что фирма-продавец идет именно ему на уступку, что, конечно, подчеркивает значимость покупателя в собственных глазах;

у покупателя создается представление о фирме-продавце, как о солидной и устойчивой организации, которая может позволить себе некоторое снижение цен. Истинную выгоду от использования скидок получает фирма-продавец, так как она ускоряет товародвижение и увеличивает объем продаж;
Составной частью системы ценообразования является широко распространенная система скидок с установленных прейскурантных цен. Всем предпринимателям, следует обратить

Слайд 92Различают следующие виды скидок:

за оплату товара наличными
количественная
дилерская
специальная

(персонифицированная)
сезонная
бонусная
закрытая
скрытая

Различают следующие виды скидок:за оплату товара наличными количественная дилерская специальная (персонифицированная) сезонная бонусная закрытая скрытая

Слайд 93

4.3. Структура цены.

4.3. Структура цены.

Слайд 94Цена – это денежное выражение стоимости товара.

Стоимость определяется общественно-необходимыми

затратами труда (ОНЗТ), т.е. затратами на производство продукции данной потребительной

стоимости при нормальных условиях производства и среднем в данном обществе уровне умения и интенсивности труда.

Определение ОНЗТ – сложный и трудоемкий процесс, поэтому при ценообразовании пользуются не стоимостью как таковой, а стоимостными категориями.
Цена – это денежное выражение стоимости товара. Стоимость определяется общественно-необходимыми затратами труда (ОНЗТ), т.е. затратами на производство

Слайд 951.Себестоимость – это база цены, т.к. представляет собой издержки производства

по производству и реализации продукции.

Также себестоимость продукции группируется по

следующим элементам:

Материальные затраты;
Заработная плата;
Отчисления на социальные нужды;
Амортизация;
Прочие затраты.
1.Себестоимость – это база цены, т.к. представляет собой издержки производства по производству и реализации продукции. Также себестоимость

Слайд 962.Прибыль – определяется предприятием самостоятельно и необходима для обеспечения расширенного

воспроизводства.

2.Прибыль – определяется предприятием самостоятельно и необходима для обеспечения расширенного воспроизводства.

Слайд 973.Косвенные налоги.

К ним относятся НДС и акцизы.

НДС был введен

1992 году и действует в соответствии с законом РФ «О

налоге на добавленную стоимость» от 1 января 1999 года. Плательщиками этого налога являются все юридические лица, индивидуальные частные предприниматели, которые самостоятельно реализуют товары.

Добавленная стоимость – это разница между стоимостью товаров и стоимостью их изготовления.

НДС устанавливается в процентах к цене товара.

Ставка НДС - 18% и 9% на некоторые продовольственные товары и товары детского ассортимента

Акцизы устанавливаются в соответствии с законом РФ «Об акцизах» от 1 января 1999 года.

Ставки акцизов могут составлять от 5 до 90% к цене. К подакцизным товарам относятся: спирт, алкогольная продукция, табачные изделия, нефть, газ, бензин, уголь, автомобили, ювелирные изделия и т.п.
3.Косвенные налоги. К ним относятся НДС и акцизы.НДС был введен 1992 году и действует в соответствии с

Слайд 98Структуру цены можно представить следующим образом:

Структуру цены можно представить следующим образом:

Слайд 994.4. Установление цен на экспортную и импортную продукцию

4.4. Установление цен на экспортную и импортную продукцию

Слайд 100Базисные условия поставок товара — это комплекс специальных условий, которые

четко определяют обязанности обеих сторон по доставке товара и устанавливают

момент перехода риска случайной порчи или гибели товара с продавца на покупателя.
В базисных условиях определена сторона, несущая расходы по транспортировке, складированию и страхованию товара.
В цену товара включаются все те расходы, связанные с .доставкой товара и сопутствующими ей операциями, которые несет продавец.
Базисные условия поставок товара — это комплекс специальных условий, которые четко определяют обязанности обеих сторон по доставке

Слайд 101Совокупность базисных условий ранжирована «Инкотермс» по сумме обязанностей сторон по

доставке товара от минимальных обязанностей продавца (франко-завод или франко-склад отправителя)

до максимальных обязанностей покупателя.

В контракте четко определяются следующие положения:

единица измерения, за которую устанавливается цена;
базис цены;
валюта цены (может быть представлена валютой одной из стран, участвующих в данном контракте, или валютой третьей страны).
Совокупность базисных условий ранжирована «Инкотермс» по сумме обязанностей сторон по доставке товара от минимальных обязанностей продавца (франко-завод

Слайд 102В международной практике торговли различают несколько видов цен, фиксируемых в

контракте.

Твердая (постоянная)
Подвижная (текущая) цена
Скользящая цена

Комиссия рекомендовала следующую

схему расчета скользящей цены:

где С1 – окончательная цена;
С0 – исходная (базисная) цена, установленная на день заключения контракта или дату выдвижения коммерческих предложений;
К – коэффициент торможения (постоянная величина), принимаемый обычно в пределах от 0,1 до 0,2. Он отражает переносимую на готовое изделие часть стоимости основных фондов, планируемую прибыль, накладные расходы и пр.;
X, Y – доли расходов соответственно на материалы и заработную плату;
Р1, Р0 – индексы цен на материалы (для производства продукции) на период их закупки и установления базисной цены;
З1, З0 – индексы заработной платы в отрасли, произошедшей данную продукцию на периоды пересчета цены и установления базисной цены.

В международной практике торговли различают несколько видов цен, фиксируемых в контракте.Твердая (постоянная) Подвижная (текущая) цена Скользящая цена

Слайд 1034.5. Этапы и методы установления цен на продукцию фирмы.

4.5. Этапы и методы установления цен на продукцию фирмы.

Слайд 104Ценообразование на предприятии – сложный и многоэтапный процесс.

I.Выбор цели.

Существуют

три основные цели ценовой политики: обеспечение выживаемости, максимизация прибыли и

удержание рынка

1.Обеспечение выживаемости фирмы

Эту цель фирма выбирает в следующих случаях:

ценовой спрос потребителей эластичен;
фирма желает добиться максимального роста сбыта и увеличения совокупной прибыли путем некоторого снижения доходов с каждой единицы товара;
фирма предполагает, что увеличение объема реализации сократит относительные издержки производства и сбыта;
низкие цены отпугивают конкурентов;
существует большой рынок потребления.
Ценообразование на предприятии – сложный и многоэтапный процесс.I.Выбор цели. Существуют три основные цели ценовой политики: обеспечение выживаемости,

Слайд 1052.Максимизация прибыли имеет несколько разновидностей.

На максимизации прибыли могут быть

основаны следующие цели:

установление фирмой стабильного дохода на ряд лет, соответствующего

размеру средней прибыли;
расчет роста цены, а, следовательно, и прибыли в связи с ростом стоимости капиталовложения;
стремление к быстрому получению первоначальной прибыли, так как компания не уверена в благоприятном развитии бизнеса или ей не хватает денежных средств.


3.Цель, основанная на удержании рынка, состоит в сохранении фирмой существующего положения на рынке или благоприятных условий для своей деятельности.
2.Максимизация прибыли имеет несколько разновидностей. На максимизации прибыли могут быть основаны следующие цели:установление фирмой стабильного дохода на

Слайд 106II.Определение спроса — следующий этап установления цены.

Нельзя устранить или

отложить этот важный этап, так как совершенно невозможно рассчитать цену,

не изучив спрос на данный товар.
Однако следует иметь в виду, что высокая или низкая цена, назначенная фирмой сразу, не отразится на спросе на товар.
II.Определение спроса — следующий этап установления цены. Нельзя устранить или отложить этот важный этап, так как совершенно

Слайд 107III.Анализ издержек.

Спрос на товар определяет верхний уровень цены, которую

может установить фирма.

Валовые издержки производства (сумма постоянных и переменных

издержек) определяют минимальную ее величину.
III.Анализ издержек. Спрос на товар определяет верхний уровень цены, которую может установить фирма. Валовые издержки производства (сумма

Слайд 108IV.Анализ цен конкурентов.

Существенное влияние на цену оказывают поведение конкурентов

и цены на их продукцию.

Каждая фирма должна знать цены

на продукцию конкурентов и отличительные черты их товаров.
IV.Анализ цен конкурентов. Существенное влияние на цену оказывают поведение конкурентов и цены на их продукцию. Каждая фирма

Слайд 109V.Выбор метода ценообразования.

Оптимально возможная цена должна полностью возмещать все

издержки на производство, распределение и сбыт товара, а также обеспечивать

получение определенной нормы прибыли.

Возможны три варианта установления уровня цены:

минимальный уровень, определяемый затратами;
максимальный уровень, сформированный спросом;
оптимально возможный уровень (схема).

Схема. Три направления установления уровня цены
V.Выбор метода ценообразования. Оптимально возможная цена должна полностью возмещать все издержки на производство, распределение и сбыт товара,

Слайд 110Существуют несколько основных методов расчета цены.

1. «Средние издержки плюс прибыль»
2.

«Получение_целевой прибыли».
3. «Расчет цены на основе «ощущаемой ценности» товара»


Существуют несколько основных методов расчета цены.1. «Средние издержки плюс прибыль»2. «Получение_целевой прибыли». 3. «Расчет цены на основе

Слайд 111VI. Установление окончательной цены — заключительный этап ценообразования.

Остановив свой

выбор на одной из перечисленных методик, фирма может приступить к

расчету цены, которая должна учитывать психологическое восприятие покупателем товара фирмы.
VI. Установление окончательной цены — заключительный этап ценообразования. Остановив свой выбор на одной из перечисленных методик, фирма

Слайд 112VII. Страхование рыночной цены.

С этой целью в договоры купли-продажи

или в договоры поставки вводится ряд оговорок.

VII. Страхование рыночной цены. С этой целью в договоры купли-продажи или в договоры поставки вводится ряд оговорок.

Слайд 113РОЗНИЧНЫЙ ТОВАРООБОРОТ.

РОЗНИЧНЫЙ ТОВАРООБОРОТ.

Слайд 1145.1. Понятие товарооборота.

5.1. Понятие товарооборота.

Слайд 115Одним из основных экономических показателей хозяйственной деятельности торгового предприятия является

товарооборот — процесс обмена товаров на деньги.

Как экономическая категория

товарооборот характеризуется наличием одновременно двух признаков:

товара как объекта продажи;
продажи как формы движения товара от производителя к потребителю.
Одним из основных экономических показателей хозяйственной деятельности торгового предприятия является товарооборот — процесс обмена товаров на деньги.

Слайд 116Товарооборот торгового предприятия можно рассматривать:

во-первых, как результат деятельности предприятия торговли,

как его экономический эффект;

во-вторых (в социально-экономическом аспекте) как показатель товарного

снабжения населения, один из показателей уровня жизни (по классификации ООН).

В торговом предприятии товарооборот выражается в объеме денежной выручки за проданные товары — по его размеру можно судить о значимости данного предприятия на потребительском рынке.
Товарооборот торгового предприятия можно рассматривать:во-первых, как результат деятельности предприятия торговли, как его экономический эффект;во-вторых (в социально-экономическом аспекте)

Слайд 117Различают розничный и оптовый товарооборот.

Под розничным товарооборотом понимается продажа потребительских

товаров населению за наличный расчет независимо от каналов их реализации.



Однако в состав розничного товарооборота может быть также включена:

продажа по безналичному расчету продовольственных товаров юридическим лицам социального назначения (больницам, санаториям, детским садам и др.);

продажа товара юридическим лицам, но исключительно за на­личный расчет с использованием кассовых аппаратов.
Различают розничный и оптовый товарооборот.Под розничным товарооборотом понимается продажа потребительских товаров населению за наличный расчет независимо от

Слайд 118Как экономический показатель розничный товарооборот отражает объем товарной массы (в

денежном выражении), переходящей в сферу личного потребления, и характеризует, с

одной стороны денежную выручку торговли, с другой — сумму расходов населения на покупку товаров.

Динамика розничного товарооборота отражает пропорции между производством и потреблением, потребность предприятий в материальных и трудовых ресурсах, характеризует развитие торговой сети.
Как экономический показатель розничный товарооборот отражает объем товарной массы (в денежном выражении), переходящей в сферу личного потребления,

Слайд 119Показатель розничного товарооборота (как и оптового) имеет количественную и качественную

характеристики.

Количественная характеристика товарооборота — объем реализации в денежном исчислении, качественная

связана со структурой товарооборота.

Структура (или ассортиментный состав) товарооборота -- это доля отдельных товарных групп в общем объеме, реализации.
Показатель розничного товарооборота (как и оптового) имеет количественную и качественную характеристики.Количественная характеристика товарооборота — объем реализации в

Слайд 120Необходимо четко различать понятия «состав» и «величина» товарооборота.

Состав товарооборота

складывается из различных видов продаж.

Величина – из суммы

торговой выручки, сданной в банк или кассу, объема мелкооптовых продаж (по безналичным расчетам) и расходов, произведенных за счет кассовой выручки (по документам).
Необходимо четко различать понятия «состав» и «величина» товарооборота. Состав товарооборота складывается из различных видов продаж. Величина –

Слайд 121Розничный товарооборот учитывается в ценах фактической реализации строго за отчетный

период на основе первичных документов — товарно-денежного отчета и прилагаемых

к нему документов.
Розничный товарооборот учитывается в ценах фактической реализации строго за отчетный период на основе первичных документов — товарно-денежного

Слайд 122В соответствии с «Инструкцией по заполнению унифицированных форм федерального государственного

статистического наблюдения» № П-1 "Сведения о производстве и отгрузке товаров

и услуг", утвержденной постановлением Госкомстата России по согласованию с Минэкономики России от 17 ноября 1997 г. № 76 в редакции постановлений Госкомстата РФ от 25 мая 1998 г. № 56, от 8 декабря 1998 г. № 122 и от 23 февраля 1999 г. № 14 в состав товарооборота розничной торговли включается:
В соответствии с «Инструкцией по заполнению унифицированных форм федерального государственного статистического наблюдения» № П-1

Слайд 123стоимость проданных населению потребительских товаров:
а) за наличный расчет;
б) по кредитным карточкам;
в) по расчетным

чекам банков;
г) по перечислениям со счетов вкладчиков (что также учитывается как

продажа за наличный расчет);

стоимость проданных товаров по почте с оплатой по безналичному расчету (по моменту сдачи посылки отделению связи);

стоимость товаров, проданных в кредит (по моменту отпуска товаров покупателю) в объеме полной стоимости товара;

стоимость товаров, сданных на комиссию (по моменту продажи) в объеме комиссионных вознаграждений, если торговое предприятие не является собственником товаров; в размере полной стоимости, если торговое предприятие является собственником товаров;

стоимость проданных по образцам товаров длительного пользования (по времени выписки счета-фактуры и доставки покупателю независимо от времени фактической оплаты товара покупателем);

полная стоимость товаров, проданных отдельным категориям населения со скидкой (лекарственных средств, топлива и т.п.);

стоимость проданных по подписке печатных изданий (по мо­менту выписки счета без учета стоимости доставки);

стоимость упаковки, имеющей продажную цену, не входящую в цену товара;

стоимость проданной порожней тары.
стоимость проданных населению потребительских товаров:а)	за наличный расчет;б)	по кредитным карточкам;в)	по расчетным чекам банков;г)	по перечислениям со счетов вкладчиков (что

Слайд 124Не включается в оборот розничной торговли:

стоимость проданных товаров, не выдержавших

гарантийных сроков службы;

стоимость проездных билетов, талонов на все виды транспорта.

Не включается в оборот розничной торговли:стоимость проданных товаров, не выдержавших гарантийных сроков службы;стоимость проездных билетов, талонов на

Слайд 125В рыночных условиях хозяйствования экономическое значение показателя розничного товарооборота вытекает

из тех задач, для решения которых он вычисляется.

Розничный товарооборот может

выступать как один из показателей, определяющих мощность торгового предприятия, так как по его величине можно судить об объеме деятельности предприятия.

Розничный товарооборот может быть использован для характеристики эффективности использования ресурсов предприятия и общей суммы затрат на реализацию товаров. Поскольку товарооборот является показателем, отражающим важнейший конечный результат хозяйственной деятельности торгового предприятия, то его сопоставление с величиной затраченных ресурсов (трудовых, материальных, финансовых) даст представление об эффективности их использования, так как в обобщенном виде показатель эффектив­ности есть соотношение результата и затрат.

Розничный товарооборот может быть использован для расчета трудоемкости, фондоемкости, затратоемкости, капиталоемкости ресурсов. С помощью этих показателей можно в первом приближении определить потребность предприятия в дополнительных ресурсах для обеспечения прироста товарооборота.
В рыночных условиях хозяйствования экономическое значение показателя розничного товарооборота вытекает из тех задач, для решения которых он

Слайд 126Развитие розничного товарооборота должно быть тесно увязано с такими экономическими

показателями, как спрос, поступление товаров, товарные запасы, прибыль, численность работников,

расходы на оплату труда. При этом оптимальным считается такое соотношение в развитии этих показателей, которое представлено в моделях стратегического регулирования товарооборота.

Первая модель стратегического регулирования розничного товарооборота обеспечивает сбалансированность спроса и предложения товаров. Это становится возможным при следующем условии:

Iп > Iт > Iтз > Iс

где Iп — индекс роста поступления товаров;
Iт — индекс роста объема товарооборота;
Iтз — индекс роста суммы товарных запасов;
Ic — индекс роста объема спроса населения.

.
Развитие розничного товарооборота должно быть тесно увязано с такими экономическими показателями, как спрос, поступление товаров, товарные запасы,

Слайд 127Вторая модель стратегического регулирования розничного товарооборота обеспечивает повышение эффективности хозяйственной

деятельности торгового предприятия. Это достигается при условии:

Iпр > Iт >

Iфот > Iч

где Iпр — индекс роста массы прибыли;
Iт — индекс роста объема товарооборота;
Iфот — индекс роста фонда оплаты труда;
Iч — индекс роста численности работников.

Или:

Iр > Iпт > Iз

где Iр — индекс роста уровня рентабельности (в % к обороту);
Iпт — индекс роста производительности труда одного работника;
Iз — индекс роста средней заработной платы одного работника
Вторая модель стратегического регулирования розничного товарооборота обеспечивает повышение эффективности хозяйственной деятельности торгового предприятия. Это достигается при условии:Iпр

Слайд 1285.2.Структура товарооборота

5.2.Структура товарооборота

Слайд 129Товарная структура розничного товарооборота включает в себя продовольственные и непродовольственные

товары, которые разделены на ассортиментные группы и подгруппы. При дальнейшей

детализации рассматривают виды, сорта, модели, размеры товаров.
Структура продовольственных товаров состоит из следующих ассортиментных групп:
мясо и мясопродукты;
рыба и рыбопродукты;
жиры;
молоко и молочные продукты;
яйца;
сахар;
кондитерские изделия;
чай;
соль;
хлеб и хлебобулочные изделия;
мука, крупа и макаронные изделия;
картофель;
овощи;
плоды, фрукты, ягоды, арбузы и дыни;
другие продовольственные товары.
Структура непродовольственных товаров состоит из следующих ассортиментных групп:
ткани;
одежда, белье, головные уборы и меха;
трикотажные и чулочно-носочные изделия;
обувь;
хозяйственное мыло;
синтетические моющие средства;
туалетное мыло и парфюмерия;
галантерея и нитки;
табачные изделия;
спички;
товары культурно-бытового и хозяйственного назначения;
другие непродовольственные товары.
Товарная структура розничного товарооборота включает в себя продовольственные и непродовольственные товары, которые разделены на ассортиментные группы и

Слайд 1305.3. Система показателей товарооборота

5.3. Система показателей товарооборота

Слайд 131К показателям, характеризующим товарооборот торговой компании, относятся:

объем товарооборота в стоимостном

выражении в текущих ценах;
объем товарооборота в стоимостном выражении в сопоставимых

ценах;
ассортиментная структура товарооборота по отдельным группам товаров (руб., проценты);
однодневный объем товарооборота (руб.);
объем товарооборота в расчете на одного работника, в том числе работника торговой группы;
объем товарооборота на 1 м2 общей площади, в том числе на м2 торговых площадей;
время обращения товаров, дни оборота;
скорость товарооборота, число оборотов.
К показателям, характеризующим товарооборот торговой компании, относятся:объем товарооборота в стоимостном выражении в текущих ценах;объем товарооборота в стоимостном

Слайд 1325.4. Задачи и методы анализа и оценки товарооборота

5.4. Задачи и методы анализа и оценки товарооборота

Слайд 133Задачи анализа товарооборота:

изучение динамики показателей товарооборота;
анализ и оценка ассортиментной структуры;
определение

и оценка факторов, влияющих на объем и структуру товарооборота;
анализ товарооборачиваемости.

Методы

анализа:

построение динамических рядов;
использование относительных и средних величин;
сравнение;
индексный метод;
построение трендовых и регрессионных моделей динамики;
цепная подстановка;
балансовая увязка показателей;
построение графиков и др.
Задачи анализа товарооборота:изучение динамики показателей товарооборота;анализ и оценка ассортиментной структуры;определение и оценка факторов, влияющих на объем и

Слайд 1345.5. Основные направления анализа розничного товарооборота торгового предприятия

5.5. Основные направления анализа розничного товарооборота торгового предприятия

Слайд 135Анализ розничного товарооборота торгового предприятия начинается с изучения динамики его

объема и оценки степени выполнения плана, если таковой имеет место.

Анализ

динамики объема розничного товарооборота осуществляется с помощью расчета цепных и базисных темпов роста, а также среднегодового темпа изменения реализации товаров ͞Т

.

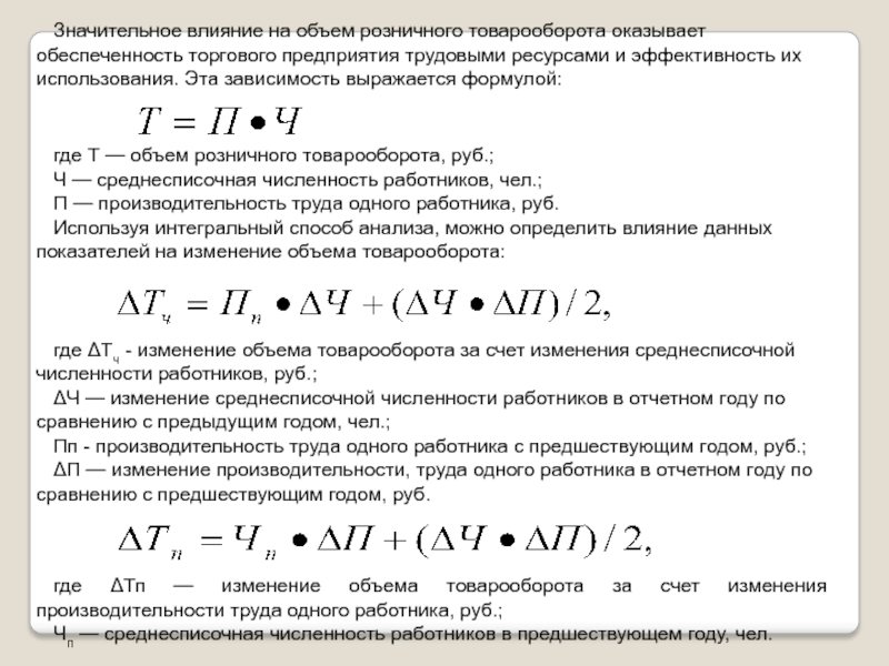
где Yк, Yн – конечное и начальное значения динамического ряда

Анализ розничного товарооборота торгового предприятия начинается с изучения динамики его объема и оценки степени выполнения плана, если

Слайд 136В условиях инфляции темпы изменения объема товарооборота следует рассчитывать как

в фактических, так и в сопоставимых ценах, т.е. в ценах

базисного года:

где Тсц— объем товарооборота в сопоставимых ценах;
Тф.ц — объем товарооборота в фактических ценах;
Iц —-индекс изменения цен.

В условиях инфляции темпы изменения объема товарооборота следует рассчитывать как в фактических, так и в сопоставимых ценах,

Слайд 137Индекс цен рассчитывается по формуле:

где
– цена i-го

товара соответственно в базисном и отчетном периодах;

I – вид товара;
n – число видов товара.


– количество i-го товара соответственно в базисном и отчетном периодах;

Индекс цен рассчитывается по формуле:где  – цена i-го товара соответственно в базисном и отчетном периодах;

Слайд 138В процессе анализа розничного товарооборота целесообразно определить его изменение как

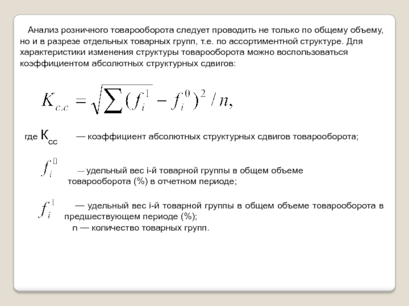
в стоимостном, так и в натуральном выражении, которое характеризуется изменением

физического объема товарооборота.

Для этого необходимо рассчитать индекс изменения товарооборота:

где Iт— индекс изменения объема товарооборота;
Iц — индекс изменения цен;
Iф — индекс изменения физического объема товарооборота, который рассчитывается по формуле:

Приведенная формула позволяет определить, в какой мере развитие товарооборота в стоимостном выражении зависело от изменения цен, а в какой — от изменения количества реализуемых товаров.

В процессе анализа розничного товарооборота целесообразно определить его изменение как в стоимостном, так и в натуральном выражении,

Слайд 139Анализ розничного товарооборота следует проводить не только по общему объему,

но и в разрезе отдельных товарных групп, т.е. по ассортиментной

структуре. Для характеристики изменения структуры товарооборота можно воспользоваться коэффициентом абсолютных структурных сдвигов:

где Ксс — коэффициент абсолютных структурных сдвигов товарооборота;

— удельный вес i-й товарной группы в общем объеме товарооборота (%) в отчетном периоде;

— удельный вес i-й товарной группы в общем объеме товарооборота в предшествующем периоде (%);
n — количество товарных групп.

Анализ розничного товарооборота следует проводить не только по общему объему, но и в разрезе отдельных товарных групп,

Слайд 140На выполнение плана и динамику розничного товарооборота оказывают влияние большое

число факторов, которые принято объединять в три группы:

факторы, связанные с

товарными ресурсами;

факторы, связанные с численностью работников и эффективностью их труда;

факторы, связанные с эффективностью использования материально-технической базы торгового предприятия и режимом его работы.
На выполнение плана и динамику розничного товарооборота оказывают влияние большое число факторов, которые принято объединять в три

Слайд 141Основной фактор успешного развития товарооборота — обеспеченность торгового предприятия товарными

ресурсами и их рациональное использование.

Объем розничного товарооборота зависит от

периодичности поступления и выбытия товаров, состояния товарных запасов.

Эта зависимость может быть выражена формулой:

Т = Зн + П – В – Зк

где Т — объем розничного товарооборота;
Зн — запасы товаров на начало периода;
П — поступление товаров;
В — выбытие товаров;
Зк – запасы товаров на конец периода.

Используя способ разниц или способ цепной подстановки, можно определить влияние каждого и отмеченных показателей на объем розничного товарооборота торгового предприятия.

Основной фактор успешного развития товарооборота — обеспеченность торгового предприятия товарными ресурсами и их рациональное использование. Объем розничного

Слайд 142Значительное влияние на объем розничного товарооборота ока­зывает обеспеченность торгового предприятия

трудовыми ресурса­ми и эффективность их использования. Эта зависимость выражается формулой:

где

Т — объем розничного товарооборота, руб.;
Ч — среднесписочная численность работников, чел.;
П — производительность труда одного работника, руб.
Используя интегральный способ анализа, можно определить влияние данных показателей на изменение объема товарооборота:

где ΔТч - изменение объема товарооборота за счет изменения среднесписочной численности работников, руб.;
ΔЧ — изменение среднесписочной численности работников в отчетном году по сравнению с предыдущим годом, чел.;
Пп - производительность труда одного работника с предшест­вующим годом, руб.;
ΔП — изменение производительности, труда одного работника в отчетном году по сравнению с предшествующим годом, руб.

где ΔТп — изменение объема товарооборота за счет изменения производительности труда одного работника, руб.;
Чп — среднесписочная численность работников в предшествующем году, чел.

Значительное влияние на объем розничного товарооборота ока­зывает обеспеченность торгового предприятия трудовыми ресурса­ми и эффективность их использования. Эта

Слайд 143Большое влияние на динамику розничного товарооборота оказывают состояние, развитие и

эффективность использования основных фондов торгового предприятия, а также режим его

работы.

Объем розничного товарооборота торгового предприятия может быть определен по следующей формуле:

где Т — объем розничного товарооборота, руб.;
S — площадь торгового зала предприятия, м2;
Ксм — коэффициент сменности работы предприятия;
Д — количество дней работы предприятия;
Bs — товарооборот на 1 м2 площади торгового зала в смену, руб.

Последовательно заменяя в приведенной формуле показатели предшествующего года на данные отчетного года и вычитая из полученного результата предыдущий, можно определить влияние на объем товарооборота изменения факторов, связанных с эффективностью использования материально-технической базы торгового предприятия и режимом его работы. Этот способ расчета называется методом цепной подстановки.

Большое влияние на динамику розничного товарооборота оказывают состояние, развитие и эффективность использования основных фондов торгового предприятия, а

Слайд 1445.6. Расчет минимального объема товарооборота, необходимого для обеспечения безубыточной работы

торгового предприятия

5.6. Расчет минимального объема товарооборота, необходимого для обеспечения безубыточной работы торгового предприятия

Слайд 145Планирование розничного товарооборота торгового предприятия, особенно нового, целесообразно начинать с

определения минимального объема товарооборота, который обеспечит ему безубыточную работу.

Такой

объем товарооборота принято называть критическим.

Все расчеты по определению этого объема сводятся к определению точки безубыточности предприятия.

В процессе осуществления хозяйственной деятельности предприятие несет определенные расходы, которые в практике экономического анализа принято подразделять на постоянные и переменные расходы.

Предполагается, что переменные расходы развиваются в том же направлении и с теми же темпами, что и объем товарооборота.
Планирование розничного товарооборота торгового предприятия, особенно нового, целесообразно начинать с определения минимального объема товарооборота, который обеспечит ему

Слайд 146Расчет минимально необходимого объема товарооборота можно выполнить, разложив товарооборот на

составляющие его элементы.
Розничный товарооборот представляет собой сумму розничных цен

проданных или запланированных к продаже товаров.
В свою очередь, розничная цена состоит из покупной для торгового предприятия цены товара и торговой надбавки.
Сумма покупных цен представляет собой товарооборот торгового предприятия по покупным ценам.
Торговые надбавки предназначены для покрытия издержек обращения и получения торговым предприятием прибыли.
Таким образом, имеем:

где Трц — объем товарооборота по розничным ценам, руб.;

— объем товарооборота по покупным ценам, руб.;
ТН — сумма торговых надбавок, руб.

Расчет минимально необходимого объема товарооборота можно выполнить, разложив товарооборот на составляющие его элементы. Розничный товарооборот представляет собой

Слайд 147 В свою очередь:

ТН = ИО + П,

где П —

сумма прибыли, руб.;
ИО — сумма издержек обращения, руб.

ИО перем -

сумма переменных издержек обращения, руб.;
Иопост — сумма постоянных издержек обращения, руб.
В свою очередь:ТН = ИО + П,где П — сумма прибыли, руб.;ИО — сумма издержек обращения,

Слайд 148Тогда:

Но поскольку минимально необходимый объем розничного товарооборота позволяет покрыть только

затраты и не обеспечивает получение прибыли, то формула определения критического

объема товарооборота будет иметь вид:

где

— критический объем товарооборота по розничным ценам, руб.

Тогда:Но поскольку минимально необходимый объем розничного товарооборота позволяет покрыть только затраты и не обеспечивает получение прибыли, то

Слайд 149Товарооборот по покупным ценам представляет собой объем закупленных товаров в

стоимостном выражении или затраты торгового предприятия на покупку товаров.

Величина

этих затрат носит переменный характер, поэтому объем критического товарооборота можно представить следующим образом:

где

— переменные затраты.


Разделив полученное равенство на объем критического товарооборота, получаем:

Товарооборот по покупным ценам представляет собой объем закупленных товаров в стоимостном выражении или затраты торгового предприятия на

Слайд 150Обозначив:

— доля переменных затрат в розничном товарообороте, принимаемом за

1, получаем:

отсюда:

Определив минимальный критический объем товарооборота, обеспечивающий предприятию безубыточную работу,

переходят к расчету возможного объема товарооборота на планируемый год.
Обозначив: — доля переменных затрат в розничном товарообороте, принимаемом за 1, получаем:отсюда:Определив минимальный критический объем товарооборота, обеспечивающий

Слайд 1515.7. Планирование общего объема розничного товарооборота торгового предприятия

5.7. Планирование общего объема розничного товарооборота торгового предприятия

Обратная связь

Если не удалось найти и скачать доклад-презентацию, Вы можете заказать его на нашем сайте. Мы постараемся найти нужный Вам материал и отправим по электронной почте. Не стесняйтесь обращаться к нам, если у вас возникли вопросы или пожелания:

Email: Нажмите что бы посмотреть 

Что такое TheSlide.ru?

Это сайт презентации, докладов, проектов в PowerPoint. Здесь удобно  хранить и делиться своими презентациями с другими пользователями.


Для правообладателей

Яндекс.Метрика