Разделы презентаций


Экспериментально-статистическое исследование связей

Содержание

Главная задача всякого научного исследования заключается в изучении связей между явлениями, параметрами и факторами. Связи бывают функциональными и вероятностными (статистическими). При функциональной связи каждому значению входной величины соответствует одно или нес-колько

Слайды и текст этой презентации

Слайд 1Экспериментально-статистическое исследование связей
Занятие 5

Экспериментально-статистическое  исследование связейЗанятие 5

Слайд 2Главная задача всякого научного исследования заключается в изучении связей между

явлениями, параметрами и факторами.
Связи бывают функциональными и вероятностными (статистическими).


При функциональной связи каждому значению входной величины соответствует одно или нес-колько строго определенных значений выходной.

Статистические связи проявляются лишь при многократном испытании. При этом данному значению входной величины соответствует множество значений выходной.

Главная задача всякого научного исследования заключается в изучении связей между явлениями, параметрами и факторами. Связи бывают функциональными

Слайд 31. Корреляционный анализ
Корреляционный анализ — метод оценки статистических связей. Он

отвечает на вопросы: влияет ли данная входная величина на выходную

и какова степень (теснота) связи между величинами?

Предположим, что в результате эксперимента, цель которого — изучить влияние фактора x на пара-метр y, получены данные в виде совокупностей значений х и y, объемом n каждая, причем каждому значению xі соответствует определенное значение yi

Каждую пару величин можно представить точкой на поле координат xОy.

Совокупность точек образует диаграмму рассеивания.

1. Корреляционный анализКорреляционный анализ — метод оценки статистических связей. Он отвечает на вопросы: влияет ли данная входная

Слайд 4По такой диаграмме можно судить о тесноте связи между величинами,

однако подобная оценка субъективна
Числовой характеристикой тесноты связи служит корреляция —

математическое ожидание произве-дения отклонений x и y от их математических ожиданий

Оценка корреляции по опытным данным:

Размерность полученной величины равна произведению размерностей величин x и y, что затрудняет анализ тесноты связи.

По такой диаграмме можно судить о тесноте связи между величинами, однако подобная оценка субъективнаЧисловой характеристикой тесноты связи

Слайд 5Чаще используют безразмерный коэффициент корреляции
или для результатов опыта
Коэффициент корреляции является

оценкой степени связи между величинами и изменяется в диапазоне [–1;+1]
Рассмотрим

следующие варианты рассеяния:
Чаще используют безразмерный  коэффициент корреляцииили для результатов опытаКоэффициент корреляции является оценкой степени связи между величинами и

Слайд 6Это говорит о том, что связь между величинами x и

y отсутствует

Это говорит о том, что связь между величинами x и y отсутствует

Слайд 72) Между величинами x и y существует функцио-нальная линейная зависимость

вида
Следовательно, если по результатам опытов полу-чено kxy = ±1, можем утвер-ждать, что

между величи-нами x и y существует функциональная линейная зависимость.

Поскольку Sy = |b| Sx, имеем

Тогда

и

Следовательно

Если b > 0 — kxy = 1

Если b < 0 — kxy = –1

2) Между величинами x и y существует функцио-нальная линейная зависимость видаСледовательно, если по результатам опытов полу-чено kxy = ±1,

Слайд 8В обратном случае будем иметь
Например, в I и III квадрантах

точек значительно больше, чем во II и IV.
Следовательно, в

сумме будут преобладать поло-жительные произведения и значение коэффициента корреляции будет находиться в интервале

0 < kxy < 1

–1 < kxy < 0

Оба эти случая свидетель-ствуют о наличии статистической связи между величинами x и y.

В обратном случае будем иметьНапример, в I и III квадрантах точек значительно больше, чем во II и

Слайд 9Возможны случаи, когда между величинами существует статистическая или даже функциональ-ная

связь, но в некотором интервале значений этих величин их коэффициент

корреляции будет близок к нулю.

Таким образом, коэффициент корреляции дает оценку не только наличия связи между величинами, но и степени ее линейности

Возможны случаи, когда между величинами существует статистическая или даже функциональ-ная связь, но в некотором интервале значений этих

Слайд 102. Регрессионный анализ
Целью регрессионного анализа является установление аналитической зависимости между

выходной и входными величинами по данным экспериментальных исследований
Зависимость между величинами

может быть представлена таблично, графически и аналитически.

Табличный способ позволяет определить значение выходной величины для заданных значений входных, но не дает представления о характере зависимости.

Графический способ создает наглядность представления зависимости, позволяет визуально оценить ее характер.

2. Регрессионный анализЦелью регрессионного анализа является установление аналитической зависимости между выходной и входными величинами по данным экспериментальных

Слайд 11Аналитическая зависимость позволяет исследовать функцию методами математического анализа, т.е. определить

значения максимума, минимума, точек перегиба и т.д.
Получение аналитической зависимости

желательно при разработке расчетных методик, в особенности при создании расчетных программ на ЭВМ. Эта зависимость наиболее универсальна, из нее просто получить табличную и графическую.

Аналитические зависимости, полученные по данным эксперимента путем регрессионного анализа называются эмпирическими или аппроксимирующими.

Если теоретические формулы могут быть исполь-зованы при произвольных значениях аргументов, то эмпирические являются приближенными и могут применяться лишь в определенных условиях и в ограниченных пределах аргументов

Аналитическая зависимость позволяет исследовать функцию методами математического анализа, т.е. определить значения максимума, минимума, точек перегиба и т.д.

Слайд 12В регрессионном анализе в отличие от корреляци-онного только выходные величины

являются случайными. Входные должны быть неслучай-ными и некоррелированными между собой
Задача

получения аналитической зависимости включает в себя три этапа

выбор вида уравнения регрессии

определение коэффициентов уравнения

проверка адекватности установленной зависимости данным эксперимента

В регрессионном анализе в отличие от корреляци-онного только выходные величины являются случайными. Входные должны быть неслучай-ными и

Слайд 13Первый этап является неформализованной процедурой.
По данным эксперимента первоначально строят

графическую зависимость. Ее сравнивают с различными кривыми, уравнения которых извест-ны,

и останавливаются на наиболее вероятной

При выборе формулы нет необходимости ориентироваться на сложные зависимости.

Ценность формулы определяется не сложностью, а той погрешностью, которая допускается при ее применении.

Первый этап является неформализованной процедурой. По данным эксперимента первоначально строят графическую зависимость. Ее сравнивают с различными кривыми,

Слайд 14Например, для аппроксимации данных может быть использована как линейная (линия

1),
Линия 2 более точно аппроксимирует данные эксперимента, но ее

практическое использование может быть затруднено из-за громоздкости формулы и сложности ее вычисления.

Поэтому предпочтение следует отдавать простым, в первую очередь линейным уравнениям, и только в случае явно нелинейной зависимости, выбирать другие: квадратичные, степенные и т.п

так и более сложная зависимость (линия 2).

Например, для аппроксимации данных может быть использована как линейная (линия 1), Линия 2 более точно аппроксимирует данные

Слайд 15Например, для аппроксимации данных может быть использована как линейная (линия

1),
Линия 2 более точно аппроксимирует данные эксперимента, но ее

практическое использование может быть затруднено из-за громоздкости формулы и сложности ее вычисления.

Поэтому предпочтение следует отдавать простым, в первую очередь линейным уравнениям, и только в случае явно нелинейной зависимости, выбирать другие: квадратичные, степенные и т.п

так и более сложная зависимость (линия 2).

Например, для аппроксимации данных может быть использована как линейная (линия 1), Линия 2 более точно аппроксимирует данные

Слайд 16Если в результате построений окажется, что некоторые точки существенно отклоняются

от общей зависимости, то следует проверить вычисления для них, а

при необходимости повторить эксперимент

Если до обработки экспериментальных данных известна теория исследуемого процесса, в основу эмпирической зависимости желательно положить функциональную зависимость, определяемую этой теорией.

Например, известно, что теоретическая напорная характеристика турбомашины является прямой линией, а потери напора в турбомашине пропорциональны квадрату расхода.

Поэтому для описания экспериментальной напорной характеристики наиболее целесообразна ориентация на квадратичные зависимости

Если в результате построений окажется, что некоторые точки существенно отклоняются от общей зависимости, то следует проверить вычисления

Слайд 17После выбора вида зависимости определяют коэффициенты, входящие в эту зависимость.

В общем виде задачу можно сформулировать следующим образом
Для поиска аппроксимационной

зависимости выбрана некоторая функция вида

которая содержит m неизвестных параметров (коэффициентов, показателей степеней и др.):

b1, b2, …, bm

После выбора вида зависимости определяют коэффициенты, входящие в эту зависимость.  В общем виде задачу можно сформулировать

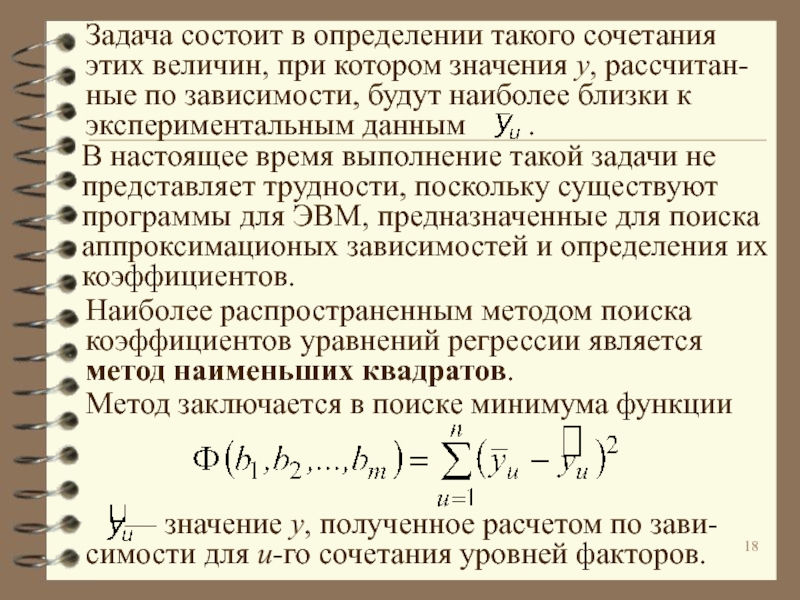
Слайд 18Наиболее распространенным методом поиска коэффициентов уравнений регрессии является метод наименьших

квадратов.
В настоящее время выполнение такой задачи не представляет трудности,

поскольку существуют программы для ЭВМ, предназначенные для поиска аппроксимационых зависимостей и определения их коэффициентов.

Метод заключается в поиске минимума функции

Наиболее распространенным методом поиска коэффициентов уравнений регрессии является метод наименьших квадратов. В настоящее время выполнение такой задачи

Слайд 19Рассмотрим случай поиска линейной однофакторной зависимости вида
Функция Ф характеризует степень

расхождения расчетных значений и опытных данных.
для некоторой совокупности экспериментальных

данных

Наилучшим будет такое сочетание коэффициентов, при котором это расхождение будет минимальным.

Задача сводится к поиску минимума функции Ф и может быть решена методом математического анализа

Функция Ф в данном случае есть функция двух переменных

Рассмотрим случай поиска линейной однофакторной зависимости видаФункция Ф характеризует степень расхождения расчетных значений и опытных данных. для

Слайд 20Функция будет иметь минимум, если ее частные производные по всем

переменным будут равны нулю
Преобразовав выражения, получим систему двух линейных

уравнений

Решив систему, найдем значения коэффициентов уравнения регрессии

Функция будет иметь минимум, если ее частные производные по всем переменным будут равны нулю Преобразовав выражения, получим

Слайд 21В практике математической обработки опытных данных широко используются нелинейные формулы,

достаточно просто преобразуемые к линейному виду
Распространенная в гидравлическом эксперименте

параболическая зависимость вида

приводится к линейному виду подстановкой

z = x2

К ним относятся параболические и степенные зависимости

В практике математической обработки опытных данных широко используются нелинейные формулы, достаточно просто преобразуемые к линейному виду Распространенная

Слайд 22В практике математической обработки опытных данных широко используются нелинейные формулы,

достаточно просто преобразуемые к линейному виду
Степенные зависимости вида
где

C — коэффициент; b1, b2, …, bk — показатели степени;

приводятся к полиномиальному виду путем логарифмирования

Обозначив b0 = Ln C, и прологарифмировав значения факторов и параметра, можем применить метод наименьших квадратов для поиска значений b0, b1, b2, …, bk.

В практике математической обработки опытных данных широко используются нелинейные формулы, достаточно просто преобразуемые к линейному виду Степенные

Слайд 23Проверка соответствия установленной зависимости экспериментальному материалу (проверка адекватности) включает в

себя этапы
1. Ищется остаточная дисперсия, или дисперсия адекватности
где fад

= n – m — количество степеней свободы, равное разности количества опытов n и количества коэффициентов в уравнении регрессии m.

Дисперсия адекватности будет тем меньше, чем лучше совпадают расчетные значения параметра с экспериментальными данными

Проверка соответствия установленной зависимости экспериментальному материалу (проверка адекватности) включает в себя этапы1. Ищется остаточная дисперсия, или дисперсия

Слайд 242. Определяется дисперсия воспроизводимости, показывающая точность определения параметра в опыте
Если параллельные

опыты не проводятся, то в качестве средневзвешенной дисперсии принимается
где ΔYпред

— предельная абсолютная погрешность определения выходной величины, определяемая по классу прибора
2. Определяется дисперсия воспроизводимости, показывающая точность определения параметра в опытеЕсли параллельные опыты не проводятся, то в качестве средневзвешенной

Слайд 253. Проверяется однородность дисперсий адекватности и воспроизводимости
— количество степеней свободы дисперсии

воспроизводимости;
Если расчетное значение критерия Фишера окажется меньше табличного, то

полученное уравнение регрессии адекватно эксперименту с уровнем значимости α

nп u — количество параллельных опытов для u-го сочетания уровней факторов

3. Проверяется однородность дисперсий адекватности и воспроизводимости— количество степеней свободы дисперсии воспроизводимости; Если расчетное значение критерия Фишера окажется

Обратная связь

Если не удалось найти и скачать доклад-презентацию, Вы можете заказать его на нашем сайте. Мы постараемся найти нужный Вам материал и отправим по электронной почте. Не стесняйтесь обращаться к нам, если у вас возникли вопросы или пожелания:

Email: Нажмите что бы посмотреть 

Что такое TheSlide.ru?

Это сайт презентации, докладов, проектов в PowerPoint. Здесь удобно  хранить и делиться своими презентациями с другими пользователями.


Для правообладателей

Яндекс.Метрика