Разделы презентаций


ЭКСПЛУАТАЦИОННЫЕ ХАРАКТЕРИСТИКИ АГРЕГАТОВ. 1. Эксплуатационные свойства рабочих

Содержание

1. Агротехнологические.2. Энергетические.3. Маневровые.4. Технические.5. Технико-экономические.6. Эргономические.7. Экологические.

Слайды и текст этой презентации

Слайд 1ЭКСПЛУАТАЦИОННЫЕ ХАРАКТЕРИСТИКИ АГРЕГАТОВ.



1. Эксплуатационные свойства рабочих машин.

2. Сцепки и их

эксплуатационные свойства.


ЭКСПЛУАТАЦИОННЫЕ ХАРАКТЕРИСТИКИ АГРЕГАТОВ.   1. Эксплуатационные свойства рабочих машин.       2.

Слайд 2
1. Агротехнологические.

2. Энергетические.

3.

Маневровые.

4. Технические.

5. Технико-экономические.

6. Эргономические.

7. Экологические.

1. Агротехнологические.2. Энергетические.3. Маневровые.4. Технические.5. Технико-экономические.6. Эргономические.7. Экологические.

Слайд 3Агротехнологические свойства характеризуют качество выполнения машиной технологического процесса в соответствии

с научно обоснованными агротребованиями.
К ним относятся предусмотренные конструкцией машин


предельные технологические параметры, предельно
допустимые по условиям качества работы скорости движения,
допустимые потери, объём технологических ёмкостей,
запас хода по технологической ёмкости,
агротехнический и дорожный просвет, размер колеи.
Эти свойства играют решающую роль при выборе
необходимых для данной операции и в данных условиях рабочих машин и для комплектования агрегатов.
Агротехнологические свойства характеризуют качество выполнения машиной технологического процесса в соответствии с научно обоснованными агротребованиями. К ним относятся

Слайд 4Энергетические свойства машин заключаются в их способности потреблять при работе

определённую механическую энергию (сопротивление рабочих машин).
Так как экономия топлива является

одним из важнейших направлений
ресурсосбережения, поэтому в процессе комплектования агрегатов энергетические свойства имеют решающее значение при определении количественного состава машин в агрегате, при выборе эксплуатационных (в частности, скоростных) режимов работы.
Энергетические свойства машин заключаются в их способности потреблять при работе определённую механическую энергию (сопротивление рабочих машин).Так как

Слайд 5Маневровые свойства (или кинематические) – это их поворотливость, проходимость, устойчивость

движения, приспособленность к транспортированию. Маневровые свойства следует учитывать при выборе

машин для данных конкретных условий (при малых участках и коротких гонах, при необходимости строгой прямолинейности ходов).
Маневровые свойства (или кинематические) – это их поворотливость, проходимость, устойчивость движения, приспособленность к транспортированию. Маневровые свойства следует

Слайд 6Технические свойства – это долговечность, ремонтопригодность, безотказность сохраняемость, масса, форма

и др. Они характеризуют в упрощённом изложении способность машины надёжно

работать в заданных условиях в течение требуемого промежутка времени. Уровень надёжности машин закладывается в основном в процессе её проектирования и производства. Однако на показатели надёжности машины существенно влияют также её подготовка к работе и режимы эксплуатации.
Технические свойства – это долговечность, ремонтопригодность, безотказность сохраняемость, масса, форма и др. Они характеризуют в упрощённом изложении

Слайд 7Технико-экономические свойства машин – это их производительность и необходимые затраты

труда, денежных средств, топлива и др. К этим же свойствам

часто относят метало- и энергоёмкость, не выделяя их в отдельную группу. Выбираемые режимы работы машин должны обеспечивать высокую производительность при возможно меньших затратах соответствующих ресурсов.
Технико-экономические свойства машин – это их производительность и необходимые затраты труда, денежных средств, топлива и др. К

Слайд 8Эргономические свойства характеризуют приспособленность машин к биологическим, физиологическим и другим

особенностям человека. Режимы работы машин должны выбираться таким образом, чтобы

создавались оптимальные условия для длительной высокопроизводительной работы механизаторов и др. специалистов в системе «человек-машина». Сюда относятся санитарно-физиологические условия труда, удобство обслуживания, безопасность работы, эстетические показатели и др.
Эргономические свойства характеризуют приспособленность машин к биологическим, физиологическим и другим особенностям человека. Режимы работы машин должны выбираться

Слайд 9Экологические свойства характеризуют воздействие рабочих машин на окружающую среду (почву,

воздух, воду, окружающий растительный и животный мир).

Экологические свойства характеризуют воздействие рабочих машин на окружающую среду (почву, воздух, воду, окружающий растительный и животный мир).

Слайд 10Ширина захвата агрегата или машины – это ширина полосы, обрабатываемой

за один рабочий проход по полю. Различают конструктивную и рабочую

ширину захвата. Рабочая может быть равна, больше или меньше конструктивной в зависимости от того, соединяются ли соседние проходы агрегата без перекрытия или с перекрытием, ведётся ли сплошная обработка поверхности рабочего участка или отдельными, отстоящими друг от друга полосами. Отношение рабочей ширины захвата к конструктивной называется коэффициентом использования конструктивной ширины захвата, т.е. β = Вр/Вк.
Ширина захвата агрегата или машины – это ширина полосы, обрабатываемой за один рабочий проход по полю. Различают

Слайд 11Объём технологической ёмкости (V, м3) наряду с урожайностью или нормой

расхода материала (Н, т/га), рабочей шириной захвата агрегата (В, м),

коэффициентом использования объёма технологической ёмкости (λ) и плотностью материала (ρ, т/м3) определяет запас рабочего хода агрегата в рабочем положении между двумя последовательными заправками или разгрузками технологической ёмкости


Lтехн.=(104Vρλ) / (ВрН)
Объём технологической ёмкости (V, м3) наряду с урожайностью или нормой расхода материала (Н, т/га), рабочей шириной захвата

Слайд 12Агротехнически допустимая рабочая скорость

- это такое значение скорости

движения агрегата на рабочем гоне, при котором отклонение действительных значений

технологических параметров от номинальных не превышает допустимых пределов. Обычно задаётся интервал значений технологически допустимых рабочих скоростей агрегатов для различных с.х. работ.
Агротехнически допустимая рабочая скорость  - это такое значение скорости движения агрегата на рабочем гоне, при котором

Слайд 13Пропускная способность агрегата (q) – это количество с.х. материала (зелёной

или хлебной массы, вороха, зерносмеси и др.), которое агрегат способен

переработать за единицу времени при соблюдении агротребований к качеству работ. Различают нормативную и действительную пропускные способности.
Допутстимая - обусловлена технологическими свойствами перерабатываемого материала и конструкцией машины.
Действительная – определяется по зависимости

q=ВрVрН, кг/с.
Пропускная способность агрегата (q) – это количество с.х. материала (зелёной или хлебной массы, вороха, зерносмеси и др.),

Слайд 14К основным энергетическим характеристикам рабочих машин относятся:
тяговое сопротивление машины, кН;
удельное

тяговое сопротивление машины k (кН/м; кН/м2);
мощность, необходимая для привода рабочих

органов и механизмов машин через ВОМ трактора, Nвом, кВт.
К основным энергетическим характеристикам рабочих машин относятся:тяговое сопротивление машины, кН;удельное тяговое сопротивление машины k (кН/м; кН/м2);мощность, необходимая

Слайд 15Тяговое сопротивление с.х. машин возникает при их работе или холостом

движении в результате взаимодействия внешних факторов (сила тяги, крутящий момент,

масса машины и др.) с обрабатываемым материалом, т.е. общее сопротивление агрегата складывается из сил сопротивления перемещению машины по полю в составе МТА и сил взаимодействия рабочих органов с обрабатываемой средой.
Тяговое сопротивление с.х. машин возникает при их работе или холостом движении в результате взаимодействия внешних факторов (сила

Слайд 16Рабочим тяговым сопротивлением называется сила, необходимая для передвижения машины при

работе.
Холостым тяговым сопротивлением называется сила, необходимая для перемещения машины при

холостом ходе (при перемещении в транспортном положении или с выключенными рабочими органами при повороте).
Рабочим тяговым сопротивлением называется сила, необходимая для передвижения машины при работе.Холостым тяговым сопротивлением называется сила, необходимая для

Слайд 17Rпл = R1+ R2+ R3,

где R1 = fGпл – суммарное

сопротивление при передвижении плуга в борозде (трение корпусов плуга о

почву, дно и стенку борозды, трение во втулках колёс и др.);
f – коэффициент сопротивления перекатыванию плуга, зависящий от сил сопротивления качению колёс и трения корпусов о дно и стенку борозды;
R2 = kплab – сопротивление почвы деформации при пахоте, зависящее от поперечного сечения пласта (a*b) и уд. сопротивления деформации почвы (kпл);
R3 = εabV2 – сопротивление, возникающее в результате сообщения кинетической энергии частицам массы пласта при отбрасывании их в сторону;
ε – коэффициент пропорциональности, учитывающий сопротивление при отбрасывании пласта в сторону.
Rпл = R1+ R2+ R3,где R1 = fGпл – суммарное сопротивление при передвижении плуга в борозде (трение

Слайд 18В общем виде тяговое сопротивление с.х. машин можно представить уравнением:

= Rf + Rφ + Rd + Rε + Rт

+ Rw,
где Rf – сопротивление перекатыванию, возникающее в результате трения во втулках колёс, трения качения колёс о почву, сопротивление почвы прессованию ходовой частью;
Rφ – сопротивление, возникающее в результате скольжения рабочих поверхностей СХМ об обрабатываемую среду (почвы о лемех, отвал, зубья, диски; стеблей о режущий аппарат; семян и удобрений о детали высевающего аппарата);
Rd – сопротивление деформации обрабатываемой среды (крошение пласта, рыхление при бороновании и культивации и др.);
Rε – сопротивление, возникающее в результате сообщения кинетической энергии частицам обрабатываемого материала (отбрасывание пласта при пахоте или частиц почвы при бороновании, культивации, лущении; колебание стеблей при уборке);
Rт – сопротивлении, вызываемое трением в передаточных механизмах машин;
Rw – сопротивление воздушной среды.
В общем виде тяговое сопротивление с.х. машин можно представить уравнением:Rм = Rf + Rφ + Rd +

Слайд 19Удельным тяговым сопротивлением называется рабочее сопротивление, приходящееся на единицу ширины

захвата машины


k = Rм/В;


kпл = Rпл/(b·n·a).

Для машин, сопротивление

которых пропорционально главным образом их весу Gм (например для транспортных или для рабочих при их холостом передвижении)

k = Rм/Gм
Удельным тяговым сопротивлением называется рабочее сопротивление, приходящееся на единицу ширины захвата машиныk = Rм/В;  kпл =

Слайд 20 Rм = k·В;
k = kо[1+(Vр-Vо)ΔС/100]
kпл = kо пл[1+(Vр2-Vо2)ΔС/100]
Rпл

= kпл·b·n·a

Rм = k·В; k = kо[1+(Vр-Vо)ΔС/100]kпл = kо пл[1+(Vр2-Vо2)ΔС/100]Rпл = kпл·b·n·a

Слайд 21Rт.пр. = Rм + Rпр,

Rм = k·В ±Gм·Sin α;
Rпл = kпл·b·n·a ±c·Gпл· Sinα

Rт.пр. = Rм + Rпр,      Rм = k·В ±Gм·Sin α; Rпл =

Слайд 22Nвом = Nуд∙ q + Nвом х + Nвом

д.
q = Вр∙Vр∙Н, кг/с
где Н – норма расхода или урожайность

материала, кг/м2,
то Nвом = f (Vр), и тогда

Nвом = Nуд∙ Вр∙Vр∙Н + (Nвом х + Nвом д)
Nвом =  Nуд∙ q + Nвом х + Nвом д.q = Вр∙Vр∙Н, кг/сгде Н – норма

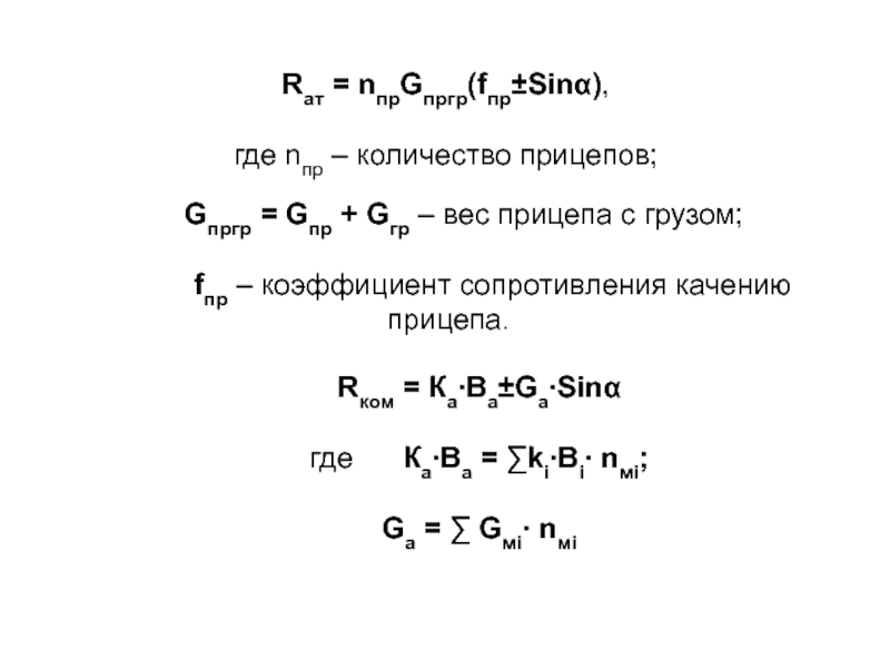
Слайд 23Rат = nпрGпргр(fпр±Sinα),

где nпр – количество прицепов;
Gпргр = Gпр +

Gгр – вес прицепа с грузом;

fпр

– коэффициент сопротивления качению прицепа.

Rком = Ка∙Ва±Gа∙Sinα

где Ка∙Ва = ∑ki∙Вi∙ nмi;

Gа = ∑ Gмi∙ nмi

Rат = nпрGпргр(fпр±Sinα),где nпр – количество прицепов;Gпргр = Gпр + Gгр – вес прицепа с грузом;

Слайд 24Rм х = Gм (fм ± Sinα), кН
Rмн х =

Gм (fт ± Sinα), кН
Rмпн х = Gм [λfт +

(1-λ) fм ± Sinα], кН
Rм х = Gм (fм ± Sinα), кНRмн х = Gм (fт ± Sinα), кНRмпн х =

Слайд 25залипание
рабочих
органов
уменьшение
твёрдости
ВЛАЖНОСТЬ ПОЧВЫ, %
УДЕЛЬНОЕ СОПРТИВЛЕНИЕ, %
120


115


110


105


100
12

14 16 18 20

22 24 26 28
залипание рабочихоргановуменьшение твёрдостиВЛАЖНОСТЬ ПОЧВЫ, %УДЕЛЬНОЕ СОПРТИВЛЕНИЕ, %12011511010510012    14   16   18

Слайд 26математическое ожидание
кривая
плотности
распределения
0
φ(R)
t, с
R=f(t)
Rср
Rmax
Rmin


математическое ожиданиекриваяплотности распределения0φ(R)t, сR=f(t)RсрRmaxRmin3σ3σ

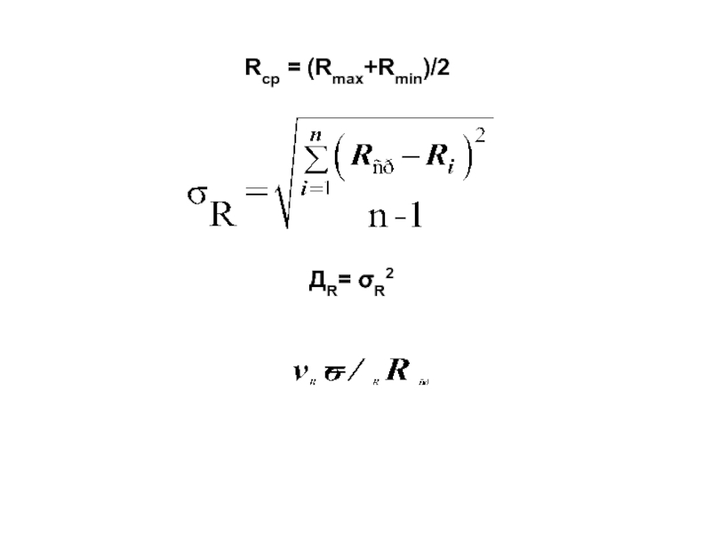
Слайд 27ДR= σR2
Rср = (Rmax+Rmin)/2

ДR= σR2Rср = (Rmax+Rmin)/2

Слайд 28Таким образом, удельное сопротивление машины можно представить не только как

усилие (Rм/В), но по-своему физическому смыслу и как расход мощности

(RмV, кВт) на единицу производительности (ВV, м2/с)

.

Если числитель и знаменатель умножить на время t, то получим расход механической энергии (RмV t, Дж) на единицу площади (ВV t, м2).

Таким образом, удельное сопротивление машины можно представить не только как усилие (Rм/В), но по-своему физическому смыслу и

Слайд 29.
Конструктивные:

- создание рабочих органов с оптимальными геометрическими формами, отвечающими

требованиям высококачественной работы и минимального расхода ресурсов;

- создание рабочих машин

с переменными параметрами (ПНИ-5-35) и устройствами автоматического действия, позволяющими максимально приспосабливать машину к изменяющимся условиям работы (позиционно-силовой регулятор);

- уменьшать массу машин.
.Конструктивные: - создание рабочих органов с оптимальными геометрическими формами, отвечающими требованиям высококачественной работы и минимального расхода ресурсов;-

Слайд 302. Производственные (природно-климатические):
выравнивание полей;
уборка камней;
улучшение структуры почвы;
обработка почвы в состоянии

физической спелости.
3. Эксплуатационные:
своевременное и качественное ТО машин;
правильная настройка рабочих органов;
выбор

оптимальных рабочих скоростей применительно к конкретным условиям работы.
2. Производственные (природно-климатические):выравнивание полей;уборка камней;улучшение структуры почвы;обработка почвы в состоянии физической спелости.3. Эксплуатационные:своевременное и качественное ТО машин;правильная

Слайд 31-по относительно расположению машин в агрегате: фронтальные, косые (для косилок)

и комбинированные;


-по степени универсальности: универсальные и специальные;


-по конструкции рамы: с

жёсткой рамой и шарнирной;


-по способу присоединения к трактору: прицепные, навесные и полунавесные.

.

Классификация сцепок:

-по относительно расположению машин в агрегате: фронтальные, косые (для косилок) и комбинированные;-по степени универсальности: универсальные и специальные;-по

Слайд 32Эксплуатационные показатели сцепок:
.
- радиус поворота (R0);

- фронт сцепки (В' или

Всц);

- тяговое сопротивление сцепки (Rсц);

- устойчивость хода;

- удобство комплектования агрегата;

-

кинематическая длина.
Эксплуатационные показатели сцепок:.- радиус поворота (R0);- фронт сцепки (В' или Всц);- тяговое сопротивление сцепки (Rсц);- устойчивость хода;-

Слайд 33.
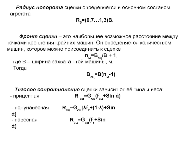
Радиус поворота сцепки определяется в основном составом агрегата

R0=(0,7…1,3)В.

Фронт сцепки – это наибольшее возможное расстояние между точками крепления крайних машин. Он определяется количеством машин, которое можно присоединить к сцепке
nм=Всц/В + 1,
где В – ширина захвата i-той машины, м.
Тогда
Всц=В(nм-1).

Тяговое сопротивление сцепки зависит от её типа и веса:
- прицепная R сц=Gсц(fсц+Sin ά)

- полунавесная Rсц=Gсц[λfт+(1-λ)+Sin ά]

- навесная Rсц=Gсц(fт+Sin ά)

.  Радиус поворота сцепки определяется в основном составом агрегата

Слайд 34 Кинематическая длина сцепки равна расстоянию между точками присоединения

сцепки к трактору и последнего ряда машин к самой сцепке

по ходу агрегата.

lсц=lсн+lу

Устойчивость хода сцепки обусловливается рядом факторов:
массой агрегата;

скоростью движения агрегата;

количеством машин в агрегате;

- расположением машин.

Кинематическая длина сцепки равна расстоянию между точками присоединения сцепки к трактору и последнего ряда машин

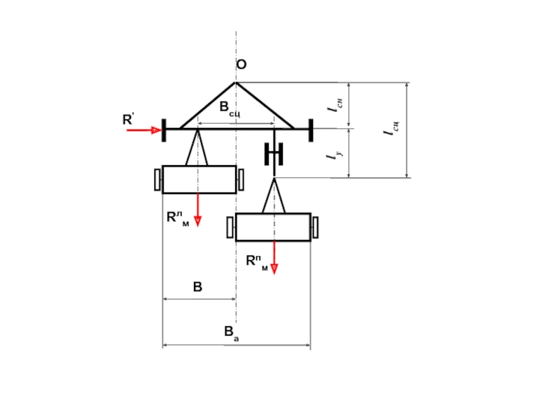
Слайд 35.
lсц

lсн
Ва
В
Всц
О
R'
Rлм
Rпм

.lсцlуlснВаВВсцОR'RлмRпм

Слайд 36Rпм=Rлм
Мо= Rмп Всц / 2 – Rмл Всц /

2=( Rмп - Rмл)Всц / 2=ΔRВсц/2
ΔRВсц / 2 =

R' lсн

lсн = ΔRВсц / 2 R'

Rпм=Rлм Мо= Rмп Всц / 2 – Rмл Всц / 2=( Rмп - Rмл)Всц / 2=ΔRВсц/2 ΔRВсц

Обратная связь

Если не удалось найти и скачать доклад-презентацию, Вы можете заказать его на нашем сайте. Мы постараемся найти нужный Вам материал и отправим по электронной почте. Не стесняйтесь обращаться к нам, если у вас возникли вопросы или пожелания:

Email: Нажмите что бы посмотреть 

Что такое TheSlide.ru?

Это сайт презентации, докладов, проектов в PowerPoint. Здесь удобно  хранить и делиться своими презентациями с другими пользователями.


Для правообладателей

Яндекс.Метрика