Разделы презентаций


Фазы напряженного состояния грунта

Содержание

Предельное напряженное состояние грунта в данной точке соответствует такому напряженному состоянию, при котором малейшее добавочное силовое воздействие нарушает существующее равновесие и приводит грунт в неустойчивое состояние:

Слайды и текст этой презентации

Слайд 1Фазы напряженного состояния грунта

Фазы напряженного состояния грунта

Слайд 2 Предельное напряженное состояние грунта в

данной точке соответствует такому напряженному состоянию, при котором малейшее добавочное

силовое воздействие нарушает существующее равновесие и приводит грунт в неустойчивое состояние: в массиве грунта возникают поверхности скольжения, разрывы, просадки и нарушается прочность между его частицами и их агрегатами.
Предельное напряженное состояние грунта в данной точке соответствует такому напряженному состоянию, при

Слайд 4Первая фаза напряженного состояния называется фазой уплотнения.

Первая фаза напряженного состояния называется фазой уплотнения.

Слайд 5 Конец фазы уплотнения и начало образования зон сдвигов соответствует начальной

критической нагрузке (или 1-ой критической нагрузке). 1ая критическая нагрузка –

нагрузка, соответствующая началу возникновения в грунте зон сдвигов и окончанию фазы уплотнения, когда под краем нагрузки между касательными и нормальным напряжениями возникают соотношения, приводящие грунт (сначала у ребер подошвы фундаментов) в предельное напряженное состояние.
Конец фазы уплотнения и начало образования зон сдвигов соответствует начальной критической нагрузке (или 1-ой критической нагрузке).

Слайд 7В конце фазы уплотнения (начале фазы сдвигов) непосредственно под штампом

начинает формироваться жесткое ядро ограниченных смещений частиц, которое в дальнейшем

расклинивает и разжимает грунт в стороны, обуславливая значительные осадки штампа.
В конце фазы уплотнения (начале фазы сдвигов) непосредственно под штампом начинает формироваться жесткое ядро ограниченных смещений частиц,

Слайд 8Ядро полностью сформировывается при достижении грунтом его максимальной несущей способности,

после чего остается неизменным, но возникают добавочные пластические области ядра,

которые меняя свое положение, какбы выискивают более слабые места в массиве грунта, в то время как жесткое ядро, оставаясь без изменения, внедряется в массив грунта.
При возникающем при этом предельным напряженным состоянии грунта преобладают боковые смещения частиц и формируются непрерывные поверхности скольжения, в результате чего толща грунта теряет устойчивость.
Ядро полностью сформировывается при достижении грунтом его максимальной несущей способности, после чего остается неизменным, но возникают добавочные

Слайд 9При дальнейшем увеличении нагрузки наступает вторая фаза - фаза сдвигов.

При дальнейшем увеличении нагрузки наступает вторая фаза - фаза сдвигов.

Слайд 10 2ая критическая нагрузка – нагрузка, при

которой под нагруженной поверхностью сформировываются сплошные области предельного равновесия, грунт

приходит в неустойчивое состояние и полностью исчерпывается его несущая способность. 3 фаза –фаза недопустимых деформаций основания (пластическое или прогрессирующее течение, выпирание, просадка и др. недопустимых деформаций основания).
2ая критическая нагрузка – нагрузка, при которой под нагруженной поверхностью сформировываются сплошные области

Слайд 11Предельное напряженное состояние в точке для сыпучих и связных грунтов

При действии на поверхность грунта нагрузки в любой точке М

для любой площадки mn, проведенной через эту точку под углом α, возникнут нормальные и касательные напряжения.

К нормальным напряжениям следует отнести и силы связности, суммарно оцениваемые давлением связности ре .


Тогда на площадку mn будут действовать нормальные напряжения σα+ре и касательные τα
Предельное напряженное состояние в точке для сыпучих и связных грунтов При действии на поверхность грунта нагрузки в

Слайд 12Рис. 1

Рис. 1

Слайд 13 При изменении угла α, величины составляющих напряжений также будут меняться

и, если касательные напряжения достигнут определенной доли от нормальных, то,

как показывают опыты на сдвиг, произойдет скольжение одной части грунта относительно другой. Таким образом, условием предельного равновесия грунта в данной точке будет:


или

(1)



(1) Условие Кулона

При изменении угла α, величины составляющих напряжений также будут меняться и, если касательные напряжения достигнут определенной

Слайд 14Если - величина постоянная, то в предельном состоянии она представляет

собой тангенс угла наклона прямолинейной огибающей кругов


предельных напряжений,

кругов Мора:

для сыпучих грунтов

Если - величина постоянная, то в предельном состоянии она представляет собой тангенс угла наклона прямолинейной огибающей кругов

Слайд 15для связных грунтов

для связных грунтов

Слайд 16

С другой стороны согласно рис.1,


Это отношение равно тангенсу угла отклонения θ, т.е. угла,

на который отклоняется полное напряжение для площадки τ от нормали к этой площадке. Т.к. через заданную точку можно провести множество площадок, то, очевидно, необходимо отыскать самую невыгодную площадку, для которой будет существовать максимальный угол отклонения θmax.
С другой стороны согласно рис.1,     Это отношение равно тангенсу угла отклонения

Слайд 18

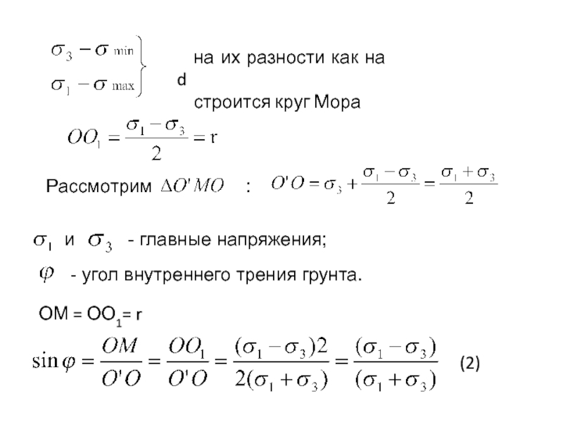
Рассмотрим

:



и

- главные напряжения;

- угол внутреннего трения грунта.

на их разности как на d
строится круг Мора

ОМ = ОО1= r

(2)

Рассмотрим

Слайд 19
(формула 2)- условие предельного равновесия для сыпучих грунтов.

или

Это выражение широко

используются в теории давления грунтов на ограждение. Знак «-» соответствует

активному давлению, а «+» пассивному сопротивлению сыпучих грунтов.
(формула 2)- условие предельного равновесия для сыпучих грунтов.илиЭто выражение широко используются в теории давления грунтов на ограждение.

Слайд 20


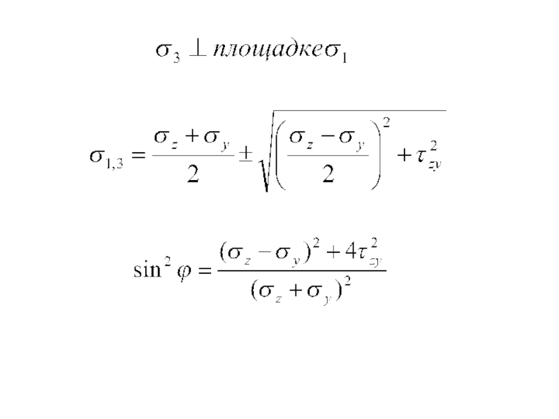
Условию предельного равновесия можно придать другой вид, выразив главные напряжения

σ1 σ3 через составляющие напряжений σz , σy ,

τ zy .
Условию предельного равновесия можно придать другой вид, выразив главные напряжения σ1 σ3  через составляющие напряжений σz

Слайд 22Для связного грунта:


Для связного грунта:

Слайд 23Расчет оснований по несущей способности.
(по I группе предельных состояний)

F≤γc*Fu/γn

,
где F - расчетная нагрузка
Fu- сила предельного состояния
γc – коэффициент надежности, принимаемый в зависимости от класса зданий
γn- коэффициент условия работы, принимаемый в зависимости от вида грунта.
Расчет оснований по несущей способности.(по I группе предельных состояний)

Слайд 24


Расчет по I группе предельных состояний обязателен в следующих случаях:


1. Если основание
ограниченно откосом.



2. Если

на фундамент действуют
постоянные горизонтальные нагрузки
большой величины.

3Когда фундамент
находится на
водонасыщенном,
слабофильтрующем
глинистом грунте.











Расчет по I группе предельных состояний обязателен в следующих случаях:   1. Если основание ограниченно откосом.

Слайд 254. При возведении фундамента на скальном основании.

5. В соответствии с

требованиями к железобетонным и бетонным конструкциям.

4. При возведении фундамента на скальном основании.5. В соответствии с требованиями к железобетонным и бетонным конструкциям.

Слайд 26Критические нагрузки на грунт
Расчетное сопротивление грунта основания

Критические нагрузки на грунт Расчетное сопротивление грунта основания

Слайд 27Первая критическая нагрузка

Первая критическая нагрузка

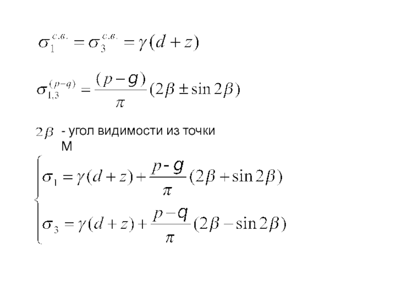
Слайд 29Р – равномерно распределенная нагрузка
g – боковая пригрузка (γ -

плотность грунта,
h = d – глубина залегания нагруженной поверхности).
z

- глубина расположения рассматриваемой точки ниже плотности приложения нагрузки.


Р – равномерно распределенная нагрузкаg – боковая пригрузка (γ - плотность грунта, h = d – глубина

Слайд 30

- уравнение предельного равновесия




Для зоны сдвигов в каждой точке

выполняется условие предельного равновесия.

- уравнение предельного равновесияДля зоны сдвигов в каждой точке выполняется условие предельного равновесия.

Слайд 31




- угол видимости из точки М

- угол видимости из точки М

Слайд 32

- формула Пузыревского

- формула Пузыревского

Слайд 33Нормативное давление на грунт. Расчетное давление грунта основания.
а)

Нормативное давление на грунт.  Расчетное давление грунта основания. а)

Слайд 36m1 – коэффициент, зависящий от вида грунтов основания;
m2 - коэффициент,

зависящий от вида грунтов и конструктивной

схемы здания (сооружения),
kн – коэффициент надежности;

R

При наблюдениях увеличили давление за счет коэффициентов

В 1962 г. вышел первый СНиП.

СНиП 1962 г. -

m1 – коэффициент, зависящий от вида грунтов основания;m2 - коэффициент, зависящий от вида грунтов и

Слайд 37
- полного разрушения еще нет.

- полного разрушения еще нет.

Слайд 40Коэффициенты условий работы:
γc1 - табличный коэффициент, зависящий от вида

и состояния грунтов основания;
γc2 – коэффициент, зависящий от вида, состояния

грунтов и конструктивной схемы здания (сооружения);

k - коэффициент надежности, зависящий от способа определения прочностных характеристик грунтов;

Mγ, Mq, Mc - табличные коэффициенты, зависящие от угла внутреннего трения основания

kz – коэффициент, зависящий от ширины подошвы фундамента;

Коэффициенты условий работы: γc1 - табличный коэффициент, зависящий от вида и состояния грунтов 	основания;γc2 – коэффициент, зависящий

Слайд 41γII - удельный вес грунта под подошвой фундамента;
γ’II - удельный

вес грунта выше подошвы фундамента;
d1 – для здания без подвала

– это глубина заложения фундамента (расстояние от планировочной отметки до подошвы).

Для здания с подвалом:

hs - толщина слоя грунта выше уровня подошвы фундамента со стороны подвала (пригрузка грунта);
hcf - толщина конструкции пола подвала;
γcf - удельный вес материала пола подвала
CII - удельное сцепление грунта, расположенного под подошвой фундамента.

γII - удельный вес грунта под подошвой фундамента;γ’II - удельный вес грунта выше подошвы фундамента;d1 – для

Слайд 42Предельная нагрузка
для сыпучих и связных грунтов


Предельная нагрузка для сыпучих и связных грунтов

Слайд 43
Основы теории предельного напряжённого состояния (ТПНС)
Прямая задача: известна величина нагрузки,

находим напряжённое состояние.
Обратная задача: зная напряжённое состояние, находим на внешней

границе нагрузку.

В ТПНС чаще всего решается обратная задача.

Fu – предельная (разрушающая) нагрузка.

Основы теории предельного напряжённого состояния (ТПНС)Прямая задача: известна величина нагрузки, находим напряжённое состояние.Обратная задача: зная напряжённое состояние,

Слайд 44
Предпосылки ТПНС:

В каждой точке призмы выпора наступило ПНС (состояние начала

разрушения грунта)



T
Предпосылки ТПНС:В каждой точке призмы выпора наступило ПНС (состояние начала разрушения грунта)

Слайд 452. Грунт в пределах призмы выпора однороден.

3. Подошва фундаментной конструкции

плоская.

4. ТПНС действует только для малозаглублённых фундаментов, когда поверхность скольжения

выходит на поверхность грунтового массива с образованием призмы выпора.
2. Грунт в пределах призмы выпора однороден.3. Подошва фундаментной конструкции плоская.4. ТПНС действует только для малозаглублённых фундаментов,

Слайд 46Методы определения предельной нагрузки

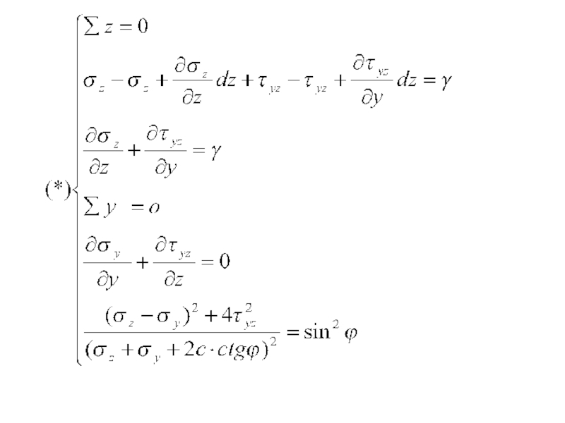
1. Решение в строгом виде (В.В. Соколовского)
σy
σz
σz
σz

Методы определения предельной нагрузки1. Решение в строгом виде (В.В. Соколовского)σyσzσzσz

Слайд 48В результате строгого интегрирования системы (*)
мы получаем:

1. Функцию предельной

нагрузки на загруженном участке;
2. Функцию очертаний призмы выпора.

В результате строгого интегрирования системы (*) мы получаем:1. Функцию предельной нагрузки на загруженном участке;2. Функцию очертаний призмы

Слайд 49Равнодействующая приложена справа

Равнодействующая приложена справа

Слайд 50F ≤ Fu - расчет оснований по I п.с.
f(y) –

функции предельных давлений;
f(y z) – функции очертаний призмы выпора;
F –

расчётная нагрузка на основание;
Fu – предельная (разрушающая) нагрузка.

F ≤ Fu - расчет оснований по I п.с.f(y) – функции предельных давлений;f(y z) – функции очертаний

Слайд 51Приближенный метод Соколовского


(равнодействующая)
1-ая зона призмы выпирания.
Сетка скольжения.
2-ая зона призмы выпирания

.
Веер, логарифмическая спираль.
3-я зона призмы выпирания.

Приближенный метод Соколовского(равнодействующая)1-ая зона призмы выпирания.Сетка скольжения.2-ая зона призмы выпирания .Веер, логарифмическая спираль.3-я зона призмы выпирания.

Слайд 52Уплотнённое ядро
γ = 0
Метод В.Г.Березанцева

Уплотнённое ядроγ = 0 Метод В.Г.Березанцева

Слайд 53Решение для осесимметричной нагрузки В.Г.Березанцева
При полосовой нагрузке:



,
При круглом

фундаменте:


Решение для осесимметричной нагрузки В.Г.Березанцева При полосовой нагрузке:, При круглом фундаменте:

Слайд 54где N с соответствующими индексами – табличные коэффициенты несущей способности,

принимаемые в зависимости от угла внутреннего трения φ;
γ и γ'

– средний удельный вес грунта соответственно ниже и выше подошвы фундамента;

b – ширина ленточного фундамента;
D – диаметр круглого фундамента;
d – глубина заложения подошвы фундамента;
с – удельное сцепление грунта.

Для идеально связных ( φ = 0, с ≠ 0) по Прандтлю:

При круглом фундаменте по А.Ю.Ишлинскому:

где N с соответствующими индексами – табличные коэффициенты несущей способности, принимаемые в зависимости от угла внутреннего трения

Слайд 55Для сыпучих грунтов (В.Г.Березанцев):

Плоская задача -
Пространственная задача -
где

Аn и Ак – обобщенные коэффициенты несущей способности для сыпучих

грунтов, определяемые по номограммам как функции угла

и относительной глубины заложения фундамента h/b.
– ширина стороны квадратной или диаметр круглой
площади подошвы фундамента.



Для сыпучих грунтов (В.Г.Березанцев):Плоская задача - Пространственная задача - где Аn и Ак – обобщенные коэффициенты несущей

Слайд 56Метод Прандтля

Прандтль рассматривает невесомую среду γ = 0.

Метод ПрандтляПрандтль рассматривает невесомую среду γ = 0.

Слайд 57Формула Прандтля:
q – интенсивность нагрузки собственного веса фундамента;
с и ϕ-

прочностные характеристики грунта под подошвой фундамента.

Формула Прандтля:q – интенсивность нагрузки собственного веса фундамента;с и ϕ- прочностные характеристики грунта под подошвой фундамента.

Слайд 58Формула Березанцева:


- табличные коэффициенты, зависящие от угла внутреннего

трения грунта → f (φ);
γ и γ ’ - средний

удельный вес грунта ниже и выше подошвы фундамента соответственно;
D – диаметр круглого фундамента.

Метод Голушкевича С.С. (графоаналитический)
γ ≠ 0

Формула Березанцева:  - табличные коэффициенты, зависящие от угла внутреннего трения грунта → f (φ);γ и γ

Слайд 59Метод СНиП 2.02.01 – 83*
(Основания зданий и сооружений)

Метод СНиП 2.02.01 – 83* (Основания зданий и сооружений)

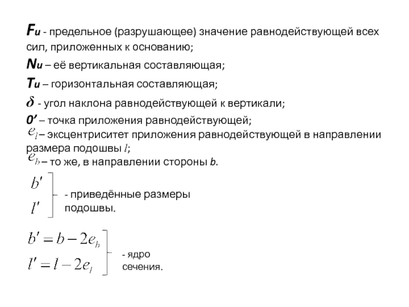
Слайд 61Fu - предельное (разрушающее) значение равнодействующей всех сил, приложенных к

основанию;
Nu – её вертикальная составляющая;
Tu – горизонтальная составляющая;
δ - угол

наклона равнодействующей к вертикали;
0’ – точка приложения равнодействующей;
– эксцентриситет приложения равнодействующей в направлении размера подошвы l;
– то же, в направлении стороны b.



- приведённые размеры подошвы.

- ядро сечения.

Fu - предельное (разрушающее) значение равнодействующей всех сил, приложенных к основанию;Nu – её вертикальная составляющая;Tu – горизонтальная

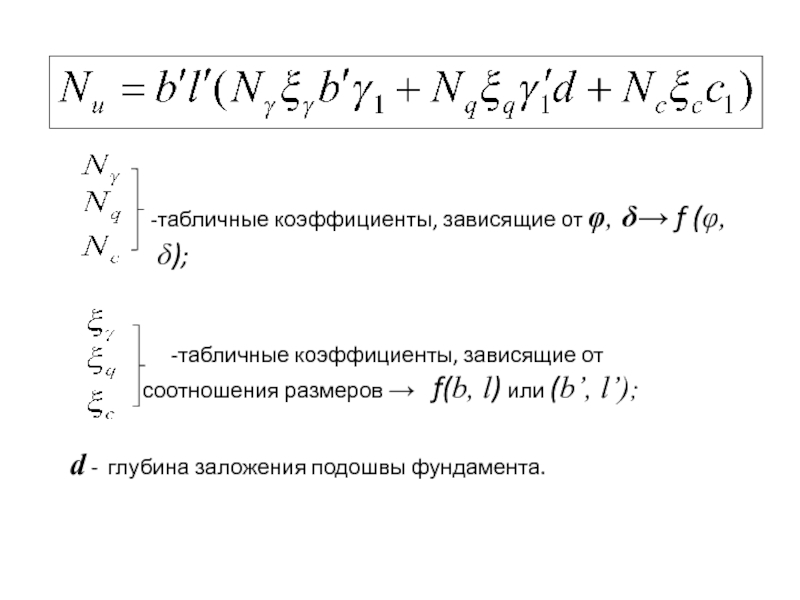
Слайд 62
табличные коэффициенты, зависящие от φ, δ→ f (φ, δ);

табличные

коэффициенты, зависящие от
соотношения размеров → f(b, l) или

(b’, l’);

d - глубина заложения подошвы фундамента.

табличные коэффициенты, зависящие от φ, δ→ f (φ, δ); табличные коэффициенты, зависящие от соотношения размеров →

Обратная связь

Если не удалось найти и скачать доклад-презентацию, Вы можете заказать его на нашем сайте. Мы постараемся найти нужный Вам материал и отправим по электронной почте. Не стесняйтесь обращаться к нам, если у вас возникли вопросы или пожелания:

Email: Нажмите что бы посмотреть 

Что такое TheSlide.ru?

Это сайт презентации, докладов, проектов в PowerPoint. Здесь удобно  хранить и делиться своими презентациями с другими пользователями.


Для правообладателей

Яндекс.Метрика