Разделы презентаций


Физика твердого тела Курс лекций (9) 1. Теплоемкость газа свободных

Содержание

Теплоемкость газа свободных электронов Классическая теория дает неверное значение для теплоемкости металла, тогда как эксперимент показывает, что электронный вклад в теплоемкость при комнатной температуре составляет не более 1% от предсказанной классической

Слайды и текст этой презентации

Слайд 1Физика твердого тела
Курс лекций (9)
1. Теплоемкость газа свободных электронов
2.

Электропроводность и закон Ома в квантовом представлении
3. Теплопроводность металлов

и закон Видемана-Франца в квантовомеханическом представлении.
4. Взаимодействие электромагнитных волн с металлами
Физика твердого телаКурс лекций (9)1. Теплоемкость газа свободных электронов 2. Электропроводность и закон Ома в квантовом представлении

Слайд 2Теплоемкость газа свободных электронов

Классическая теория дает неверное значение для

теплоемкости металла, тогда как эксперимент показывает, что электронный вклад в

теплоемкость при комнатной температуре составляет не более 1% от предсказанной классической теорией величины.

Причина этого противоречия связана с тем, что не каждый электрон, как это следовало бы из классической модели, при нагревании кристалла получает энергию (3/2)kТ . На самом деле такую энергию получают только электроны, имеющие энергию Е вблизи Ef.

Выполним расчет электронного вклада в теплоемкость металла при низких температурах. Полная энергия и полное число электронов в газе свободных электронов может быть рассчитано как:

Теплоемкость газа свободных электронов Классическая теория дает неверное значение для теплоемкости металла, тогда как эксперимент показывает, что

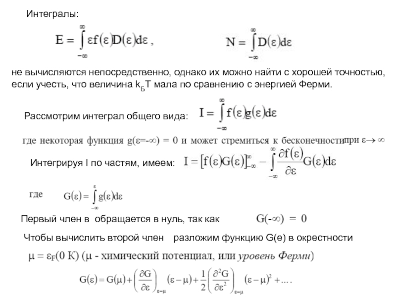
Слайд 3Интегралы:
не вычисляются непосредственно, однако их можно найти с хорошей точностью,

если учесть, что величина kБТ мала по сравнению с энергией

Ферми.

Рассмотрим интеграл общего вида:

Интегрируя I по частям, имеем:

Первый член в обращается в нуль, так как

Чтобы вычислить второй член

разложим функцию G(e) в окрестности

Интегралы:не вычисляются непосредственно, однако их можно найти с хорошей точностью, если учесть, что величина kБТ мала по

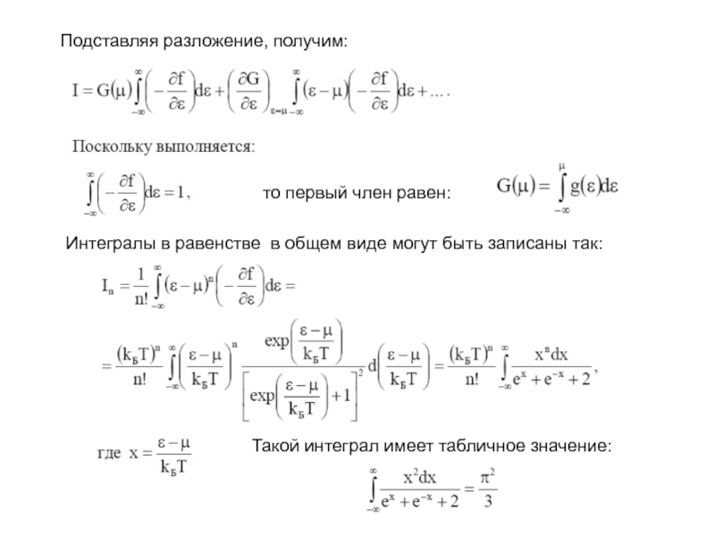
Слайд 4Подставляя разложение, получим:
то первый член равен:
Интегралы в равенстве в общем

виде могут быть записаны так:
Такой интеграл имеет табличное значение:

Подставляя разложение, получим:то первый член равен:Интегралы в равенстве в общем виде могут быть записаны так:Такой интеграл имеет

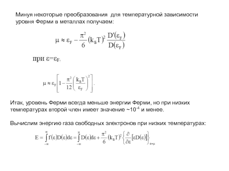
Слайд 5Минуя некоторые преобразования для температурной зависимости
уровня Ферми в металлах

получаем:
Итак, уровень Ферми всегда меньше энергии Ферми, но при низких

температурах второй член имеет значение ~10-4 и менее.

Вычислим энергию газа свободных электронов при низких температурах:
Минуя некоторые преобразования для температурной зависимости уровня Ферми в металлах получаем:Итак, уровень Ферми всегда меньше энергии Ферми,

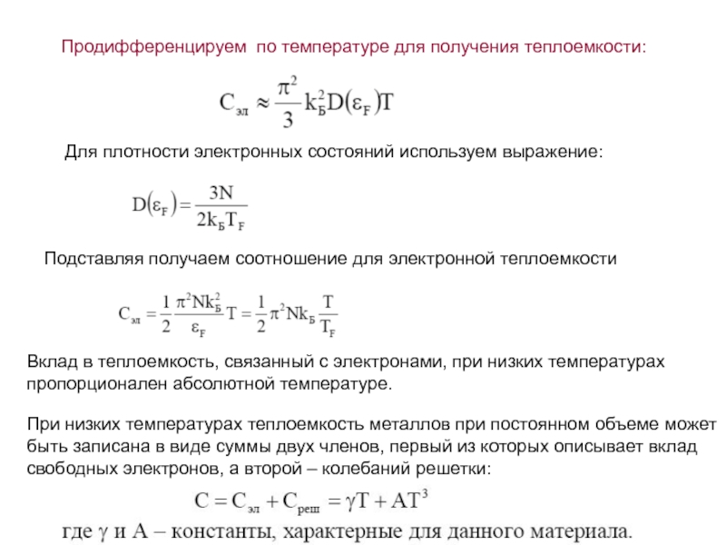
Слайд 6Продифференцируем по температуре для получения теплоемкости:
Для плотности электронных состояний используем

выражение:
Подставляя получаем соотношение для электронной теплоемкости
Вклад в теплоемкость, связанный с

электронами, при низких температурах пропорционален абсолютной температуре.

При низких температурах теплоемкость металлов при постоянном объеме может быть записана в виде суммы двух членов, первый из которых описывает вклад свободных электронов, а второй – колебаний решетки:

Продифференцируем по температуре для получения теплоемкости:Для плотности электронных состояний используем выражение:Подставляя получаем соотношение для электронной теплоемкостиВклад в

Слайд 7Электронная часть теплоемкости линейно зависит от температуры и поэтому будет

различимой лишь при очень низких температурах.
Действительно, для отношения решеточной и

электронной теплоемкостей при низких температурах имеем:

Следовательно, вклад электронной теплоемкости может превышать решеточный лишь при температурах T ниже 1 K. При более высоких температурах главным
становится «решеточный» вклад, на фоне которого малое значение электронной теплоемкости становится неразличимым. Тем самым преодолевается противоречие, присущее классической теории электронных свойств металлов.

Температура Дебая приближённо указывает температурную границу, ниже которой
начинают сказываться квантовые эффекты при колебаниях решетки.

Электронная часть теплоемкости линейно зависит от температуры и поэтому будет различимой лишь при очень низких температурах.Действительно, для

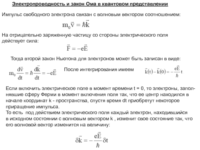
Слайд 8Электропроводность и закон Ома в квантовом представлении
Импульс свободного электрона связан

с волновым вектором соотношением:
На отрицательно заряженную частицу со стороны электрического

поля действует сила:

Тогда второй закон Ньютона для электронов может быть записан в виде:

После интегрирования имеем

Если включить электрическое поле в момент времени t = 0, то электроны, запол-
нявшие сферу Ферми в момент включения поля так, что ее центр находился в начале координат k - пространства, спустя время dt приобретут некоторое приращение импульса.
То есть под действием электрического поля каждый электрон, находившийся
в исходном состоянии с волновым вектором k , изменит свое состояние так, что его волновой вектор изменится на величину:

Электропроводность и закон Ома в квантовом представленииИмпульс свободного электрона связан с волновым вектором соотношением:На отрицательно заряженную частицу

Слайд 9Положение сферы Ферми при:
а) отсутствии поля; б) в приложенном

электрическом поле
Электроны будут по-прежнему заполнять сферу энергетического пространства, однако положение

ее центра оказывается смещенным на величину

Полный импульс системы из N электронов будет равен:

Положение сферы Ферми при: а) отсутствии поля; 		б) в приложенном электрическом полеЭлектроны будут по-прежнему заполнять сферу энергетического

Слайд 10Включение постоянного электрического поля увеличит энергию этой системы на величину:
По

теории при действии электрического поля в течение неограниченно
большого промежутка времени

положение сферы Ферми должно постоянно изменяться пропорционально времени. Однако этого не происходит.

Сфера Ферми стационарно сохраняет свое смещенное положение вследствие столкновения электронов с примесями, дефектами решетки или фононами.

Если бы центров рассеяния электронов не существовало, то под действием постоянной силы электроны должны двигаться равноускоренно.

Однако дефекты строения и колебания решетки оказывают тормозящее действие на электроны, благодаря чему электроны движутся с некоторой постоянной средней (дрейфовой) скоростью, обусловленной наличием постоянного электрического поля.

Включение постоянного электрического поля увеличит энергию этой системы на величину:По теории при действии электрического поля в течение

Слайд 11Если среднее время между столкновениями равно dt = , то

стационарное смещение сферы Ферми в данном поле определяется соотношением:
откуда для

приращения скорости получим:

В соответствие со сферой Ферми, новое положение занимают электроны, находящиеся вблизи поверхности Ферми, и, обладающие наибольшей энергией Ферми. Именно эти электроны участвуют в создании тока.

То есть в переносе тока участвует только небольшая часть свободных электронов, близкая к поверхности Ферми.

Если среднее время между столкновениями равно dt = , то стационарное смещение сферы Ферми в данном поле

Слайд 12При концентрации электронов проводимости nе, плотность электрического тока определяется формулой:
Это

выражение - закона Ома. Коэффициент пропорциональности между током и напряжением

является удельная электропроводность:

Удельное электрическое сопротивление есть величина, обратная электропроводности:

Известно, что скорость Ферми-электронов не зависит от температуры:

-длина свободного
пробега

При концентрации электронов проводимости nе, плотность электрического тока определяется формулой:Это выражение - закона Ома. Коэффициент пропорциональности между

Слайд 13Единственной величиной зависящей от температуры, является длина свободного пробега ()

Ферми-электронов.

Из эксперимента:  для проводников при T = 20оС

равна ~ n*100 A
и увеличивается при понижении температуры.
 - гораздо больше межатомных расстояний.

Отсюда возникают два вопроса:
Почему не происходят ожидаемые упругие соударения электронов с атомами, расстояние между которыми 1-3 ангстрема ?
2. Какие процессы рассеяния на самом деле определяют среднюю длину свободного пробега электронов проводимости в металлах?

Определение:
Фонон - процесс волнового колебания атомов в решетке, с частотой, кратной некоторому определенному малому значению (квантуется).

В соотношении :

Единственной величиной зависящей от температуры, является длина свободного пробега () Ферми-электронов. Из эксперимента:  для проводников при

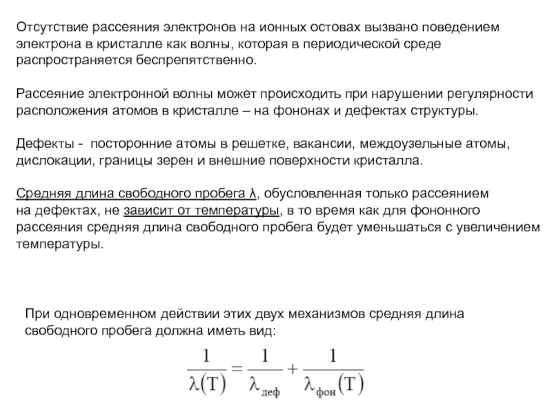
Слайд 14Отсутствие рассеяния электронов на ионных остовах вызвано поведением электрона в

кристалле как волны, которая в периодической среде распространяется беспрепятственно.

Рассеяние электронной

волны может происходить при нарушении регулярности расположения атомов в кристалле – на фононах и дефектах структуры.

Дефекты - посторонние атомы в решетке, вакансии, междоузельные атомы, дислокации, границы зерен и внешние поверхности кристалла.

Средняя длина свободного пробега , обусловленная только рассеянием
на дефектах, не зависит от температуры, в то время как для фононного рассеяния средняя длина свободного пробега будет уменьшаться с увеличением температуры.

При одновременном действии этих двух механизмов средняя длина свободного пробега должна иметь вид:

Отсутствие рассеяния электронов на ионных остовах вызвано поведением электрона в кристалле как волны, которая в периодической среде

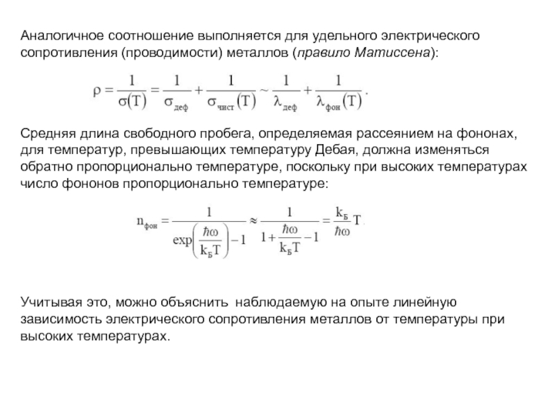
Слайд 15Аналогичное соотношение выполняется для удельного электрического сопротивления (проводимости) металлов (правило

Матиссена):
Средняя длина свободного пробега, определяемая рассеянием на фононах, для температур,

превышающих температуру Дебая, должна изменяться обратно пропорционально температуре, поскольку при высоких температурах число фононов пропорционально температуре:

Учитывая это, можно объяснить наблюдаемую на опыте линейную зависимость электрического сопротивления металлов от температуры при высоких температурах.

Аналогичное соотношение выполняется для удельного электрического сопротивления (проводимости) металлов (правило Матиссена):Средняя длина свободного пробега, определяемая рассеянием на

Слайд 16Теплопроводность металлов и закон Видемана-Франца в квантовомеханическом представлении.
Выясним отличия

классического представления о теплопроводности с представлением основанным на квантовых свойствах

электронах в металле как Ферми-газе.

Для этого воспользуемся выражением для коэффициента электронной теплопроводности, где вместо средней тепловой скорости подставим скорость Ферми-электронов:

Подставляя величины в квантово-механическом представлении, получим:

Теплопроводность металлов и закон Видемана-Франца в квантовомеханическом представлении. Выясним отличия классического представления о теплопроводности с представлением основанным

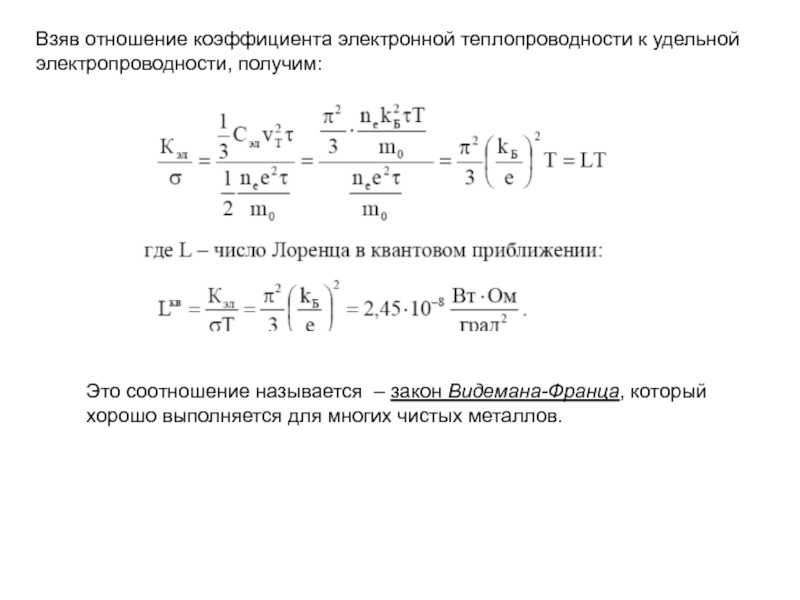
Слайд 17Взяв отношение коэффициента электронной теплопроводности к удельной
электропроводности, получим:
Это соотношение называется

– закон Видемана-Франца, который хорошо выполняется для многих чистых металлов.

Взяв отношение коэффициента электронной теплопроводности к удельнойэлектропроводности, получим:Это соотношение называется – закон Видемана-Франца, который хорошо выполняется для

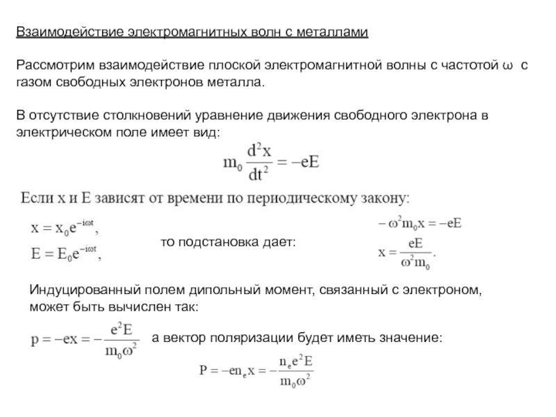
Слайд 18Взаимодействие электромагнитных волн с металлами

Рассмотрим взаимодействие плоской электромагнитной волны

с частотой  с газом свободных электронов металла.

В отсутствие

столкновений уравнение движения свободного электрона в электрическом поле имеет вид:

то подстановка дает:

Индуцированный полем дипольный момент, связанный с электроном, может быть вычислен так:

а вектор поляризации будет иметь значение:

Взаимодействие электромагнитных волн с металлами Рассмотрим взаимодействие плоской электромагнитной волны с частотой  с газом свободных электронов

Слайд 19Запишем общее выражение диэлектрической проницаемости, зависящей от частоты:
- плазменная частота

электронов.
Тогда соотношение примет окончательный вид:
При всех частотах, меньших пл, величина

( ) становится отрицательной.

Для электромагнитных волн справедлив закон дисперсии:

D() –электрическая индукция

Из него следует: ()>0

Запишем общее выражение диэлектрической проницаемости, зависящей от частоты:- плазменная частота электронов.Тогда соотношение примет окончательный вид:При всех частотах,

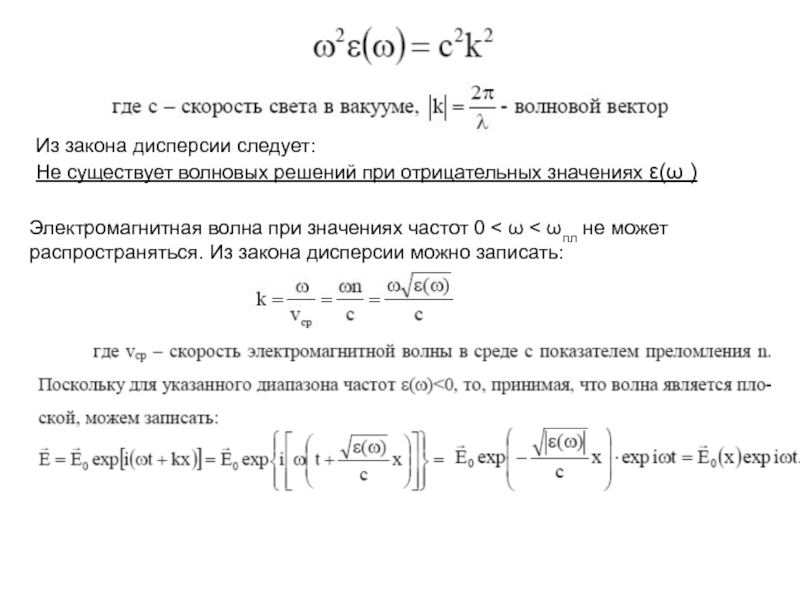
Слайд 20Из закона дисперсии следует:
Не существует волновых решений при отрицательных

значениях ( )
Электромагнитная волна при значениях частот 0

 < пл не может распространяться. Из закона дисперсии можно записать:
Из закона дисперсии следует: Не существует волновых решений при отрицательных значениях ( ) Электромагнитная волна при значениях

Слайд 21Значения плазменной частоты и плазменной длины волны зависят только от

концентрации электронов

Значения плазменной частоты и плазменной длины волны зависят только от концентрации электронов

Слайд 22Электромагнитное излучение будет распространяться в среде только в том случае,

если в свободном пространстве длины волн этого излучения будут меньше

пл.

Из полученных соотношений следует, что простые металлы должны отражать свет в видимой области и быть прозрачными в ультрафиолетовой области спектра.

Этим объясняется металлический блеск металлов.
Электромагнитное излучение будет распространяться в среде только в том случае, если в свободном пространстве длины волн этого

Слайд 24Прозрачность щелочных металлов в ультрафиолетовой области спектра
Отражение света от металлов

полностью аналогично отражению радиоволн от ионосферы, поскольку наличие свободных электронов

в ионосфере приводит к тому, что диэлектрическая проницаемость ионосферной плазмы становится отрицательной для относительно низких частот в силу сравнительно малой концентрации электронов.
Прозрачность щелочных металлов в ультрафиолетовой области спектраОтражение света от металлов полностью аналогично отражению радиоволн от ионосферы, поскольку

Слайд 25Металлы как проводниковые материалы
Помимо высокой электропроводности к проводникам предъявляются требования

конструктивной прочности и коррозионной стойкости.

Серебро – один из лучших

проводниковых материалов и применяется в производстве измерительных приборов, для металлизации трактов сверхвысокочастотных устройств, в качестве электродов, вжигаемых в стекло, керамику, кварц. По сравнению с медью более устойчиво к окислению, однако вследствие высокой стоимости применяется в наиболее ответственных узлах и устройствах.

Медь обладает несколько лучшими проводящими свойствами в сравнении с серебром, пластична, имеет удовлетворительную прочность. Широко применяется в качестве проводникового материала в потребительских электрических сетях, в обмотках трансформаторов, дросселей, генераторов, электродвигателей и др. Вследствие недостаточной коррозионной стойкости для проводниковых изделий из меди требуется дополнительная защита. В контактных группах выключателей, расцепителей, автоматов защиты сетей, также применяют более прочные сплавы на основе меди - проводниковые бронзы.

Металлы как проводниковые материалыПомимо высокой электропроводности к проводникам предъявляются требования конструктивной прочности и коррозионной стойкости. Серебро –

Слайд 26Металлы как проводниковые материалы

Алюминий уступает меди по удельной электропроводности и

прочности, но вследствие меньшей плотности провод из него при равной

с медным проводимости оказывается легче. Широко применяется в качестве основного материала токонесущих элементов линий передач электрической энергии.
Кроме того, электротехнические изделия из алюминия значительно дешевле медных. Достаточно широко распространено применение алюминия в качестве материала напыляемых в вакууме на различные электронные компоненты (пьезоэлектрические резонаторы и фильтры, ультразвуковые линии задержки на поверхностных акустических волнах и т. п.)
электродов.

Золото - уступает меди и серебру по удельной электропроводности и прочности, практически не окисляется, благодаря чему его используют в самых ответственных соединениях, контактах и токоведущих дорожках при производстве диодов, транзисторов, микросхем и других микроэлектронных компонентов.

Металлы как проводниковые материалыАлюминий уступает меди по удельной электропроводности и прочности, но вследствие меньшей плотности провод из

Обратная связь

Если не удалось найти и скачать доклад-презентацию, Вы можете заказать его на нашем сайте. Мы постараемся найти нужный Вам материал и отправим по электронной почте. Не стесняйтесь обращаться к нам, если у вас возникли вопросы или пожелания:

Email: Нажмите что бы посмотреть 

Что такое TheSlide.ru?

Это сайт презентации, докладов, проектов в PowerPoint. Здесь удобно  хранить и делиться своими презентациями с другими пользователями.


Для правообладателей

Яндекс.Метрика