Разделы презентаций


ГИДРОПНЕВМОЭЛЕМЕНТЫ И ПРИВОДЫ Иллюстративный материал к курсу лекций

Содержание

СИСТЕМЫ АВТОМАТИЧЕСКОГО РЕГУЛИРОВАНИЯ ПРЯМОГО ДЕЙСТВИЯ РЕГУЛЯТОР ПОЛЗУНОВАРЕГУЛЯТОР УАТТАРис. 10Центробежный механизмРегулирующий органМассаОНРис. 11

Слайды и текст этой презентации

Слайд 1ГИДРОПНЕВМОЭЛЕМЕНТЫ
И ПРИВОДЫ
Иллюстративный материал к

курсу лекций

ГИДРОПНЕВМОЭЛЕМЕНТЫ     И  ПРИВОДЫИллюстративный материал к курсу лекций

Слайд 8СИСТЕМЫ АВТОМАТИЧЕСКОГО РЕГУЛИРОВАНИЯ ПРЯМОГО ДЕЙСТВИЯ

РЕГУЛЯТОР ПОЛЗУНОВА
РЕГУЛЯТОР УАТТА
Рис. 10
Центробежный механизм
Регулирующий орган
Масса
ОН
Рис. 11

СИСТЕМЫ АВТОМАТИЧЕСКОГО РЕГУЛИРОВАНИЯ ПРЯМОГО ДЕЙСТВИЯ      РЕГУЛЯТОР ПОЛЗУНОВАРЕГУЛЯТОР УАТТАРис. 10Центробежный механизмРегулирующий органМассаОНРис. 11

Слайд 12Классификация приводов по схеме построения силовой части
Индивидуальный однодвигательный привод
Групповой привод
Рис.19
Рис.20

Классификация приводов по схеме построения силовой частиИндивидуальный однодвигательный приводГрупповой приводРис.19Рис.20

Слайд 13Индивидуальный многодвигательный привод
Рис.21
Дифференциальный привод
Рис.22

Индивидуальный многодвигательный приводРис.21Дифференциальный приводРис.22

Слайд 14Многокоординатный привод (система приводов)
Рис.23

Многокоординатный привод (система приводов)Рис.23

Слайд 15Приводы с общим стабилизированным источником гидропитания (СИГП)
Рис.24

Приводы с общим стабилизированным источником гидропитания (СИГП)Рис.24

Слайд 36Режимы работы ГД на характеристике мощности
рабочая точка (2) – режим

КЗ;
рабочие точки (3) – режим ДВ;
рабочие точки (1) - режим

ТПВ;

рабочая точка (0) – режим ДТ;

рабочие точки (4) – режим РТ;

Рис.46

Потери мощности (мощность объемных потерь)

Режимы работы ГД на характеристике мощностирабочая точка (2) – режим КЗ;рабочие точки (3) – режим ДВ;рабочие точки

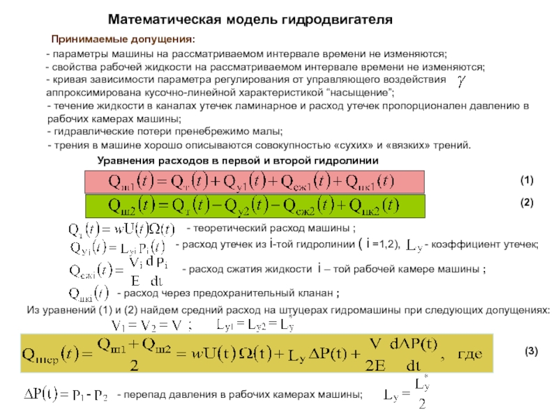
Слайд 39Нелинейная математическая модель ГД (при принятых ранее допущениях):
Рис.51
Нелинейная структурная схема

гидродвигателя
Уравнение расходов:
Уравнение моментов:
- момент сухих трений на валу ГД;
ДИНАМИЧЕСКИЕ МОДЕЛИ

И ДИНАМИЧЕСКИЕ ХАРАКТЕРИСТИКИ ГИДРОДВИГАТЕЛЯ
Нелинейная математическая модель ГД (при принятых ранее допущениях):Рис.51Нелинейная структурная схема гидродвигателяУравнение расходов:Уравнение моментов:- момент сухих трений на

Слайд 40Линейная математическая модель гидродвигателя
Линеаризованное уравнение движения ГД
Допущения при линеаризации:

Линеаризованное уравнение расходов в отклонениях
Линеаризованное уравнение моментов в

отклонениях

- отклонения переменных от их значений в точке линеаризации.

- отклонение моментов от их значений в точке линеаризации.

Разложим уравнения расходов и уравнения моментов в выбранной рабочей точке линеаризации в ряд Тейлора и ограничимся рассмотрением лишь линейных членов разложения, отбрасывая члены высшего порядка малости.
Переходя от абсолютных значений переменных к их отклонениям от значений в точке линеаризации, получим линеаризованные уравнения в отклонениях:

Линейная математическая модель гидродвигателяЛинеаризованное уравнение движения ГД Допущения при линеаризации: Линеаризованное уравнение расходов в отклонениях Линеаризованное уравнение

Слайд 41ЛИНЕАРИЗОВАНАЯ СТРУКТУРНАЯ СХЕМА ГИДРОДВИГАТЕЛЯ
Регулируемый гидродвигатель
Нерегулируемый гидродвигатель
Рис.52

ЛИНЕАРИЗОВАНАЯ СТРУКТУРНАЯ СХЕМА ГИДРОДВИГАТЕЛЯРегулируемый гидродвигательНерегулируемый гидродвигательРис.52

Слайд 42Уравнение движения ГД для изображений
Наряду с дифференциальным

уравнением движения ГД используется и уравнение движения ГД для изображений

переменных по Лапласу или Фурье,
Для его получения перейдем в уравнении (8) и структурных схемах от переменных во времени к их изображениям по Лапласу

S - комплексная переменная преобразования Лапласа.

Уравнение движения ГД для изображений

где:

-постоянные времени.

или

(16)

Уравнение движения ГД для изображений    Наряду с дифференциальным уравнением движения ГД используется и уравнение

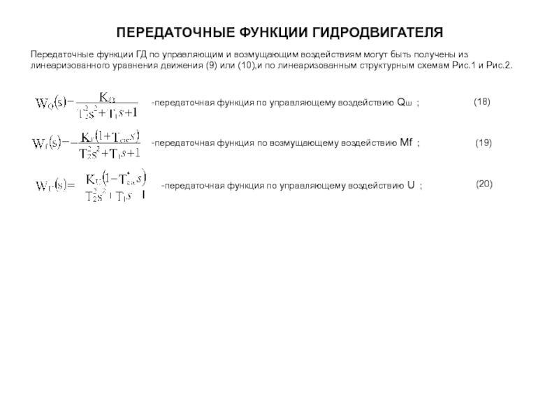
Слайд 43ПЕРЕДАТОЧНЫЕ ФУНКЦИИ ГИДРОДВИГАТЕЛЯ
Передаточные функции ГД по управляющим и возмущающим воздействиям

могут быть получены из линеаризованного уравнения движения (9) или (10),и

по линеаризованным структурным схемам Рис.1 и Рис.2.

-передаточная функция по управляющему воздействию Qш ;

(18)

-передаточная функция по возмущающему воздействию Мf ;

-передаточная функция по управляющему воздействию U ;

(19)

(20)

ПЕРЕДАТОЧНЫЕ ФУНКЦИИ ГИДРОДВИГАТЕЛЯПередаточные функции ГД по управляющим и возмущающим воздействиям могут быть получены из линеаризованного уравнения движения

Слайд 44ХАРАКТЕРИСТИКИ ВСПОМОГАТЕЛЬНЫХ ЭЛЕМЕНТОВ ГИДРОПРИВОДА

Гидравлические

клапаны

Обратный клапан

Хок

dок

Р2

Р1

Qок

Рис.5 Расчетная схема ПК

При турбулентном движении жидкости на дросселирующих окнах расход жидкости через окно определяется выражением:

где:

коэффициент расхода окна;

,

b - ширина окна;

x - высота окна;

плотность жидкости;

Gок –гидравлическая проводимость окна;

Рок – перепад давления на окне.

Пренебрегая массой шарика и динамическими процессами при его перемещении, запишем

Уравнение расходно-перепадной характеристики предохранительного клапана

Переливной (предохранительный) клапан

Хпк

dпк

Р1

Р2

Рис.4 Расчетная схема ОК

При тех же допущениях уравнение равновесия сил, действующих на шарик:

F(P1)= F(P2)+Fп или SпкР1=SпкР2+Сп(Х0+Хпк) ,

(15)

Уравнение расходно-перепадной характеристики обратного клапана

(14)

(16)

ХАРАКТЕРИСТИКИ ВСПОМОГАТЕЛЬНЫХ ЭЛЕМЕНТОВ ГИДРОПРИВОДА

Слайд 45МАТЕМАТИЧЕСКИЕ МОДЕЛИ ВСПОМОГАТЕЛЬНЫХ ПОДСИСТЕМ ГИДРОПРИВОДА
Система ограничения давления в силовых

гидролиниях гидропривода
Принципиальная гидравлическая схема системы ограничения давлений приведена

на Рис.6 и включает в себя два предохранительных клапана, включенных встречно-параллельно между силовыми гидролиниями системы.

Характеристика каждого ПК при принятых допущениях описывается уравнением (16). С учетом Рпк оно может быть представлено в виде:

где: Gпк – гидравлическая проводимость предохранительного клапана.

Уравнение расходно–перепадной характеристики системы ограничения давлений по схеме Рис.6

Соответствующая уравнению (17) расходно- перепадная характеристика предохранительного клапана представлена на Рис.7

Qпк

Рпк

Р

Рис.7

Соответствующая уравнению (18) расходно-перепадная характеристика системы ограничения давлений по схеме Рис. 6 приведена на Рис.8

МАТЕМАТИЧЕСКИЕ МОДЕЛИ ВСПОМОГАТЕЛЬНЫХ ПОДСИСТЕМ ГИДРОПРИВОДА Система ограничения давления в силовых гидролиниях гидропривода  Принципиальная гидравлическая схема системы

Слайд 46Гидравлические аккумуляторы и гасители пульсаций давления
Гидроаккумулятор –

устройство, предназначенное для накопления энергии рабочей жидкости под давлением
и

ее использования для создания (поддержания) давления в гидролинии при изменяющемся расходе рабочей
жидкости. В гидравлических схемах гидроаккумуляторы (ГА) используются по двум основным назначениям:
1- дополнительный источник гидравлической энергии; 2 - гаситель пульсаций давления.
По конструкции аккумуляторы подразделяются на несколько видов:
- пружинные или гидропневматические; - поршневые или мембранные и т.д.

Схема пружинного, поршневого гидроаккумулятора приведена на Рис.9

Х

Р+ Р

Х

Qга

Рис.9

Рис.10

При давлении в гидролинии равном Р поршень под действием давления переместится на величину Х, сжимая пружину, которая запасет энергию Wп= С /2, С – жесткость пружины.
При увеличении давления на Р поршень переместится и сожмет пружину еще на Х, при этом ее запас энергии возрастет. При уменьшении давления в гидролинии поршень под действием силы пружины будет перемещаться вниз, выталкивая жидкость из под поршня в гидролинию, увеличивая подачу в нее и поддерживая давление.

Уравнение движения поршня при изменении давления

где: mп, Sп, fтрп – соответственно масса, площадь и коэффициент трений поршня.

(19)

Учитывая, что Sп Х = V – изменению объема под поршнем, запишем:

(mпD + fтрпD + C) V = Sп Р, D =

2

2

Поделив левую и правую часть уравнения на t и устремив t к 0, получим уравнение ГА

Схема гидропневматического, мембранного аккумулятора приведена на Рис.10.
В аккумуляторах этого типа роль пружины играет газ под давлением, а роль разделителя жидкостной и газовой сред – эластичная мембрана. Пренебрегая массой мембраны, ее жесткостью и внутренними трениями, при Р << Р запишем для ГА этого типа

(21)

Аккумуляторы этого типа имеют высокое быстродействие. Они часто используются в качестве гасителя пульсаций давления в гидролиниях.

Гидравлические аккумуляторы и гасители пульсаций давления   Гидроаккумулятор – устройство, предназначенное для накопления энергии рабочей жидкости

Слайд 47СТАБИЛИЗИРОВАННЫЕ ИСТОЧНИКИ ГИДРОПИТАНИЯ (НАСОСНЫЕ СТАНЦИИ ГИДРОПИТАНИЯ )
Источники

гидропитания подразделяются на источники постоянного расхода и источники постоянного давления.

В гидроприводах дроссельного регулирования и системах подпитки рабочей жидкостью, как правило, используются стабилизированные источники давления (СИД). Они строятся на базе гидронасосов как постоянной, так и переменной производительности.

Гидравлическая схема СИД с нерегулируемым гидронасосом приведена на Рис.11. Вал насоса приводит во вращение приводной двигатель (ПД) с жесткой механической характеристикой ( const). Стабилизацию давления в напорной гидролинии осуществляет переливной клапан(ПК),сбрасывающим избыток жидкости через теплообменник(ТО) в бак пополнительный(БП),а также гидроаккумулятор(ГА), гасящий пульсации давления(Рп).

Рис.11

Qсл

Уравнение расходов в напорной гидролинии

Qнп = Qтнп – Qунп – Qсжп = Qгап +Qпкп +Qпот,

(22)

где: Qтнп= Wнп - теоретический расход насоса станции гидропитания;
Qунп=LунпРп - расход утечек насоса станции гидропитания;

Qсжп = -расход сжатия жидкости в напорной магистрали;

Qгап = - расход гидроаккумулятора станции гидропитания (Qгап>>Qсжп);

- расход переливного клапана;

Уравнение моментов на валу насоса станции гидропитания

Мfп = Минп +Мтрнп +Мдиннп,

(23)

где: Мfп – момент на валу насоса (момент приводного двигателя);

Минп = WнпРп –индикаторный момент насоса станции гидропитания;

Мднп = Jнп - динамический момент на валу насоса.

Мтрнп – момент сухих и вязких трений на валу насоса;

Рп

Рис.12

Структурная схема стабилизированного источника гидропитания, соответствующая уравнениям (22) и (23) приведена на Рис.12.

СТАБИЛИЗИРОВАННЫЕ ИСТОЧНИКИ ГИДРОПИТАНИЯ (НАСОСНЫЕ СТАНЦИИ ГИДРОПИТАНИЯ )   Источники гидропитания подразделяются на источники постоянного расхода и

Слайд 48стабилизированный источник давления с регулируемым гидронасосом
Гидравлическая схема

СИД с регулируемой аксиально-поршневой гидромашиной приведена на Рис.13.

В источниках гидропитания этого типа на базе регулируемого насоса реализуется система стабилизации с обратной
связью по давлению. Суммирование задаваемого сигнала Fрз и сигнала обратной связи Fрос часто осуществляют прямо
на органе регулирования насоса. Предохранительный клапан настроен на давление Рпк > Рп и ограничивает давление в
напорной гидролинии лишь в аварийных ситуациях. Гидроаккумулятор сглаживает пульсации давления Рп.
СИД этого типа экономичнее, т.к. регулируют подачу насоса в соответствии с изменениями расхода Qпот.

Математическая модель СИД с регулируемым гидронасосом

Считая, что люлька уравновешена и гидростатически разгружена относительно оси вращения, а сухие трения малы, запишем уравнение моментов на оси люльки.

(24)

где: Jл – момент инерции люльки относительно оси поворота;

rл – радиус приложения (плечо) управляющих воздействий на люльку;

Sцос – площадь цилиндра обратной связи на люльку по давлению Рп;

fл – коэффициент вязких трений на оси люльки,

Fрз=SцосРз - управляющее усилие на люльку, соответствующее задаваемому давлению стабилизации Рз.

Уравнение расходов в напорной гидролинии

(25)

где: Qцос = SцосrлD - расход цилиндра обратной связи;

Uнп = - параметр регулирования насоса;

Структурная схема стабилизированного источника давления, соответствующая (24) и (25),приведена на Рис.14.

Wнп

Qтнп

Qгап

Qпкп

Qпот

SцосrлD

Sцосrл

Uнп

Qцос

Рз

Sцосrл

Рп

Рис.13

Рис.14

При ее построении было принято: = const; Qcжп = 0;

Fрз

Для области режимов работы СИД, в которых < и Рп < Рпкп по структурной схеме Рис.14 могут быть получены передаточные функции стабилизированного источника давления.

стабилизированный источник давления с регулируемым гидронасосом   Гидравлическая схема СИД с регулируемой аксиально-поршневой гидромашиной приведена на

Обратная связь

Если не удалось найти и скачать доклад-презентацию, Вы можете заказать его на нашем сайте. Мы постараемся найти нужный Вам материал и отправим по электронной почте. Не стесняйтесь обращаться к нам, если у вас возникли вопросы или пожелания:

Email: Нажмите что бы посмотреть 

Что такое TheSlide.ru?

Это сайт презентации, докладов, проектов в PowerPoint. Здесь удобно  хранить и делиться своими презентациями с другими пользователями.


Для правообладателей

Яндекс.Метрика