Разделы презентаций


Грибкова Е.В. 1 ПОДЪЕМНО-ТРАНСПОРТНЫЕ МАШИНЫ (Лекция №4) Профессор Ерохин

Содержание

ПРОЕКТИРОВАНИЕ И РАСЧЕТ МЕХАНИЗМОВ ПЕРЕДВИЖЕНИЯ Общие сведения Механизм передвижения предназначен для перемещения груза в горизонтальной плоскости. Схему механизма выбирают в зависимости от: назначения; грузоподъемности; режима работы погрузочно-разгрузочного устройства. Различают механизмы передвижения безрельсового транспорта и механизмы

Слайды и текст этой презентации

Слайд 1Грибкова Е.В.
ПОДЪЕМНО-ТРАНСПОРТНЫЕ МАШИНЫ
(Лекция №4)
Профессор Ерохин М.Н.
Ассистент Грибкова Е.В.
ФЕДЕРАЛЬНОЕ ГОСУДАРСТВЕННОЕ БЮДЖЕТНОЕ

ОБРАЗОВАТЕЛЬНОЕ УЧРЕЖДЕНИЕ ВЫСШЕГО ОБРАЗОВАНИЯ
РОССИЙСКИЙ ГОСУДАРСТВЕННЫЙ АГРАРНЫЙ УНИВЕРСИТЕТ -
МСХА ИМЕНИ К.А.

ТИМИРЯЗЕВА
Грибкова Е.В.ПОДЪЕМНО-ТРАНСПОРТНЫЕ МАШИНЫ(Лекция №4)Профессор Ерохин М.Н.Ассистент Грибкова Е.В.ФЕДЕРАЛЬНОЕ ГОСУДАРСТВЕННОЕ БЮДЖЕТНОЕ ОБРАЗОВАТЕЛЬНОЕ УЧРЕЖДЕНИЕ ВЫСШЕГО ОБРАЗОВАНИЯРОССИЙСКИЙ ГОСУДАРСТВЕННЫЙ АГРАРНЫЙ УНИВЕРСИТЕТ

Слайд 2ПРОЕКТИРОВАНИЕ И РАСЧЕТ МЕХАНИЗМОВ ПЕРЕДВИЖЕНИЯ
Общие сведения
Механизм передвижения предназначен для перемещения

груза в горизонтальной плоскости.

Схему механизма выбирают в зависимости от:

назначения;
грузоподъемности;
режима работы погрузочно-разгрузочного устройства.

Различают механизмы передвижения безрельсового транспорта и механизмы передвижения по рельсовым путям.

ПРОЕКТИРОВАНИЕ И РАСЧЕТ МЕХАНИЗМОВ ПЕРЕДВИЖЕНИЯ	Общие сведения	Механизм передвижения предназначен для перемещения груза в горизонтальной плоскости.	Схему механизма выбирают в

Слайд 3МЕХАНИЗМЫ ПЕРЕДВИЖЕНИЯ ДЛЯ РЕЛЬСОВОГО ПУТИ

МЕХАНИЗМЫ ПЕРЕДВИЖЕНИЯ ДЛЯ РЕЛЬСОВОГО ПУТИ

Слайд 4МЕХАНИЗМЫ ПЕРЕДВИЖЕНИЯ ДЛЯ БЕЗРЕЛЬСОВОГО ПУТИ

МЕХАНИЗМЫ ПЕРЕДВИЖЕНИЯ ДЛЯ БЕЗРЕЛЬСОВОГО ПУТИ

Слайд 5МЕХАНИЗМЫ ПЕРЕДВИЖЕНИЯ ДЛЯ КАНАТНОГО ПУТИ

МЕХАНИЗМЫ ПЕРЕДВИЖЕНИЯ ДЛЯ КАНАТНОГО ПУТИ

Слайд 7СХЕМЫ МЕХАНИЗМОВ ПЕРЕДВИЖЕНИЯ КРАНОВ
а – с тихоходным валом;
б – с

быстроходным валом;
в – с раздельным приводом
1 – электродвигатель;
2 – муфта;
3

– редуктор;
4 – вал;
5 – тормоз
СХЕМЫ МЕХАНИЗМОВ ПЕРЕДВИЖЕНИЯ КРАНОВа – с тихоходным валом;б – с быстроходным валом;в – с раздельным приводом1 –

Слайд 8СХЕМА КАНАТНОГО МЕХАНИЗМА ПЕРЕДВИЖЕНИЯ
1 – барабан; 2 – тяговый канат;

3 – поддерживающие ролики; 4 – отклоняющие блоки;
5 –

пружина; 6 – блоки механизма подъема; 7 – грузовая тележка; 8 – ходовые колеса;
9 – рельсовый путь
СХЕМА КАНАТНОГО МЕХАНИЗМА ПЕРЕДВИЖЕНИЯ1 – барабан; 2 – тяговый канат; 3 – поддерживающие ролики; 4 – отклоняющие

Слайд 9КОНСТРУКЦИЯ И РАСЧЕТ ХОДОВЫХ КОЛЕС
Зависит от типа грузоподъемной машины.
Колеса выполняют

из стали, чугуна или алюминия штампованными, литыми или сварными.
Стальные колеса

применяют при работе в тяжелых условиях.
Для смягчения ударов, вибрации и шума на колесах устанавливают резиновые шины.
КОНСТРУКЦИЯ И РАСЧЕТ ХОДОВЫХ КОЛЕС		Зависит от типа грузоподъемной машины.Колеса выполняют из стали, чугуна или алюминия штампованными, литыми

Слайд 10КОЛЕСА ТЕЛЕЖЕК БЕЗРЕЛЬСОВОГО ТРАНСПОРТА
а – гладкое металлическое; б – металлическое

с канавкой;
в – с резиновой шиной

КОЛЕСА ТЕЛЕЖЕК БЕЗРЕЛЬСОВОГО ТРАНСПОРТАа – гладкое металлическое; б – металлическое с канавкой;в – с резиновой шиной

Слайд 11ФОРМЫ ОБОДОВ ХОДОВЫХ КОЛЕС, ПЕРЕМЕЩАЮЩИЕСЯ ПО РЕЛЬСОВЫМ ПУТЯМ
а – коническая;

б – бочкообразная; в - цилиндрическая

ФОРМЫ ОБОДОВ ХОДОВЫХ КОЛЕС, ПЕРЕМЕЩАЮЩИЕСЯ ПО РЕЛЬСОВЫМ ПУТЯМа – коническая; б – бочкообразная; в - цилиндрическая

Слайд 12ПОРЯДОК РАСЧЕТА РАСЧЕТА ХОДОВЫХ КОЛЕС
1. Выбирают конструкцию колеса.
2. Определяют наибольшую

нагрузку на колесо. При равномерном распределении нагрузки на колеса



3. По Rmax определяют основные размеры:

стандартные по справочникам;
индивидуальные с учетом прототипов и рекомендаций



4. Ходовые колеса проверяют по напряжениям в зоне контакта колеса и рельса.
ПОРЯДОК РАСЧЕТА РАСЧЕТА ХОДОВЫХ КОЛЕС1. Выбирают конструкцию колеса.2. Определяют наибольшую нагрузку на колесо. При равномерном распределении нагрузки

Слайд 13СХЕМА КОНТАКТА ХОДОВОГО КОЛЕСА С РЕЛЬСОМ
а, б – линейный контакт;
в,

г, д, е – точечный

СХЕМА КОНТАКТА ХОДОВОГО КОЛЕСА С РЕЛЬСОМа, б – линейный контакт;в, г, д, е – точечный

Слайд 14НАПРЯЖЕНИЯ В ЗОНЕ КОНТАКТА КОЛЕСА С РЕЛЬСОМ
Линейный контакт Точечный контакт




где a1

и a2 - коэффициенты пропорциональности, для стальных колес

a1 = 190, a2= 400;
Кv = 1 + 0,2 · Vк - коэффициент влияния скорости;
Vк - скорость передвижения крана или тележки, м/с;
b - ширина рельса, мм;
r - радиус закругления головки рельса или обода колеса/
НАПРЯЖЕНИЯ В ЗОНЕ КОНТАКТА КОЛЕСА С РЕЛЬСОМЛинейный контакт			Точечный контактгде a1 и a2 - коэффициенты пропорциональности, для стальных

Слайд 15ДОПУСТИМОЕ НАПРЯЖЕНИЕ ДЛЯ КОВАННЫХ И ШТАМПОВАННЫХ КОЛЕС
При числе оборотов N

≤ 104 за весь срок службы

,

где - допустимое напряжение при N ≤ 104 (табл.), МПа;

- приведенное число оборотов колеса за срок службы;
Q - коэффициент приведенного числа оборотов (справочник);

Полное число оборотов колеса за срок службы

где - средняя скорость передвижения колеса, м/с;
β - коэффициент, зависящий от отклонения времени неустановившегося
движения tн к полному времени передвижения (табл.);
Тc - ориентировочный срок службы колес. Устанавливают в зависимости от группы режима работы механизма.
ДОПУСТИМОЕ НАПРЯЖЕНИЕ ДЛЯ КОВАННЫХ И ШТАМПОВАННЫХ КОЛЕСПри числе оборотов N ≤ 104 за весь срок службы

Слайд 16СОПРОТИВЛЕНИE ПЕРЕДВИЖЕНИЮ МЕХАНИЗМА С ПРИВОДНЫМИ КОЛЕСАМИ, ВЫЗЫВАЕМОЕ ТРЕНИЕМ
где Gгр. – вес

груза;
G – вес тележки или крана;
d – диаметр цапфы;
f –

приведенный коэффициент трения;
ϻ – коэффициент трения качения колеса
по рельсу.

СОПРОТИВЛЕНИE ПЕРЕДВИЖЕНИЮ МЕХАНИЗМА С ПРИВОДНЫМИ КОЛЕСАМИ, ВЫЗЫВАЕМОЕ ТРЕНИЕМгде	Gгр. – вес груза;	G – вес тележки или крана;	d –

Слайд 17ПОЛНОЕ СОПРОТИВЛЕНИЕ ПЕРЕДВИЖЕНИЮ ПРИ УСТАНОВИВШЕМСЯ ДВИЖЕНИИ



где - на рельсовом пути;


- для кранов,

перемещаемых по покрытиям




ПОЛНОЕ СОПРОТИВЛЕНИЕ ПЕРЕДВИЖЕНИЮ ПРИ УСТАНОВИВШЕМСЯ ДВИЖЕНИИгде					- на рельсовом пути;							  - для кранов, 	   перемещаемых

Слайд 18ВЕТРОВАЯ НАГРУЗКА НА КРАН


где ωв - ветровая нагрузка на 1 м2 поверхности

груза или крана.

По ГОСТ 1451

где q0 – скоростной напор ветра на

высоте 10 м от поверхности земли, Па;
К – поправочный коэффициент в зависимости от высоты конструкции;
с – аэродинамический коэффициент;
ɣ – коэффициент перегрузки;
β – коэффициент, учитывающий динамический характер приложения ветровой
нагрузки, для с.х. кранов β=1;
Аг , Акр. – расчетная площадь поверхности груза или крана соответственно.
ВЕТРОВАЯ НАГРУЗКА НА КРАНгде	ωв	- ветровая нагрузка на 1 м2 поверхности груза или крана.По ГОСТ 1451				где	q0 – скоростной

Слайд 19ПОДБОР ЭЛЕКТРОДВИГАТЕЛЕЙ ДЛЯ МЕХАНИЗМОВ ПЕРЕДВИЖЕНИЯ
Электродвигатели механизмов передвижения подбирают с учетом

инерционных нагрузок по среднему значению пусковой мощности

, где

- кратность среднего пускового момента, для двигателей:


; ;


Необходимая пусковая мощность где η = 0,8…0,9.

Сопротивление передвижению с учетом инерционных нагрузок



Инерционная нагрузка где [tn] – допустимое время пуска.
ПОДБОР ЭЛЕКТРОДВИГАТЕЛЕЙ ДЛЯ МЕХАНИЗМОВ ПЕРЕДВИЖЕНИЯ	Электродвигатели механизмов передвижения подбирают с учетом инерционных нагрузок по среднему значению пусковой мощности

Слайд 20ПРОВЕРКА ЭЛЕКТРОДВИГАТЕЛЯ МЕХАНИЗМА ПЕРЕДВИЖЕНИЯ
По времени пуска


По ускорению

По коэффициенту запаса сцепления





где

– суммарная нагрузка на приводные колеса;
φ – коэффициент сцепления

приводных колес;
– – сопротивление передвижению в установившемся режиме без груза;
Zпр. и Zк – число приводных и общее число колес.

ПРОВЕРКА ЭЛЕКТРОДВИГАТЕЛЯ МЕХАНИЗМА ПЕРЕДВИЖЕНИЯПо времени пускаПо ускорениюПо коэффициенту запаса сцеплениягде 	– суммарная нагрузка на приводные колеса;	 φ

Слайд 21ОСОБЕННОСТИ РАСЧЕТА МЕХАНИЗМА ПЕРЕДВИЖЕНИЯ С КАНАТНОЙ ТЯГОЙ
Для обеспечения сцепления тягового

каната с барабаном необходимо соблюдение условия


Усилие пружины

ОСОБЕННОСТИ РАСЧЕТА МЕХАНИЗМА ПЕРЕДВИЖЕНИЯ С КАНАТНОЙ ТЯГОЙДля обеспечения сцепления тягового каната с барабаном необходимо соблюдение условияУсилие пружины

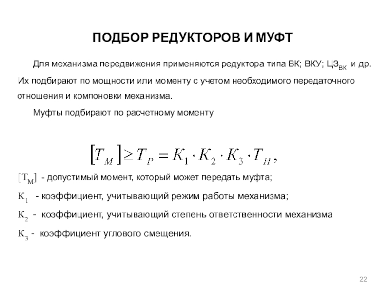
Слайд 22ПОДБОР РЕДУКТОРОВ И МУФТ
Для механизма передвижения применяются редуктора типа ВК;

ВКУ; ЦЗВК и др.
Их подбирают по мощности или моменту с

учетом необходимого передаточного отношения и компоновки механизма.
Муфты подбирают по расчетному моменту




[ТМ] - допустимый момент, который может передать муфта;
К1 - коэффициент, учитывающий режим работы механизма;
К2 - коэффициент, учитывающий степень ответственности механизма
К3 - коэффициент углового смещения.



ПОДБОР РЕДУКТОРОВ И МУФТ	Для механизма передвижения применяются редуктора типа ВК; ВКУ; ЦЗВК и др.Их подбирают по мощности

Слайд 23ПОДБОР ТОРМОЗОВ ДЛЯ МЕХАНИЗМА ПЕРЕДВИЖЕНИЯ


ПРОВЕРКА ТОРМОЗОВ ДЛЯ

МЕХАНИЗМА ПЕРЕДВИЖЕНИЯ

[tT] = 6…8 c – для кранов;
[tT] = 3…4 c – для тележек

аT ≤ [аT]

ПОДБОР ТОРМОЗОВ ДЛЯ МЕХАНИЗМА ПЕРЕДВИЖЕНИЯ

Обратная связь

Если не удалось найти и скачать доклад-презентацию, Вы можете заказать его на нашем сайте. Мы постараемся найти нужный Вам материал и отправим по электронной почте. Не стесняйтесь обращаться к нам, если у вас возникли вопросы или пожелания:

Email: Нажмите что бы посмотреть 

Что такое TheSlide.ru?

Это сайт презентации, докладов, проектов в PowerPoint. Здесь удобно  хранить и делиться своими презентациями с другими пользователями.


Для правообладателей

Яндекс.Метрика