Разделы презентаций


Изображение дробей точками на координатной прямой

На сколько равных квадратиков разделён прямоугольник?Какую часть прямоугольника составляет: а) 1 квадратик; б) 5 квадратиков; в) 7 квадратиков; г) 10 квадратиков; д) 25 квадратиков?

Слайды и текст этой презентации

Слайд 1Изображение дробей точками на координатной прямой
Урок 91

Изображение дробей точками на координатной прямойУрок 91

Слайд 2На сколько равных квадратиков разделён прямоугольник?
Какую часть прямоугольника составляет:
а)

1 квадратик;
б) 5 квадратиков;
в) 7 квадратиков;
г) 10

квадратиков;
д) 25 квадратиков?
На сколько равных квадратиков разделён прямоугольник?Какую часть прямоугольника составляет: а) 1 квадратик; б) 5 квадратиков; в) 7

Слайд 3Прочитайте дроби:
1) Назовите их числитель и знаменатель.
2)

Что показывает знаменатель дроби?
3) Что показывает числитель дроби?
4)

Как называют эти дроби?
5) Какие дроби называют правильными? Неправильными?
6) Запишите неправильные дроби, составленные из тех же чисел.
Прочитайте дроби:  1) Назовите их числитель и знаменатель. 2) Что показывает знаменатель дроби? 3) Что показывает

Слайд 4На каком рисунке изображено число

На каком рисунке изображено число

Слайд 5Выполнить:
РТ: № 241
Учебник: № 476;

№ 477 (а)

Выполнить: РТ: № 241 Учебник: № 476;          №

Слайд 6Изображение дробей точками на координатной прямой

Учебник, стр. 135

– выполнить

Как расположены правильные дроби? Неправильные дроби?

Изображение дробей точками на координатной прямой  Учебник, стр. 135 – выполнить  Как расположены правильные дроби?

Слайд 7Выполнить:
№ 480;
№ 481;
№ 482;

Рабочая тетрадь – № 248, 249

Выполнить:  № 480;  № 481;  № 482;  Рабочая тетрадь – № 248, 249

Слайд 8Задача 1

Задача 1

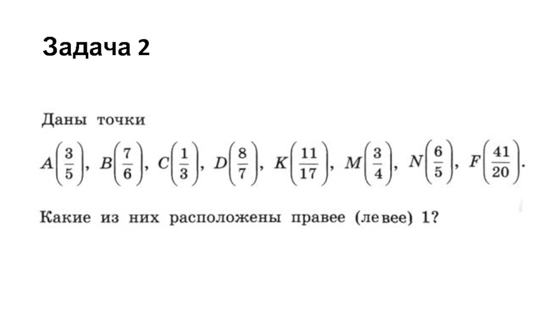
Слайд 9Задача 2

Задача 2

Слайд 10 Домашнее задание:
1) стр. 134-135 – читать до конца;
2)

Что такое доли, что такое дробь, что означают числитель и

знаменатель, какие дроби правильные и неправильные – знать! После каникул будет контрольный опрос.
3) Учебник - № 483, 484;
4) Рабочая тетрадь - № 238-242, 250, 251.

Домашнее задание:  1) стр. 134-135 – читать до конца; 2) Что такое доли, что такое

Обратная связь

Если не удалось найти и скачать доклад-презентацию, Вы можете заказать его на нашем сайте. Мы постараемся найти нужный Вам материал и отправим по электронной почте. Не стесняйтесь обращаться к нам, если у вас возникли вопросы или пожелания:

Email: Нажмите что бы посмотреть 

Что такое TheSlide.ru?

Это сайт презентации, докладов, проектов в PowerPoint. Здесь удобно  хранить и делиться своими презентациями с другими пользователями.


Для правообладателей

Яндекс.Метрика