Разделы презентаций


Кафедра Возобновляемые источники энергии и электрические системы и сети

Содержание

Кафедра «Возобновляемые источники энергии и электрические системы и сети»ЛитератураДемидова, Г.Л. Введение в специальность Электроэнергетика и электротехника [Электронный ресурс] : учебное пособие / Г.Л. Демидова, Д.В. Лукичев.— Санкт-Петербург : НИУ ИТМО, 2016.

Слайды и текст этой презентации

Слайд 1Кафедра «Возобновляемые источники энергии и электрические системы и сети»
ВИЭ

и
ИНСТИТУТ ЯДЕРНОЙ ЭНЕРГИИ и ПРОМЫШЛЕННОСТИ
к.т.н., доцент Шайтор Николай Михайлович

ПЗ

3-2
Тема: Требования к участию в научной работе, к выбору тематики и подготовке выпускных квалификационных работ

Занятие 3.2. Научные основы специальных дисциплин

СС

Кафедра «Возобновляемые источники энергии и электрические системы и сети» ВИЭ иИНСТИТУТ ЯДЕРНОЙ ЭНЕРГИИ и ПРОМЫШЛЕННОСТИк.т.н., доцент Шайтор

Слайд 2Кафедра «Возобновляемые источники энергии и электрические системы и сети»
Литература


Демидова, Г.Л.

Введение в специальность Электроэнергетика и электротехника [Электронный ресурс] : учебное

пособие / Г.Л. Демидова, Д.В. Лукичев.— Санкт-Петербург : НИУ ИТМО, 2016. — 108 с. — Режим доступа: https://e.lanbook.com/book/91370

Ю.И. Рясков, Н.М. Шайтор. Электрические машины: [Электронный ресурс] учеб-метод, пособие. - Севастополь: СевГУ, 2018. - 293 с. URL:https://lib.sevsu.ru/xmlui/bitstream/handle/123456789/8394/р_180037.pdf?sequence=1&isAllowed=y

Кафедра «Возобновляемые источники энергии и электрические системы и сети»ЛитератураДемидова, Г.Л. Введение в специальность Электроэнергетика и электротехника [Электронный

Слайд 3Кафедра «Возобновляемые источники энергии и электрические системы и сети»

Вопросы занятия

ПОНЯТИЕ

О ПЕРЕМЕННОМ ТОКЕ
ТРАНСФОРМАТОРЫ
СИНХРОННЫЕ ГЕНЕРАТОРЫ
АСИНХРОННЫЕ ДВИГАТЕЛИ

Кафедра «Возобновляемые источники энергии и электрические системы и сети»Вопросы занятияПОНЯТИЕ О ПЕРЕМЕННОМ ТОКЕТРАНСФОРМАТОРЫСИНХРОННЫЕ ГЕНЕРАТОРЫАСИНХРОННЫЕ ДВИГАТЕЛИ

Слайд 4Кафедра «Возобновляемые источники энергии и электрические системы и сети»

Кафедра «Возобновляемые источники энергии и электрические системы и сети»

Слайд 5Кафедра «Возобновляемые источники энергии и электрические системы и сети»

Кафедра «Возобновляемые источники энергии и электрические системы и сети»

Слайд 6Кафедра «Возобновляемые источники энергии и электрические системы и сети»
ПОНЯТИЕ О

ПЕРЕМЕННОМ ТОКЕ

Кафедра «Возобновляемые источники энергии и электрические системы и сети»ПОНЯТИЕ О ПЕРЕМЕННОМ ТОКЕ

Слайд 7Кафедра «Возобновляемые источники энергии и электрические системы и сети»
Переменным током

называют всякий ток, изменяющийся во времени.
В электроэнергетике будем иметь дело

с током, изменяющимся
по синусоидальному закону.
Из математики известно, что всякая синусоидальная величина, в том
числе величина тока - i (напряжения - u , ЭДС - e) характеризуется:
Периодом Т , с – временем, в течение которого величина возвращается к исходному значению .
Частотой – величиной, обратной периоду, f = 1/T, Гц.
Угловой частотой тока – ω = 2п f, рад/с.
Мгновенным значением i (u, e) – значением в заданный момент времени t, c.
Максимальным (амплитудным) значением Im (Um, Em) – наибольшим значением за период.
Кафедра «Возобновляемые источники энергии и электрические системы и сети»Переменным током называют всякий ток, изменяющийся во времени.В электроэнергетике

Слайд 8Кафедра «Возобновляемые источники энергии и электрические системы и сети»

Кафедра «Возобновляемые источники энергии и электрические системы и сети»

Слайд 9Кафедра «Возобновляемые источники энергии и электрические системы и сети»

Кафедра «Возобновляемые источники энергии и электрические системы и сети»

Слайд 10Кафедра «Возобновляемые источники энергии и электрические системы и сети»
Из математики

известно, что всякую синусоидальную
величину, в том числе ток - i

(напряжение - u , ЭДС - e)
можно представить вектором, вращающимся против
часовой стрелки с угловой частотой ω = 2п f, рад/с.

На следующей диаграмме показано, что при повороте вектора тока Im на определенный угол 0, 1, 2. 3 …, проекциям этого вектора на вертикальную ось соответствуют те же точки 0, 1, 2. 3 … на синусоиде, описывающей этот ток .
Кафедра «Возобновляемые источники энергии и электрические системы и сети»Из математики известно, что всякую синусоидальнуювеличину, в том числе

Слайд 11Кафедра «Возобновляемые источники энергии и электрические системы и сети»

Кафедра «Возобновляемые источники энергии и электрические системы и сети»

Слайд 12Кафедра «Возобновляемые источники энергии и электрические системы и сети»
При решении

задач постоянного тока мы ограничивались простыми алгебраическими действиями над числами

(сложение, умножение, деление).
При переменном токе эти действия необходимо производить над синусоидами, поэтому электрические величины ток - i (напряжение - u , ЭДС - e) представляют векторами и используют классический метод - аппарат векторной алгебры (векторное сложение, умножение, деление).
Наиболее удобен комплексный (символический) метод, когда электрические величины представляют комплексными числами. Это те же векторы, обозначенные точкой сверху и расположенные на комплексной плоскости.
Кафедра «Возобновляемые источники энергии и электрические системы и сети»При решении задач постоянного тока мы ограничивались простыми алгебраическими

Слайд 13Кафедра «Возобновляемые источники энергии и электрические системы и сети»

Кафедра «Возобновляемые источники энергии и электрические системы и сети»

Слайд 14Кафедра «Возобновляемые источники энергии и электрические системы и сети»

Кафедра «Возобновляемые источники энергии и электрические системы и сети»

Слайд 15Кафедра «Возобновляемые источники энергии и электрические системы и сети»

Кафедра «Возобновляемые источники энергии и электрические системы и сети»

Слайд 16Кафедра «Возобновляемые источники энергии и электрические системы и сети»

Кафедра «Возобновляемые источники энергии и электрические системы и сети»

Слайд 17Кафедра «Возобновляемые источники энергии и электрические системы и сети»

Кафедра «Возобновляемые источники энергии и электрические системы и сети»

Слайд 18Кафедра «Возобновляемые источники энергии и электрические системы и сети»

Кафедра «Возобновляемые источники энергии и электрические системы и сети»

Слайд 19Кафедра «Возобновляемые источники энергии и электрические системы и сети»

Кафедра «Возобновляемые источники энергии и электрические системы и сети»

Слайд 20Кафедра «Возобновляемые источники энергии и электрические системы и сети»

Кафедра «Возобновляемые источники энергии и электрические системы и сети»

Слайд 21Кафедра «Возобновляемые источники энергии и электрические системы и сети»


ТРАНСФОРМАТОРЫ

Кафедра «Возобновляемые источники энергии и электрические системы и сети»ТРАНСФОРМАТОРЫ

Слайд 22Кафедра «Возобновляемые источники энергии и электрические системы и сети»


ТРАНСФОРМАТОРЫ

Кафедра «Возобновляемые источники энергии и электрические системы и сети»ТРАНСФОРМАТОРЫ

Слайд 23Кафедра «Возобновляемые источники энергии и электрические системы и сети»

Кафедра «Возобновляемые источники энергии и электрические системы и сети»

Слайд 24Кафедра «Возобновляемые источники энергии и электрические системы и сети»

Кафедра «Возобновляемые источники энергии и электрические системы и сети»

Слайд 25Кафедра «Возобновляемые источники энергии и электрические системы и сети»

Кафедра «Возобновляемые источники энергии и электрические системы и сети»

Слайд 26Кафедра «Возобновляемые источники энергии и электрические системы и сети»

Кафедра «Возобновляемые источники энергии и электрические системы и сети»

Слайд 27Кафедра «Возобновляемые источники энергии и электрические системы и сети»



СИНХРОННЫЕ ГЕНЕРАТОРЫ

Кафедра «Возобновляемые источники энергии и электрические системы и сети»СИНХРОННЫЕ ГЕНЕРАТОРЫ

Слайд 28Кафедра «Возобновляемые источники энергии и электрические системы и сети»

Кафедра «Возобновляемые источники энергии и электрические системы и сети»

Слайд 29Кафедра «Возобновляемые источники энергии и электрические системы и сети»

Кафедра «Возобновляемые источники энергии и электрические системы и сети»

Слайд 30Кафедра «Возобновляемые источники энергии и электрические системы и сети»

Кафедра «Возобновляемые источники энергии и электрические системы и сети»

Слайд 31Кафедра «Возобновляемые источники энергии и электрические системы и сети»

Кафедра «Возобновляемые источники энергии и электрические системы и сети»

Слайд 32Кафедра «Возобновляемые источники энергии и электрические системы и сети»

Кафедра «Возобновляемые источники энергии и электрические системы и сети»

Слайд 33Кафедра «Возобновляемые источники энергии и электрические системы и сети»

Кафедра «Возобновляемые источники энергии и электрические системы и сети»

Слайд 34Кафедра «Возобновляемые источники энергии и электрические системы и сети»

АСИНХРОННЫЕ ДВИГАТЕЛИ

Кафедра «Возобновляемые источники энергии и электрические системы и сети»АСИНХРОННЫЕ ДВИГАТЕЛИ

Слайд 35Кафедра «Возобновляемые источники энергии и электрические системы и сети»

Кафедра «Возобновляемые источники энергии и электрические системы и сети»

Слайд 36Кафедра «Возобновляемые источники энергии и электрические системы и сети»

Кафедра «Возобновляемые источники энергии и электрические системы и сети»

Слайд 37Кафедра «Возобновляемые источники энергии и электрические системы и сети»

Кафедра «Возобновляемые источники энергии и электрические системы и сети»

Слайд 38Кафедра «Возобновляемые источники энергии и электрические системы и сети»

Кафедра «Возобновляемые источники энергии и электрические системы и сети»

Слайд 39Кафедра «Возобновляемые источники энергии и электрические системы и сети»

Кафедра «Возобновляемые источники энергии и электрические системы и сети»

Слайд 40Кафедра «Возобновляемые источники энергии и электрические системы и сети»

Кафедра «Возобновляемые источники энергии и электрические системы и сети»

Слайд 41Кафедра «Возобновляемые источники энергии и электрические системы и сети»
КОНТРОЛЬНЫЕ ВОПРОСЫ

Назовите

характерные величины переменного тока.
Что такое начальная фаза, сдвиг фазы?
Назовите пять

видов электрических сопротивлений.
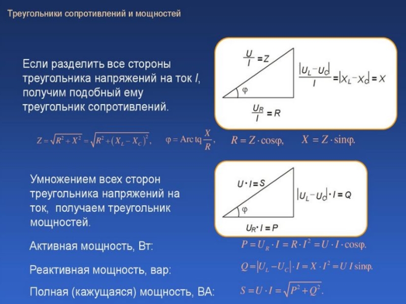
Назовите три вида мощностей.
В чем особенность закона Ома для переменного тока.
В чем особенность законов Кирхгофа для переменного тока.
Какой рукой можно определить направление вращения двигателя?
Какой рукой можно определить направление ЭДС генератора?
Дать словесную формулировку коэффициенту трансформации.
Для чего в обмотку возбуждения синхронного генератора подают постоянный ток?
Зачем используют трехфазную обмотку статора?
Почему генератор называют СИНХРОННЫМ?
Почему двигатель называют АСИНХРОННЫМ?


Кафедра «Возобновляемые источники энергии и электрические системы и сети»КОНТРОЛЬНЫЕ ВОПРОСЫНазовите характерные величины переменного тока.Что такое начальная фаза,

Слайд 42СПАСИБО ЗА ВНИМАНИЕ
Кафедра «Возобновляемые источники энергии и электрические системы и сети»
к.т.н.,

доцент Шайтор Николай Михайлович

СПАСИБО  ЗА ВНИМАНИЕКафедра «Возобновляемые источники энергии и электрические системы и сети»к.т.н.,  доцент Шайтор Николай Михайлович

Обратная связь

Если не удалось найти и скачать доклад-презентацию, Вы можете заказать его на нашем сайте. Мы постараемся найти нужный Вам материал и отправим по электронной почте. Не стесняйтесь обращаться к нам, если у вас возникли вопросы или пожелания:

Email: Нажмите что бы посмотреть 

Что такое TheSlide.ru?

Это сайт презентации, докладов, проектов в PowerPoint. Здесь удобно  хранить и делиться своими презентациями с другими пользователями.


Для правообладателей

Яндекс.Метрика