Разделы презентаций


КДиП- И Лекция 2 РАСЧЕТ ДЕРЕВЯННЫХ ЭЛЕМЕНТОВ СПЛОШНОГО СЕЧЕНИЯ ПЛАН

Содержание

Переход от показателей прочности малых стандартных образцов чистой (без пороков) древесины (Rвр.ч.) к прочности натуральных пиломатериалов (Rвр.) осуществляется

Слайды и текст этой презентации

Слайд 1КДиП-И
Лекция 2
РАСЧЕТ ДЕРЕВЯННЫХ ЭЛЕМЕНТОВ СПЛОШНОГО СЕЧЕНИЯ
ПЛАН ЛЕКЦИИ:
НОРМАТИВНОЕ И

РАСЧЕТНОЕ СОПРОТИВЛЕНИЯ
РАСЧЕТЫ КДИП ПО ПРЕДЕЛЬНЫМ СОСТОЯНИЯМ
КОЭФФИЦИЕНТЫ УСЛОВИЙ РАБОТЫ
РАСЧЕТ ЭЛЕМЕНТОВ СПЛОШНОГО

СЕЧЕНИЯ
4.1. Центральное растяжение
4.2. Центральное сжатие
4.3. Поперечный изгиб
4.4. Косой изгиб
4.5. Внецентренное растяжение и растяжение с изгибом
4.6. Внецентренное сжатие и сжатие с изгибом

Лекция 7
№7/1

ЗАДАНИЕ НА САМОСТОЯТЕЛЬНУЮ ПОДГОТОВКУ:
1. История развития методов расчета строительных конструкций
2. Статистическая обработка экспериментальных данных. Кривая нормаль-
ного распределения Гаусса-Лапласа
3. Особенности расчета металлических конструкций на различные виды
напряженно-деформированного состояния
4. Принцип независимости действия сил, области его применения

КДиП-ИЛекция 2 РАСЧЕТ ДЕРЕВЯННЫХ ЭЛЕМЕНТОВ СПЛОШНОГО СЕЧЕНИЯПЛАН  ЛЕКЦИИ:НОРМАТИВНОЕ И РАСЧЕТНОЕ СОПРОТИВЛЕНИЯРАСЧЕТЫ КДИП ПО ПРЕДЕЛЬНЫМ СОСТОЯНИЯМКОЭФФИЦИЕНТЫ УСЛОВИЙ

Слайд 2Переход от показателей прочности малых стандартных образцов чистой (без пороков)

древесины (Rвр.ч.) к прочности натуральных пиломатериалов (Rвр.) осуществляется

Rвр.ч. =Rвр.ч.×kп×kр,
где kп = 0,2…0,7 – коэф., учитывает влияние пороков, kр = 0,6…0,95 – коэф., учитывает влияние размеров. Определяются экспериментальным путем.

Лекция 7
№7/2

1. НОРМАТИВНОЕ И РАСЧЕТНОЕ СОПРОТИВЛЕНИЯ

Нормативное сопротивление – контролируемый уровень минимального временного сопротивления с доверительной вероятностью 0,99
RН=Rвр.×(1-1,64ϑ),
где вариационный коэффициент ϑ = 0,15…0,20 для 1-3 сортов древесины.

Расчетное сопротивление древесины связано с нормативным следующей зависимостью
R = RН×mдл /(kϑ×ko),

В главе СНиП II-25-80 применены показатели прочности реальных образцов древесины.

Переход от показателей прочности малых стандартных образцов чистой (без пороков)  древесины (Rвр.ч.) к прочности натуральных пиломатериалов

Слайд 3Лекция 7
№7/3
mдл = 0,5…1,0 - коэффициент, учитывающий изменение прочности

древесины при переходе от кратковременных стандартных испытаний к эксплуатационному режиму;

kϑ = (1-1,64 ϑ)/(1-2,33 ϑ) – коэффициент безопасности, учитывающий степень обеспеченности; ko – коэффициент, учитывающий степень ответственности строительного объекта и входящих в него конструкций.

Расчетные сопротивления древесины сосны, ели (основных пород) приведены в табл. 3 СТО 36554501-002-2006 «ДЕРЕВЯННЫЕ КЛЕЕНЫЕ И ЦЕЛЬНОДЕРЕВЯН-НЫЕ КОНСТРУКЦИИ. Методы проектирования и расчета»

Лекция 7№7/3 mдл = 0,5…1,0 - коэффициент, учитывающий изменение прочности древесины при переходе от кратковременных стандартных испытаний

Слайд 4Лекция 7
№7/4
Нормативные сопротивления древесины приведены в табл. Б2 Приложения Б

Лекция 7№7/4Нормативные сопротивления древесины приведены в табл. Б2 Приложения Б

Слайд 5Лекция 7
№7/5
2. РАСЧЕТЫ КД ПО ПРЕДЕЛЬНЫМ СОСТОЯНИЯМ
Первая группа определяется непригодностью

элемента (конструкции, здания) к эксплуатации, вызванной разрушением или потерей устойчивости

элемента.
σ, τ ≤ R или σ ≤ σcr = ᵠ× R,
от расчетных нагрузок.

Вторая группа определяется непригодностью элемента (конструкции, здания) к нормальной эксплуатации, вызванной прогибами недопустимой величины
f/l ≤ [f/l],
от нормативных нагрузок.

Модуль упругости древесины при расчете по предельным состояниям второй группы следует принимать равным: вдоль волокон E=10 000 МПа (100 000 кгс/см2); поперек волокон Е90 = 400 МПа (4000 кгс/см2). Модуль сдвига древесины относительно осей, направленных вдоль и поперек волокон, следует принимать равным G90 = 500 МПа (5000 кгс/см2). Коэффициент Пуассона древесины поперек волокон при напряжениях, направленных вдоль волокон, следует принимать равным v90.0 = 0,5, а вдоль волокон при напряжениях, направленных поперек волокон, v0.90 = 0,02.

Лекция 7№7/52. РАСЧЕТЫ КД ПО ПРЕДЕЛЬНЫМ СОСТОЯНИЯМПервая группа определяется непригодностью элемента (конструкции, здания) к эксплуатации, вызванной разрушением

Слайд 6Лекция 7
№7/6
3. КОЭФФИЦИЕНТЫ УСЛОВИЙ РАБОТЫ
Расчетные сопротивления древесины сосны (кроме веймутовой),

ели, лиственницы европейской и японской приведены в таблице 3. Расчетные

сопротивления для других пород древесины устанавливают путем умножения величин, приведенных в таблице 3, на переходные коэффициенты тп.
и коэффициенты условий работы:
тв – учитывающий условия эксплуатации;
mТ – учитывающий влияние повышенной температуры (toC≥35);
mД – учитывающий влияние длительных нагрузок (если напряжения, вызванные ими, превышают 80% от суммарных. Половина снеговой нагрузки – длительно действующая);
mН – учитывает повышение расчетного сопротивления при кратковременной нагрузке (монтажной, ветровой, гололедной, сейсмической);
тб – учитывает отставание несущей способности от увеличения высоты балок (при h>500 мм);
то – учитывает концентрацию напряжений в ослабленных сечениях растянутых элементов из круглых лесоматериалов;
та – учитывает снижение прочности при глубокой пропитке антипиренами;
тсл – учитывает повышающий прочность эффект пропиткой клеем древесины в клеедощатых элементах;
тгн – учитывает предварительные напряжения при гнутье элементов;
Лекция 7№7/63. КОЭФФИЦИЕНТЫ УСЛОВИЙ РАБОТЫРасчетные сопротивления древесины сосны (кроме веймутовой), ели, лиственницы европейской и японской приведены в

Слайд 7Лекция 7
№7/7
Расчетные сопротивления ослабленных нарезкой тяжей из арматурных сталей следует

умножать на коэффициент та = 0,8, а из других сталей

- принимать по СНиП II-23-81* как для болтов нормальной точности. Расчетные сопротивления двойных тяжей следует снижать умножением на коэффициент т = 0,85.

4.1. ЦЕНТРАЛЬНОЕ РАСТЯЖЕНИЕ

Прочность проверяют по формуле

где N - расчетная продольная сила;
Rp - расчетное сопротивление древесины растяжению вдоль волокон;
Fнт - площадь поперечного сечения элемента нетто.

При определении Fнт ослабления, расположенные на участке длиной до 200 мм, следует принимать совмещенными в одном сечении.

Расчетные сопротивления, приведенные в таблице 3, следует разделить на коэффициенты надежности γн/о для конструкций, отнесенных к классам ответственности I, II, III.

Лекция 7№7/7Расчетные сопротивления ослабленных нарезкой тяжей из арматурных сталей следует умножать на коэффициент та = 0,8, а

Слайд 8Лекция 7
№7/8
На центральное растяжение работают нижние пояса ферм, раскосы ферм,

затяжки арок. Качество материала должно соответствовать 1 сорту.
4.2 ЦЕНТРАЛЬНОЕ СЖАТИЕ
Проверка

прочности:

Проверка устойчивости:

где Rc - расчетное сопротивление древесины сжатию вдоль волокон;
φ - коэффициент продольного изгиба;
Fнт - площадь нетто поперечного сечения элемента;
Fрас - расчетная площадь поперечного сечения элемента.

Лекция 7№7/8На центральное растяжение работают нижние пояса ферм, раскосы ферм, затяжки арок. Качество материала должно соответствовать 1

Слайд 9Лекция 7
№7/9
Fрас принимается равной:
при отсутствии ослаблений или ослаблениях в опасных

сечениях, не выходящих на кромки (а), если площадь ослаблений не

превышает 25 % Fбр,
Fрасч = F6p,
если площадь ослабления превышает 25 % F6p,
Fрас = 4/3 Fнт;
где F6p - площадь сечения брутто;

- при симметричных ослаблениях, выходящих на кромки (б), Fрас = Fнт.

Коэффициент продольного изгиба φ

при гибкости элемента λ ≤ 70

при гибкости элемента λ > 70

где коэффициент а = 0,8 для древесины и а = 1 для фанеры;
коэффициент А = 3000 для древесины и А = 2500 для фанеры и древесины из однонаправленного шпона.

Лекция 7№7/9Fрас принимается равной:при отсутствии ослаблений или ослаблениях в опасных сечениях, не выходящих на кромки (а), если

Слайд 10Лекция 7
№7/10
Гибкость элементов цельного сечения
где l0 - расчетная длина

элемента;
r - радиус инерции сечения элемента с максимальными размерами брутто

соответственно относительно осей Х и У.

Расчетная длина элемента

1,0 0,8 2,2 0,65 0,73 1,2

На центральное сжатие работают стойки ферм, раскосы, стойки некоторых рам.
Качество материала должно соответствовать 2 сорту.

Лекция 7№7/10Гибкость элементов цельного сечения где l0 - расчетная длина элемента;r - радиус инерции сечения элемента с

Слайд 11Лекция 7
№7/11
4.3. ПОПЕРЕЧНЫЙ ИЗГИБ
Проверка прочности по нормальным напряжениям
где

М - расчетный изгибающий момент;
Rи - расчетное сопротивление изгибу.
Для цельных

элементов Wрасч = Wнт

Проверка прочности по скалыванию

где Q - расчетная поперечная сила;
S бр - статический момент брутто сдвигаемой части поперечного сечения элемента относительно нейтральной оси;

Лекция 7№7/114.3. ПОПЕРЕЧНЫЙ ИЗГИБ Проверка прочности по нормальным напряжениям где М - расчетный изгибающий момент;Rи - расчетное

Слайд 12Лекция 7
№7/12
Iбр - момент инерции брутто поперечного сечения элемента относительно

нейтральной оси;
bрас - расчетная ширина сечения элемента;
Rск - расчетное сопротивление

древесины скалыванию при изгибе.

Проверка устойчивости плоской формы деформирования изгибаемых элементов прямоугольного постоянного сечения

где М - максимальный изгибающий момент на рассматриваемом участке lр;
Wбр - максимальный момент сопротивления брутто на рассматриваемом участке lр.
Коэффициент φм для изгибаемых элементов прямоугольного постоянного поперечного сечения, шарнирно-закрепленных от смещения из плоскости изгиба и закрепленных от поворота вокруг продольной оси в опорных сечениях:

где lр - расстояние между опорными сечениями элемента, а при закреплении сжатой кромки элемента в промежуточных точках от смещения из плоскости изгиба - расстояние между этими точками; b - ширина поперечного сечения;

h - высота поперечного сечения на участке lр; kф - коэффициент, зависящий от

Лекция 7№7/12Iбр - момент инерции брутто поперечного сечения элемента относительно нейтральной оси;bрас - расчетная ширина сечения элемента;Rск

Слайд 13Лекция 7
№7/13
Проверка прогиба изгибаемого элемента
где f0 - прогиб балки постоянного

сечения высотой h без учета деформаций сдвига; h - высота

сечения; l - пролет балки; с - коэффициент, учитывающий влияние деформаций сдвига от поперечной силы.

Значения коэффициента с для основных расчетных схем балок приведены в таблице Г.3 приложения Г. Предельный прогиб [f/l] регламентирует табл. 16.

где

На поперечный изгиб работают прогоны, балки, ригели двух шарнирных рам и т.п.
Качество материала должно соответствовать 2 сорту.

формы эпюры изгибающих моментов на участке lр, определяемый по таблице Г.2 приложения Г

Лекция 7№7/13Проверка прогиба изгибаемого элементагде f0 - прогиб балки постоянного сечения высотой h без учета деформаций сдвига;

Слайд 14Лекция 7
№7/14
4.4. КОСОЙ ИЗГИБ
Проверка прочности по нормальным напряжениям при косом

изгибе
где Мх и Му - составляющие расчетного изгибающего момента для

главных осей сечения х и у;
Wx и Wy - моменты сопротивлений поперечного сечения нетто относительно главных осей сечения х и у.

Проверка прогибов при косом изгибе

Наименьшее значение площади поперечного сечения из условия прочности при

, а из условия прогиба при

Лекция 7№7/144.4. КОСОЙ ИЗГИБПроверка прочности по нормальным напряжениям при косом изгибегде Мх и Му - составляющие расчетного

Слайд 15Лекция 7
№7/15
4.5. ВНЕЦЕНТРЕННОЕ РАСТЯЖЕНИЕ И РАСТЯЖЕНИЕ С ИЗГИБОМ
Проверка прочности по

нормальным напряжениям
где Wрасч - расчетный момент сопротивления поперечного сечения ;
Fрасч

- площадь расчетного сечения нетто.

На внецентренное растяжение работают нижние пояса ферм и арок, раскосы ферм в случае расцентровки узлов, подкосы рам и др. Качество материала должно соответствовать 1 сорту.

Лекция 7№7/154.5. ВНЕЦЕНТРЕННОЕ РАСТЯЖЕНИЕ И РАСТЯЖЕНИЕ С ИЗГИБОМПроверка прочности по нормальным напряжениямгде Wрасч - расчетный момент сопротивления

Слайд 16Лекция 7
№7/16
4.6. ВНЕЦЕНТРЕННОЕ СЖАТИЕ И СЖАТИЕ С ИЗГИБОМ
Уравнение изогнутой оси

в виде тригонометрического ряда
95-97%
Тогда можно
Из строительной механики
(1)
(2)



1

Лекция 7№7/164.6. ВНЕЦЕНТРЕННОЕ СЖАТИЕ И СЖАТИЕ С ИЗГИБОМУравнение изогнутой оси в виде тригонометрического ряда95-97%Тогда можноИз строительной механики(1)(2)1

Слайд 17Лекция 7
№7/17
(3)
(2) и (3) подставим в (1)
вспомним, что
тогда
при

Лекция 7№7/17(3)(2) и (3) подставим в (1)вспомним, чтотогдапри

Слайд 18Лекция 7
№7/18
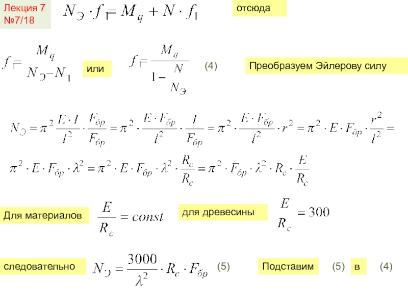
отсюда
или
Преобразуем Эйлерову силу
Для материалов
для древесины
(4)
следовательно
(5)
Подставим
(5)
в
(4)

Лекция 7№7/18отсюдаилиПреобразуем Эйлерову силуДля материаловдля древесины(4)следовательно(5)Подставим (5)в(4)

Слайд 19Лекция 7
№7/19
проверка прочности по нормальным напряжениям:
где Мд - изгибающий момент

от действия поперечных и продольных нагрузок, определяемый из расчета по

деформированной схеме.

В случаях когда в шарнирно-опертых элементах эпюры изгибающих моментов имеют треугольное или прямоугольное очертание, коэффициент ξ следует умножать на поправочный коэффициент kн

Лекция 7№7/19проверка прочности по нормальным напряжениям:где Мд - изгибающий момент от действия поперечных и продольных нагрузок, определяемый

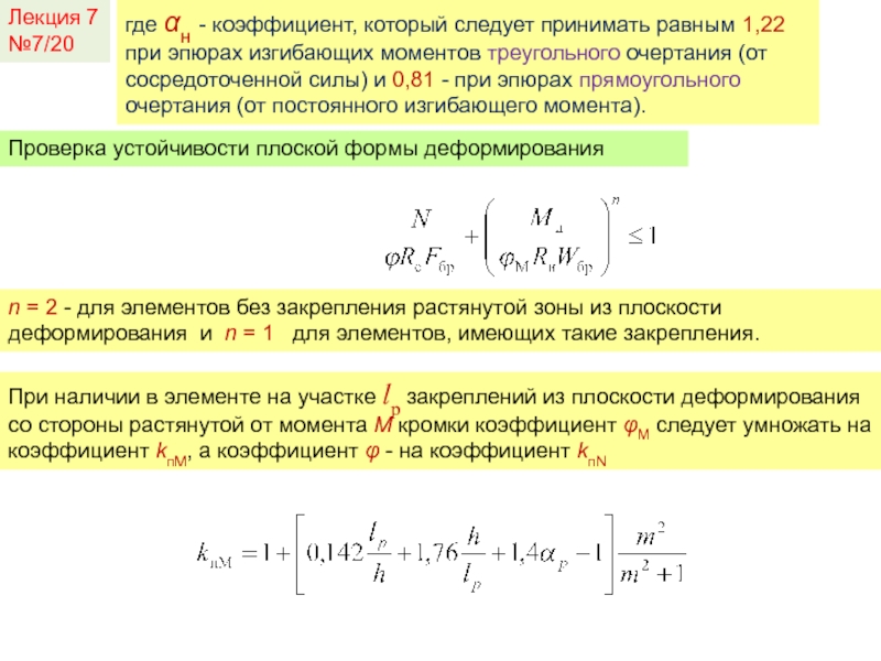
Слайд 20где н - коэффициент, который следует принимать равным 1,22 при

эпюрах изгибающих моментов треугольного очертания (от сосредоточенной силы) и 0,81

- при эпюрах прямоугольного очертания (от постоянного изгибающего момента).

Лекция 7
№7/20

Проверка устойчивости плоской формы деформирования

n = 2 - для элементов без закрепления растянутой зоны из плоскости деформирования и n = 1 для элементов, имеющих такие закрепления.

При наличии в элементе на участке lp закреплений из плоскости деформирования со стороны растянутой от момента М кромки коэффициент φм следует умножать на коэффициент kпМ, а коэффициент φ - на коэффициент kпN

где н - коэффициент, который следует принимать равным 1,22 при эпюрах изгибающих моментов треугольного очертания (от сосредоточенной

Слайд 21Лекция 7
№7/21
следует принимать равной 1).
где р - центральный угол в

радианах, определяющий участок lр элемента кругового очертания (для прямолинейных элементов

р = 0);
т - число подкрепленных (с одинаковым шагом) точек растянутой кромки на участке lр. (при т ≥ 4 величину

Проверка прочности по скалывающим напряжениям

Лекция 7№7/21следует принимать равной 1).где р - центральный угол в радианах, определяющий участок lр элемента кругового очертания

Слайд 22Лекция 7
№7/22
Прогиб сжато-изгибаемых шарнирно-опертых симметрично нагруженных элементов и консольных элементов

следует определять по формуле
где
на внецентренное сжатие и сжатие с изгибом

работают верхние пояса ферм при межузловой нагрузке, арки, колонны и стойки трехшарнирных рам и т.п. Качество материала должно соответствовать 2 сорту.
Лекция 7№7/22Прогиб сжато-изгибаемых шарнирно-опертых симметрично нагруженных элементов и консольных элементов следует определять по формулегдена внецентренное сжатие и

Обратная связь

Если не удалось найти и скачать доклад-презентацию, Вы можете заказать его на нашем сайте. Мы постараемся найти нужный Вам материал и отправим по электронной почте. Не стесняйтесь обращаться к нам, если у вас возникли вопросы или пожелания:

Email: Нажмите что бы посмотреть 

Что такое TheSlide.ru?

Это сайт презентации, докладов, проектов в PowerPoint. Здесь удобно  хранить и делиться своими презентациями с другими пользователями.


Для правообладателей

Яндекс.Метрика