Разделы презентаций


Київський національний університет імені Тараса Шевченка ФАКУЛЬТЕТ ВІЙСЬКОВОЇ

Содержание

ПРЕДМЕТ “ОСНОВИ БУДОВИ ВІЙСЬКОВИХ ЗАСОБІВ ВИМІРЮВАНЬ”ТЕМА № 3. ЕЛЕКТРОННІ ВОЛЬТМЕТРИ ЗАНЯТТЯ № 5. УНІВЕРСАЛЬНІ ЕЛЕКТРОННІ АНАЛОГОВІ І ЦИФРОВІ ВОЛЬТМЕТРИ

Слайды и текст этой презентации

Слайд 1 Київський національний університет імені Тараса Шевченка ФАКУЛЬТЕТ ВІЙСЬКОВОЇ ПІДГОТОВКИ Кафедра військово-технічної підготовки
для

проведення занять зі студентами
з спеціальності “Організація метрологічного забезпечення військ (сил)”
КЕРІВНИК

ЗАНЯТТЯ КАНДИДАТ ТЕХНІЧНИХ НАУК, ДОЦЕНТ, ПІДПОЛКОВНИК
ГЛУХОВ СЕРГІЙ ІВАНОВИЧ



Київський національний університет імені  Тараса Шевченка  ФАКУЛЬТЕТ ВІЙСЬКОВОЇ ПІДГОТОВКИ  Кафедра військово-технічної підготовки для

Слайд 2ПРЕДМЕТ “ОСНОВИ БУДОВИ ВІЙСЬКОВИХ ЗАСОБІВ ВИМІРЮВАНЬ”
ТЕМА № 3. ЕЛЕКТРОННІ ВОЛЬТМЕТРИ



ЗАНЯТТЯ № 5. УНІВЕРСАЛЬНІ ЕЛЕКТРОННІ АНАЛОГОВІ І ЦИФРОВІ ВОЛЬТМЕТРИ

ПРЕДМЕТ  “ОСНОВИ БУДОВИ ВІЙСЬКОВИХ ЗАСОБІВ ВИМІРЮВАНЬ”ТЕМА № 3. ЕЛЕКТРОННІ ВОЛЬТМЕТРИ ЗАНЯТТЯ № 5. УНІВЕРСАЛЬНІ ЕЛЕКТРОННІ АНАЛОГОВІ

Слайд 3НАВЧАЛЬНА МЕТА:

1. Вивчити особливості структурних схем цифрових вольтметрів.
2. Надати

студентам повірочну схему і методи їх повірки.

НАВЧАЛЬНА МЕТА: 1. Вивчити особливості структурних схем цифрових вольтметрів.2. Надати студентам повірочну схему і методи їх повірки.

Слайд 4ВИХОВНА МЕТА:
1. Виховувати у студентів дисциплінованість і культуру поведінки.
2.

Виховувати впевненість і винахідливість при вивченні матеріалу.
3. Виховувати і

розвивати творчий підхід при вивченні матеріалу на занятті і самостійній підготовці.
ВИХОВНА МЕТА:1. Виховувати у студентів дисциплінованість і культуру поведінки. 2. Виховувати впевненість і винахідливість при вивченні матеріалу.

Слайд 5 НАВЧАЛЬНІ ПИТАННЯ:

1. Структурна схема універсального вольтметра.

2. Методи вимірювань зосереджених параметрів

електричних ланцюгів.

3. Повірочна схема, еталони і особливості повірки універсальних вольтметрів.


НАВЧАЛЬНІ ПИТАННЯ:1. Структурна схема універсального вольтметра.2. Методи вимірювань зосереджених параметрів електричних ланцюгів.3. Повірочна схема, еталони і особливості

Слайд 6Питання для повторення попереднього матеріалу
1. Принцип дії імпульсних вольтметрів.

Питання для повторення попереднього матеріалу 		1. Принцип дії імпульсних вольтметрів.

Слайд 7 2.1. ПІКОВИЙ ДЕТЕКТОР ПІДВИЩЕНОЇ ТОЧНОСТІ.
У цьому вольтметрі зменшується похибка, яка

пов’язана з шпаруватістю послідовності імпульсів (рис. 3.)
Рис. 3 .

2.1. ПІКОВИЙ ДЕТЕКТОР ПІДВИЩЕНОЇ ТОЧНОСТІ.	У цьому вольтметрі зменшується похибка, яка пов’язана з шпаруватістю послідовності імпульсів (рис. 3.)Рис.

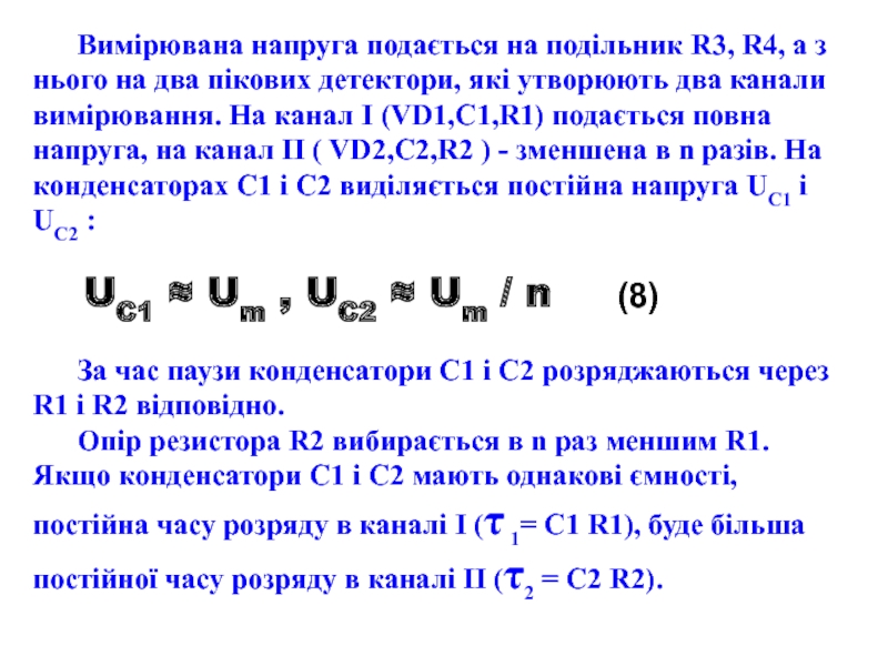
Слайд 8 Вимірювана напруга подається на подільник R3, R4, а з нього

на два пікових детектори, які утворюють два канали вимірювання. На

канал I (VD1,C1,R1) подається повна напруга, на канал II ( VD2,C2,R2 ) - зменшена в n разів. На конденсаторах С1 і С2 виділяється постійна напруга UC1 i UC2 :

UC1 ≈ Um , UC2 ≈ Um / n (8)

За час паузи конденсатори С1 і С2 розряджаються через R1 i R2 відповідно.
Опір резистора R2 вибирається в n раз меншим R1. Якщо конденсатори С1 і С2 мають однакові ємності, постійна часу розряду в каналі I ( 1= С1 R1), буде більша постійної часу розряду в каналі II (2 = С2 R2).

Вимірювана напруга подається на подільник R3, R4, а з нього на два пікових детектори, які утворюють два

Слайд 9Питання для повторення попереднього матеріалу
2. Перерахувати основні параметри періодичної

послідовності імпульсів.

Питання для повторення попереднього матеріалу 		2. Перерахувати основні параметри періодичної послідовності імпульсів.

Слайд 10 Основні параметри періодичної послідовності імпульсів:
Період слідкування ( повторення )

Ті
Частота слідкування (повторення ) Fі=1/Ті
Шпаруватість – визначається як

відношення періоду повторення Ті до тривалості імпульсу і

Основні параметри періодичної послідовності імпульсів: Період слідкування ( повторення ) Ті Частота слідкування (повторення ) Fі=1/Ті Шпаруватість

Слайд 11 При малій шпаруватості імпульсів і застосуванні детектора з закритим входом

виникає друга похибка, яка пов’язана з неврахуванням постійної складової. Оцінимо

ці похибки.
Похибка, яка обумовлена неповним зарядом і значним розрядом конденсатора пікового детектора, може бути оцінена із наступних міркувань.

Зворотна величина шпаруватості – коефіцієнт заповнення

При малій шпаруватості імпульсів і застосуванні детектора з закритим входом виникає друга похибка, яка пов’язана з неврахуванням

Слайд 12ПИТАННЯ 1
СТРУКТУРНА СХЕМА УНІВЕРСАЛЬНОГО ВОЛЬТМЕТРА

ПИТАННЯ 1 	СТРУКТУРНА СХЕМА УНІВЕРСАЛЬНОГО ВОЛЬТМЕТРА

Слайд 13 Універсальними вольтметрами називають прилади для вимірювання постійної і змінної напруги.

Часто вони дозволяють вимірювати силу струму, опір, ємність і індуктивність.
Відлікові

шкали цих вольтметрів таровані в значеннях всіх електричних величин, які вони вимірюють.
Спрощена структурна схема вольтметра виду В7 зображена на рис.1.
Універсальними вольтметрами називають прилади для вимірювання постійної і змінної напруги. Часто вони дозволяють вимірювати силу струму, опір,

Слайд 14Рис. 1 .

Рис. 1 .

Слайд 15 Для таких вольтметрів характерні всі особливості розглянутих раніше приладів типу

В2 і В3, а також інших вимірювальних приладів (амперметрів, омметрів).
Характерним

представником таких вольтметрів є прилади типу В7-15, В7-16.
Для таких вольтметрів характерні всі особливості розглянутих раніше приладів типу В2 і В3, а також інших вимірювальних

Слайд 20ПИТАННЯ 2
МЕТОДИ ВИМІРЮВАНЬ ЗОСЕРЕДЖЕНИХ ПАРАМЕТРІВ ЕЛЕКТРИЧНИХ ЛАНЦЮГІВ

ПИТАННЯ 2	МЕТОДИ ВИМІРЮВАНЬ ЗОСЕРЕДЖЕНИХ ПАРАМЕТРІВ ЕЛЕКТРИЧНИХ ЛАНЦЮГІВ

Слайд 21 Вимірювання опорів за допомогою універсального
цифрового вольтметра
Вимірювання опорів цифровими приладами

в основному виконується одним з наступних способів:
- перетворенням опору в

постійну напругу;
- вимірювання постійної часу RC електричного кола, в якому є зразковий конденсатор;
- врівноваженням в мостовій схемі/
Вимірювання опорів за допомогою універсальногоцифрового вольтметраВимірювання опорів цифровими приладами в основному виконується одним з наступних способів:-

Слайд 22Перетворення опору в постійну напругу дозволяє використовувати для задачі вимірювання

опору цифровий вольтметр постійного струму.
Вимірювання опору за допомогою ЦВ

досягається за рахунок увімкнення в прилад джерела постійного струму відомого значення Іет = const та вимірювання падіння напруги U на опорі вимірювання Rx під дією сили цього струму.
Схема варіанта побудови перетворювача опору з операційним підсилювачем наведена на рис.2.
Перетворення опору в постійну напругу дозволяє використовувати для задачі вимірювання опору цифровий вольтметр постійного струму. Вимірювання опору

Слайд 23Рис. 2 .

Рис. 2 .

Слайд 24 При виконанні умови
(1)
Вихідна напруга перетворювача
і
(2)

При виконанні умови(1)Вихідна напруга перетворювачаі(2)

Слайд 25Ця напруга вимірюється цифровим вольтметром.
Встановлюючи Іет кратним 10 (Іет =

10n), де n = 0,1,2,…), по відомому значенню Uвих та

силі струму Іет з ( 2) отримуємо

Тобто покази приладу можна тарувати в одиницях опору.
Похибка вимірювання опору

(3)

(4)

Ця напруга вимірюється цифровим вольтметром.Встановлюючи Іет кратним 10 (Іет = 10n), де n = 0,1,2,…), по відомому

Слайд 26 похибка цифрового вольтметра;
де
Похибка характеризується похибкою встановлення еталонної сили

струму і визначається в залежності від схеми перетворення.
Похибка вимірювання опору

розглянутим методом як правило складає (0,05...0,2)%.

похибка перетворювача опору в постійну напругу.

похибка цифрового вольтметра;деПохибка характеризується похибкою встановлення еталонної сили струму і визначається в залежності від схеми

Слайд 27 Вимірювання сили струму за допомогою цифрових вольтметрів базується на визначенні

падіння напруги U на еталонному резисторі під дією сили струму

Ix., який вимірюється.
В залежності від значення сили струму та умов, в яких виконуються вимірювання, знаходять застосування різні схеми перетворювачів стуму, одна з яких наведена на рис. 3.
До складу перетворювача входить набір еталонних резисторів Rет

Вимірювання сили струму за допомогою універсального
цифрового вольтметра

Вимірювання сили струму за допомогою цифрових вольтметрів базується на визначенні падіння напруги U на еталонному резисторі під

Слайд 28Рис. 3 .

Рис. 3 .

Слайд 29Падіння напруги на еталонному резисторі
U = Ix Rет.

Якщо вибрати Rет=

10n , де n = 0, 1, 2,…, то
U =

10n Ix,
тобто
Іх = 10-n U

Покази приладу у цьому випадку можна тарувати в одиницях вимірювання сили струму.
Падіння напруги на еталонному резисторіU = Ix Rет.Якщо вибрати Rет= 10n , де n = 0, 1,

Слайд 30
Похибка в основному визначається похибкою еталонного резистора і, як правило,

має дуже мале значення.
Внаслідок цього похибка вимірювання сили струму

за допомогою цифрового вольтметра близька до похибки вимірювання постійної напруги або дещо перевищує її ( в 2…3 рази).

Похибка в основному визначається похибкою еталонного резистора і, як правило, має дуже мале значення. Внаслідок цього похибка

Слайд 31ПИТАННЯ 3
МЕТРОЛОГІЧНІ ХАРАКТЕРИСТИКИ ТА ДЖЕРЕЛА ПОХИБОК ЕЛЕКТРОННИХ ВОЛЬТМЕТРІВ

ПИТАННЯ 3МЕТРОЛОГІЧНІ ХАРАКТЕРИСТИКИ ТА ДЖЕРЕЛА ПОХИБОК ЕЛЕКТРОННИХ ВОЛЬТМЕТРІВ

Слайд 32Застосування додаткових пристроїв, взагалі, знижує точність вимірювання напруги.
Дійсно, покази

вольтметра, який складається тільки з електромеханічного перетворювача,
Ап = Ф [

Ux (t) ] , (5)

де Ф(x) - рівняння перетворення.

Застосування додаткових пристроїв, взагалі, знижує точність вимірювання напруги. Дійсно, покази вольтметра, який складається тільки з електромеханічного перетворювача,Ап

Слайд 33 У вольтметрах з структурою рис. 2
Ап = Ф [ F(Ux(t)

K1/Kд) K2 ] , (6)
де
F(x) - рівняння перетворення детектора;
K1 -

коефіцієнт підсилення підсилювача А1;
K2 - коефіцієнт підсилення підсилювача А2;
Kд - коефіцієнт поділу сигналу у вхідному пристрої.
У вольтметрах з структурою рис. 2Ап = Ф [ F(Ux(t) K1/Kд) K2 ] ,	(6)де F(x) - рівняння

Слайд 34В найпростішому випадку, коли характеристики окремих вузлів незалежні, похибка вимірювання

напруги U(t) буде рівна сумі складових:
х = Ф + F

+ K1 + K2 + Kд (7)

Таким чином, неідеальність кожного блоку ( наприклад, відхилення величини коефіцієнта підсилення підсилювачів від номіналу) буде вносити свій вклад в похибку вимірювання напруги.

В найпростішому випадку, коли характеристики окремих вузлів незалежні, похибка вимірювання напруги U(t) буде рівна сумі складових:х =

Слайд 35Під час повірки на постійному струмі застосовують калібратор постійної напруги

і струму В1-7, В1-12, В1-13, В1-18, установки для повірки вольтметрів

В1-4, В1-8, прилади і ЦВ більш високої точності і чутливості, яка повинна бути на порядок вища , чим у повіряємого ЦВ.
Під час повірки на змінному струмі застосовують В1-4, В1-8, калібратори змінної напруги В1-9
Під час повірки на змінному струмі методом компарування застосовують потенціометри Р345, Р363, і комплект термоперетворювачів ПНТЭ-64, ПТТЭ.
В якості джерел змінної напруги застосовують різні генератори, наприклад, Г3-107, Г3-102, Г3-109.
Під час повірки на постійному струмі застосовують калібратор постійної напруги і струму В1-7, В1-12, В1-13, В1-18, установки

Слайд 38Література:

1. Измерения в электронике, энергоатомиздат, 1987.
2. Федоров А.М., Циган

Н,Я., Мичурин В.И., Метрологическое обеспечение электронных средств измерений электрических величин,

довідкова книга, Електроатомиздат 1987.
3. Конспект лекцій
Література: 1. Измерения в электронике, энергоатомиздат, 1987.2. Федоров А.М., Циган Н,Я., Мичурин В.И., Метрологическое обеспечение электронных средств

Обратная связь

Если не удалось найти и скачать доклад-презентацию, Вы можете заказать его на нашем сайте. Мы постараемся найти нужный Вам материал и отправим по электронной почте. Не стесняйтесь обращаться к нам, если у вас возникли вопросы или пожелания:

Email: Нажмите что бы посмотреть 

Что такое TheSlide.ru?

Это сайт презентации, докладов, проектов в PowerPoint. Здесь удобно  хранить и делиться своими презентациями с другими пользователями.


Для правообладателей

Яндекс.Метрика