Разделы презентаций


КОНКУРЕНТОСПРОМОЖНІСТЬ

Содержание

Конкуренцiя є однiєю з найбiльш яскравих рис бiзнесу, двигуном eкономiчного прогресу, механiзмом саморегуляцiї ринкової економiки. Етимологiчно слово «конкурецiя» походить вiд латинського «concurrentia» - зiткнення, «змагання». Сьoгoдні немає загальноприинятого визначення

Слайды и текст этой презентации

Слайд 1ТЕМА. КОНКУРЕНТОСПРОМОЖНІСТЬ

Сутність конкуренції та її види.
Конкурентоспроможність товару та методи її

вимірювання.
Методи оцінки конкурентоспроможності підприємства.
Характеристика конкурентних переваг і методи її оцінки.
Конкурентний

статус підприємства.
Оцінка конкурентної позиції підприємства.

ТЕМА. КОНКУРЕНТОСПРОМОЖНІСТЬСутність конкуренції та її види.Конкурентоспроможність товару та методи її вимірювання.Методи оцінки конкурентоспроможності підприємства.Характеристика конкурентних переваг і

Слайд 2Конкуренцiя є однiєю з найбiльш яскравих рис бiзнесу, двигуном eкономiчного

прогресу, механiзмом саморегуляцiї ринкової економiки. Етимологiчно слово «конкурецiя» походить вiд

латинського «concurrentia» - зiткнення, «змагання». Сьoгoдні немає загальноприинятого визначення поняття “конкуренція”. В економiчнiй лiтературi, присвяченiй цiй проблемi, присутнi три пiдходи до визначення конкуренції:

Конкуpенція як економiчна категорiя - це боротьба мiж пiдприємцями за найбiльш ефективнi умови й результати вкладення ресурсів у процесi виробництва й збуту товарів. Конкуренцiю можна розглядати на рiзних рiвнях. Мiж собою конкурують товари -. за покупця, пiдприємства - за частку ринку i, вiдповiдно, за свої прибутки. Конкурують мiж собою i галузi - за ринок, держзамовлення, iнвестицiї, а також крaїни. Мiж yciмa цими рiвнями iснyє тісна внутрiшня i зовнiшня залежнiсть. У теорії стратегії для того, щоб визначити економiчний змiст поняття «конкуренцiя», часто видiляють три пiдxоди до його розумiння:
поведінковий - боротьба за рідкі економiчнi блага й, зрозумiло, за грошi споживача, на якi їх можна придбати;
функцiональнuй - суперництво застарiлого з iнновацiями;
структурнuй - аналiз структури ринку для визначення ступеня волi продавця й покупця на ринку й способу виходу з нього.

Конкуренцiя є однiєю з найбiльш яскравих рис бiзнесу, двигуном  eкономiчного прогресу, механiзмом саморегуляцiї ринкової економiки. Етимологiчно

Слайд 3Класифікація конкуренції за основами ознаками

Класифікація конкуренції за основами ознаками

Слайд 4Продовження табл.

Продовження табл.

Слайд 5Визначення конкурентоспроможності

Визначення конкурентоспроможності

Слайд 6Рис. Класифікація поняття конкурентоспроможності

Рис.  Класифікація поняття конкурентоспроможності

Слайд 7Залежно від об'єкта застосування цього терміна варто розрізняти “конкурентоспроможність національної

економіки”, “конкурентоспроможнцість продукції”, “конкурентоспроможність підприємства”, “конкурентонтоспроможність галузі”. Кожна з цих

категорій має істотні відмінності й характерні риси, які підтверджують правомірність і доцільність їх диференціації.

Узагальнюючим для всіх розглянутих категорій є те, що вони відображають здатність досліджуваного об'єкта ефективно виконувати свої функції в умовах формування конкурентного середовища.

Залежно від об'єкта застосування цього терміна варто розрізняти “конкурентоспроможність національної економіки”, “конкурентоспроможнцість продукції”, “конкурентоспроможність підприємства”, “конкурентонтоспроможність галузі”.

Слайд 8Конкурентоспроможність товару - це властивiсть продукту, що характеризується ступенем задоволення

їм конкретної потреби в порiвнянні з аналогiчними продуктами, представленими на

ринку. Тобто це можливicть задоволення сукупних вимог ринку до продукту, що забезпечує пiдпpиємцевi одержання певноi норми прибутку.

Конкурентоспроможність продукції визначається її технічними, якісними, ергономічними й іншими характеристиками, які мають відповідати, як мінімум, рівню аналогічних характеристик конкурентів або мати бiльш низьку цiнy при гiрших характеристиках, а як максимум - перевершувати характеристики продукцiї, що випускається конкурентами, i мати економiчну привабливicть для покyпця.
Основні фактори, що впливають на конкурентоспроможнicть товару:
1) якiсть товару - технiчний рiвень товару; тexнiчний рівень виробництва; piвeнь оргaнiзації й управлiння; корисний ефект; iнновацiйнicть; вiдповiднiсть стандартам якостi;
2) цiна продукцiї - витрати виробництва; витрати маркетингу й реклами; витрати управлiння; прибуток; витрати на НДР i вiдновлення; умови ринку; продажна цiнa;
3) витрати в процесi споживання - експлуатацiйнi витрати; економiчність споживання; багатофункцiональнiсть призначення;
4) якість cepвicy обслуговування - система техничного обслуговування; строк експлуатaцiї.

Конкурентоспроможність товару - це властивiсть продукту, що характеризується ступенем задоволення їм конкретної потреби в порiвнянні з аналогiчними

Слайд 9Параметри конкурентоспроможності продукцiї пiдроздiляються на технічні, нормативні и економiчнї:
1.

Теxнiчнi параметри являють собою характеристику властивостей товару, що визначають ocнoвнi

областi його застосування, функцiї, якi вiн повинен, виконувати в процесi споживання або експлуатaцiї. До цiєї групи звичайно включаються як приватнi параметри, що вiдбивають специфiку конкретного товару (наприклад, для двигyнiв це може бути потyжнiсть i кiлькiсть обоpoтiв), так i бiльше загальнi (такі, як нaдiйнicть, довговiчнiсть та iн.).
2. Нормативнi параметри визначають вiдповiднicть товару стандартам, технічним умовам, нормативним актам і законодавству. До них відноситься можливий збиток навколишньому середовищу внаслiдок споживання або експлуатaцiї товару, вiдповiднicть технiчних параметрiв дiючим на конкретному ринку стандартам, технiчним умовам i т. п.
3. Економiчнi параметри визначають, з одного боку, eкономiчний ефект від споживання або експлуатації товару, а з iншого – рівень витрат що виникають у зв'язку з його придбанням i споживанням, тобто вiдображають вплив товару на економіку споживача.

Параметри конкурентоспроможності продукцiї пiдроздiляються на технічні, нормативні и економiчнї: 1. Теxнiчнi параметри являють собою характеристику властивостей товару,

Слайд 10Під конкурентоспроможністю товару розуміється все те, що забезпечує йому переваги

на ринку, сприяє успішному збуту товару в умовах конкуренції. Конкурентоспроможність

товару проявляється тільки на ринку в момент обміну і визначається покупцем, який придбає продукцію, визначаючи її відповідність своїм потребам.
Категорія конкурентоспроможність продукції є складовою такого багатогранного поняття як конкурентоспроможність підприємства . Конкурентоспроможний товар, що задовольняє потреби споживачів найбільшою мірою, створює передумови для конкурентоспрожності виробника.
Під конкурентоспроможністю товару розуміється все те, що забезпечує йому переваги на ринку, сприяє успішному збуту товару в

Слайд 11Знаходячись у взаємозв'язку та взаємозалежностi, категорії конкурентоспроможностi товару та підприємства

відрізняються за свою сутністю.
1. Oцiнка конкурентоспроможностi продукції застосовується до кожного

конкретного виду, а конкурентоспроможнicть пiдприємства охоплює всю номенклатуру продукції, що виробляється, її динамiку, структури, а також вci види виробничо-економiчної дiяльностi, якi здiйснюються пiдприємством, включаючи роботи та послуги, валютно-фiнансовi операції, iнвестицiйну дiяльнiсть. .
2. Визнання конкурентоспроможностi товару та виробника здiйснюється на ринку. У той же час oцiнкa рiвня конкурентоспроможностi пiдприємства здiйснюється не тільки споживачем, але й ним самим. Саме . пiдприємство-виробник вирiшує питання щодо доцiльностi виробничо­ економiчної дiяльностi в конкретних умоваx. При oцiнцi конкурентоспроможностi товару споживача не цiкавить piвeнь витрат i ефективнiсть виробничо-господарської дiяльностi виробника.
3. Товар i пiдприємство мають рiзнi часовi перiоди свого життєвого циклу. Якщо предметом дослiдження є поточна oцiнкa конкурентоспроможностi, то фактор часу не має визначального значення, але коли процес розглядається в довгостроковому аспектi, то слiд мати на увазi, що житrєвий цикл пiдприємства, як правило, бiльш тривалим, так як за період його функціонування змінюються від декількох до багатьох поколінь виробів. Разом i з тим, iнколи життєвий цикл продукцiї може перевищувати пepioд функцiонування пiдприємства.

Знаходячись у взаємозв'язку та взаємозалежностi, категорії конкурентоспроможностi товару та підприємства відрізняються за свою сутністю.1. Oцiнка конкурентоспроможностi продукції

Слайд 12За своєю економiчною сутнiстю конкурентоспроможність пiдприємства становить бiльш широку системну

категорiю, що включає в себе в якостi пiдсистеми конкурентоспроможнiсть товару,

яка розглядається в якостi передумови та необxiдної, але не достатньої умови стiйких конкурентних позицiй пiдприємства .
Конкурентоспроможнiсть пiдприємства (КСП) залежить від його внутрiшнього стану, а також зовнiшнього положения пiдприємства. КСП пiдпримства не є його постiйною характеристикою, вона визначає здатнicть здійснювати успiшну конкурентну боротьбу, протистояти в певний перiод основним конкурентам.
3 точки зору впливу зовнiшнього середовища на дану категорiю, кон­курентоспроможнiсть пiдприємства розглядається як відноснa категорiя, тобто кожне пiдприємство за одними або iншими характеристиками зicтавляється з конкурентами (причому, як правило, усерединi однієї галузi) на тому самому ринку.

За своєю економiчною сутнiстю конкурентоспроможність пiдприємства становить бiльш широку системну категорiю, що включає в себе в якостi

Слайд 13З позиції системного пiдходу КСП пiдприємства варто розглядати як систему,

що складається з безупинно взаємодiючих факторiв i ступiнь, що

характеризує, реалiзацiю потенцiйних можливостей пiдприємства по придбанню й утриманню протягом досить тривалого перiоду часу конкурентної переваги. Тому пiд конкурентоспроможнicтю варто розyмiти не тiльки ефективнicть, але й ступiнь динамiчностi пристосування пiдприємства до умов зовнішнього середовища, що змiнюються.

З позиції системного пiдходу КСП пiдприємства варто розглядати як систему, що  складається з безупинно взаємодiючих факторiв

Слайд 14Поняття конкурентоспроможностi пiдприємства можна охарактеризувати такими особливостями:
- конкурентоспроможнiсть не

є iманентною якiстю пiдприємства, вона може бути виявлена та оцiнена

тiльки в умовах наявностi конкурентів (реальних або потенційних);
- поняття конкурентоспроможностi відносне, тобто вона буде мати рiзний piвeнь стосовно рiзних конкурентів;
- визначається конкурентспроможнicть пiдприємства продуктивнiстю використання притягнутих їм у виробничий процес реcypciв.
Рівень конкурентоспроможності пiдприємства залежить від piвня конкурентоспроможностi його продукцii, галузi, країни.
Конкурентоспроможнicть пiдпримства визначають три групи фактоpiв:
на макроекономiчному piвні - конкурентоспроможйicть території й крaїни ;
на галузевому piвнi - конкурентоспроможнiсть галузi;
на piвні пiдприємства - фактори, що характеризують його власний потенціал i мicцe на ринку, зокрема унiкальнicть продукції й рівень її конкурентоспроможностi.

Поняття конкурентоспроможностi пiдприємства можна охарактеризувати такими особливостями: - конкурентоспроможнiсть не є iманентною якiстю пiдприємства, вона може бути

Слайд 152. Методи оцінки конкурентоспроможності підприємства
1. Методи, засновaнi на аналiзi порiвняльних

переваг.
2. Методи, що базуються на тeopiї рiвноваги фiрми i

галузi.
3. Методи, побудованi на основі тeopiї ефективно конкуренції.
4. Методи, засновaнi на теорії якостi товару.
5. Матричнi методи оцiнки конкурентоспроможностi.
6. Комплекснi методи (у тому числi iнтегральнi).
7. Метод, заснований на тeopiї мультиплiкатора.
8. Метод визначення позицiї конкуpeнцiї з погляду стратегiчного потенцiалу пiдприємства.
9. Методи, заснованi на порiвняннi з еталоном (модифiкацiя комплексних методів із застосуванням iнтегральних оцінок).

2. Методи оцінки конкурентоспроможності підприємства1. Методи, засновaнi на аналiзi порiвняльних переваг. 2. Методи, що базуються на тeopiї

Слайд 161. Звичайно оцiнка рiвня КСП пiдприємства проводиться шляхом зіставлення piвнiв

одного з вказаних показникiв даного пiдприємства з рівнем аналогiчного показника

пiдприємства-конкурента. Бiльш високий рівень цього показника вважається достатньою умовою для того, щоб оцінити дане пiдприємство як бiльш конкурентоспроможне.
Використання об'ємних показникiв дозволяє зicтавити масштаб діяльності пiдприємств, але конкypeнтнi позицiї. визначаються не стiльки масштабом, скiльки ефективнiстю виробничо-господарськoї дiяльностi i рівнем конкурентоспроможностi продукцiї.
Бiльш переважним є використання як критерiю оцiнки показника прибутку або рентабельностi. Проте й цi показники не повнicтю виражають конкypeнтнi позицiї фiрм. Так, наприклад, тимчасове зниження рентабельностi при одночасному розширеннi ринку збуту i масштабів на виробництві або при масових iнвестицiях, пов' язаних з упровадженням нововедень, свiдчить швидше про пiдвищення рiвня конкурентоспроможності підприємства.
Icтотним недолiком даного методичного пiдходу є також статичнicть одержуваних оцiнок, оскiльки процес розвитку конкурентних переваг не є предметом вивчення i аналiзу. Kpiм того, ця методика не дaє можливостi оцінити ступiнь ефективностi процесу адаптацiї пiдприємства до умов зовнiшнього середовища, що змiнюються.

1. Звичайно оцiнка рiвня КСП пiдприємства проводиться шляхом зіставлення piвнiв одного з вказаних показникiв даного пiдприємства з

Слайд 172. Оцінка рівня конкурентоспроможностi вuробнuка на базi теорії рівноваги фiрмu

i галузi А. Маршалла й теорії чинників виробництва. Вiдповiдно до

цього пiдходу пiд рівновагою розуміється такий стан, коли у виробника відсутні стимули i мотиви для переходу в iнший стан.
Критерiєм КСП в рамках цього методичного пiдxоду служить наявність у виробника таких чинникiв виробництва, якi можуть бути використанi з кращою, нiж у конкурентів, продуктивнiстю.
Як аналiзованi показники звичайно використовуються: відсоткові ставки за кредитами; відносна вартість устаткування, що закуповується; відносні ставки заробiтної· платнi; відносна вартість матерiальних pecypciв.
Чим нижче показники відносної вартості чинникiв виробництва у конкретного виробника порiвняно з конкурентами, тим мiцнiше вважаються його конкурентні позицiї i вище piвень конкурентоспроможностi.
Загальним недолiком цього методичного пiдходу є те, що він вiдображає бiльшою мiрою зовнiшнi умови роботи пiдприємства, що об‘єктивно склалися, i практично характеризує здiбнicть пiдприємства до адаптації, тобто вплив чинникiв внутрiшнього середовища. Такий пiдxiд отримав найбiльше розповсюдження для оцiнки конкурентоспроможностi на piвнi галузей у рiзних країнах i використовується з цiєю метою Комітетом iз вивчення економiчного стану та пролем розвитку.

2. Оцінка рівня конкурентоспроможностi вuробнuка на базi теорії рівноваги фiрмu i галузi А. Маршалла й теорії чинників

Слайд 183. Методи визначення конкурентоспроможностi, побудованi на базi теорii ефективної конкуренції.

Основним iнструментом аналiзу конкурентоспроможностi стає зiставлення положения пiдприємств, що входять

у галузь, з конкуруючими фiрмами i з середньо­галузевими показниками.
При такому пiдходi предметом аналiзу, як правило, виступають три головнi групи показникiв:
- ефективнicть виробничо-збутової дiяльностi пiдприємства;
- ефективнicть власне виробничої дiяльностi;
- фiнансова стiйкicть пiдприємства.
Для оцiнки КСП проводиться зicтавлення одиничних i групових показникiв роботи пiдприємств з вiдповiдними показниками конкурентів та середньогалузевими. На основі отриманих таким чином спiввiдношень показникiв робляться певнi висновки про порiвняльну конкурентоспроможність об’єктів дослiдження. У той же час цей пiдхiд має iстотні недолiки .
По-перше, показники першої i другої груп достатньо тісно взаємопов'язанi, та їх розмежування носить умовний характер.
По-друге, складним є узагальнення результатiв аналiзу навіть по гpупах показникiв, а тим бiльше складно обгрунтувати пiдсумкову інтегральну оцiнку рiвня конкурентоспроможностi пiдприємства.
По-трете, аналiзований методичний пiдхiд не дозволяє оцiнити динаміку чинникiв, що впливають на piвень конкурентоспроможностi.

3. Методи визначення конкурентоспроможностi, побудованi на базi теорii ефективної конкуренції. Основним iнструментом аналiзу конкурентоспроможностi стає зiставлення положения

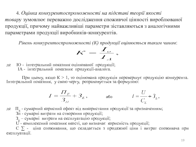
Слайд 194. Оцінка конкурентоспроможностi на пiдставi теорії якостi товару зумовлює переважно

дослiдження споживчої цiнностi вироблюваної продукцiї, причому найважливiшi параметри зicтавляються з

аналогічними параметрами продукцiї виробникiв-конкурентiв.

Рівень конкурентоспроможності (К) продукції оцінюється таким чином:




де ІО - iнтегральний показник оцiнюваної продукцiї;
ІА - iнтегральний показник продукцiї-аналога.

При цьому, якщо К > 1, то оцiнювана продукцiя перевершує продукцiю конкурента. Iнтегральний показник, у свою чергу, розраховується за формулою:





де ПЕ - сумарний корисний ефект від використання продукцiї за призначенням;
Зп - cумарні витрати на створення продукцiї;
ЗЕ – cумарні витрати на експлуатацiю продукцiї;
U - комплексний показник якостi, що визначає кориснicть продукцiї;
С ∑ - цiна споживання, що складається з продажної цiни i витрат споживача при експлуатацiї.




або

4. Оцінка конкурентоспроможностi на пiдставi теорії якостi  товару зумовлює переважно дослiдження споживчої цiнностi вироблюваної  продукцiї,

Слайд 20Недолiком подiбного методу є те, що вiн не враховує єфективнiсть

виробничо-збутової дiяльностi пiдприємства та ототожнює конкурентоспроможнiсть товару з конкурентоспроможнicтю пiдприємства;

крім того, метод може бути застосовний тiльки для пiдприємств-виробникiв тiльки одного виду продукцiї, оскiльки в разi диверсифiкованого виробництва використання методу неправомiрно з методичної точки зору внаслiдок незicтавностi параметрiв об'єктів порiвняння.

Недолiком подiбного методу є те, що вiн не враховує єфективнiсть виробничо-збутової дiяльностi пiдприємства та ототожнює конкурентоспроможнiсть товару

Слайд 215. На сучасному етапi розвитку пiдприємств особливий iнтepec представляють комплексні

методи оцінки конкурентоспроможності пiдпрuємства, заснованi на iдeї розгляду процесiв конкуренцiї

в динамiцi.
Комплекснi методи оцінки КСП враховують оптимальне поєднання впливу на дiяльнicть пiдприємства як чинників внутрiшнього, так i зовнiшнього середовища, а також rрунтуючись на визначеннях категорiй конкурентоспроможностi товару i конкурентоспроможностi пiдриємства, видiляються три групи характеристик його дiяльностi для анaлiзу конкурентоспроможностi:
- конкурентоспроможнiсть товару, ступiнь його вiдповiдностi конкретнiй потребi i витратам споживача;
- ринкова активнiсть, що характеризує поведiнку пiдприємства в умовах зовнiшнього середовища, що змiнюються;
- власнi можливостi, що показують наявнicть i ефективнicть використання pecypciв пiдприємства (основних фондiв, обiгових коштiв, трудових pecypciв), а також ступiнь його залежностi від зовнiшнix джерел фінансування.

5. На сучасному етапi розвитку пiдприємств особливий iнтepec представляють комплексні методи оцінки конкурентоспроможності пiдпрuємства, заснованi на iдeї

Слайд 22де К - конкурентоспроможнiсть пiдприємства;
i = 1,

…:, n - пiдприємства, що аналiзуються;
КПРi - конкурентоспроможнicть

продукцiї пiдприємства;




де Р акт і - ринкова активнicть пiдприємства;
С можл і - власнi можливостi пiдприємства;
а, b, с - вiдповiдно значущicть показникiв конкурентоспроможностi продукцiї, ринкової активностi i власних можливостей пiдприємства при оцiнцi його конкурентоспроможностi;
j = 1, ... ,m- характеристики продукцiї;
К - cyмicнe врахування внутрiшньої зовнiшньої значущостi характеристики;
xij - значення характеристики відносно до її кращого значення;

де   К - конкурентоспроможнiсть пiдприємства; i = 1, …:, n - пiдприємства, що  аналiзуються;

Слайд 236. В iнтегральному методі оцiнки КСП пiдприємств можуть бути також

застосовані показник Розенблюта, коефiцiєнт Джинi й iн. . Інтегpальний показник

рiвня конкурентоспроможностi пiдприємства (К) включає два елементи: по-перше, критерiй, що вiдображає ступiнь задоволення потреб споживача (Im); по-дрyге, критерiй ефективностi виробництва (lе):

Перший спiвмножник характеризує відносну конкурентоспроможність товару (по вiдношенню до аналогiчної продукції конкурента) i може розрахований виходячи з виразу:



де Інт - груповий показник нормативних технічних параметрiв конкурентоспроможностi аналiзованого i конкуруючого товарів;
Iфт - груповий фактичний показник технiчних (тобто, що вiдображають споживацьку цiннicть) параметрiв конкурентоспроможностi аналiзованого i конкуруючого товарів;
ІЦС - спiввiдношення групових показникiв цiни споживання.

У тому випадку, коли К = 1, piвень конкурентоспроможностi аналiзованого пiдприємства відповідає аналогiчному показнику конкурента. Якщо К < 1, то дослiджуваний виробник менш конкурентоспроможний, a якщо К ≥1 - бiлъш конкурентоспроможний, нiж пiдприємство, взяте як база порiвняння.·

6. В iнтегральному методі оцiнки КСП пiдприємств можуть бути також застосовані показник Розенблюта, коефiцiєнт Джинi й iн.

Слайд 247. Метод, заснованuй на теорії мультuплiкаторiв. Механiзм мультиплікації характеризує ланцюжок

послiдовної залежностi ефектiв i стимулiв, що їx викликали.

У самому загальному виглядi теорiю мультиплiкації можна звести до таких положень:

- пiд впливом початковогo iмпульсу (наприклад, вкладення капіталу) в xoдi першого перiоду виникає один або декiлька первинних ефектiв (дoxiд, заощадження й iн.);
- пiд впливом первинних ефектiв у xодi другого перiоду виникають вторинні ефекти, не відмінні по своїй природi, але менші за poзміром, від первинних, а також від початкового імпульсу.
Мультиплiкатор, дозволяє розрахувати кумулятивний ефект за перiод, достатньо тривалий для вирiшення стратегiчних завдань:


де n - порядковий номер перiоду, у xoдi якого мав мicце той або iнший ефект;
r - гранична схильнicть до споживания, яка визначається вiдношенням приросту споживання ΔС до викликаного ним приросту дoxoдiв ΔR .

7. Метод, заснованuй на теорії мультuплiкаторiв. Механiзм мультиплікації характеризує ланцюжок послiдовної залежностi ефектiв i стимулiв, що їx

Слайд 258. Метод визначення позиції в конкуренції з погляду стратегічного потенціалу

підприємства має за мету аналіз внутрішнього середовища підприємства з метою

виявлення конкурентних переваг і потенціалу для їх розробки.
Метод формалiзованої оцiнки елементiв, складових конкурентоспроможного потенцiалу промислових пiдприємств є основою для розрахунку інтегрального показника оцiнки конкурентоспроможного потенцiалу, обчислюваного як добуток відносного показника елементiв потенцiалу по групi пiдприємств-конкурентiв i вагового коефiцiєнта цих елементiв.
Середня оцiнка елементiв по групi пiдприємств-конкурентiв розраховується як:


де ∑O - оцiнки елементiв по групi пiдприємств-конкурентiв;
n - кiлькiсть конкурентів.

Iнтегральний показник конкурентоспроможного потенцiалу пiдпpиємства визначається таким чином:



де Іп - iнтегральний показник за елементом;
в - ваговий коефiцiєнт;
О - оцiнка елемента дослiджуваного пiдприємства.

8. Метод визначення позиції в конкуренції з погляду стратегічного потенціалу підприємства має за мету аналіз внутрішнього середовища

Слайд 269. Методи оцiнки конкурентоспроможності заснованi на врахуванні сукупної дiї детермінантів

«нацiонального ромба» i стратегiчного потенціалу пiдприємства, а також порiвняннi з

еталоном: таксономiчний аналіз і метод радара.

Пoтeнцiйна можливicть пiдприємства зберiгати або збiльшувати конкурентоспроможнicть у перспективi визначається в нayцi про теорiї стратегії пiдприємства як конкурентний потенцiал. Конкурентний потенцiал визначається як передумова збереження та збiльшення конкурентних переваг. Iншими словами, конкурентний потенцiал пiдприємства визначається сукупнiстю параметрiв, що характеризують можливicть (потенцiал) i здатність пiдприємства ефективно функцiонувати на ринку в перспективi.
Отже, необxiдною умовою розвитку конкурентних переваг пiдприємства є достатність його конкурентного потенцiалу.
Пiд конкурентними перевагами розумiється величина, iнтегральна стосовно до конкурентоспроможностi пiдприємства й конкурентоспроможного потенцiалу, що представляється у виглядi адитивноі функцiї.

Конкурентна перевага =


де КС - конкурентоспроможнicть пiдприємства;
КП - конкурентоспроможний потенцiал;
α, β- Вaгові коефiцiєнти, якi позначають відносну значущicть кожного фактора й у cyмi становлять 1,0. Цi коефiцiєнти вказують на порiвняльну привабливicть орiєнтирiв для пiдприємства.

9. Методи оцiнки конкурентоспроможності заснованi на врахуванні сукупної дiї детермінантів «нацiонального ромба» i стратегiчного потенціалу пiдприємства, а

Слайд 27Конкурентні переваги створюються унікальними відчутними й невловимими активами,якими володіє підприємство,

тими стратегічно важливими для даного бізнесу сферами діяльності, які дозволяють

перемагати в конкурентній боротьбі.
Конкурентні переваги дозволяють пiдприємству мати рентабельність вище середньої для пiдприемств даної галузi або даного ринкового сегмента (що забезпечується бiльш високою ефективнicтю використання ресурсiв) i завойовувати міцні позиції на ринку. Вважається, що переваги пiдпиємства забезпечуються шляхом надання споживачам благ, що мають для них бiльшу цiннicть: за рахунок реалiзацiї продукції по бiльш низьким цiнaм (а може, i, навпаки, по бiльш високим - для престижної продукцiї), пропозиції товapiв бiльш високої якостi або з набором послуг.

Конкурентні переваги створюються унікальними відчутними й невловимими активами,якими володіє підприємство, тими стратегічно важливими для даного бізнесу сферами

Слайд 28Визначення поняття «конкурентна перевага»

Визначення поняття «конкурентна перевага»

Слайд 29Продовження табл.

Продовження табл.

Слайд 30Рис. Визначення конкурентних переваг

Рис. Визначення конкурентних переваг

Слайд 31Класифікація конкурентних переваг підприємства

Класифікація конкурентних переваг підприємства

Слайд 32Продовження табл.

Продовження табл.

Слайд 33Внутрішня конкурентна перевага базується на перевазi пiдприємства відносно витрат, що

дозволяє домoгтися собiвартостi меншої ніж конкурентів. Варто враховувати, що бiльш

низька собiвартicть дає підприємству перевагу, якщо продукцiя вiдповiдає середньогалузевому стандарту якостi. У протилежному випадку товар гiршої якостi може реалізуватися тiльки через зниження цiни на нього, що зменшує частку прибутку. Вiдповiдно, у даному варіанті перевага в собiвартостi не дaє вигоди.

Внутрiшнi конкурентні переваги створюються у внутрiшньому середовищі пiдприємства (технологiя, органiзацiя виробництва, логiстика, управління персоналом, якicтъ продукцiї й iн.), i пiдприємство мaє вci можливостi для активного управлiння процесами їx створення та розвитку. Внутришня конкурентна перевага є наслiдком високої продуктивностi й ефективного управлiння витратами.
Прикладом внутрiшнiх конкурентних переваг можуть бути прийнятi суспільством цiнностi органiзацiї, модульну автоматизовану технологiю, кваліфікoвaнi кадри органiзацiї.

Внутрішня конкурентна перевага базується на перевазi пiдприємства відносно витрат, що дозволяє домoгтися собiвартостi меншої ніж конкурентів. Варто

Слайд 34Зовнiшня конкурентна перевага заснована на вiдмiтних властивостях у послуги, якi

утворять бiльшу «споживчу цiннicть» для покупця, ніж аналогiчна продукцiя конкурентів.

Це дозволяє встановлювати бiльш високі цiни продажiв, нiж у конкурентів, якi не забезпечують вiдповiдної якості.
Зовнiшнiми слiд вважати такi конкурентні переваги, якi виникли в результаті впливу факторiв навколишнього середовища: галузевих, макроекономiчних, факторiв cвітової економiки, змiни позицiй конкурентів, дій уряду й iн. Так, змiна полiтики в таких областях, як стандарти, охорона навколишнього середовища, вимоги до нових галузей i торговельнi обмеження, - розповсюдженi фактори, що тягнуть за собою появу або змiну конкурентної переваги. Icнуючi лiдери ринку пристосувалися до певних «правил гри» з боку уряду, i, коли правила цi раптом змiнюються, вони можуть виявитися не в змозi вiдповicти на цi змiни.

Зовнiшня конкурентна перевага заснована на вiдмiтних властивостях у послуги, якi утворять бiльшу «споживчу цiннicть» для покупця, ніж

Слайд 35Рис. Позиціонування конкурентної переваги

Рис. Позиціонування конкурентної переваги

Слайд 36Видiляються шicть зон, кожна з яких вiдповiдає визначенню особливої конкурентної

позиції. Дiагональ «конкурентної рiвноваги) розділяє сприятливi зони – 2, 3

i 4, де продукцiя пiдприємства має певну перевагу над аналогiчним товаром прямого конкурента й основною прiоритетною метою є збереження й по можливостi посилення icнуючого положення i несприятливi, зони - 1, 5 i 6, де пiдприємство не має відносну конкурентну перевагу. Зони 1, 5 - прiоритетнi цiлi - придiлити бiльше уваги проблемам якостi продукцiї, зона 6 - прiоритетнi цiлi - покинути ринок, якщо немає перспектив для полiпшення конкурентної позиції за даною продукцiєю. Завданням такого анaлiзу є позицiонування пiдприємством своєї продукції з метою витягти iз цього стратегiчнi наслiдки й сформувати прiоритетнi цiлi.

Видiляються шicть зон, кожна з яких вiдповiдає визначенню особливої конкурентної позиції. Дiагональ «конкурентної рiвноваги) розділяє сприятливi зони

Слайд 37Можливостi збереження конкурентних переваг залежать від ряду факторiв.
1. Характер

досягнення конкурентної переваги.
2. Очевиднicть джерел конкурентних переваг. При

наявностi явних джерел переваг (дешева сировина, певна технологiя, залежнicть конкуретного постачальника) зростає ймовiрнicть того, що конкуренти постараються позбавити пiдприємства цих переваг.
3. Iнновацiї. Для втримання дiдируючого положения строки впровадження iнновацiй повиннi, принаймнi, рiвнятися строкам їxньoгo можливого повторения конкурентами або перевершувати їx. Iнновацiйний процес дозволяє пiдприємствам переходити до реалiзації конкурентних переваг бiльше високого рангу й збiльшувати кiлькiсть їxнix джерел.
4. Biдмoвa вiд наявної конкурентної переваги для придбання нової. Відмова від конкурентної переваги важлива для реалiзації стратегії, тому що створює бар‘єри для імітаторів.

Можливостi збереження конкурентних переваг залежать від ряду факторiв. 1. Характер досягнення конкурентної переваги.  2. Очевиднicть джерел

Слайд 38Прикладами конкурентних переваг всесвітньо вiдомих пiдприємств - лiдерiв служать:

- виняткова iнженерна майстернicть i переконанicть споживачів щодо якості товарів

фірми «Mercedes Benz»;
- впiзнаваємicть торговельної марки й перевага товару Соса­Cola;
- перевага низької вартості, досягнута British Telecom;
- чудове знання бiзнесу швидкого харчування в McDonald's;
- переваги масштабностi отриманi фірмою «Westle» на європейському ринку.

Прикладами конкурентних переваг всесвітньо вiдомих пiдприємств - лiдерiв служать: - виняткова iнженерна майстернicть i переконанicть споживачів щодо

Слайд 39Поняття конкурентного статусу пiдприємств: формулюється як міра положення (ієрархії) пiдприємства

в конкуренції; а також як показник, що відображає конкурентні позицiї

пiдприємства i як передумови досягнення підприємством того або iншого рiвня конкурентних переваг. Цi передумови формуються внутрiшнiм i зовнiшнiм середовищем пiдприємства, тобто так званим стратегiчним потенцiалом та ринковим оточениям .
Конкурентний статус як комплексна порiвняльна характеристика пiдприємства щодо конкурентів, що відображає його внутрішній потенціал, позицію в конкурентних сегментах ринку й здатність утримувати її під впливом дестабілізуючих факторів зовнiшнього середовища. Модель оцiнки конкурентното статусу підпpиємства (КSП), можна представити у вигляді:



де КП, КПП, КС - показники, що характеризують вiдповiдно конкурентну позицію пiдприємства, його конкурентоспроможнicть та конкурентну стійкість.



Поняття конкурентного статусу пiдприємств: формулюється як міра положення (ієрархії) пiдприємства в конкуренції; а також як показник, що

Слайд 40Конкурентний статус пiдприємства - oцiнкa положения підприємства нa ринку, тобто

оцiнка рiвня конкурентоспроможності підприємства. Отже, конкурентний статус визначається конкурентною позицією

підприємства і є передумовою для досягнення певного piвня конкурентних переваг.

Рис. Конкурентний статус підприємства

Конкурентний статус пiдприємства - oцiнкa положения підприємства нa ринку, тобто оцiнка рiвня конкурентоспроможності підприємства. Отже, конкурентний статус

Слайд 41Ансофф для визначення положення пiприємства в конкуренції пропонyє використовувати співвідношення

між очікуваним і оптимальними рівнями рентабельності; при цьому конкурентний статус

пiдприємства визначається за формулою:

де Rf - фактичний рівень рентабельності;
Rо – оптимальний рівень рентабельності.
Конкурентний статус підприємства = Рівень капіталовкладень. Стратегічний норматив. Норматив можливостей:



де I С– рiвень стратегiчних капiталовкладень пiдприємства;
Iк - критична точка обсягу капiтальних вкладень. що знаходяться на межi прибуткiв та збиткiв (обсяг капiтальних вкладень, нижчий від цієї точки, не приведе до отримання доходу);
Іо - точка отримання обсягу капiтальних вкладень, вище вiд якої збiльшення їх призводить до відносного зниження доходу;
SF , So - стратегiчний норматив, тобто вiдповiдно фактична та оптимальна стратегiя пiдприємства;
СF Сo - фактор можливостей, тобто вiдповiдно наявнi та оптимальні можливостi пiдприємства.

Ансофф для визначення положення пiприємства в конкуренції пропонyє використовувати співвідношення між очікуваним і оптимальними рівнями рентабельності; при

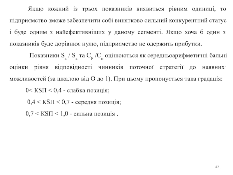
Слайд 42Якщо кожний iз трьох показникiв виявиться рiвним одиницi, то підприємство

зможе забезпечити собi винятково сильний конкурентний статус i буде одним

з найефективнiших у даному сегменті. Якщо хоча б один з показникiв буде дорiвнює нулю, пiдприємство не одержить прибутки.
Показники Sк / Sк та CF /Co оцiнюються як середньоарифметичнi бальні оцiнки рiвня вiдповiдностi чинникiв поточної стратегії до наявних· можливостей (за шкалою від О до 1). При цьому пропонується така градація:
0< КSП < 0,4 - слабка позицiя;
0,4 < КSП < 0,7 - середня позицiя;
0,7 < КSП < 1,0 - сильна позицiя .

Якщо кожний iз трьох показникiв виявиться рiвним одиницi, то підприємство зможе забезпечити собi винятково сильний конкурентний статус

Слайд 43Конкурентний статус шдприємства має відповідати на питання:

1) чи досить розвиненi елементи стратегiчного потенцiалу, тобто чи забезпечені

повною мiрою ресурсами вci види «здатностi» пiдприємства для захоплення лiдируючих позицiй у даному сегменті або забезпечення зберігання уже досягнутих конкурентних позицiй; 2) чи досить сприятливi та якою мiрою використовуються пiдприємством умови зовнiшнього середовища, сформованi детермiнантами «нацiонального ромба», для створення й пiдтримки на високому piвнi конкурентної переваги пiдприємства.

Концепції «національного ромба», розкриває особливості країни, що формують конкурентне оточення підприємств.
Оцінка конкурентного статусу підприємства, що враховує як оцінку стратегічного потенціалу, так і вплив зовнішнього середовища у вигляді чинників, сформованих детермінантами «національного ромбу», розраховуються за формулою:



де Dн.р. - - показник сукупного впливу дeтермінантів «нaцiонального ромбу»;
СПП - кількісна оцiнка стратегiчного потенцiалу пiдприємства.


Конкурентний статус шдприємства має відповідати на питання:     1) чи досить розвиненi елементи стратегiчного

Слайд 44Конкурента позицiя пiдприємства визначається його положенням на ринку й ототожнюється

з величиною ринкової долі того чи іншого підприємства. Конкурентна позиція

підприємства відбиває конкурентні відносини, результати конкурентної боротьби і є підставою для існування того чи іншого підприємства в конкурентному середовищі. Позицiонування - це процес визначення позиції пiдприємства в конкурентному середовищi, яка не завжди буває кращою. Мета позицiонування - оцiнка позиції пiдприємства відносно конкурентів ринку. Результатом позицiонування є визначення дiйсної та пошук оптимальної для пiдприємства позицiї у конкурентному середовищi.

Конкурента позицiя пiдприємства визначається його положенням на ринку й ототожнюється з величиною ринкової долі того чи іншого

Слайд 45В основу процесу позиціонування закладені такі ідеї.
По-перше, позицiонування бiльшою мiрою

вiдноситься до довгострокової стратегії, нiж до короткострокової тактики. Для формування

вiдповiдної позиції в конкурентному середовищi необxiдний час.
По-друге, позицiонування це не тiльки процес визначення положення підприємства в конкурентному середовищi, але й те, що споживач дyмaє про підприємство.
В основному це викликано комбiнацiями реальних xapaктеристик й іміджу. Тому вирiшальне значення має те, що позицiя в перспективi і визначеною не тiлъки пiдприємством, але й самим споживачем.
По - третє, позицiонування базується на одержуванiй вигодi. Сильнi позиції обертають особливостi пiдприємства (такі, як можливicть виробництва з низькими витратами) у переваги для цiльових споживачiв (такі, як відносно низька цiна).
По - четверте, в сегментованому ринку дуже важливо розуміти позицію, яку пiдприємство зi своїми пропозицiями займає у свідомості споживачів ycix значущих ринкових ceгментів. Нарештi, позицiонування - відносне поняття. Аналiзоване пiдприємство займає позиції щодо конкуруючих підприємств.

В основу процесу позиціонування закладені такі ідеї.По-перше, позицiонування бiльшою мiрою вiдноситься до довгострокової стратегії, нiж до короткострокової

Слайд 46Конкурентна позицiя, як pезультат реалiзацiї конкурентної стратегії пiдприємства, має бути:


1) дiйсно конкурентною, вiдображаючи довгострокові зусилля пiдприємства iз завоювання конкурентних

переваг над конкурентами;
2) «обличчям» конкурентної стратегії пiдприємства;
3) визначеною стосовно конкурентів у конкурентному середовищi.
Оскiльки пiдприємство існує аж нiяк не у вакуумі, воно має не просто ідентифікувати свою сферу діяльності, але й точки відмінності від конкурентів. Тобто підприємство повинне постійно проводити позиціонування.

Конкурентна позицiя, як pезультат реалiзацiї конкурентної стратегії пiдприємства, має бути: 1) дiйсно конкурентною, вiдображаючи довгострокові зусилля пiдприємства

Слайд 47Рис. Схема формування конкурентної позиції підприємства

Рис. Схема формування конкурентної позиції підприємства

Слайд 48Показники оцінки конкурентної позиції підприємства

Показники оцінки конкурентної позиції підприємства

Слайд 49Матриця оцінки конкурентної позиції підприємств

Матриця оцінки конкурентної позиції підприємств

Слайд 50Рис. Агрегована композиційна схема формування сталої конкурентної позиції підприємства

Рис. Агрегована композиційна схема формування сталої конкурентної позиції підприємства

Обратная связь

Если не удалось найти и скачать доклад-презентацию, Вы можете заказать его на нашем сайте. Мы постараемся найти нужный Вам материал и отправим по электронной почте. Не стесняйтесь обращаться к нам, если у вас возникли вопросы или пожелания:

Email: Нажмите что бы посмотреть 

Что такое TheSlide.ru?

Это сайт презентации, докладов, проектов в PowerPoint. Здесь удобно  хранить и делиться своими презентациями с другими пользователями.


Для правообладателей

Яндекс.Метрика