Разделы презентаций


Конструирование подшипниковых узлов

Содержание

1. КОЭФФИЦИЕНТ ТРЕНИЯ. ДОПУСТИМЫЕ ОКРУЖНЫЕ СКОРОСТИГлавные источники потерь в подшипниках качения:гистерезисиые потери при циклической упругой деформации сжатия материала тел качения и беговых дорожек в точках контакта;проскальзывание тел качения относительно беговых дорожек,

Слайды и текст этой презентации

Слайд 1Конструирование подшипниковых узлов
Доцент кафедры
самолетостроение
К.т.н. Мухин Д.В.

Конструирование подшипниковых узловДоцент кафедрысамолетостроениеК.т.н. Мухин Д.В.

Слайд 21. КОЭФФИЦИЕНТ ТРЕНИЯ. ДОПУСТИМЫЕ ОКРУЖНЫЕ СКОРОСТИ
Главные источники потерь в подшипниках

качения:
гистерезисиые потери при циклической упругой деформации сжатия материала тел качения

и беговых дорожек в точках контакта;
проскальзывание тел качения относительно беговых дорожек, вызванное сдвиговой деформацией материала в точках контакта;
скольжение тел качения относительно беговых дорожек при нарушении качения в результате сдвигов и перекосов обойм подшипника под нагрузкой;
трение тел качения о сепаратор и трение сепаратора об обоймы (в подшипниках с центрированным сепаратором);
выдавливание и вязкий сдвиг масла в точках контакта;
завихрение и разбрызгивание смазочного материала, соприкасающегося с подшипником.
1. КОЭФФИЦИЕНТ ТРЕНИЯ. ДОПУСТИМЫЕ ОКРУЖНЫЕ СКОРОСТИГлавные источники потерь в подшипниках качения:гистерезисиые потери при циклической упругой деформации сжатия

Слайд 3В роликовых подшипниках дополнительным источником потерь является трение роликов о

направляющие бурты; в подшипниках с углом контакта, не равным нулю

(упорные и радиально-упорные шариковые подшипники) — верчение шариков под действием гироскопических моментов; в бессепараторных подшипниках (игольчатые подшипники) — трение между телами качения. В некоторых типах подшипников (упорные подшипники с цилиндрическими роликами, сфероконические подшипники) чистое качение неосуществимо и движение роликов сопровождается проскальзыванием по беговым дорожкам.
Потери на трение зависят от точности изготовления подшипника. Погрешности профиля беговых дорожек, формы тел качения, отклонения их размеров, отклонения формы и расположения посадочных и рабочих поверхностей нарушают плавность хода и вызывают циклические нагрузки, резко повышающие трение.

Коэффициент трения подшипников качения определяют как отношение окружной силы трения Fтр на диаметре d вала к действующей на подшипник нагрузке Р:

где Мтр — момент трения, Н*м;
d — диаметр вала, мм.

В роликовых подшипниках дополнительным источником потерь является трение роликов о направляющие бурты; в подшипниках с углом контакта,

Слайд 4Коэффициент трения зависит от размеров подшипника, окружной скорости, рабочей температуры,

свойств и способа подачи смазочного материала, точности изготовления подшипника, способа

его установки, условий восприятия нагрузки и правильности монтажа. При неблагоприятных условиях (чрезмерный подвод и высокая вязкость смазочного материала; износ поверхностей качения; неправильный монтаж, приводящий к перекосам и защемлению тел качения) коэффициент трения может значительно превысить приведенные в таблице значения.
Коэффициент трения зависит от размеров подшипника, окружной скорости, рабочей температуры, свойств и способа подачи смазочного материала, точности

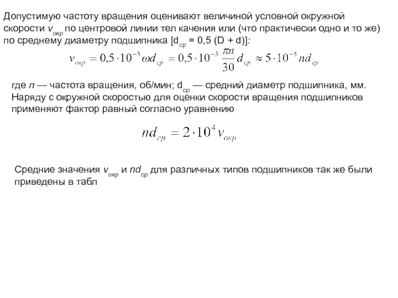
Слайд 5Допустимую частоту вращения оценивают величиной условной окружной скорости vокр по

центровой линии тел качения или (что практически одно и то

же) по среднему диаметру подшипника [dcp = 0,5 (D + d)]:

где п — частота вращения, об/мин; dcp — средний диаметр подшипника, мм.
Наряду с окружной скоростью для оценки скорости вращения подшипников применяют фактор равный согласно уравнению

Средние значения vокр и ndcp для различных типов подшипников так же были приведены в табл

Допустимую частоту вращения оценивают величиной условной окружной скорости vокр по центровой линии тел качения или (что практически

Слайд 62. НЕСУЩАЯ СПОСОБНОСТЬ И ДОЛГОВЕЧНОСТЬ
Подшипники качения нормальной точности рассчитывают на

долговечность и несущую способность по эмпирической формуле:
где С — номинальная

динамическая грузоподъемность, приводимая в каталоге, Η; Р — приведенная нагрузка, Η; α — показатель степени: для шариковых подшипников α = 3, для роликовых α = 10/3; L — номинальная долговечность, млн. оборотов.

Приведенную нагрузку Р вычисляют по формуле

где Fr — радиальная нагрузка, Н; Fa — осевая нагрузка, Η; X и Y — коэффициенты радиальной и осевой нагрузки, приводимые в каталоге в зависимости от типа подшипника; V — коэффициент вращения: при вращающемся относительно вектора нагрузки Fr внутреннем кольце V = 1,0, наружном — V=1,2; kσ — коэффициент безопасности, учитывающий характер нагрузки на подшипник; kt — температурный коэффициент.

2. НЕСУЩАЯ СПОСОБНОСТЬ И ДОЛГОВЕЧНОСТЬПодшипники качения нормальной точности рассчитывают на долговечность и несущую способность по эмпирической формуле:где

Слайд 7Коэффициент kt равен 1 при t < 105° и kt=(108

+ 0.4t)/150 при t > 105°.

Коэффициент kt равен 1 при t < 105° и kt=(108 + 0.4t)/150 при t > 105°.

Слайд 8Расчет чаще всего заключается в подборе подшипника, т. е. в

определении необходимой динамической грузоподъемности С по заданным приведенной нагрузке, частоте

вращения n и долговечности Lh.

При поверочном расчете, зная С, Р и n,определяют долговечность подшипника:

При подборе подшипника, зная частоту вращения п и задаваясь долговечностью Lh, находят на оси ординат графика величину (60nLh/106)0,3, после чего определяют необходимую динамическую грузоподъемность по формуле.

При проверочном расчете подшипника зная ,
проводят горизонталь до пересечения с перпендикуляром, восстановленным исходя из соответствующего значения n, и в точке встречи находят по сетке кривых Lh, долговечность подшипника.

Расчет чаще всего заключается в подборе подшипника, т. е. в определении необходимой динамической грузоподъемности С по заданным

Слайд 9Долговечность подшипников должна быть согласована с долговечностью машин, которая колеблется

в зависимости от назначения машины, степени напряженности ее рабочих органов,

условий эксплуатации и сроков технического устаревания, определяемых в основном продолжительностью срока Н службы машины, равного

где Lh — долговечность; ηисп — коэффициент использования машины (доля фактической работы машины за период ее эксплуатации).

Для машин общего назначения, работающих по календарному режиму,

где ηСΜ — коэффициент сменности (при одно-, двух- и трехсменной работе соответственно ηСΜ = 0,3; 0,6; 0,9); ηΒЫΧ — коэффициент выходных дней (в среднем ηвых = 0,8); ηПР — коэффициент вынужденных простоев.

Долговечность подшипников должна быть согласована с долговечностью машин, которая колеблется в зависимости от назначения машины, степени напряженности

Слайд 103. ВЫБОР СЕРИИ ПОДШИПНИКОВ
Подшипники качения почти всех типов выпускают нескольких

разновидностей (серий), отличающихся размерами, нагрузочной способностью и предельной частотой вращения.

Динамическая грузоподъемность возрастает, а частота вращения падает с переходом от легких серий к более тяжелым и с увеличением диаметра подшипника.
3. ВЫБОР СЕРИИ ПОДШИПНИКОВПодшипники качения почти всех типов выпускают нескольких разновидностей (серий), отличающихся размерами, нагрузочной способностью и

Слайд 11Долговечность подшипников из-за ее степенной зависимости от динамической грузоподъемности возрастает

с переходом на более тяжелые серии более существенно.
Согласно
долговечность при

n = const и Р = const пропорциональна Сα.
Долговечность подшипников из-за ее степенной зависимости от динамической грузоподъемности возрастает с переходом на более тяжелые серии более

Слайд 12При выборе серии, помимо несущей способности, следует учитывать габариты, массу

и быстроходность подшипника.
Чаще всего применяют подшипники легких и средних

серий, предпочитая в необходимых случаях повышать динамическую грузоподъемность путем увеличения диаметра вала, что является столь же эффективным средством повышения несущей способности и долговечности, как и утяжеление серии. Этот способ соответствует современной тенденции применения в силовых узлах пустотелых валов увеличенного диаметра как средства повышения прочности и жесткости и уменьшения массы конструкции.
При выборе серии, помимо несущей способности, следует учитывать габариты, массу и быстроходность подшипника. Чаще всего применяют подшипники

Слайд 13Подшипники тяжелых серий используют в тихоходных узлах, подвергающихся действию особо

высоких нагрузок. Целесообразно применять их также в концевых установках массивных

валов, где диаметр цапф без ущерба для прочности можно сделать значительно меньше диаметра рабочей части вала и таким образом уменьшить габариты подшипникового узла.
Долговечность и несущая способность подшипников очень сильно зависят от конструкции узла, правильности установки подшипников, жесткости вала и корпуса, величины натягов на посадочных поверхностях и, особенно, от условий смазки. Подшипники в правильно сконструированных узлах при целесообразном предварительном натяге нередко работают в течение срока, во много раз превосходящего расчетный. С другой стороны, высокое значение динамической грузоподъемности не является гарантией надежности. Такие подшипники могут быстро выйти из строя вследствие ошибок установки (перетяжка подшипников, перекос осей, недостаточная или избыточная смазка).
Подшипники тяжелых серий используют в тихоходных узлах, подвергающихся действию особо высоких нагрузок. Целесообразно применять их также в

Слайд 144. КРЕПЛЕНИЕ ПОДШИПНИКОВ НА ВАЛАХ
Основным способом крепления подшипников на валу

является затяжка внутренней обоймы подшипников гайкой. Такое крепление обеспечивает точную

осевую фиксацию подшипника, надежно страхует от проворота внутренней обоймы на валу и позволяет устанавливать подшипник на вал с небольшим натягом без опасности смятия и разбивания посадочной поверхности вала
4. КРЕПЛЕНИЕ ПОДШИПНИКОВ НА ВАЛАХОсновным способом крепления подшипников на валу является затяжка внутренней обоймы подшипников гайкой. Такое

Слайд 16УСТАНОВКА ПОДШИПНИКОВ С КОНИЧЕСКИМ ПОСАДОЧНЫМ ОТВЕРСТИЕМ
Промышленность выпускает подшипники с коническим

внутренним отверстием для установки иа гладких валах с помощью разрезной

закрепительной втулки с конической наружной и цилиндрической внутренней поверхностями (рис., а). Подшипник затягивают на втулке гайкой, благодаря чему создается необходимый для фиксации подшипника натяг между внутренней поверхностью подшипника, с одной стороны, и закрепительной втулкой и валом — с другой.
УСТАНОВКА ПОДШИПНИКОВ С КОНИЧЕСКИМ ПОСАДОЧНЫМ ОТВЕРСТИЕМПромышленность выпускает подшипники с коническим внутренним отверстием для установки иа гладких валах

Слайд 17Подшипники этого типа имеют следующие недостатки:
ухудшается центрование вала из-за добавочной

посадочной поверхности;
возможна перетяжка подшипника, вызывающая уменьшение зазора между телами качения

и обоймами; сильная перетяжка может привести к заклиниванию тел качения;
положение подшипника на валу при затяжке меняется в результате упругой деформации обоймы, а при повторных затяжках — в результате смятия опорных поверхностей;
подшипники не могут выдерживать сколько- нибудь значительные осевые силы, направленные в сторону большего диаметра конуса, поскольку они вызывают защемление тел качения.
Подшипники этого типа имеют следующие недостатки:ухудшается центрование вала из-за добавочной посадочной поверхности;возможна перетяжка подшипника, вызывающая уменьшение зазора

Слайд 18УСТАНОВКА ПОДШИПНИКОВ В КОРПУСАХ

УСТАНОВКА ПОДШИПНИКОВ В КОРПУСАХ

Слайд 19Н = (0,05 -0,1)D;
b= 0,3 Н;
А = (0,03

- 0,06) D; h=0,3Н ;
b'=b+(0,1-0,15).

Н = (0,05 -0,1)D; b= 0,3 Н; А = (0,03 - 0,06) D; h=0,3Н ; b'=b+(0,1-0,15).

Слайд 21УСТАНОВКА ПОДШИПНИКОВ НА ПЕРЕХОДНЫХ ГИЛЬЗАХ
В корпусах из легких сплавов подшипники

качения устанавливают, как правило, на переходных гильзах для предупреждения смятия

и разбивания опорных поверхностей, а также наволакивания мягкого металла корпуса на наружную поверхность подшипника при проворачивании наружной обоймы подшипника.
При установке подшипников непосредственно в отверстиях корпуса прослабление отверстия при растачивании может вывести в брак дорогостоящую отливку корпуса, притом на окончательных стадиях механической обработки. Поэтому иногда устанавливают подшипники на гильзах и в чугунных корпусах, за исключением случаев, когда отверстия под подшипники растачиваются по настроенной операции, по кондукторам или на агрегатных станках, когда прослабление отверстий практически исклю­чено.
Гильзы обычно делают из углеродистой нормализованной стали. Толщина стенок гильз в среднем s = 2 + 0,0150 (D — наружный диаметр подшипника, мм); посадки в корпус H7/js6, Н7/k6, Н7/m6. Соосность наружной и внутренней поверхностей гильз обеспечивают жесткими допусками на разностенность. При установке по посадке с натягом обязательна чистовая расточка отверстий гильз после запрессовки.
УСТАНОВКА ПОДШИПНИКОВ НА ПЕРЕХОДНЫХ ГИЛЬЗАХВ корпусах из легких сплавов подшипники качения устанавливают, как правило, на переходных гильзах

Слайд 23КОНСТРУКТИВНЫЕ ЭЛЕМЕНТЫ КРЕПЛЕНИЯ ПОДШИПНИКОВ

КОНСТРУКТИВНЫЕ ЭЛЕМЕНТЫ КРЕПЛЕНИЯ ПОДШИПНИКОВ

Слайд 24Дистанционные втулки, применяемые для стяжки подшипников в парных установках, должны

быть во избежание перекоса центрированы.
Показанный на рис. , а способ

центрирования по всей поверхности вала и корпуса технологически невыгоден, так как при этом необходима точная обработка вала и корпуса на всем участке расположения дистанционных втулок.
Поверхности, не нуждающиеся в точной обработке, целесообразно располагать ниже посадочных поверхностей на величину t, удлиняя последние на расстояние s = 4- 5 мм (вид б), достаточное для центрирования.
Величину t для обрабатываемых поверхностей делают равной нескольким десятым миллиметра Для черных (необработанных) литых поверхностей корпусов размер t' устанавливают в пределах 4—5 мм.
Дистанционные втулки центрируют обычно по посадкам Н8, Н9.
Дистанционные втулки, применяемые для стяжки подшипников в парных установках, должны быть во избежание перекоса центрированы.Показанный на рис.

Слайд 25УСТАНОВКА РАДИАЛЬНЫХ ПОДШИПНИКОВ

УСТАНОВКА РАДИАЛЬНЫХ ПОДШИПНИКОВ

Слайд 275. ПОСАДКИ
Подшипники качения устанавливают на валу по системе отверстия, а

в корпусе — по системе вала.При назначении посадок необходимо учитывать:
тип

подшипника;
частоту вращения;нагрузку на подшипник (постоянная или переменная по значению и направлению, спокойная или ударная);
жесткость вала и корпуса;
характер температурных деформаций системы (увеличение или уменьшение плотности посадки при рабочих температурах);
способ крепления подшипника (с затяжкой или без затяжки);
удобство монтажа и демонтажа.
Как правило, посадки должны быть тем плотнее, чем тяжелее условия работы, т. е. чем больше нагрузка, диапазон ее колебаний, скорость изменения и степень ударности нагрузки.Посадки с натягом предупреждают проворачивание обойм на посадочных поверхностях, смятие, разбиение и фрикционную коррозию поверхностей.
5. ПОСАДКИПодшипники качения устанавливают на валу по системе отверстия, а в корпусе — по системе вала.При назначении

Слайд 28Проворачивание обойм происходит в результате уменьшения трения между обоймой и

посадочной поверхностью вследствие вибраций, сминания микронеровностей посадочных поверхностей под нагрузкой,

а также расширения корпусов при нагреве. Однако большие натяги усложняют монтаж и демонтаж подшипников, увеличивают напряжения в обоймах и могут вызвать защемление тел качения и перегрев подшипника. Целесообразнее подвергать тяжелонагруженные обоймы осевой затяжке, которая исключает перенапряжение подшипников и облегчает их установку, освобождая от необходимости монтировать и демонтировать подшипники с приложением значительных сил; поэтому во всех случаях, когда допускает конструкция, следует вводить затяжку тяжелонагруженных обойм с применением посадок с минимальным зазором или переходных посадок, а посадки с натягами применять только в тех случаях, когда силовая затяжка неосуществима по конструктивным условиям.
Работоспособность тяжелонагруженных подшипниковых узлов можно также повысить увеличением твердости посадочных поверхностей.Валы следует термически обрабатывать на твердость > HRC 35 — 40. В тяжелонагруженных опорах валы подвергают цементации с закалкой или поверхностной закалке с нагревом ТВЧ до твердости HRC 55 — 58 с после­дующим упрочняющим накатыванием.
Проворачивание обойм происходит в результате уменьшения трения между обоймой и посадочной поверхностью вследствие вибраций, сминания микронеровностей посадочных

Слайд 29Для предупреждения фрикционной коррозии поверхность вала целесообразно покрывать медью, бронзой

или латунью.В корпусах из мягких сплавов подшипники следует устанавливать в

термически обработанных стальных гильзах. Большое значение имеют шероховатость и точность обработки посадочных поверхностей. Сминание микронеровностей, остающися при обработке, вызывает быструю потерю первоначальных натягов и увеличение зазоров. При назначении отклонений и допусков формы и расположения поверхностей, а также шероховатости поверхностей валов и отвер­стий корпусов можно руководствоваться данными табл.
Для предупреждения фрикционной коррозии поверхность вала целесообразно покрывать медью, бронзой или латунью.В корпусах из мягких сплавов подшипники

Обратная связь

Если не удалось найти и скачать доклад-презентацию, Вы можете заказать его на нашем сайте. Мы постараемся найти нужный Вам материал и отправим по электронной почте. Не стесняйтесь обращаться к нам, если у вас возникли вопросы или пожелания:

Email: Нажмите что бы посмотреть 

Что такое TheSlide.ru?

Это сайт презентации, докладов, проектов в PowerPoint. Здесь удобно  хранить и делиться своими презентациями с другими пользователями.


Для правообладателей

Яндекс.Метрика